Fórum témák
» Több friss téma |
Fórum » Motorgyújtás
Rendben, köszönöm az információt!
Így legalább tudom mivel éri meg egyáltalán próbálkoznom!
Üdv!
Egy régi hozzászólásban találtam a csatolt két kapcsolási rajzot. Láttam, volt aki megépítette magának. Mivel a NYÁK tervezéshez nem értek, megkérdezem, valakinek nincs meg a jobb oldali vezérlő NYÁK terve? Előre is köszönöm!
Üdvözletem. Lenne ez a Nyemi féle pic-es gyújtás. Amit konkrétan 2012 óta használok , akkor építettem után és minden hiba nélkül működik azóta is. Van olyan vállalkozó szellemű aki próbálgatott saját szögeket megalkotni a hexben? Annyi segítség kellene csak , hogy hogyan kéne kisilabizálni egy görbét. Ha nem lesz segítség csinálok arduinoval egy motoros vissza ellenőrző rendszert és elkezdek kísérletezni már kínomban :/
A képben látott kódrészlet alapján az a tippem, hogy a RETLW parancsok valójában az értékek tárolói. Látszik, hogy egy lassan növekvő függvény értékei vannak a RETLW-k után. A program valószínűleg úgy működik, hogy a fordulatszámot valamiképpen címkénz használva kiolvas a program memóriából egy szót, és abban van tárolva az előgyújtás értéke. Erre utal a komment is.
Ezeket a számokat a komment szerint egy excel táblából vette ki valahogy. Ha megvan az az excel, akkor abból indulnék ki. Ha a teljes forráskód megvan, akkor valami ügyes programmal ki lehet szedni belőle a számokat (bármilyen programnyelven beolvasni a programot, és a RETLW kezdetű, vagy sorszám szerinti sorokból az utolsó 4 számjegyet hexaként beolvasva ki lehet nyerni az értékeket. Ezt pl CSV-be lehet exportálni, és meg lehet jeleníteni. Az is lehet, hogy pl Libreoffice megfelelő CSV import paraméterekkel - elválasztó a space, stb - meg tudja enni ezt a fájlt direktben is.) Ha megvan, hogy milyen függvényt szeretnél helyette, akkor pedig a végén abból egy ugyanilyen formátumú kimenetet kell csinálni, betenni a programba újrafordítani és kész.
Szia, megvan az excel tábla is ami azt illeti csak megmondom az őszintét hiába van meg a .asm .hex meg a hozzá való excel tábla elsőre biztos nem tudom összehozni. Kicsit gyakorlatilas vagyok ha látnám hogyan van csinálva akkor menne lehet nekem is. Megpróbálok összehozni valamit azok alapján amit leírtál. Midnen esetre sokat segítettél köszönöm szépen!
Simson tirisztoros gyújtás elektronikánál mit állítunk a potméterrel?
Érzékenységét, hogy mekkora jelre gyújtson.
A jeladó minden mágnespólus váltásra ad egy jelet. Ha azt eltekergeted akkor nem csak a kihagyásnál fog szikrát adni hanem össze vissza. Ha nagyon eltekergeted akkor vagy be sem indul vagy durrogni fog a motor.
Szia!Bővebben: Link Talán ez a leírás segít eligazodni a beállításban és hogy mire való az a potméter. Ha le volt "pöttyintve" festékkel a poti, próbáld meg össze passzítani a foltokat, legalább a közeli értékhez sikerülne állítanod így már nem sokat kellene rajta változtatni ha szükséges volna.
Után építettem az elektronikát. Potméter közép állásba van.
Az Excelben ha felveszel egy oszlopot, ahol mindenhol RETLW van, akkor talán sima CSV exporttal (elválasztót space-re állítva - ezt Excelben nem tudom meg lehet-e csinálni, Libreoffice-ban meg lehet: https://ask.libreoffice.org/en/question/33788/change-column-separat...xport/ ) ami kijön belőle, azt kinyitva select all, copy (ctrl-a, ctrl-c) műveletekkel a vágólapra kerül. Az ASM-ben kijelölöd a táblázatos részt, és annak a helyére beilleszted. Így tudod az Excel tartalmát a kódba átvinni.
Ezt szerintem nem nekem szántad. Janimester lesz a nyerő.
A hozzászólás módosítva: Ápr 14, 2020
Üdvözlet!
Segítséget szeretnék kérni! Tudja-e valaki, hogy 2-ütemű Wartburgba való 0-ohmos több pólusú, vagy iridium gyertya létezik-e? Köszi előre is a segítséget. A hozzászólás módosítva: Ápr 15, 2020
Egy kérdést csak egyszer, egy helyen teszünk fel!
Szia, szerintem is nekem címződtek eme sorok és nagyon szépen köszönöm a segítségedet. Megpróbálom amit leírtál
Helló fórumozók!
Segítséget kérnék. Gilera Typhoon 50 2t robogómnál a felmelegedést követően elmegy a gyújtás( nincs szikra) a visszahülést követően újra pőcc-röff indul. A CDI elektronikát cseréltem, ugyanaz a tünet. szerintetek mi okozhatja ezt a hibát? Segítségeteket előre is köszönöm.
Alaplap! Azaz a tekercsek...
Sziasztok!
Egy TCI gyújtást szeretnék megvalósítani mikrokontrolleres előgyújtás vezérléssel és IGBT végfokkal. Az uC résszel egyenlőre semmi gond nincsen, viszont az IGBT az uC felől kapott 5V-os jelre nem nyit ki. 12V Uge feszültségre kinyit. Az IGBT adatlapját átböngészve az IGBT-nek a gyújtótrafó működési paraméterein (U, I) ki kellene nyitnia az uC jelére, mégsem teszi. Esetleg valami tippet tud valaki adni, hogy mit rontottam el? Az is lehet, hogy az adatlapot értelmeztem rosszul. Az IGBT típusa IRGB14C40L.
Hogy mekkora soros ellenálláson keresztül vezérled a gate-t ? Egyáltalán nem nyit ki vagy csak késve ?
A vezérlést ennek a kapcsolásnak a mintájára építettem meg. Egyáltalán nem nyit ki. Próbáltam azt is, hogy az 560 ohmot és az 1nanot elhagytam, akkor sem nyitott ki.
A hozzászólás módosítva: Máj 5, 2020
A 330 és 560 ohm egy soros feszültségosztót képez. Így még a pic kimenetén lévő 5V-t se kapja meg a gate csak 3.1V-t. Nem csoda hogy nem nyit ki
.Kellene egy tisztességes meghajtás annak a gate-nak. Pl egy ilyen ha diszkrét alkatrészekből építkezel vagy gate driver ic. Valamint a gate drivert inkább a 12V-ról járatnám. A hozzászólás módosítva: Máj 5, 2020
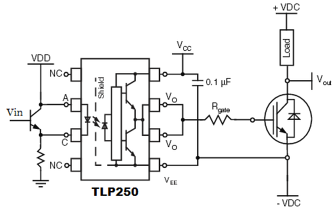
Ez is jó lehet? Vdd 5V, Vcc és VDC pedig 12V.
Szia!
Elvileg jó, ha az emitter legalább fel tud ugrani ( Vdd-Uf led ) volt fölé valamivel. Ez Vin= 5 voltot igényel kb., kevesebb rizikós. Biztosabb lenne, ha a TLP ledje a kollektorban lenne sorban pl. 470...680 ohmmal és egy BC a hagyományos módon lenne vezérelve ( Rb soros 3k3, Re=0 ohm. ).
Persze persze, az IGBT oldal, ami jelenleg érdekes számomra, mert abban még sok tapasztalatom nincsen. Az optcsatoló ledjét egy soros ellenálláson keresztül közvetlenül az uC egyik I/O lábáról hajtanám meg. A kapcsolásban szereplő tranzisztort elhagynám. Rgate mekkora értékű legyen?
A hozzászólás módosítva: Máj 6, 2020
Oké.. a TLP melletti 100 n nagyon közel legyen a tápjához.
Az igbt kollektorra inkább nagy zenereket rakjál, mert a parelel 1N4007 semmit nem ér ott ( belül ott van úgyis egy gyorsabb dióda.. )Nézz át pár tranyós gyújtás végfokot. A hozzászólás módosítva: Máj 6, 2020
Köszi. ☺️ És mennyire érdemes az uC bemeneteire suppressor diódát tenni? Korábban egy olyan tanácsot kaptam, hogy a jel kábelen folyjon nagyobb áram. Ez a jelenlenlegi kapcsolásban 15mA, mert a szikra által indukált (áramtalan) tüskéket ez kioltja. Tehát kell suppressor dióda vagy csak felesleges helyfoglalás? Vagy kombináljam a kettőt? Korábban egy tranzisztoros változatnál sokat szenvedtem a zaj miatt.
A hozzászólás módosítva: Máj 6, 2020
A helyfoglalással ne foglalkozz... ha találsz odavalót, tegyél.
Szia! Ez lett a végső koncepció, mi a véleményed?
Csak a jobb oldalt nézem, a "sok drótot" nem..
![]() A 7805 feliratát cseréld át, Vin, out és a számozás nem stimmel, jobbról jön a+12 volt, ugye.. A TLP kimenetén nem 2k2 kell, hanem pl. 3R3...4R7 - nem mindegy! Nem értem, miért nem lehet a feliratok színét feketére vagy sötétkékre átállítani. "Csípi" a szememet ez a szürke szín. |
Bejelentkezés
Hirdetés |
















