Fórum témák
» Több friss téma |
Fórum » Motorgyújtás
Köszi választ mex . De én akkor is kicsit irtózom ettől a megoldástól. Itt a példa hogy meg kell bonyolítani az elektronikát hozzá.
Üdv nyemi.
Köszi a tippet!
Egyszerű ez mint a faék. Kevesebb töltőimpulzus-> kisebb melegedés-> hosszabb tekercsélettartam. Mindez tényleg ötletesen megvalósítva.
Nem értem mit mondasz.
Azt a kis íves formát akarod megfordítani, hogy ne fölfele, hanem lefele álljon? Annak semmi értelme (próbáltam), ugyan olyan irányú a feszültsége.
Nem is beszélve arról, hogy a vasmag teljesítménye később "fogy el". Szerintem így nagyobb fordulaton telítődik, mintha több pólus lenne.
Már bocs chiefyeager. De nézd meg az előbb linkelt képemet. Az ahogy az előbb leírtam óramutatót járásával meg egyező fordulatú motorra való és az PIROS. Az meg hogy nem számít hogy merre van a fülecskéje az impulzus tekercsnek azt ugye te se hiszed el. Had ne gépeljek már sokat.
Azért annyit el árulok hogy az előgyújtás adáshoz meg a mágneses erővonalak nyúlásához van köze (hogy minél meredekebb jellel vezéreljük a tirisztort). Üdv nyemi.
A gerjesztőtekercset a vasmaggal együtt hosszirányban megfordítva fordított irányú indukált feszültséget kapsz. Gondolj bele: tételezzük fel, hogy eddig felülnézetből a "patkó" alak bal oldali szárát érte el az északi pólus. Ha megfordítod, akkor pedig a jobb oldalát fogja elérni először. Pontosan ugyanaz történik mintha forgásirányt váltanál.
Figyi, erre írtam azt, hogy mivel a gyári kapcsolásban csak akkor gyújthat, ha nem tölti a kondit, abban a 240 fokos periódusban (ez nem kevés az tény) kell érkeznie a gyújtó impulzusnak. Itt tételezzük fel hogy a kondi fel van töltve, és szépen lassan (gyorsan?) sül kifelé magától meg ami rá van kötve attól. Persze, ha nem az optimális időpontban kapod el a pillanatot, akkor kisebb lesz az energiád. Valamint nyilván nem véletlenül olyan széles az a mag, amilyen (ehhez nem értek még annyira keveset sem). Ezt nem tagadom.
De egy ismerősöm (gpracing.hu) leforgatta a gyári kapcsolást, és a strobija szerint a jeled atomstabilan áll ott, ahova beállítottad. Tehát nem látni "tolásra" utaló változást. Én ebből indultam ki. (Sajna a szkópja meghalt, így érdemileg nem tudott jelalakokat mérni, pedig én is kíváncsi lennék.) Azt hogy piros, vagy sárga nem tudom, mi rendeltünk vagy 10-et egyszerre, és egy ember alakította át mindet. Ő nem az íróasztal mögött próbált agyalni mint én, hanem motoron (!) kísérletezte ki, hogy is kellene átrakni a tekercseket. Ez lett belőle. Egyébként nem hiszem hogy a kínai különböző fajtákat csinált volna ezekből...
Bocsi, azt hittem, hogy Nyeminek írok.
Szóval a magot nem tudod átforgatni úgy ahogy te mondod, mert a másik fele nem olyan ívű, mint ami a lendkerékhez van közelebb. Konkrétan nem a lendkerék ívét követi, hanem attól eltart (mintha két kört raknál egymás mellé), remélem érted. Egyébként a gyári jeladója egy rakat hulladék, a vasmag és cséve között van kb 3mm hézag, és gumi tömítővel van föltéve a cséve. Nem is beszélve arról, hogy a tekercs testkivezetése, ami a maghoz szegecselt fülhöz van forrasztva feszül. Hiába sodrott zománchuzal... Ja, meg ami Nyeminél van példány, annak a lendkerekéről lerepült az egyik erővonal terelő vas...
Érdeklődnék tőletek, hogy Selettra gyújtáshoz ha nincsen meg a trafó és elektronika, csak az alaplap és lendkerék akkor lehet valamivel helyettesíteni? Vagy ne foglalkozzak vele?
Előre is köszönöm
Ki lett próbálva a kapcsolás, egyenlőre üresben jónak tűnik.
Azt mondja az ember, hogy szemre nagyobb szikra van, mint a gyárival. Tartós tesz még nem volt, a rossz idő miatt.
Sziasztok,
Szórakoztam kicsit ezzel a kapcsolással, amit Nyemi linkelt régebben. E20-as lomexes magot (AL: 1350) tekertem meg, primer 18 menet, szekunder 200 menet. Légrés: 1 réteg öntapadós papír vastagság, kb 0,1mm Érdekes módon üzem közben (tüskeimpulzusok adják a gyújtás jelet), a kondinak 3ms kell, hogy 150V-ra töltődjön, utána már vízszintes a feszültsége (szkóppal nézem). A szabályozás működik, mert visszafelé látni, ahogy vágja a a töltőimpulzus tetejét, valamint ha kb 120V körülire leállítom az impulzust, akkor már elkezd kihagyogatni. Nézegettem, és kb 240Hz körül a kondit márnem tudja feltölteni az impulzus, vagyis ott már látni, hogy kevés rá az idő. Fura módon, ha növelem a szekunder menetszámot (50 menet), akkor nem nő a feszültség (nyilván be van állítva a potival), de kb duplázódik a teljes feltöltés ideje is! Hiába tekergetem a potit (150V-ot tudok beállítani kb 3/4-ed tekeréssel, utánna érzéketlen), üresen kb 300V a max, de ha ráküldöm a jelgenerátort, akkor kb 180Hz-nél már vágja a tetejét. Valamint a FEt is jobban melegszik. Légrés növelésére üresen picit csökken a feszültség, de üzem közben ugyanúgy 150V-os átlagon áll (mutatós műszer). Nem vagyok jártas a kapcsoló üzemű technikában, ha valakinek van ötlete, azt megköszönném.
Nézz át a kapcsolóüzemű táp 230V-ra topicba, (de csak ha sok időd van).
A trafó tekercselésén nagyon sok múlik,(szendvicsbe kellene tekerni), de meghatározó az induktivitása, és a primer-szekunder közti kapacitás is. A telítődést mindenképp el kell kerülni, ezt a freki alkalmas megválasztásával, ezenkívül a shunt értékével lehet befolyásolni, de kell egy szkóp, anélkül nehéz boldogulni.
Van szkóp, az nem lenne gond, csak idő nemsok.
![]() Mindenképpen kellene egy megbízható inverteres CDI gyújtás, de lassan belátom, hogy "olcsóbb" megvenni készen...
Szia!
Segítettél nekem abban hogy egy ducati lendkeréken a gyújtáspontot meghatározhassam.Most az lenne a kérdésem hogy ha a nyíl ami a lendkeréken van fontos-e hogy merre néz? Mivel akkoriban amit beszereltem lendkereket a mágnese sérült volt. Most van egy másik ami szinte új de nem stimmelnek a furatok! Kép mellékelve.Ceruzával megjelöltem a szaggatott vonalat az oldalán.üdv Ottó
Sziasztok
nekem lenne egy olyan kérdésem,hogy a babettámnál(régi fajta) nagyon gyenge a szikra. gyujtótekercs lehet a baja vagy valami más? köszönöm
Szia,
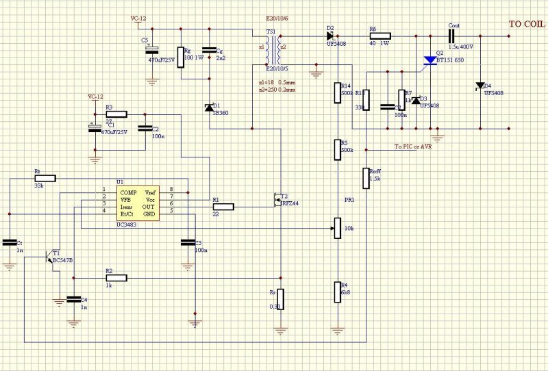
A C2 nekem zavarszűrőnek tűnik, a C3 meg ha jól sejtem, akkor "gyorsító" kondi. Elvileg azt csinálja, hogy mikor megkapja a vezérlőjelet a bemenet, akkor a kondi rövidzárként viselkedve kisöntöli az "alá" kötött R1 ellenállást, így egy nagy áramtüskével gyorsan nyitja a tirisztort. Az ellenállás alatta meg a továbbiakban állítja be a gate áramot. (Remélem jól gondolom). Az R2 a gate-et húzza le a földre, hogy amikor nincs vezérlése a tirisztornak, akkor ne "lebegjen". Valamint egy feszültség osztót is alkot az R1-el. R3 egy soros áramkorlát lehet. Remélem helyesen gondolkoztam.
Nagyon szépen köszönöm válaszod. Tulajdonképpen mindent megtudtam amit szerettem volna. Az a kérdés maradt ezek után, hogy mi legyen velük ? Elméletileg ez a gyújtáselektronika tekercs jeladóra van tervezve én pedig Hall szeretnék a helyére kötni. Illetve, nem találtam semmit a TP230-ról ahogy nézegettem a gyújtásokat mindenhol szinte BT151-et használnak. Csak nem tudom, hogy miként kellene módosítani az ellenállások és a kondik értékét ? Esetleg maradhat így...
Hello.VAn egy simsonra átalakított babetta gyújtásom.A gyújtó elektronika(fekete doboz) kezdi megadni magát.VAn hogy leállítom és utána már nem kapcsolja afeszt a trafóra pedig a fekete dobozig eljut az áram.Ezért szeretnék egyet csinálni.Az utángyártott boldi drága vacak nem érdekel.HA valaki tudna mutatni egy kapcsolási rajzot ami jó lehet nekem azt megköszönném.
Ez jó lehet?
Emlékeim szerint ezt a rajzot még én tetten fel pár éve ide az oldalra. Tulajdonképp olyan egyszerű áramkör, ami nagyon ritkán hibásodik meg, sokkal inkább valószínű a forrasztás, illetve a kontakthiba. Az esetek döntő többségében viszont a babetta alaplapon kell méregetni, a gerjesztőtekercs lehet laza, menetzárlatos, és a jeladónál is sokszor előfordul a tekercskivezetések időszakos kontakthibája. Korrekt módon oszcilloszkóppal lehet mérni a valós feszültségértékeket, annak hiányában a jeladó vezeték lekötése után, a motorra rárúgva mérni kell az 1µF kondin létrejött feszültséget, ami minimum 90-120V kell legyen. Ha alacsonyabb, akkor tekercshiba.
Én most ezt használom gyári gerjesztővel. Szép kövér szikrát produkál (nem kell betolni mint a linkelt kapcsolást
. A max fordulatról nincs értékem mert Babettán van. Üdv nyemi.
HEllo.Az a helyzet hogy nekem gyári fekete doboz van és több mint valószínű hogy az a rossz.
Ma reggel nem akart indulni nem volt szikra.Mindent sorra kimértem(gerjesztő,jeladó trafó)mindennek megvolt az ellenállása.AC mérésbe a gerjesztő jó megvágott és a jeladó is adott feszt.Asztán összeraktam és ment.Aztán voltunk vendégségbe akarok hazaindulni hát nem indul.MEgint nincs szikra.Újra kezdek méregetni.A fekete dobozik megvannak a feszültségek.Ekkor rámérek a trafó primerjére hát 0V.VAgyis a tirisztor nem süti rá a kondit a trafóra..Aztán kicsit kocogtattam a tirisztort akkor beindult és jött hazáig. Mivel újratekert gerjesztőm van ami a gyári 220 ohm helyezz csak 50 ohm így nem is várom el hogy 150-200V-okat adjon.De megy így is. De mivel ha gyári használtat veszek azzal fennáll hogy nem jó az újjal meg meg se próbálom. Ezért gondoltam hogy építek egyet. Alapjáraton ami meglehetősen alacsony 40-50V a gerjesztő fesz.
NEm kell nekem akkora szikra hogy kiégesse a gyertya elektródáját
![]() A 4µF kondi nem sok?FEl tudja rendesen tölteni?MErt ha feltölti akkor tényleg sokkol. A 3,9uH-t miből tudom megcsinálni?Sajna nincs se szópom se induktivitás mérőm.
Adok egy linket amivel ki bírod számolni. Én 0,8 huzalból csináltam(12-es fúró szárára 27 menet).
Coil Calculator: (ne vesszőt hanem pontot használj). A 4µF meg nem sok mert a gyáriban is annyi van csak nem így .Üdv nyemi.
Szia mindenkinek. A segítségeteket szeretném kérni. Van nekem egy gazella típusú kis teher autóm a gyújtás rendszerét szeretném átalakítani.Benzin-gázos üzemű. M-24-es Volga motor van benne. Arra gondoltam, hogy a hagyományos gyújtást teljesen kiszeretném felejteni és hengerenkénti gyújtást készíteni. A vákuumos és röpsúlyos előgyújtás helyet pedig pic-es előgyújtás szabályzást. Gáz üzem esetén pedig a gáz szabályzást kellene valahogy megoldani.
Szia Nyemi,
A linkelt kapcsolást is csak a jeladó körébe berakott dióda, kondi illetve ellenállat miatt kell tologatni. Próbapadon le lett forgatva, valóban nem ad szikrát alacsony fordulaton. Mindezt persze áttekercselt illetve gyári gerjesztővel mértük. Ha kiveszik a diódát és a kondi ellenállás párost, akkor is működőképes az elektronika, és már rúgásra is van szikra. Viszont tényleg gyenge. Érdekes volt, hogy analóg műszerrel mértük a gerjesztőfeszt, ami 50-60V volt. Nyilván valami fals eredmény, de az a fura, hogy 5-6000-ig növekedett ez az érték, e fölött viszont csökkent. Tizenezres fordulaton kb 2/3-ad volt a feszültség a maxhoz képest. Ha jól emlékszem. Érdekes a linkelt kapcsolásod. Itt a negatív feszültség is fel van használva?
Igen egy feszültség kétszerezés van a kapcsolás elején ahol a negatív feszültség is fel van használva a kondi töltésére. De a kapcsolás lényege nem ez, hanem a C2-C3 kondenzátorba maradt energia kisütése a C1-L1 rezgőkörön (persze C4-C5 energiája is hat rá). Aminek van egy rezonancia frekvenciája (jelen esetben 1,7 MHz) ami a gyújtótrafó és a C4-C5 rezonancia frekvenciájának százszorosa kell, hogy legyen (számításom szerint). Hát hogy pontosan miért kell, ez azt nem tudom, de a szikra plazmához hasonló lesz tőle. Amúgy ilyen dologgal eddig csak gyári villanypásztorokba találkoztam eddig. Ha van ötlete valakinek evvel kapcsolatba én is szívesen fogadom. Üdv nyemi.
Bocs eltoltam, ezerszerese kell hogy legyen.
|
Bejelentkezés
Hirdetés |




Azért annyit el árulok hogy az előgyújtás adáshoz meg a mágneses erővonalak nyúlásához van köze (hogy minél meredekebb jellel vezéreljük a tirisztort).













