Fórum témák
» Több friss téma |
Illetve árban is van egy kis különbség, úgy érzem...
Hello. Az oldalon levo hangszinszabalyzot az NE 5532 IC-vel valaki mar megepitette? Szerintetek hogyan mukodne? Az LM 1036N tipusu IC-vel a hangszinszabalyzo rajztat es minden hozzaszolast vegigolvastam csak gondoltam ha mukodne az NE 5532 vel miert ne csinaljuk aval. Hisz sokkal olcsobb
Sztem nézd meg mindkét IC adatlapját és rájössz, hogy egy kicsit tévedtél...
Az NE műveleti erősítő az LM pedig direkt erre a célra fejlesztett spec IC.
Ha jól tudom az ne 5532-ben két db valóben "hifi" műveleti erősítő van, míg párjában az 5534-ben 1 db. Én 5534- esekre cseréltem ki a 741-es ill 071- est tartalmazó erősítőimben az icket. Lábkompatibilisek! Az eredmény profi hangzás!!! Érdemes régi keverőket is felújítani vele stb. Különösen a középhang tartományban szünt meg a torzítás, ill a zaj lett kevesebb.
Az NE5532 is elmegy audio áramkörökben a paraméterei alapján. Nem mondom hogy nincs nála jobb, de hasznáható.
Az 5532 valóban kettős műv. erősítő, és a lábkiosztása nem kompatibilis az 5534-el.
Perze az Ne5534 a 071, ill 741 helyére rakható be. Csak arra akartam felhívni a figyelmet, hogy még mndig vannak akik 741- essel építenek előerősítőt, holott a helyére berakható egy jobb ic a kapcsolás átalakítása nélkül.
Aki meg még ennél is jobb hangzást szeretne, az vegyen OPAxxxx típusú műveleti erősítőket! Picit drágák, de sokak szerint megérik az árukat...
Hmmm.. az egy dolog, hogy lábkompatibilis, meg fain hangzás, de ha méretezitek hozzá passzív alkatrészeket, akkor megfelelő körítéssel egy profi minőségü erősítőt kaptok! Norberto ahogy mondta, OPAxxxx-el pedig csúcs profit...
A legkisebb zaja (a fentiek közül) a 5534-nek van majd ezt követi a NE3352 illetve az OPA2228 (ez még beszerezhető). A maxim ill. az LT gyárt még ezeknél is sokkal jobbakat, de igencsak drágák. Előerősítőknek ezek igen jók. Nagyobb szintű fokozatokhoz az OPA sorozat rail to rail tagjai lehetnek a nyerők.
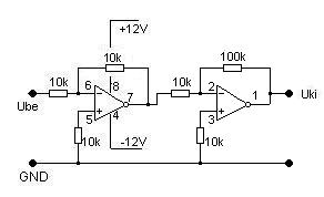
Gyerekek, hogy is van az, amikor a neminvertáló kapcsolásnál a műv erősítő melyik lábát lehet féltápra húzni és akkor működik 0 - +12V-ról???
A neminvertalot kell(illetve celszeru) a feltapra huzni, ha a visszacsatolas egyenaramu szempontbol 100%-os(alt. ez van).
Köszi!
Mégegy: visszacsatoláshoz elég 1k a kimenet és az invertáló közé, valamint szintén 1k az invertálótól a földre (asszem ez kb 2x-es erősítés lesz)? Idézet: „visszacsatoláshoz elég 1k a kimenet és az invertáló közé, valamint szintén 1k az invertálótól a földre (asszem ez kb 2x-es erősítés lesz)?” Eleg lehet...csak ne feledd kondival levalasztani a foldet, az ne kozvetlenul menjen a masik 1 k-ra!!! Igy az erosites pont 2-o lesz...
Segítene nekem valaki?
A problémám a következő van egy 0,1-0,4 közötti bejövő jelem, ebből kellene nekem ttl jelszint. Tehát 0-0-0,2 --> 0 0,2-0,4 --> 5V Tudna valaki egy minél egyszerűbb, de megbízható kapcsolást adni? Előre is kösz.
Hat..., eleg szegenyesen irtad le a felteteleket!
A 0,1-0,4 az V, mV, effektiv, amlitudo, vagy mi ?? Mekkora frekvenciaju ? TTL IC-vel lenne terhelve ?
Egy volt egér érzékelő része ez, két fototranzisztor az emmiterük a földre van kötve. Az infra ledet beüzemeltem.
Ebből kellene nekem egy mikrovezérlő számára ttl jelet csinálnom. Helyesbítek: ellenállás nélkül 0,3-1,3V jelenik meg. Az előbbi adat, hibás volt, bocs.
A rádiótechnika 97/11-es havi számában volt egy ilyen, digitális mérőóra c. cikk, ebben van egy ilyen kapcsolás, de nem megy vele. Már a diódál után semmi fesz nem mérhető.
:no:
Egy oldallal visszább Norberto belinkelt rajzát is kipróbáltam LM339-esel R1=1M R2=100k, de a kimeneten továbbra is 0-0.25V márhető. Mit csinálok rosszul?
Siraly12!
Ha jól értelek, akkor te 0,3-1,3V-ból szeretnél 5V-ot és 0-0,3V-ig pedig 0V-ot?
Igen, de közben sikerült megoldanom.
Egy alap hibát vétettem. Az lm339-es open drainos, ezért tápfeszre kell húzni a kimenetét, ezt felejtettem el.
Ez pl. LM358-cal megy és +/- 12 volttal, de próbálkozhatsz +/- 8-ig lefelé.
Az erősítést a 100k / 10k viszonya adja meg. Vagy pontos ellenállásokat szedsz ide össze, vagy válogatsz <100k-s ellenállásokat és sorbaraksz egy 4k7-es trimmert és belövöd pont 0,5 voltos fesszel az 5 volt kimenőt. Ha nagy az offset, akkor olyan IC-t használsz, amin lehet állítani, de az elv ugyanez.>
El.....m... - kell eléje a párja is, mert invertál egyedül...
Idézet: „Helyesbítek: ellenállás nélkül 0,3-1,3V jelenik meg. Az előbbi adat, hibás volt, bocs.” ...Mintha valamit elfeledtel volna meg leirni...?! Csak nem egy egerbol keszulo encoder lesz belole ? Szoval ha rendesen meg van taplalva az infra LED, akkor a fototranyok kollektoran kb tapfesznyi amplitudo kell legyen!!! Ha kevesebb van(mivel mered ? ezt csak szkoppal lehet megmerni jol), akkor talan tul kicsi a kollektorellenallas...
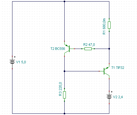
Műveleti erősítő + tranzisztorral építenék egy áramgenerátort, akku töltésre. Sikerült is multisim-ben összeraknom egy működőnek látszó kapcsolást. A kérdésem annyi lenne, hogy hogyan kéne tudományosan kiszámítani hogy milyen erősítésre legyen beállítva a műv. erősítő ? 1A árammal töltenék 1 cellát, 0.1 Ohm az áramérzékelő.
Kvázi végtelen (hurok) erősítésre! (DC-n)
Rossz a kérdés! Melyik erősítésre gondolsz? Egyébként meg totál értelmetlen nagy precizitású áramgenerátort építeni aksitöltéshez. Egy sima tranyós áramgenerátor untig elég!
Azért gondoltam áramgenerátorra, mert detektálni kell a töltés vége felé egy pár mV fesz esést, de ha nem konnstans az áram, akkor amiatt is mászkálna a fesz sztem.
Igen, de ennél több fölösleges (lásd: csatolva).
|
Bejelentkezés
Hirdetés |




:no: 







