Fórum témák
» Több friss téma |
Ebből csak annyi jön le, hogy attól hogy valaki DSP-t piszkálgat, még nem biztos, hogy azt is tudja milyen hullámformájú áramot vesz fel egy C osztályú egyenirányító
Meg gondolom kellett valamire hivatkozni, ha már az elektronikáról nem sikerült szakmailag sok okosat írni A nick nevedből semmit sem kellene sejtenem, bárki bármilyen nevet választhat magának. Attól még hogy valakinek "atomfizikus" a nickneve, simán lehet hogy mondjuk szakács, és otthon van a főzés világában Ami elismerésre méltó ugyan, de elektronikai szempontból gyakorlatilag jelentéktelen. Vicces is lenne ha rajzolna egy áramkört, majd megindokolná, hogy felesleges jobban belemenni a működésébe, és különben is, sokkal jobb húslevest tudok főzni mint te Ez még akkor is vicces ha amúgy igaza van
Nem unod még ezt a sok szó....sást, amit már egy oldal óta produkálsz?! Vagy ennyire kötözködnél valakivel? )
Vagy annyira a lelkedbe gázoltam azzal a kondenzátor hiánnyal, amitől az az áramkör na tényleg használhatatlan lenne, nem csak hiányos, vagy lassan beálló?! Ja, bocs...erős szakmai tudásoddal ezt sem tudod belátni )
Az izgalmasabb téma alatt pl egy 160MHz sávszélességű, kb 26dB erősítésű, 20Vpp kimenő jelszintű, 50R kimenő impedanciával rendelkező diszkrét műveleti erősítő tervezését értek jelen esetben..., csak hogy a témánál maradjunk )
Várom az ötleteket tőled...hisz az eddigiek alapján ez ujjgyakorlat csak neked! Nem, én csak fórumozok. Ahogy olvasom a te reakciód tűnik kissé feldúltnak.
Dolgozzak helyetted? Gondolom viccelni próbáltál
Az eddigiek alapján neked ez fejből megy, még tesztelned sem kell, csak megrajzolod (persze azért jobban odafigyelsz a munkapontokra - hiszen mégiscsak munka - és nem holmi fórumozás), és lehet is gyártani.Meg aztán hiányos specifikációval ugye mit lehetne kezdeni, mert hát a 160MHz sávszélesség ugye lehet pl. 0-tól 160MHz-ig is, de 1GHz ± 80MHz is ugyanúgy 160MHz sávszélesség, mégis kicsit más kapcsolástechnikát kíván meg a kettő. A hozzászólás módosítva: Jún 14, 2020
Ebben igazad van, hiányos volt ) Sajnos DC-160MHz kell... A torzítást se adtam meg, bár ez sejthető, hogy nem egy Hi-Fi erősítő lenne ))
Kérjük a személyeskedést mellőzni a beszélgetésből.
Kipróbáltam a gyakorlatban is azt az áramváltó erősítőt, aminek korábban beraktam a szimulációját. A tapasztalatok vegyesek. Kétféle áramváltóval próbáltam. A negatív bemenő impedancia az egyik áramváltó esetében használható csak, a másikkal instabil lett az áramkör. Ezért az ezt megvalósító ellenállásokat végül kikötöttem az áramkörből. Ettől eltekintve a DC csatolt megoldás az offset servo-val jól működik. Kb 100µA primer áramnak megfelelő zajt szedett össze egy 230V-os áramkörbe beiktatva. 0,5mA-400mA primer áram tartományban mértem, és pontosan az áramerősséggel arányos feszültséget ad.
Kutattam egy kicsit az interneten, hogy milyen elterjedt megoldásokat alkalmaznak még. Találtam egyszerű AC csatolt erősítőt, kétféle DC csatolt, offset servóval megvalósított megoldást, egy módosított "félig-AC csatolt" megoldást, és egy elég érdekes, 2012-es szabadalmon alapuló megoldást, amibe utólag belerajzoltam a csatolókondis trükközést. Ez utóbbi kettőnek az a trükkje, hogy a csatolókondi úgy van az áramkörben elhelyezve, hogy emiatt az áramkör viselkedése olyan lesz mintha mondjuk 100x akkora kapacitású lenne a csatolókondi. Berajzoltam a szimulátorba ez utóbbi két megoldást, mindkettő jól működik, és ugyanannyi alkatrészből áll. Kíváncsi lennék a véleményekre, hogy a két áramkört megnézve mi szól az egyik és mi a másik mellett, azaz melyik lehet a jobb megoldás a gyakorlatban? (hajlok rá, hogy a második megoldás talán kevésbé zavarérzékeny) A hozzászólás módosítva: Jún 15, 2020
Most hogy nézegetem a korábbi két megoldást, rájöttem, hogy a kettő teljesen jól össze is kombinálható, és talán így lenne a legjobb a közös módusú zavarelnyomása. Ez esetleg akkor lehet érdekes, ha pl. kicsi hibaáramokat akarunk mérni. Várom az észrevételeket és az (építő jellegű) kritika is jöhet.
Lacaboy-nak adott egyik korábbi válaszomban megadtam egy linket, amin az egyik kapcsolás az általad elsőnek felvázolt.
A harmadik megoldás előnyeiről még meg kellene győzni. Milyen közös módusú zavarokra gondolsz? Egy észrevételem is van. Elvileg az áramváltó egyik sarkát illik mindig földelni, ami az első esetben könnyen megvalósítható, a többiben valószínűleg nem.
A harmadik megoldásnál elvileg a trafó középkivezetése (ha lenne) földelhető, vagy: a negyedik megoldás...
A földelésnek érintésvédelmi oka van (hálózati fesz. esetén), és/vagy zavarvédelmi? Esetleg valamely szabvány is előír ilyesmit? Ha igen, akkor ez elég nyomós érv az első megoldás mellett, a többivel szemben. Idézet: Pl kapacitív csatolással a primer-szekunder között átjutó zaj. „Milyen közös módusú zavarokra gondolsz?” A hozzászólás módosítva: Jún 15, 2020
Nem nagyon szeretnék belefolyni és talán nem is értem a probléma lényegét. Engem egy hang- és fénytechnikával foglalkozó ismerősöm keresett fel azzal gondjával még évekkel ezelőtt, hogy sok helyen a három fázist egyenletesen kellene terhelnie, mert be kell osztania azt a kevéske 3x32 A-t ami rendelkezésre áll. Jó lenne ha fázisonként kiírná egy-egy hétszegmenses kijelző a csúcsáramot. Az áramváltó drága dolog, tehát tekertettem 3 db 20 VA-es toroidot amelyekre csak a 230V-os primert kértem. Ha jól emlékszem 30 Hz-10 kHz között lineáris volt az átvitele. Több, mint tíz éve működik két ilyen szerkezet nála hibátlanul. Kipróbálásakor beadtak egyetlen dobütést és szépen kiírta, hogy 30 A.
A bemeneti fokozat nálam kétutas egyenirányítóval kezdődött, ezzel a jelalakkal a továbbikban már bármit lehet kezdeni tetszés szerint. Nálam csúcsérték mérőre volt szükség, ami addig mérte az áramot amíg az emelkedett és csak azután jelezte ki. Állandó áramterhelésnél másodpercenként hármat mért.
Ez mitől más, vagy jobb, mint az a kapcsolás, amit összedobtam neked(leszámítva a nagy kapacitást, ami ugye a visszacsatolás függvénye), és nagyon nem tetszett a beállási ideje(abban a formában)?! Ha átrajzolod egytápfeszesre, ugyanott leszel, ahol a másik is volt..., 2 tápfeszen pedig annál sincs ilyen gond, még az eredeti rajzzal sem )
A leföldelés pontos okát, hátterét és hatályát nem tudom. Pl.: Ebben az anyagban is benne van a (3. oldal 2. bekezdés). Mérőváltóknál szerintem előírás, de lehet, hogy az újabb harmonizált szabványokban már nincs benne.
Manapság vannak egészen kicsi, nyákba ültethető áramváltók, ami nem drágák. Viszont a kicsi méret kicsi vaskeresztmetszetet is jelent, némelyik típus 50Hz-en néhány tized V szekunder feszültség esetén telítésbe megy, és 1...2 tized V környékén már torzít annyira, hogy látható mérési hibát okoz. A jobb típusok (amik kicsit többe is kerülnek, de még megfizethető áron vannak) néhány V feszültségnél játsszák el ugyanezt. Ez annyit jelent, hogy a legnagyobb lezáró ellenállás típustól függően valahol 20Ω - 200Ω között lehet (akkor ha pontosan akarunk vele mérni). Tehát az nem engedhető meg ami a Te rajzodon van, hogy 1k a lezáró ellenállás.
Tehát kicsi feszültséget kell felerősíteni, főleg ha kicsi (mA-es) primer áramokat kel mérni (pl. érintésvédelmi hibaáram). Nekem ebből egy további cél hogy minél alacsonyabb (akár nullához közeli) impedanciával lehessen fogadni az áramváltó jelét, mert úgy gondolom, hogy így lehet a lehető legkisebb mérési hibát bevinni. Mivel 50Hz-en egy reális méretű (esetleg SMD) csatolókondi impedanciája meglehetősen nagyra adódik (10µF -> kb. 320Ω) így DC csatolással próbálkoztam - először szimulátorban majd megépítve is. Mivel a fesz. erősítés sokezerszeresre adódik, így az opamp offszethibája is nagyon nagy lesz - így mellé építettem egy további opampot offszet szervónak. A másik ötletem az volt, hogy nem csak nulláig viszem le az impedanciát, hanem a tekercselő huzal ellenállását is kompenzálom, negatív ellenállással. Szimulátorban működött, de a gyakorlat sajnos azt mutatta, hogy ez némelyik áramváltóval stabilitási problémákat okozhat - így erről végül lemondtam. Tehát most van egy DC csatolt, offszet szervóval működő áramköröm, amihez 2db opamp kell. De még nézegetem a lehetséges alternatívákat, és azért is dobtam be megint a témát, hátha jönnek további építő jellegű ötletek.
Az a kapcsolás amit a hivatkozott hozzászólásba beraktam, az két kapcsolás, az egyik csak egy kicsit más a másik meg nagyon más, de a kettő viselkedése nagyon hasonló - konkrétan ezt a kettőt, illetve ezeknek a tulajdonságait akartam összevetni egymással. Majd egy későbbi hozzászólásban 4 verzió lett ebből a kettőből. Egyelőre nincs eldöntve, hogy melyik a jobb vagy rosszabb, de ha van építő jellegű észrevételed/kritikád akkor jöhet!
Amit te beraktál, az ezekhez hasonlóan, egy műveleti erősítős alapkapcsolás. A fő különbség nyilvánvalóan a nagy elkó és a táp. A szimpla tápos megoldásra alakítást (ha erre lenne szükség) sokféle módon lehet megvalósítani, akár gyors beállási idővel is. A nagy kapacitású kondi, az áramváltó nagy induktivitásával, és alacsony impedanciával kombinálva egy lengésekre hajlamos rezgőkört alkot (ezért hiányoltam a modellből a tényleges áramváltót). A most feltett rajzokban levő áramkörök viselkedése, csatolás szempontjából hasonló a nagy kapacitással megvalósított megoldáshoz, de az áramkörben ténylegesen nincs ott az ekóban tárolt nagy energia. 10µF fizikailag akár egy polaritás nélküli, SMD kerámiakondi is lehet, addig egy 1000µF nagyságrendű kondi mind fizikailag mind egyéb elektromos jellemzőit tekintve kevésbé szimpatikus. Nem tudom hogy a kérdésedet újabb vitaindítónak szántad-e, de örülnék neki, ha elsősorban építő jellegű módosítások, ötletek jönnének - vagy pro és kontra érvek valamelyik áramkör mellett vagy ellen. Tehát lássuk a te szemszögedből, szerinted a fenntlevő többféle megoldás közül melyiket érdemes (vagy éppen melyiket nem érdemes) használni, és miért?
Üdv! Rég óta követem ezt a témát. Van egy érzésem, hogy valami alap tévedés lehet. Az áramváltó áramot vált. Vagyis a primer és szekunder áram aránya változik az áttételtől függően. Ha műszerrel terheljük akkor is az áram a lényeg. Ezért nem értem, hogyan akartok hitelesen áramot mérni, feszültség méréssel? A váltóáramú műszer, erősen induktív terhelés. Az elektronikáitok meg erősen nem az.
Szerintem, csak szerintem, az áramot ohmos söntön kell mérni. Akkor lehet feszültséget erősíteni és azt hitelesíteni áramként.
A berakott kapcsolások aktív áram-feszültség konverterek. Nyilván csak akkora szekunder áramig használhatók, amekkora áramot az opamp a visszacsatoláson keresztül a bemenet felé tud hajtani. Viszont addig közel 0Ω "terhelést lát" az áramváltó. Tehát rel. kicsi áramok mérhetők így. A másik lehetőség a sönt ellenállás - ami szintén egyfajta passzív áram feszültség konverter - a rajta átfolyó árammal arányos feszültség vehető le róla (és erősíthető, mérhető is).
Szerintem sokaknak az áramváltóról az erősáramú sinekbe épített néhány kilós eszköz ugrik be, ami mondjuk egy lágyvasas táblaműszert hajt meg. De itt most inkább a kicsi, nyákba ültethető kistesójáról van szó, ahol a sönt akár egy apró SMD ellenállás, vagy egy aktív áramkör is lehet. A hozzászólás módosítva: Jún 15, 2020
Abszolúte nem vitaindítónak szántam, hanem elgondolkodtatásra sarkallónak számodra! Ugyanis, ha akkor egyből nem kötözködéssel reagáltál volna, hanem kicsit is belemélyedsz, beláttad volna azt, amiről az előbb írtam, hogy érdemi különbség nincs a két kapcsolás között! Ugyanaz, csak más értékű alkatrészekkel... Az 5k-t önkényesen választottam, ha jelentősen megnöveled, akkor értelemszerűen a kondi is annyival kisebb lehet! És máris elérted a kezelhetőbb kondi értéket. De az időállandója még ugyanannyi lesz, és az egytápos verzióban, ha külön nem gondoskodsz róla, még ugyanúgy hosszú idő alatt áll be! Pontosan ahogy ezek a kapcsolások is ezt teszik!
Na mindegy, fátylat rá, aki ért hozzá úgyis tudja miről beszélek.... De ha már megkérdeztél, szerintem egyértelműen az első verziót preferálnám a 4 közül, pontosan az egyik végén földeltség miatt! Azt én sem tudom, hogy ez előírás vagy sem(azt gondolom, nem...), de tisztább, szárazabb érzés az a topológia.... A 4. verzióban mintha R14 helye és értéke nem lenne jó.... Ugyan sok vizet nem zavar talán....
Egy rekesz sör lesz báttya...
Szervot kidobtam. Bizonyos megkötésekkel anélkül is jó lesz...
1V/mA halálpontos...
Valóban ügyes megoldások, de mely paraméterében lesz jobb mint egy csak opamp(ok)ból épült verzió? Vagy másképp fogalmazva, mi indokolja a diszkrét végfok/áramtükör megoldást?
Idáig mindegyik megoldással voltak gondok...
Az ábrán látható R* ellenállást csökkented, akkor nem változik a zárt hurkú erősítés, csak sunyi módon elkezdi csökkenteni a körerősítést. Elkezd nőni a zaj, meg romlani a tápzaj elnyomás. Ahogy R*->0-ba, úgy megy a végtelen felé a zaj, meg a linearitáshiba... Az gond egy műveleti erősítőnél ha 0R generátorral zárjátok le a két bemenete között... A többi megoldással is voltak ilyen-olyan gondok. Az a diszkrét rusnyaság viszont abszolút 0R bemeneti ellenállással rendelkezik, (messze 1mR-alatt van) áram visszacsatolással megy, halál pontosan méri az áramot, amennyiben halálpontos benne az az 1K ellenállás. Mehet full DC csatoltan, ha van az áramváltónak 0,1R Rdc-je, servo sem kell bele. A benne lévő opampok 1x-es erősítésre visszacsatolva mennek. Abszolút zajtalan lesz, széles sávú...stb. Ronda, de jó... A hozzászólás módosítva: Jún 16, 2020
Nade itt szó nincs arról, hogy 0-t kicsit is megközelítő impedanciával lenne lezárva az OPA bemenete! AC-ben végképp igencsak nagy értékkel van lezárva, lévén a szekunder induktivitása nem kicsi! DC-ben már való igaz, hogy jóval kisebb(de ott sem kicsi annyira), tehát az alacsonyfrekis zajok valóban nőhetnének, viszont a leválasztó kondi jobbik esetben ezt kompenzálja....
Annyi a lényege, hogy az opamp kimenetére kötöd az áramváltót és nem a bemenetére.
Akkor az opamp lehet 1x-esre visszacsatolt.... A tápáramában pedig megjelenik az AC áram. Mivel az opamp bemeneti impedanciája kvázi végtelen, ezért a csomóponti törvény értelmében az AC áram nem tud elfolyni sehova... Ezt az AC áramot ki lehet nyerni a tápáramából, teljesen pontosan... És még egy áram visszacsatolást is fel lehet rá építeni. Ettől még tovább csökken a 0.000...bemeneti ellenállás pár nagyságrendet... Ennyi az elv lényege... Az OPA-k pedig 1x-es visszacsatolással mehetnek...
Azért gondba lennél azzal, ha mondjuk pár 100Khz-et, vagy Mhz-es tartományban kéne mérni ugyanígy áramváltóval...
Az az elv, amit bedobtam még erre is teljesen jó lenne. Persze lehet, hogy a gyakorlatban 50Hz-re jó lesz a sima egyszerű megoldás is... A hozzászólás módosítva: Jún 16, 2020
Idézet: „Azért gondba lennél azzal, ha mondjuk pár 100Khz-et, vagy Mhz-es tartományban kéne mérni ugyanígy áramváltóval...” Nagy gondban nem, max nem 1, hanem 3 fokozatban valósítanám meg ) Bár akkora frekvenciákon ekkorát erősíteni, mindenhogyan nagy gondot jelentene ))) (kicsit nagy a gerjedés veszélye)
Vagy használjatok CFA (current feedback) topológiájú opampot. Sok ezer V/us jelemelkedési sebességel készülnek és ott nem gond az alacsony generátor impedancia. Pont olyan bemeneti fokozatuk van, mint nálam a diszkrét...csak az integrált. Még egy percíziós OPA kell, ami garantálja az 1uV offset hibát, és akkor van egy high tech megoldás erre az áramváltó dologra...
De őszinte leszek, ha 50Hz-et kéne mérni, én is lerendezném LM358-al, oszt csókolom. Jó lesz az is erre alapon...
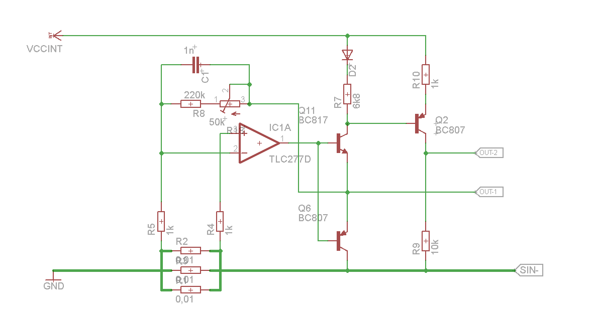
Erről a tápáramon keresztüli vezérléses megoldásodról eszembe jutott, hogy egyszer szükségem volt egy hasonló de ennél sokkal egyszerűbb megoldású áramkörre. Egy sönt jelét kellett felerősíteni, ez volt az 1-es kimenet, és kellett egy további 2. kimenet is az áramkörre ami az 1-es kimeneten kifolyó árammal arányos jelet ad. Erre építettem meg annak idején a csatolt rajz-részleten levő áramkört. Tulajdonképpen a feladatát teljesen jól ellátta de a visszacsatolásban levő R8 ellenállás árama bevitt egy kicsi hibát 2. kimenetbe, mivel emiatt a ezen a kimeneten kismértékben az 1-es kimenet feszültségétől is függött a megjelenő feszültség. Akkor ez még pont belefért a felhasznált készülék hibahatáraiba, de kíváncsi lennék, hogy egyszerű módon, hogyan lehetett volna ezt a hatást kivédeni (vagy lecsökkenteni)? Nyilván mondjuk még egy opamp-al pl. könnyű lenne megoldani, engem az érdekelne, hogy triviális egyszerű megoldás létezik-e, amit esetleg nem vettem észre.
A hozzászólás módosítva: Jún 16, 2020
|
Bejelentkezés
Hirdetés |




Meg gondolom kellett valamire hivatkozni, ha már az elektronikáról nem sikerült szakmailag sok okosat írni
Ja, bocs...erős szakmai tudásoddal ezt sem tudod belátni )

















