Fórum témák
» Több friss téma |
Szia. Tl081 is megfelel a kapcsolasba? Csak azert kerdezem, mert olyanon van otthon.
Szia
Mutatnál egy kapcsolást szimulációval, hogy lássuk, mi a Te megoldásod? Skori nagyon meggyőző volt a háromszög és négyszög jel átvitel szimulációval. Külön érdem, hogy pár filléres, fiók mélyéről összeszsedhető alkatrészekkel oldotta meg a feladatot.
Annak jóval nagyobb a bemeneti offset feszültsége és nem biztos, hogy szimpla 5 V-os tápfeszültséggel működni fog. Ha van dugdosós próbapaneled, rakd össze azon és teszteld. Időközben született Skori tollából is egy megoldás, az is könnyen kipróbálható igaz, oda már kettős tápfeszültség kell.
3300µF-al elég szép hosszú beállási ideje lenne.
Mondjuk azt tényleg nem értem miért olyan irritáló a DC csatolás számodra, mert amúgy egy jól működő áramkör, kevés, és olcsó alkatrészből.. Persze meg lehet oldani egyetlen speciális opamp-al is aminek elég kicsi az offszet feszültsége, csak az sokkal drágább mint mondjuk egy mezei dual opamp. Meg persze lehet megfelelő módon csillapítani is az AC csatolásból és az alacsony impedanciából eredő tranziens lengéseket. Egy régebbi projektemben ezt a megoldást választottam, konkrétan a feladat egyik része hibaáram mérés volt, és gyors lekapcsolás 30mA-nél. Itt a sebesség volt a lényeg, a pontosság kevésbé számított, arra kellett csak figyelni, hogy ha nem pontos az érték akkor inkább többet mérjen, mint kevesebbet. Legrosszabb esetben majd 30mA helyett 28-nál kapcsol le, ami nem egy komoly probléma. A hozzászólás módosítva: Jún 12, 2020
Kipróbáltam a szimulátorban Bakman áramkörét. Szinuszjelre tulajdonképpen jó...
A hozzászólás módosítva: Jún 12, 2020
A bemenő RC szűrő miatt másra nem, ezen nem kell csodálkozni. Cserébe minden nagyfrekvenciás zajt elnyel.
Igen, a lekerekítést a szűrő okozza, a négyszögjel tetőesését pedig a 10µF-os, DC-t blokkoló kondik alacsony kapacitása. A hibaáram mérésnél én is aluláteresztő jellegűre készítettem az erősítőt.
A frekimenet 50Hz-re optimalizáltnak tűnik - lásd a csatolt képen. A hozzászólás módosítva: Jún 12, 2020
Az én megoldásom gyakorlatilag Bakman-éval megegyező lenne, talán csak annyi különbséggel, hogy egy OPA-val is meg lehet valósítani, amennyiben FET-es a bemenete!
A kapcsolás teljesen korrektnek tűnik...egyedül egy szűrőkondi hiányzik erősen R12-vel párhuzamosan! Ez fontos, mert így a tápelnyomás csapnivalóan gyenge...
Idézet: „3300µF-al elég szép hosszú beállási ideje lenne.” És ez miért lenne baj, hogy bekapcsolás után mennyi idő kell a feltöltődéshez?! ![]() Idézet: „Persze meg lehet oldani egyetlen speciális opamp-al is aminek elég kicsi az offszet feszültsége, csak az sokkal drágább mint mondjuk egy mezei dual opamp” Annyira azért nem drágák azok..., az más kérdés, hogy a sarki fűszeresnél nem dobják utánad, mint a TL0xx -et...
De...rajzoltam egy egyszerű megvalósítást, a Skori által igényelt extrém lezárással(1R-es), egy OPA-val, 5000x erősítéssel...
A hozzászólás módosítva: Jún 13, 2020
Köszi.
Így pontosan lehet tudni, mire gondoltál, és ha valaki gondolja, ki tudja próbálni.
Igen a gyakorlatban kell a kondi, a modellben nincs jelentősége.
A modellben sok mindennek nincs jelentősége, mégis odarajzoltad... )
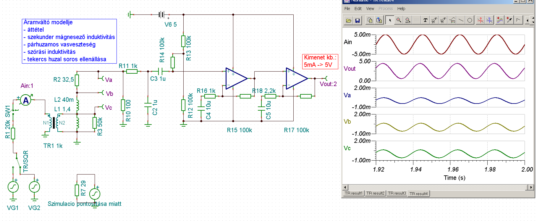
Idézet: Ez megint az adott feladaton múlik. Ha nem baj hogy fél perc az időállandó (6800µF x 5k), akkor semmi gond, de engem spec zavar ha bekapcsolás után fél percet várnom kell míg az áramkör elkezd működni.„És ez miért lenne baj, hogy bekapcsolás után mennyi idő kell a feltöltődéshez?!” Idézet: Igen látható hogy rajzoltál egy feszültségerősítőt, és 5000x-es erősítéssel működik. De ez nem egy komplett áram bemenet -> feszültség kimenet megvalósítás. A modell akkor lenne teljes ha benne lenne egy áramváltó, annak az induktivitásai és veszteségei, és persze emellett nem kizárólag szinusszal kellene vizsgálni. Szóval ne haragudj, de egy 5000x-es erősítésű, műveleti erősítős alapkapcsolást bárki meg tud rajzolni, ami szinuszjelet tud erősíteni. „...rajzoltam egy egyszerű megvalósítást, a Skori által igényelt extrém lezárással(1R-es),...” Esetleg próbáld meg beletenni azt a konkrét áramváltót amit én is: 1:1000 áttétel, 1,4H szekunder induktivitás, 40mH szórás, 50kΩ vasveszteség, 32,5 ohm tekercs ellenállás. Azután nézzük meg mit produkál szinusszal, négyszöggel és hármszög jellel.
Tudod mit, igazad van: hibáztam, hogy kihagytam azt a kondit!
Igen, gyakorlatilag egy alapkapcsolás, gyakorlati megvalósítható értékekkel, ami működni is fog!
Nem értem, hogy mit vársz egy erősítőtől, annak függvényében, hogy mivel hajtod meg a bemenetét?!! Ez két teljesen más téma... Ezért is kezdődik nálam sima jelforrással, adott jelszinttel, amit valami felerősít megfelelő módon a megfelelő kezelhető szintre! Ennyi csak az elvárás... Azt meg végképp nem értem, egy 50Hz-re szánt erősítőt, miért kellene vizsgálni négyszöggel, háromszöggel?! Szerinted milyen lehet az átvitele egy sávkorlátolt erősítőnek?! Ezen nincs mit nézni ezekkel a módszerekkel, hacsak nem a felharmonikusok pontos átvitele is a cél?! Ha igen, akkor mindjárt más a helyzet, de akkor ezt specifikálni kell pontosan előtte, hogy pl 4kHz-ig át kell vigye azokat is az erősítő! Így mindjárt más lenne a helyzet... De itt mi emlékeim szerint csak 50Hz-es jelről beszélünk...
Tényleg értelmetlen megnézni, hogy mit szól ha egy induktív valamit terhel párezer µF-al, még a végén kiderülne, mégsem teljesen ugyanúgy működik, mint egy feszültséggenerátorral meghajtva. Ha nem látjuk a hibáit, akkor azok nem léteznek ugye, ne is vizsgáljuk meg más hullámformákkal. Ez is egyfajta hozzáállás, de engem pl. szoktak érdekelni ezek a dolgok.
Nemegy fejlesztés során fordult elő velem, hogy kellett egy áramkör valamilyen feladatra (hasonlattal élve, pl: 50Hz-es szinuszt erősíteni), majd a fejlesztés felénél kiderült, hogy még 3...4 paraméternek meg kell felelnie, csak a megrendelő nem jól specifikálta elsőre a feladatot (hasonlattal élve: pl. hűen át kell vinni a hullámformát akkor is ha nem szinuszos). Ha tisztességesen leteszteltem az áramkörömet, akkor esetleg kapásból tudom mondani, pl. hogy semmi gond, az áramkör így is rendben működni fog, csak kiveszem a sávhatároló kondit. A szimulátor használatakor is igyekszem a valós körülményeket közelíteni, és egy ideje a megépített áramköreim igen jelentős részénél ugyanazokat a hullámformákat és tranzienseket látom az oszcilloszkópon, mint előtte a szimulátorban. Ennek az egyik oka a sok közül pl. hogy egy induktív áramforrást nem helyettesítek feszültséggenerátorral a modellben Azon kívül (bár ide nem raktam be) nem csak az állandósult állapotot szoktam szimulátorban tesztelni, hanem a tranziens viselkedést is, (pl. hogyan állnak be a munkapontok, mi történik ha a vezérlő jel megváltozik, stb..). Számomra egy olyan erősítő aminek fél perc alatt áll be a munkapontja, és nem tudom hogyan reagál ha a mondjuk nem szinuszjelet kap - az használhatatlan kategória. Ugyanis a tervezéskor pl. hibatűréssel is kell foglalkozni (mi történik ha túlvezérlem, mi történik ha zárlat lesz az áramkörben ahol az áramváltó mér, mi lesz ha mégsem szinuszos áram folyik, és még sorolhatnám) Ezek a dolgok könnyen méretezhetők és tesztelhetők, ezért szerintem kontárság lenne figyelmen kívül hagyni. Furán is néznének rám ha az áramkört bekapcsolom, elindul a készülék, dolgozik, de mért árama majd fél perc múlva fog megjelenni ![]() Egyébként ha mondjuk valódi effektív értéket kellene mérni, akkor mekkora frekvenciáig is kellene átvinni?
1) Én ezt a kapcsolást nem erőltettem, miattad, kérésre demonstrációnak szántam csupán! Valamiért mégis ezen lovagolsz, hogy ez nem a legoptimálisabb verzió a sok közül!
Persze, ki állította hogy nem így van?!! De attól még működőképes...akkor is, ha történetesen neked nem tetszik, hogy mondjuk akár fél perc az üzembe állás ideje! Ami egyébként egy 2,4V-os zénerrel gyak. a másodperc töredékévé tehető amúgy is...., és még számtalan más módon is eltüntethető a tulajdonságok közül....2) Még mindig nem értem, mit is szeretnél te mérni??! 50Hz-es hálózatban lévő áramváltón négyszögjeleket?? Vagy háromszöget? Az elég nehéz lesz, mivel ott bizony szinuszközeli hullámformákat fogsz csak látni! ) Ha nem így van, akkor bajok vannak.... És jelzem, a te szélesebb sávú DC csatolt verziódon kívül ált ott mindig egy erősen sávhatárolt erősítő szokott lenni, aminek a jelalakja elvből sem lehet olyan, hogy négyszöget, vagy bármi más, szinusztól eltérő jelalakot alakhűen átvigyen. Fourier sor mond neked valamit? 3) Attól hogy némi hangtechnikás hasonlatokból kiindulva, teóriákat gyártasz egy méréshez, az még nem lesz jobb, sőt, ronthatsz is vele nem keveset, mivel olyan jelek is belekerülnek a mérésbe, amik meghamisítják a végeredményt! Nem árt erősen tisztázni, milyen sávban kell mérni, és miért, mielőtt 50Hz-re, egy 1GHz-es ideális erősítőt alkotsz...csak mert megteheted....
Jó akkor én is számozom a választ.
1, Rajzoltál valamit amit demnosnstrációnak szántál, és sikerült demonstrálni, hogy nem igazán alkalmas a feladatra. 2, Elárulok valamit: 50Hz-es hálózatban a feszültségnek elméletileg szinuszosnak kellene lennie, de sokszor nem teljesen az, hanem van némi torzítása, ami azt jelenti hogy nem csak 50Hz-es komponensek vanak jelen. Egy áramváltón mérve is mindenféle érdekes áram-hullámforma előfordulhat, ugyanis a fogyasztók áramfelvétele nem feltétlenül szinuszos. Pl. egy PFC nélküli kapcsolóüzemű táp áramfelvétele nagyon nem szinuszos, és még tudnék pár példát mondani. Azt ne mondd , hogy ilyet soha nem kell mérni... mert elég gyakran kell. Ha nem tudnánk jelalakhűen átvinni az áram hullámformáját, akkor nem tudnánk pl. valódi effektív értéket, vagy éppen valós váltakozóáramú teljesítményt mérni. Idézet: Ezt azért nagyon ne hangoztasd, mert eléggé meg fogják mosolyogni. „50Hz-es hálózatban lévő áramváltón négyszögjeleket?? Vagy háromszöget? Az elég nehéz lesz, mivel ott bizony szinuszközeli hullámformákat fogsz csak látni!” Elég csak megmérni mondjuk egy kompaktfénycső, vagy egy ledlámpa áramfelvételének a hullámformáját - ami kb annyira sem hasonlít a szinuszra mint a háromszögjel ![]() 3, Látom szerinted egy hálózati áramváltó kizárólag 50Hz-es jelet adhat. Nos ez nagyon nem így van, és emiatt az erősítő sávszélességének is jóval nagyobbnak kell lennie 50Hz-nél. Az 1GHz-el felesleges dobálózni, egy nagy erősítésű, opampra épülő erősítő sávszélessége külső korlátozó elemek nélkül sem lesz túl hatalmas, de az adatlapja alapján ez tervezhető, méretezhető. Mivel neked nem sikerült definiálni a szükséges sávszélességet, ezért megteszem én: ha normálisan át akarjuk vinni az 50Hz-es áram hullámformáját (úgy hogy az pontos mérésekre is alkalmas legyen), akkor néhány kHz-ig elegendő átvinni. Az erősítő alsó határfrekvenciája sem lehet 50Hz, legalábbis ha tényleg pontos mérést szeretnénk hanem lényegesen kisebbnek kell lennie, de azt hiszem felesleges lenne nagyon belemenni, hogy miért, mert a dolog egyszerűbb részét sem sikerült megértened. És ha már a Fourier sort említetted: tud ám ilyet is a szimulátor, tanulságos megnézni egy graetz egyenirányító + puffer + terhelő ellenállás áramfelvételének a hullámformáját, és arról egy Fourier sort, és mindjárt kihagytál volna az írásodból pár megmosolyogtató állítást Idézet: „Rajzoltál valamit amit demnosnstrációnak szántál, és sikerült demonstrálni, hogy nem igazán alkalmas a feladatra.” Miért is? Azért, mert te önhatalmúlag ezt kijelentetted, 0 technikai indoklással?!! na ez az igazán megmosolyogtató hozzáállás..., amikor az érvek elfogynak...! )Ne haragudj, de ezek után a többire nem is fogok reagálni..., minek?! Unalmas már..., ennél sokkal izgalmasabb dolgok foglalkoztatnak most... )
Direkt a kedvedért bedobtam szimulátorba egy 10W-os fogyasztó (pl kompaktfénycső) áram és teljesítmény felvételének modellezését, ja és hozzá egy Fourier spektrum, hogy ne csak a duma legyen róla.
Továbbra is azt állítom, hogy az áramfelvétele nem hasonlít a szinuszhoz, és előfordul, hogy meg kell mérni valami ilyesmit. Pl. a kínából rendelt, "filléres" feszültség, áram, és teljesítménymérő panelműszerem is pontosan mér ilyesmit (pedig 50Hz-es szűrővel nem sikerülne neki).
Én azért elgondolkodnék az áramfelvétel görbén, honnan van az a meredek felfutás rajta... )
Nekem kellene a Te áramkörödet indokolni? Te el vagy tévedve... még azt sem tudtad a saját tervedről, hogy fél perc alatt áll be a munkapontja, amíg nem írtam meg. Sőt további tesztelésre sem voltál hajlandó. Nulla technikai indoklást elsősorban a részedről volt, arról nem tehetek ha nem értetted azokat a technikai részleteket amiket leírtam - de talán másnak azért hasznos lesz.
Idézet: Gondolom mert nem tudnál normális technikai érveket felhozni, azt meg ciki elismerni ha butaságot írsz. Fourier sorral dobálózol, mintha te annyira tudnád, más nem is hallot volna róla, de érdekes módon tőled nem láttunk pl. Fourier sort, sőt még rendes szimulációt sem - mert ugye "felesleges". Tudod ha én elrontok egy áramkört, akkor azt mondom, hogy bocs, ezt elcsettintettem, előfordul. „a többire nem is fogok reagálni..., minek?!” A hozzászólás módosítva: Jún 14, 2020
Pontosan tudom honnan van az a felfutás. Ha C osztályú egyenirányítóról hallottál már, akkor most szólok: ez-az, és ennek ilyen az áramfelvétele. Gondolkodj el rajta miért ilyen: egy néhány szavas mondatban megindokolható.
A hozzászólás módosítva: Jún 14, 2020
Inkább a te "nagyon" pontos, és végtelen kis belső ellenállású szimulációd generálja azokat
A hozzászólás módosítva: Jún 14, 2020
Idézet: A csajozáson én már túl vagyok „...ennél sokkal izgalmasabb dolgok foglalkoztatnak most... )” 12 éve élek együtt a feleségemmel.
Nyugodtan szólj ha nem megy, szívesen leírom neked egy mondatban az okát - ha érdekel.
Figyu...annyira primitív az az áramkör, hogy nem kell hozzá szimulátor, csak azért szoktam használni, mert baromira kényelmes benne rajzolni..., és ha kell, hát mérni is lehet! Nekem nem volt célom elemezgetni különösebben a viselkedését, és azt firtatni, vajon abban a nyers formában, amit megrajzoltam, mennyi idő alatt áll be a nyugalmi állapot?! De már kiegészítettem a te kényes igényeidet is kielégítő gyorsító taggal..., tudom, nem rajzoltam le, és mutattam be, gondoltam ennyi még neked is megy, és nem kell megtennem! De látom tévedtem... )
Mellseleg, a nick nevemből sejthetnéd, eléggé otthon vagyok as SDR-ek világában is. És mint tudjuk(már aki), ez eléggé a DSP-k világa, ami igen erősen érinti a Fourier transzformációkat is...., így nem hinném, hogy - már bocsánat - te lennél, aki újat mutat nekem ebben egy szimulátorral... A hozzászólás módosítva: Jún 14, 2020
Ez se rossz verzió
De speciel én műszaki dologra gondoltam most... |
Bejelentkezés
Hirdetés |


















