Fórum témák
» Több friss téma |
Fórum » Napelemes rendszerek töltésszabályozása
Témaindító: AccessDenied, idő: Júl 5, 2010
Egy életképes közepes napelem rendszerhez szeretnék némi segítséget, ami másnak is segítséget nyújthat később
kb 5 órája olvasom a napelemes témákat és egyikben sem találtam megfelelő kapcsolást/segítséget a közepes méretű rendszerekhez, sokat olvastam telefonos akkumulátorok napelemről töltéséről, olyanról, aki 4KW-os rendszert akar építeni, de pár 70-80e Ft körüli rendszerekről nem. A probléma az lenne, hogy elég olcsón láttam a vaterán napelemeket, 400Ft egy db 1,8W-os cella aminek a munkaponti feszültsége 0,5v és 3,2-3,6A-t produkál ezen a ponton 8x15cm-es méretű, ebből 108 db vásárlását tervezem, ahol 12% kedvezményt kapok, ebből egy 194W-os napelemet tudok előállítani 38E Ft-os áron ehhez már csak egy olcsó 1000VA-es akksi nélküli szünetmentes táp kell, amit szintén olcsón be lehet szerezni 5-8-10E Ff és egy pár nagy kapacitású akkumulátor, amivel lehet bufferelni az energiát. Egy egyszerű áramkörre lenne szükségem ami egy akkumulátort figyel, és két relét kapcsol és össze is tudnám szerelni a napelemes rendszerem, ami 1-2 számítógép és az egész lakás világítás hálózatát elbírhatná, nagyobb szünetmentessel, napelemmel, aksikkal egyszerűen bővíthető, és más is könnyedén után tudná építeni a fórum alapján. (a napelem elemeket 60x130cm-es üveglap hátuljára tervezem felragasztani sziloplaszttal, ami védné a törékeny elemeket a jégveréstől, majd egy keretet az üveg szélére építve, és kihúzva rajta a vezetékeket egy másik ugyan ekkora üveglapot kapna a hátuljára a vízállóság létrehozása céljából, így egy 60x130x5cm-es panel keletkezne, aminek a teljesítménye majd 200W és 41000Ft-omba került (üveglapok ingyen vannak, napelem+posta=40E sziloplaszt 1E)) Mellékeltem az elképzelésem vázlatát, és az egyik itt a fórumon talált töltésszabályzót, ami kicsit bonyolultnak tűnik nekem, és a ráköthető napelem feszültségeket sem találom.
Szia. Nem vagyok a téma szakértője, de egy pár - talán átgondolásra érdemes - gondolatom lenne, mielőtt elkezdesz költekezni. Első buktatót az üveglapos védelemben látom. Feltehetőleg ide nem lesz jó az ablak üveg, mert rontja a hatásfokot és mechanikai védelemként sem túl biztató. A szilóval történő felragasztást nem javaslom, mert egyenesen gátolja a működést. A feszültség konverziók is elég sok energiát fel fognak emészteni még korszerű, kapcsoló üzemű technika alkalmazása esetén is. Ehhez jön még az a veszteség, ami az akkumulátorok önkisüléséből adódik. És végül, de nem utolsó sorban: sajnos, nem az egyenlítő környékén lakunk, így éves szinten kevésnek bizonyulhat a napsütéses órák száma, ezekben sem mindig ideális az intenzitása. Tehát minimum ezeket gondold át, számold ki átlagosan hány Watt hasznos energiára számíthatsz óránként és ezt vesd össze azzal, amennyi energiát ki szeretnél venni. Gondolom, tudod, hogy az előbbinek kell nagyobbnak lennie...
Szerk.: Járj még utána annak is, hogy a napelemes technikában alkalmazott akksik miért kerülnek lényegesen többe a mezei indító akkumulátoroknál. Sok sikert!
Köszi a felvetéseket, minden jól jön... beszéltem a kérdés feltevése óta pár ismerőssel, és az egyik is azt mondta, hogy egy hagyományos ólomsavas akksi max 1000 ciklust bír ki, de én erre válaszoltam, hogy az már nem is olyan rossz, kb 3 év? a másik dolog hogy ahova tervezem a pc és a világítás nappal megy, nagyjából semmit nem kéne raktározni az energián, talán az esti órákra kicsit elcsúsztatni, de az akkor se lesz egy egész ciklus.az üveg valóban rontja a hatásfokot, szerintem ez amúgy sima üveg, de vajon mennyire? és mi jobbat lehetne kitalálni? a plexinek is megvan a beesési szöge, ami után elnyeli a sugarakat, plusz az meg nem nagyon bírja a napsugárzást (csak műanyag)
A szünetmentes és az akksik már megvannak, az üveglapok is, a napelem panelt kellene összehozzam, meg kábelek, a vezérlésre pedig ráállítottam az egyik ismerősömet... úgy gondolom, hogy most 40e-et kell befektetni, és nagyon nem ronthatom el... legroszabb számolások alapján is 2-3 max 4 év alatt megtérül az ára, de a hatásfokát akkor fogom látni, hogyha össze lesz kötve a rendszer, és kap egy digitális fogyasztásmérőt, és lemegy az első 24h tesztnap ![]() ablaküvegből meg 6-7mm-t kapna ami nem kevés ![]() a sziló ragsztással mi lenne a gond? valami elektro-kémiai folyamat indul meg? egy szünetmentes hatásfoka mennyi lehet, és az ablaküveg mennyit csökkenthet a teljesítményen? én annyira komolyan gondolkodom a dolgon, hogyha sikerül valami életképes pontos tervet csinálni, és elkészül a szabályozó áramköröm, akkor lehet hogy akár már egy héten belül megszerzem a hiányzó dolgokat eddig olyan dolgokat találtam, hogy átlag napi 6 óra maximális termeléssel lehet számolni a napelemen... bocs, ha valami kicsit érthetetlenre sikeredett volna, korán van már...
Hello!
Csak néhány bennem felmerült gondolatot osztanék meg veled. - Akik javítanak szünetmeneteset, azt mondják, nem bírja a nagy akasit, mert nem tartós üzemre tervezik őket. - Ez a kapcsolás, amit Te komplikáltnak tartasz, egyáltalán nem az. De tudása mindössze annyi, hogy az aksi feszültsége szerint a cellákat ki-be kapcsolgatja. - Mit kitaláltál, abban a következő buktatókat látom. A 10V kisütési feszültség, már igen alacsony, a 10,5V is mélykisütésnek számít. És mi van, ha visszakapcsol hálózatra és közben nincs is hálózati feszültség? Ha 14,4V-nál ki, 14V-nál meg be kapcsolod a cellákat, akkor ez állandóan kattogni fog. Tekintve, hogy az aksi feszültsége, szinte abban a pillanatban leesik, mihelyt a töltés megszűnik. (És fordítva is igaz) Egyébiránt pont akkor nem fogja ellátni a cella a hálózati fogyasztókat, mikor van energiája? - Egyszóval ez az aksi kontra napelem, már stratégiailag sem olyan egyszerű probléma, mint amilyennek látszik.. ÉS amit leírtál működést az sem komplikált, de már "kétszer" komplikáltabb, mint amit belinkeltél. üdv! proli007
A szünetmntes természetesen el lenne látva plusz hűtőbordákkal, és ventillátorokkal
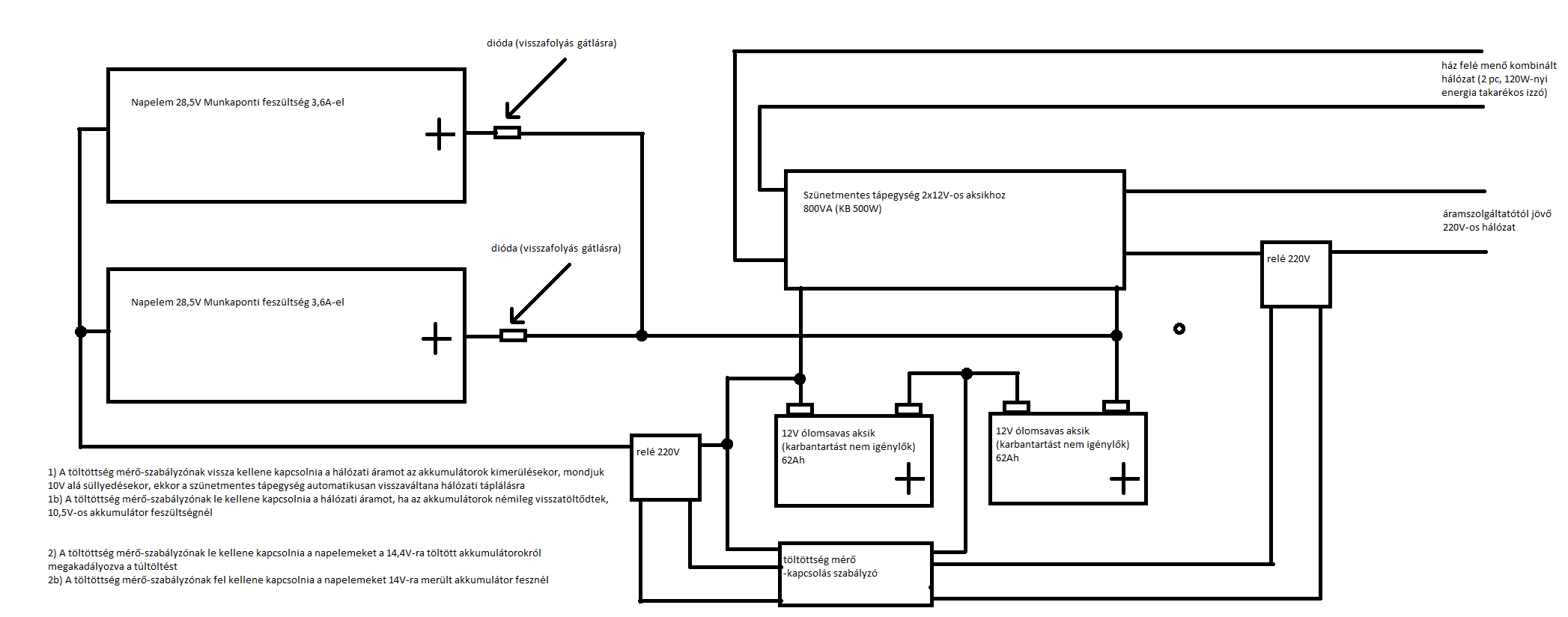
A feszültségértékekre csak nagyjábóli értékeket mondtam, lehet hogy akkor 11V-nál bekapcsolja a hálózati feszültséget, majd ha 11,5V-re töltött az aksi, akkor lekapcsolja a hálózati feszt, és megy tovább a napelem+akkumulátorról Túltöltés védelemre akkor lehetne, hogy 14,4V-nál lekapcsolja a napelemeket, 13,4V-nál meg vissza, ez így már életképes? "És mi van, ha visszakapcsol hálózatra és közben nincs is hálózati feszültség?" a szünetmentesbe is van védelem olyan 10V alatt vhol, ahol már lekapcsolja az akkukat, és nem megy tovább az inverter szerintem egy szünetmentes jól alkalmazható ilyen célokra... csak a vezérlést kellene megoldani.... valószínűleg nem bonyolult, csak én nem értek már ennyire mélyen hozzá, viszont kész kapcsolásokat prímán meg tudok építeni... szóval valami kis kapcsi rajzot keresgélnék...
Üdv!
Bocs hogy közbeszólok de az aku még ha 11,5 voltra töltődik is az még akkor is le van merülve. Szerintem annak hogy jól működjön min 14V-ot el kellene érni vagy kicsit többet. Maga az ötlet ütőképes nekem is volt hasonló elgondolásom csak nemkem nem napelemmel hanem áramfejlesztővel de hasonló módon és működött szépen. Ha lehet javasolnom nem olyan jó ötlet az ólom-savas aksi sok energia kell a töltéséhez és nagyok a vezteségek. Ja és a szünetmentes tápot nem ilyen célokra tervezték nem fog sokáig működni szerintem akár hogy hűtöd énis tele pakolta bordával ventivel és elég gyorsan elszált. Pláne ha még terheled is nagyobb dolgokkal. nekem sokáig a szobámba volt hasonló megoldás de a szünetmentes megunta a kiképzést ![]() Üdv Jó építgetést jó az ötlet csiszold még és akkor nagyon hálás dolog lesz.
Köszi a pozitív kritikát!
az alacsony terhelés visszakapcsolást azért gondoltam, hogy a napelem ne töltse feleslegesen az akksit, ha a hálózaton van igény az energiára, tehát teszem azt van félig az aksi, lemerül, közbe én gépezek, visszakapcsol hálózatra 10 percre, addig tölt kicsit az akksin, és újra rákapcsoja a gépem, hogy ne töltse feleslegesen fel, a kapacitást tartogassa a hétvégi órákra, mert akkor kevesebbet lesz hajtva. Az aksik lehet később lúgosakra lesznek akkor cserélve, vagy hasonlóra... Ha kapnék valami jó és egyszerű kapcsolást, akkor mivel tervezek további rendszereket is, lehetséges, hogy készítenék valami prototípus invertert, amibe benne lenne a napelemes töltés szabályozó elektronika, meg a relék, meg a visszafolyás gátló diódák, keresnék valami jó kis inverter kapcsolást, és azzal összedolgoznám, letesztelném, lenen belőle egy kis doboz, amire egyik oldalt a napelem panelt kell kötni, másik oldalt az aksit, meg a kimenő és bemenő 220-akat, beszámolnék itt a teszteredményekről, a napelemek gyártásáról, hogy bárkinek lehessen viszonylag olcsón napelemes rendszere, aki hajlandó kicsit barkácsolni. Egyébként a szabályozási feszültség határokat csak saccra adtam meg, elképzelhető, hogy akkumulátor típusonként, vagy elhasználtségi szintenként változnak az optimális kapcsolási határok, ezért szerintem a szabályozó áramkörben 2 potival 1-1V-tal csúsztatható kellene hogy legyen a kapcsolási szint, amit az első pár nap tesztüzemkor be lehet állítani elképzelés szerint. Idő közbe találtam itthon 240V AC 25A -es solid state relét, aminek 3-32V DC a vezérlési feszültsége, ezt be is lehetne építeni egynek, és akkor később akár 3KW körüli invertert is elbírhatna. Csak valaki csináljon egy rajzot, amit megépíthetek szabályzáshoz
Egyébként egy olyan ötlet is felmerült bennem, hogy olcsóbb lenne nagyobb teljesítményű napelemeket csinálni, amivel nagyobb feszültséget lehetne előállítani, és kevesebb veszteséggel lehetne 230V AC-re alakítani, és annak az áramát használni nappal, a felesleget pedig visszatáplálni az áram hálózatba, mert állítólag a szolgáltató köteles megvenni a termet "bio"áramot, éjszaka pedig az szolgáltatói hálózatot használni, így az akkumulátorok árát napelemekbe fektetni, nem tárolni az energiát, csak ehhez egy bonyolultabb inverter kellene, ami tudná követni a hálózati áramot, aminek a megtervezéséhez abszulut nem értenék
Hát ez az ötlet nagyon bonyolult.
Ahoz már kell több kütyü is ami összehangolja a dolgokat. szinuszosan változó feszültség miatt én nem kisérleteznék ilyesmivel. Az aksis megoldást javaslom az viszonylag egyszerű.
Hello!
Hogy akkor kapjál is valamit (később meg a fejedhez), megrajzoltam a komparátorodat. A feszültségosztó úgy van beállítva, hogy a potikon mért feszültség tízszeresénél lesz a kapcsolási feszültség. (persze ha a stabi tényleg 5V-os, és az osztó is pontos). Így elég könnyű beállítani a komparálási értékeket. A beállítási tartományt egységesen 10..15V-ra vettem (egy aksira vonatkoztatva) így kedvedre tekergetheted. De a helyes működés feltétele, hogy a A+ (B+) pont feszültsége, mindig nagyobb legyen, mint az A- (B+) ponté. üdv! proli007
Ez nagyon jól néz ki, nagyon köszönöm!
Ezt már meg tudom építeni szerintem, és jól is hangzik a 10-15V-os határ, az szerintem pont elég lesz. Mondjuk az lm324-es és 4093-as nem lehet kis darab ic ![]() Gondolom R1-4 ellenállásokat célszerű nagy pontosságúra választani...
én se gondoltam, hogy jövőhéten olyat fogok csinálni de neten láttam olyan invertert, amit simán konnektorba lehet kötni, és táplálja vissza a kakaót, csak egy vagyonért volt, és nem is volt túl nagy teljesítményű...
Hello!
"Mondjuk az lm324-es és 4093-as nem lehet kis darab ic" Nem tudom mire gondolsz? Nem kell ezt az áramkört a zsebedben cipelni, mint a telefont. Meg aztán a napelem és az aksi is a hátadon lesz, nem is fogod érezni a komparátor súlyát.. - Nem kell, hogy pontosak legyenek az ellenállások, csak 1:9 arányú legyen. (ez is csak az R1/R2-re vonatkozik) De ha nem pontos, az sem baj, csak a mért értéket szorozni-osztani kell. - Viszont a beállító trimmerek, jó ha 20 fordulat felettiek, mert a beállítási tartomány elég nagy ahhoz, hogy pontatlanul lehessen állítani.. üdv! proli007
Na úgy néz ki hogy megvan beszélve, hogy kitehessük a tetőre (panelbe lesz) úgyhogy pár napon belül beszerzésre kerül a napelem, lehet még a héten a kezembe lesz, az építés menetéről majd írok, meg teszek fel fotókat. Roli, ha összejön, a sokszorosításból kapsz jutalékot
Nemtudom ki hogy van vele de szerintem ez elég macerás kapcsolás szerintem egyszerűbben is meg lehetne oldani csak még nem volt időm ezen gondolkodni.
De ahogy nézem jó kis kapcsolás gratula a készítőnek!
Macerás kicsit, de van sok sokkal macerásabb is, előző rajzok alapján, amiket láttam, ez nagyon egyszerűnek tűnik
és az sem utolsó szempont, hogy pont a mi célunknak megfelel, tehát reléket irányít, és a megfelelő logikával, ez az áramkör könnyen alkalmazható 2x 3x vagy 10x ekkora rendszerekre 2 egyszerű relé cserélésévelSzóval én annak örülök, hogy Roli megtervezte, és így mostmár legalább van valami kapcsolás, mert eddig ez se volt.
Üdv… :integet2:
Előre Bocsi, de Én nem találtam ilyen topikot és mivel még hasonlót sem, így kénytelen voltam nyitni egyet, aztán, ha a MODIK úgy gondolják, akkor majd átlökik egy másikba, Köszönöm. Amit szeretnék, az tulajdon képpen benne van a Topik címében is, de megpróbálom leírni, tehát először is tisztáznám azt, hogy kezdő vagyok, tehát lesztek szívesek ezért nem gyűlöletből írni, köszönöm. :worship: A következő az elgondolásom, hogy egy elektronikus eszköznek a táp ellátását, pontosabban annak a 9V-os Akkuját egy max. 8cm X 10cm-es SOLAR napelemmel szeretném tölteni napközben, hogy ne keljen minden másnap feltöltenem az akkut. A kérdésem, hogy milyet ajánlanátok hozzá, hol és honnan tudnék venn ilyet és hogy mi kell még hozzá a Napelemen kívűl hozzá vagy elég annyi is, hogy közvetlenűl a 9V csatlakozójára forrasztom... Nézegettem a Conradban és találltam kettőt, amiről úgy olvastam, hogy az méretileg is megfelellne és -40 C°-tól + 85 C°-ig használható, de12V-os és az egyik csak... 1. Műszaki adatok Névleges feszültség: 3,6 V Névleges áram: 27 mA. Hőmérsékleti tartomány: -40 °C - + 85 °C. Méret: 70 x 30 x 3 mm. 2. Műszaki adatok Névleges feszültség: 4,8 V Névleges áram: 81 mA. Hőmérsékleti tartomány: -40 °C - + 85 °C. Méret: 97 x 80 x 3 mm. Szóval melyiket és mi kell még hozzá, és honnan, hogy éjjel a napelem ne szívja, szivárogjon visszafelé az akkuból az energia… No meg nem tudom, hogy most miért is ír 12V-ot ha az egyik csak 3,6V a másik meg 4,8V akkor gondolom így csak ráforrasztva közvetlenül nem fog érni semmit, ezért kellene némi segítség hozzá, hogy milyen egység vagy mit kell még hozzá vennem elkészítenem, hogy ez működjön is... ? Köszönöm az esetleges segítségeket. :smoke:
Cimbora... Először tudni kellene, hogy mekkora kapacitású az akksi meg milyen típusú... aztán abból lehetne számolni valamit, hogy mekkora árammal érdemes tölteni... aztán abból már tudni fogod, hogy mennyi napelemet érdemes venni... én nem vagyok valami elektronikai zseni, de megpróbálnám az említett szempontok alapján napelemet választani, majd rákötni az akksira, egy multiméterrel párban, és amikor az akksi eléri a megfelelő feszültséget, akkor lekapcsolni. Az akkumulátor típustól függően meg érdemes utána olvasni valami akkumulátoros topikban, hogy milyen feszültséggel érdemes tölteni, mert ez típusonként különbözik.
Üdv.. :integet2:
Hát jelenleg kétféle 9 V-os akksiról van szó az egyik egy Ni-Cd ez csak 100mAh-ás, de ez már az élete ciklusának a végén jár, mert már több mint 10 éves, igaz nem volt még 1000x feltöltve. ))A másik egy pár éves NiMH 250mAh-ás, amit jelenleg felváltva használok és így használom a készülékben. De szerintem kicsit félreértetted az írásom, mert Én a napelemet az eszközre szeretném szerelni, amiben van ez a 9V-os Akku, mondjuk legyen akkor a NiMH, mert a Conradban már láttam 350mAh-t is és valószínű, hogy ilyen típusút fogok majd venni, ha a jelenlegi tönkremegy vagy ha lesz addigra nagyobb kapacitású, akkor olyat. A régi Akkura 10-11 óra töltési idő és 13 mAh töltés van írva, az újabbra a NiMH-ra pedig, 12-15 óra és 25 mAh töltés van írva. Szóval, akkor nekem 25 és a 35 mAh-ás akku töltése érdekelne jelenleg, ill. majd, ha későbbiekben nagyobb kapacitású akku lesz a piacon, akkor ahhoz is jó lenne, ha működne majd. Ami most benne van a készülékben, azt a Solár napelemmel szeretném tölteni folyamatosan, legalább is a nappali napos idő alkalmával, úgy, hogy ne kelljen kivenni a készülékből, max. ellenőrzés céljából... :smoke: Ui. Na Most kerestem rá, hogy töltsek fel képet róla, de épp most látom, hogy a 250mAh-ás már nincs, viszont a 350mAh-ás új helyett, már van újabb is és nagyobb kapacitású, ami már 500mAh-s, szóval akkor ennek meg gondolom a 10%-tőltő árammal azaz 50mAh-ás a töltés ideje, azaz a ajánlott töltése.
Sziasztok!
Bocsi.. új vagyok a témában... így lehet /biztos/ hülyeségeket kérdezek. Hajóra szeretnék napelemeket feltenni, és ehez szeretnék építeni töltő elektronikát. Tudnátok abban segíteni, hogy mik a lényeges tudnivalók egy ilyen töltőnél? Esetleg ha valakinek lenne egy használható, esetleg mikrokontrolleres töltje, és segítene, azt megköszönném. A hajóra egyenlőre 1db, majd a későbbiekben 2-3 db Sunware 3066 os panelt szeretnék feltenni. És ezzel.. ezekkel töltögetni 2 db 170Ah-s akkut. Motoros hajó lévén menetközben folyamatos töltésem vana generátorról, de több napos állás esetén a hűtő 45W os energiafelvétele már indokoltá teszi a napelemes energiapótlást. Köszönöm! Csabi Csak " 18 entert vettem ki . köb ..
A témában proli által linkelt elekteronika szerintem neked tökéletesen megfelel, annyi különbséggel, hogy a 2.relé és vezérlő áramköre felesleges, így hibátlanul vezérelné a töltést. Vagy a második relét fordított működésűre kell megcsinálni, és akkor véd a mélykisülés ellen is.
Végignézem mit lehet kihozni belőle.
A fogyasztók egy részét nem nagyon tudom relé után kötni az akksira.. van 1kw-os horgonycsörlőm, stb... Köszönöm! Csabi
Hát akkor a mélykisütés védelmet nem kell megcsinálni, szerintem ha csak csainálsz egy jó kijelzőt rá, és figyeled az is bőven elég, nem? Amúgy meg nemrégiben csináltam 512A-es pwm szabályzót, ami csúcsba vagy 3000A-t bír(gyári adatlap szerint), egy rossz alaplapról szedtem le 8db fetet, szerintem ez elvinné az 1KW-os csörlőt (nekem 660W-os, 12V-os motort visz, és meg se melegszik)
szerk: Szóval nem relé, hanem fet esetleg? A másik meg ha csinálsz mélykisülés védelmet, az úgyis csak arra jó, hogy egyszer arra kelsz fel, hogy kiolvadt a hűtő DD Ha figyeled a feszültségeket, akkor nagyjából tudhatod, hogy mennyi energiád maradt még, mennyire kell takarékosnak lenni az időjárás függvényében, vagy a motorindítás időpontjától függően, nem?
Sziasztok
Van egy kis gondom, az én napelemeim 80v 55w tudnak/DB több darab van felszerelve, párhuzamosan. A lényeg az, hogy töltésvezérlőm nincs hozzá, nem is lehet kapni, mert ezeket 220 V/DC töltésre használták. A töltésvezérlők bemeneti feszültsége jóval kisebb, mint amit az én napelemeim tudnak. Egy kapcsolási rajzra lenne szükségem, amely 80 v/DC-ből 12 voltos akksi töltésére alkalmas. Ha tud valaki segíteni, nagyon megköszönném! Üdv.
Sziasztok!
Nekem a következőre kellene megoldást találnom. Szereztem egy 250 solárt a tetőre. Drága pénzért (15000) vettem egy 500W invertert, ami 10,5 volttól 15 voltig működik, aztán lekapcsol a védelme, majd a megfelelő betáp esetén visszakapcsol. Sziget üzemben használnám a rendszert, ezért szeretnék egy autó akkumulátort a solár és az inverter közé beiktatni, ezt viszont nem kellene túltöltenem, de abban az esetben ha solár működik ami katalógus alapján 34V és kb 7A jelent, akkor direkbe terhelhető legyen a töltő áramkör. A többi problémát ami még felmerül és most mindeki azon gondolkodik, azokat már kitaláltam, ez az utolsó gyenge láncszem a házi tápellátó rendszeremben. Tudnátok segíteni? Üdv:Krisz
Hello!
Úgy gondolom a hozzászólásod alapján, hogy számodra egy DC/DC StepDown konverter lenne a megfelelő, ami feszültség és áram határolt. pld. egy LTC1149 cél IC segítségével. De vannak kapcsolások a DC-DC topikokban. üdv! proli007
Köszönöm mindkettőtöknek a segítséget. Megnéztem az IC-t is, de a szabadidőmet számba véve azt hiszem, hogy egy gyári cuccot választok, mert ez a 10000.- forint alatti ár viszonylag gyorsan megtérül. Azaz kb. 5 év alatt visszajön a komplett rendszer ára. Persze addigra már elfogyaszt minimun egy új aksit, de mindegy gondoljunk a környezetvédelemre is, majd csak megtérül egyszer. Pucuka arról mi a véleményed, hogy ezek a gyári cuccok úgy tekintik a solart, mintha abból 12 ill. 24V-os lenne? Sajnos még nincs a kezemben a panelem, de a katalógusát nézegetve az abból kijövő feszültség nem ennyire stabil. A felső határra például 35,4V van megadva. Szerinted ezek az elvileg napelemre gyártott cuccok lekezelik ezeket a "tól ig" problémákat? És csak a leírásuk sikerült egy kicsit egyszerűre. Vagy persze az is lehet, hogy a panelem csak az egyenlítőnél délben ad le ilyen magas feszültséget, de ezeket még nem tudtam lemérni. Ha majd meg lesz a panelem okosabb leszek. Várom válaszod.
A napelemek áramgenerátorok, nagy a belső ellenállásuk. ezért a névleges, és a rövidzárási áramuk között alig van különbség miközben a leadott feszültségük az üresjárásiról az általad említett 34 V -ról 0 V -ra csökken. Ezért problémás az egyszerű DC/DC konverter. A gyári töltésvezérlőben megkapod az akkumlátor töltőt, túlfeszültség, túltöltés, mélykisütés védelemmel, a napelem optimális teljesítményű kihasználásával. Természetesen ezt magad is megépítheted, az említett IC segítségével, de még jónéhány kiegészítő áramkörre is szükséged lesz.
A feladat a számodra megfelelő típus kiválasztása. |
Bejelentkezés
Hirdetés |














