Fórum témák
» Több friss téma |
Fórum » NYÁK terv ellenőrzése
Így már helyes a terv, ne feledkezz meg az előbb jelzett ellenállások cseréjéről.
Az Ω-ot copy-paste-elni szoktam.
Sziasztok. Valaki aki ténleg nagyon ráér, és unatkozik átnézhetné hogy jól terveztem-e meg a nyákot.Összeraktam, és nem képes működni. Néztem már mindent, de nemmjöttem rá a hibára. Előre is nagyon szépen köszönöm.
Csak jótanácsként mondom, és ez másoknak is szól, ha valamilyen kapcsolási rajzot / nyáktervet akartok megosztani, legyetek szívesek azt valamilyen kép formátumra átkonvertálni. Mondjuk *.png -re.
Úgy az(ok) is bele tudnak nézni, aki(k)nek nincs meg a hozzátartozó program amivel készült a mű... A hozzászólás módosítva: Dec 14, 2016
Az ic 1-es lábának (ahol a piros háromszögecske van) kellene a kondira menni, a 2-esnek a testre stb.. tovább nem néztem, de van nyakellenőrzős topik.
Ha jól látom az IC1 kivezetései tükrözöttek..., bár alulról még beültethető így is )
A többit nem néztem, de ennek fényében nézd át...
Az IC direkt van tükrözve, mert alulról van megrajzolva.
A hozzászólás módosítva: Dec 15, 2016
Csakhogy a képen a fóliaoldal van, a nyákterven meg az alkatrészoldal, de kövesd végig a kapcsolási rajz szerint az ic pontozott lába kondira megy?
Bal felül van az eggyes lába. Nem jobb felül.
Szerinted azt mi honnan tudjuk, hogy melyik képet nézed éppen... A lényeg a fényképen az ic 1-es lába a dip8 jobb alsó lába,( és az úgy egyezik a kapcsi rajzzal), ha ezt az alkatrészoldalról nézzük akkor ott lesz a pont az ic tokján, de ki is lehet mérni, átnézni, egy kicsit gondolkodni, ha nem tiszta stb...
A hozzászólás módosítva: Dec 15, 2016
Elnéztem ténleg ott van az eggyes lába. Bocsánat.
Szia. Köszönöm a segítséget, minden működik!!!!Ez nem nekem szól, hanem reloop-nak! A hozzászólás módosítva: Dec 16, 2016
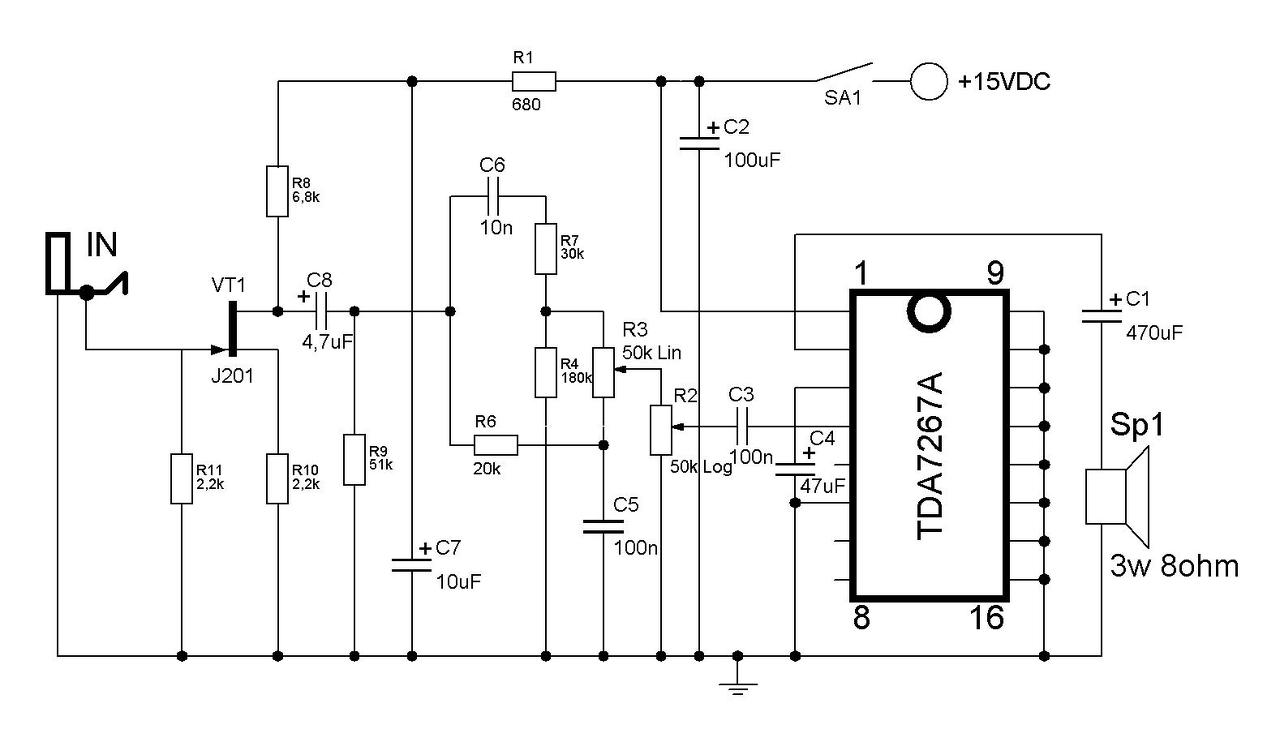
Üdv!
Ez igaz, hogy nem nyákterv hanem kapcsolás, de valamilyen szinten ide illik. Az lenne a kérdésem, hogy a két potméter az a a hangerőszabályzás, vagy valami nyugalmiáramhoz hasonlo. Lenyegében tengelyes, vagy trimmer potit kell használjak? Előre is köszönöm! Kellemes karácsonyi ünnepeket! A hozzászólás módosítva: Dec 24, 2016
Szia.
Egyik sem trimmer, az R3 a hangszín, az R2 pedig a hangerő. Boldog Karit!
Rendben, köszönöm!
Meg is terveztem így karácsony este!
Ha valaki szintén unatkozik ránézhetne! Elég undorítóan néz ki, de az a cél, hogy minnél kisebb legyen! Előre is köszönöm!
Szia!
Nem a legkisebb de tömöríthető még jobban, viszont egyszerűbb vonalvezetésű..
Azért mert én olyan alkatrészekkel terveztem mint amivel előttem.. Ha full smd-re akarta volna, akkor olyan alkatrészeket tesz le.. Gondolom ilyen alkatrészei vannak otthon.
Köszönöm! Elég durva!
Mi a durva? Még nincs kész csak egy iránymutatás.
Hat az, hogy a tiéd mennyivel egyszerűbb, átlethatóbb!
Ahhoz, hogy stereo legyen, hogy kéne összekötni? Azt tudom, hogy két ugyan ilyen áramkör kell, illetve stereo potméterek. Csak hogy mit hova kell kötni. Köszönöm!
Ezt az elején is kitalálhattad volna, akkor nem dolgozik feleslegesen a kolléga. Sztereóhoz teljesen új terv kell.
A hozzászólás módosítva: Dec 25, 2016
Sztereóhoz nem inkább TEA2025-öt kéne választanod? Bővebben: Link
Sziasztok, először is Boldog Új Évet kívánok mindenkinek.
A kérésem az lenne, hogy az öreg quadom nyákját át terveztem, és szeretném ha többen is átnéznétek nem-e hibás valahol. Sajnos az egyik panel 20 év után kezd egyre több helyen hámlani, azaz sok a hiba vele. Tudom nem szokványos, de talán érthető a kapcsolási rajz. Köszönöm Esetleg lay-ban. A hozzászólás módosítva: Jan 2, 2017
Sziasztok!
Megterveztem egy Rádiótechnikás aktív hangváltót. Szeretném ha átnéznétek. Köszönöm! A hozzászólás módosítva: Jan 22, 2017
Sziasztok, ez a RT-s hangváltó reloop által feltárt hibák nélküli és áttervezett változata.
Nézzétek meg nekem,hogy vannak e a nyáktervben esetleg hibák. Még igen csak kezdő tervező vagyok. Köszi!!
Szia!
Bal fönt, a 33k-t ne fűzd át az IC lábakon, hiszen pont alatta át van kötve. A TL074 4-es láb a pozitív táp, fordítsd meg az IC-t. A táp testet ne a kimeneti jelföldön vezesd, hanem hozd be a 10uF+100nF GND szigetre. A szűrőfokozatok kimenetére rajzolt 47k a potit helyettesítette a szimulációban, megépítésnél elmarad.
Szia, köszönöm a segítséget, javítottam amiket mondtál.
Tudom nem egy Alkotós terv de talán elfogadható ez is. |
Bejelentkezés
Hirdetés |








Szia. Köszönöm a segítséget, minden működik!!!!














