Fórum témák
» Több friss téma |
Fórum » NYÁK terv ellenőrzése
Igazad van nem lesz furatgalvános a nyák,viszont a tilek foglalatban lesznek.
Köszönöm hogy átnézted! A hibákat javítottam a vezetősávokat vastagítottam.
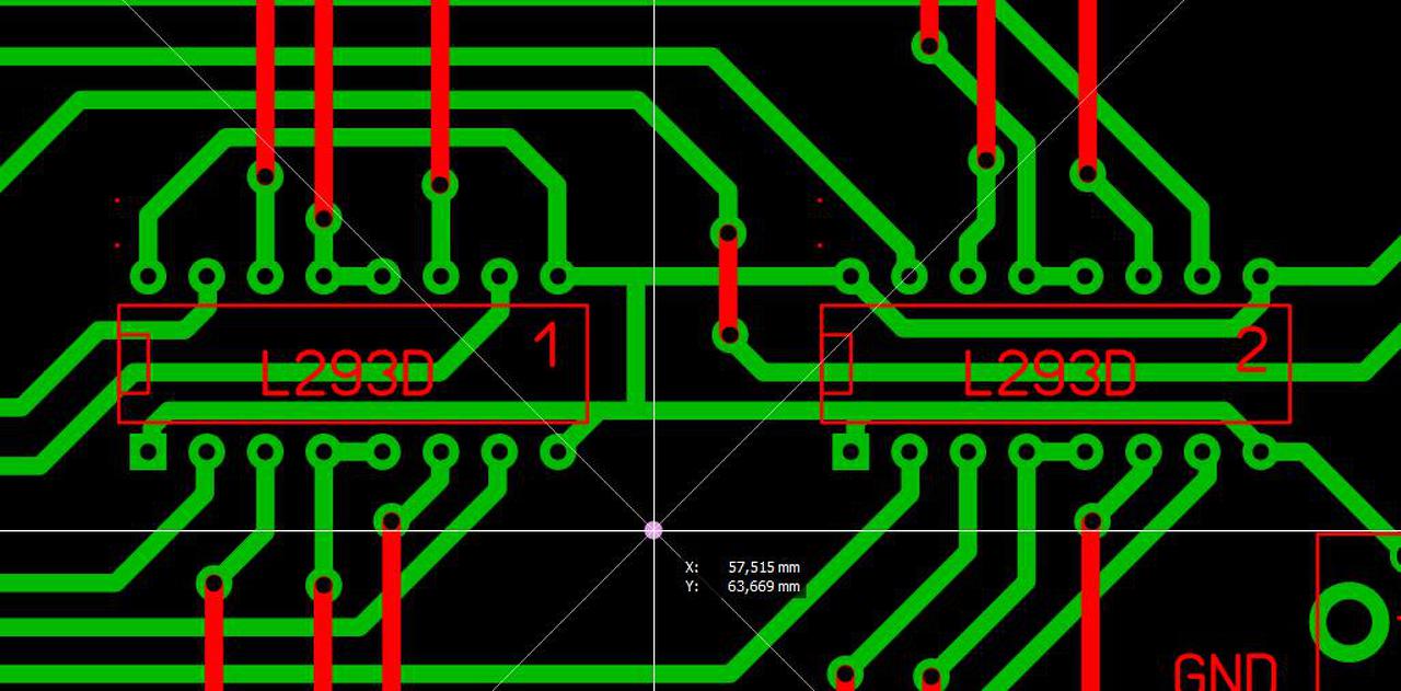
Sikerült az első nyákomat elkészíteni,(vasalásos technikával).Arra rájöttem hogy az ic lábsor között maximum 2 vezetősávot érdemes elvinni. Akkor marad szép vezetősáv.Illetve gyakorolni kell a vasalást még.
A képek nem a legtökéletesebbek. A hozzászólás módosítva: Okt 7, 2016
Üdv!
Mini CNC-t építek, találtam egy nekem megfelelő kapcsolást. Meg is terveztem, valaki ránézne minden jó-e? Illetve van még egy kérdésem, a kapcsoláson Arduino Nano van, én viszont Uno-t használnák. Úgyan így kell rákötni ugye? Előre is köszönöM!
Szia!
Biztos jó ez a rajz? Mert szerintem a szervó motor (+) lába nincs tápra kötve, ugyanúgy mint a hozzá csatlakozó ic lábak sem kapják meg a tápot, ami nem lenne nagy hátrány ahhoz hogy működhessen.
Ebből a videóbol van: Bővebben: Link
a videóban is rossz a kacsolási rajt de a kész áramkörön úgy van ahogy én mondom amit 6:09-nél lehet is látni. A 2 ic alsó felső 4 lába össze van kötve.
A hozzászólás módosítva: Nov 2, 2016
Így összekötöm és már jó?
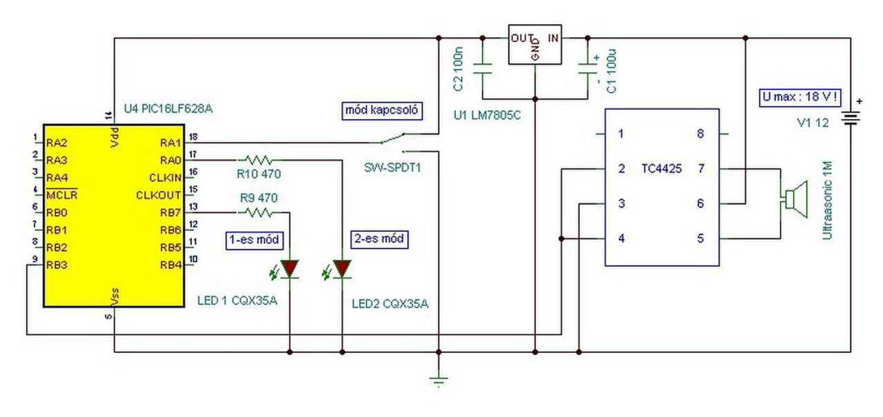
Sziasztok!
Megtennétek kérlek, hogy megnézitek nekem az alábbi nyáktervet? Leginkább a polaritások helyességére lennék kiváncsi. Meg az egyéb hibákra is ha észrevesztek bármit. Köszönöm! A hozzászólás módosítva: Nov 5, 2016
Mintha az smd alkatrészek nem jó fólián lennének.
Jó lesz igy, lehet egyszerre a két réteg is egy maszkon. A két oldali táp összekötésekben és a negativ oldal táphelyességében vagyok kétes
A hozzászólás módosítva: Nov 5, 2016
A rajzon a 4148-nál az a 3x nem azt jelenti, hogy 3 db kell sorban? Nem nézegettem a teljesítmény igényt, de biztos, hogy kell ekkora ellenállás? Én az alkatrészek között akkora helyet szoktam hagyni, hogy a csipesz hegye beférjen. A BD-nél a forrpont méreteket szerintem variáld át, és a hűtés megoldása sem így lesz a legegyszerűbb.
Az a 100u nem lesz kevés puffernek?
De igen 3 kellene sorban de elég az 1is. Az ellenállásos dolgot fontolóra vettem. Meg a 47-ohm helyett szándékos a duplázás 100-ra
Forrpontokra ránézek és még a hűtéssel mi lesz a baj? A kis bc tranyo helyett is smd lesz valószínű.
Opákat akasztok rá, szerintem bőséggel elèg a 100uF. Nem?
A hozzászólás módosítva: Nov 6, 2016
Ha opák tápellátására kell, akkor elég az a két darab 820u, ami eleve ott van a kapcsolásban, meg tegyél még bele két stabkockát és kész. Opampokhoz minek ez a nagy BD, meg ekkora teljesítményű ellenállások?
Az X3 pedig hőmérséklet tartományt jelöl, nem azt, hogy oda 3db kell. De ott is van a rajzon, hogy X3 series.
Szia! Csatlakozom az előttem szólóhoz, műveleti erősítőnek a stabilizátor IC-nél aligha akad optimálisabb megoldás. Az általad választott kapcsolásnak az a szolgáltatása, hogy a széles tartományban ingadozó bemeneti feszültségből viszonylag magas simított kimeneti feszültséget képezzen.
Köszönöm a segítő szavakat!
Ettől független a polaritások és GND összekötések helyesek? Ugy érzem, egy esélyt adok neki és meghallgatom/kipróbálom ahogy annak idején a 723-mas stabit is kipróbáltam ajánlásodra ![]() Az 1N4148 x3 jelölése szerintem soros 3 D1-et takar, de itt irja is (Both transistors need at least 1.2V Vce to work best, which is what the triple diode string D1 is for. Q2 needs more than Q1, so I've chosen 3 diodes for 1.2V.)
Nehéz pozíciószám nélkül bogarászni, annyi gyanúm azért így is támadt, hogy Q2 emitter helyett D1 anód a bázisra megy.
Igaz, hálás köszönet. Nos akkor nekiállok ujra és köszönöm mindenki segítő szavát!
A hozzászólás módosítva: Nov 6, 2016
Sziasztok!
Megnéznétek, hogy jól terveztem e a rajz alapján. A hozzászólás módosítva: Nov 21, 2016
Szia!
Stab kocka kiés bemenete fel van cserélve, ezenkívül én hiányolom a stab kocka előtti és utáni 10µF-os kondit, és szerintem nem szerencsés a tápkör legvégére hagyni a stab kocka testének a bekötését. Picnek az 1-es lábára nem kell 10k ellenállás tápra? Egyenlőre ennyi..
Szia!
Köszönöm az észrevételeket. Módosítom. Idézet: „Picnek az 1-es lábára nem kell 10k ellenállás tápra?” Inkább a 4-es lábához kell 10k ellenállás tápra.
Szia! Egyelőre elég lenne egy elemnél megrajzolnod hogyan fogadja a némító tranzisztor kollektora a kimeneti erősítő jelét. Pillanatnyilag nem látok rákötési lehetőséget.
Erre gondoltam volna.
Az anya panelt megfúrva, kábelekkel vezetném át. Valamiért nem enged képet berakni!! Végre sikerült. A hozzászólás módosítva: Nov 30, 2016
A 47Ω és a 330Ω meglévő alkarészek helyére ültetendők!
Szia, akkor ez volna a megoldás?
Lehagytam a 47 ohmot. Az omega jelet te honnan szeded elő? "Én sehol nem találom a billentyűzetemen". Köszönöm! |
Bejelentkezés
Hirdetés |




A képek nem a legtökéletesebbek. 




















