Fórum témák
» Több friss téma |
Nem akarok olyan nyákot tervezni amelyik elvész a digitális forgalomban.
Első körben tegyél fel egy Sprint Layout 5 ös verziójú nyáktervezőt, amivel legalább a kész filet nyomtatni, esetleg alakítani tudod. A másik kérdés, hogy melyik IC kapcsolásához kell a nyák. Körbenéztem, és az utolsó javasolt eszköz SMD. Megnézem a javaslatokat és a beszerzési lehetőségeket és teszek javaslatot a megépítendő erősítőben az IC típusára. Ettől függetlenül kérlek jelezd melyik kell. Le fogod tudni vasalni a nyákot? Üdv Joe
Nyákot a terv -től én már megtudom oldani csak tervezni még nem tudok
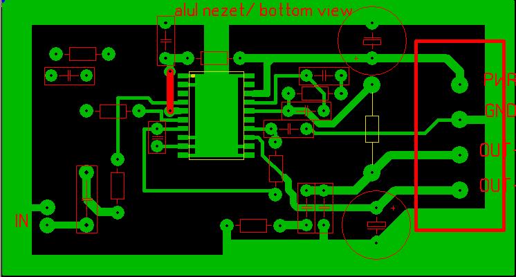
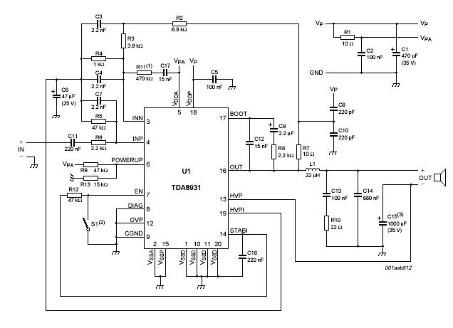
Igen SMD-lenne a jó aszt nézegetttem én is Van fent Sprint Layout-om TDA 8931T -ez kellene. Köszönöm elöre is. Nálam biztos nem fog elveszni mert nagyon szeretném és 5 csatornát ebből.
Rendben hétvégén megrajzolom, aztán át tudjuk nézni közösen. IC-t tudsz szerezni?
Ne sziszegjünk ennyire... Íme itt lenne a félkész nyák, nagyon pici jószág 4*7,5cm. Remélem tetszik csatlakozó méret.
Szia, ajánlanám, hogy SMD alkatrészekkel tervezd meg, s az ellenállásokat illetve a kondenzátorokat minél közelebb helyezd el az IC-hez, mert utólag a nem felület szerelt alkatrészekkel csak problémáid lesznek. Digitális áramköröknél 1-2 pF eltérés is problémát okoz.
Egyetértek, de az utánépíthetőség első példányként jobban motívál. Talán a nagyobb 1206- os alkatrészket még ésszel be lehet forrasztani. Esetleg nem láttál valahol más által tervezett digitális erősítő nyákot referenciának?
Körbenéztem referencia nyák iránt. Van rajtuk hagyományos alkatrész dögivel. Ez az IC csak 20 wattos nem számítok nagy kóbor áramokra.Bővebben: Link
Elfelejtettem csatolni a kapcsolási rajzot ami alapján csinálgatom a rajzot. Korábbi tapasztalatom alapján az átkötés hiánya miatt az SMD verzió sem lenne sokkal kisebb. Ha mégis kigyullad akkor eszembe fognak jutni soraid
Közben volt egy géplehalásom. Érdeklődnék, hogy megvan-e az IC és kell e még a nyák?
Tisztelt Urak!
Javításra hozzták hozzám a fent nevezett csodát. Ennek az aktív hangfalnak a kapcsolási rajza fent van itt a tanyán is Digipro 600B néven. A sasszé PST417C. A hibajelenség, a magassugárzó sípol a mély nem szól. Az AEB DIP nevű félhídmeghajtókat kicserétem IRS90257-re valamint az U5-öt (MC33078), a tápban a 2db 470u/100V-os kondikra tettem oda megfelelő egy-egy 220u/100V-os kondit mert a kapacitásuk 380-390u körül volt. Ezek után persze alaposan átmértem a környező diódákat, tranzisztorokat és ellenállásokat. Ezek után beindult, halk sistergés hallható főleg a magasnál hallatszik jobban, zenét rákötve szól eddig jó is, de szimplán magára hagyva azt vettem észre hogy felmelegedett az egész, nem forróra de úgy 40-45 fokra jel nélkül rövidrezárt bemenettel. Oszcilószkóppal nézve a magassugárzó felső oldali FET drainjén gerjedést láttam. Szerintem ez a gerjedés a fő oka a melegedésnek csak nem tudom merre induljak el. A következő méréseket AC állásban Normal triggereléssel 1X-es mérőcsúccsal követtem el. Ezekben a d-osztályú erősítőkben nem vagyok jártas ezért kérem a hozzáértők segítségét.
Sziasztok!
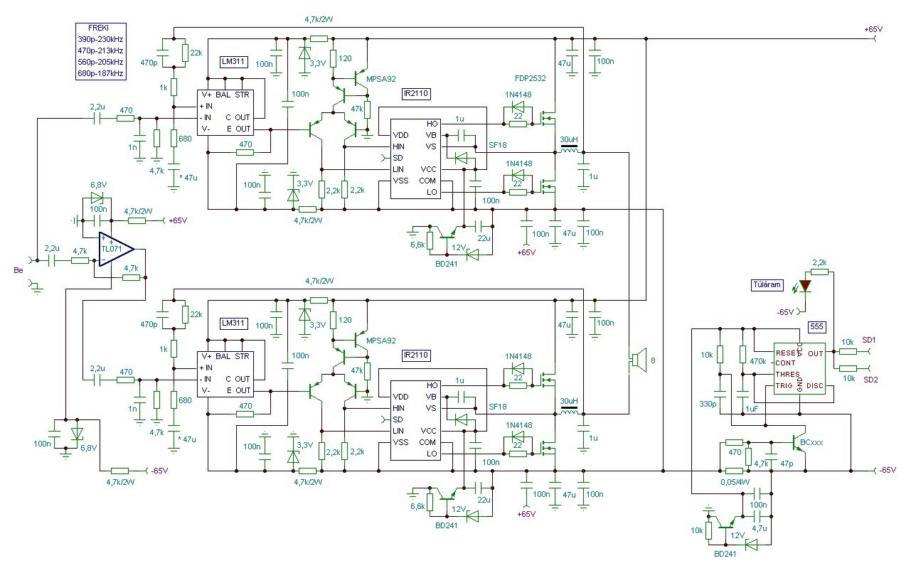
Égen földön keresnék egy otthon megépíthető D osztályú erősítő kapcsolást. Szórakoztam itt 555 ös IC vel meg műveleti erősítőkkel is, ezzel a youtube is tele van. Valaki tudna mutatni egy rajzot amit érdemes megépíteni?
A mellet, hogy van neki külön topikja, meg van róla cikk is, az én rajzom ami annak a hidalt változata is itt volt a cikkek között éveken keresztül... Na meg, van ma már egy halom gyári is amit lehet másolni a service manual alapján.
|
Bejelentkezés
Hirdetés |




Első körben tegyél fel egy Sprint Layout 5 ös verziójú nyáktervezőt, amivel legalább a kész filet nyomtatni, esetleg alakítani tudod.
Igen SMD-lenne a jó aszt nézegetttem én is
Van fent Sprint Layout-om TDA 8931T -ez kellene. Köszönöm elöre is. Nálam biztos nem fog elveszni mert nagyon szeretném 









