Fórum témák
» Több friss téma |
ezt már megépitette valaki?? ha igen mien lett?? és nyákrajza nincsen hozzá?? előre is köszönöm a válaszokat!!
Szia.
Számtalanszor raktam össze a kapcsolást, még penge nyákom is van hozzá(2 layer-es, 70 mikronra felerősítve). A tökéletes nyáktervet a tda 7294 topikban tettem közzé. A kapcsolás nagyon király, redkívűl jó hangja van, majdnem a legjobb ic-s kapcsolás amivel valaha találkoztam!
Hány voltról hajtod? táp puffere mennyi? mien tápot ajánlasz, és valami komolyabbat lehet tudni róla? - mire kell vigyázni meg ilyenek! -
Köszönöm!
Szia!
A 7293 hidalva milyen lehet PA célra? Mennyire megbízható? 7294 hidat már csináltam szubvégfoknak, az eddig ígéretesnek bizonyult, de intenziv 8-10 órás használatnak még nem volt kitéve. Szerinted egy jól megépített ícés véggel ki lehet állni haknizni? Vagy azért jó ha van tartalékban végfok? Egy ismerősnek van egy Solton nevű 1U magas kis végfoka, 7294 + 1 pár tranyó van benne csatornánként, de egyszer már elszállt neki, nem egyértelmű okból :no: Szóval vannak aggályaim az ícés végekkel szemben, ezért is vagyok kíváncsi minél több véleményre, tapasztalatra.
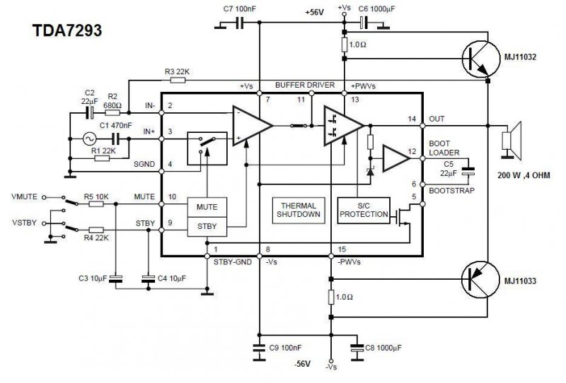
Amire vigyázni kell: -1: az ic-t jól el kell szigetelni a hűtőbordától, mivel negatív tápon van. -2: aki közel +- 50 V körüli tápról használja, az tegyen + laposvas lefogatót a plasztik házra, ugyanis az ic ilyen tápnál eléggé melegszik. Célszerű mindenképpen a szűrőkondit és a diódákat a nyákra feltenni, ha nincs rajta, el kell szeparálni a powergnd-t és a signalgnd-t.
Bassmester!
Azt gondolom, a hídkapcsolás célja a teljesítmény megnövelése (4X) , de első lépcsőben a 93-as ic-nél a kimenő áramot kell megnövelni, - mint tudjuk 10 A körül limitál – , 20 vagy 30 A-ra , az ic-k párhuzamos (PP) mester- szolga üzemével, utána lehet gondolkodni a hídkapcsoláson, ami csatornánként 4 v. 6 ic. Egyébként szerintem megfelelő tervezéssel nagyobb teljesítményt is ki lehet csalni belőle (150-200W).
Az én TDA7294-em azt hiszem +-25 voltról hajtva, simán kibírt több percen át tartó rövidzárat is. semmi baja nem lett. Ez egy nagyon jó tapasztalat vele kapcsolatban.
Hidalt TDA7293 birna a 2 x 35v-os trafot? Abbol 49,5v lenne es adtalap szerint 50v-ot bir, csak azt nem tudom hogy hid uzemben is ugyanaz e a helyzet.
Ja, tudna adni valaki egy jol mukodo hidalt nyakrajzot 7293-hoz? Sajna en nem ertek a tervezeshez, es 7293-hoz nem talaltam, csak 7294-hez.
Szerintem kibirna a 49,5 voltot mert az abszolutt maximum ertek az +-60 volton van,lehet hidalni is ilyen tapfeszen de 8 ohm ala semmi keppen nemszabad menni.Hidba ugyanugy lehet kotni mint a TDA7294 et,mert a lab kiosztasa ugyan az,viszont paralerben mar mas nyak lap kell,mert ott mar van buffer driver es a slave ba kotott ic-t ez hajtja.
Szia.
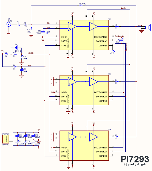
Nekem van a 7293-hoz nyákom, de az nem hídüzemű, hanem 2 db ic párhuzamosan van kapcsolva, mivel ez az ic egyedülállóan tudja ezt a funkciót. Egyébkén tudnál egy értelmes okot mondani mi szükség van a hídkapcsolásra ? Tudomásul kellene venni, hogy adott tápnál ugyan a teljesítmény 4X-es lesz, de az ic max kimenő árama marad 10A, ez pedig kevés. :yes:
Termeszetesen a nagyobb teljesitmeny miatt.
Ha no a teljesitmenye, akkor miert baj ha 10A marad a kimeno aram? Meg mihez keves az?
A növekvő kimenő teljesímény növekvő kimenő áramot okoz. Tehát ha a hagdobozod 8 vagy 16 ohm semmi gond, de 4 ohmnál már kevés csak a hídkapcsolás, ott + meg kell duplázni az ic-ket, ez csatornánkén 4 db ic. Nem is számoltunk azzal a ténnyel, hogy a hangdoboz impedanciája a névleges érték alá is sülyedhet. :yes:
Akkor oke, mert 8 Ω-os a hangfalam
![]() Viszont valamit nem ertek. Ha a novekvo kimeno teljesitmeny novekvo kimeno aramot okoz, es az ic max kimeno arama 10A, akkor a 10A-hez tartozo teljesitmenynel tobbet nem lehet kihozni belole, igy van? Akkor hogy lehet a kimeno teljesitmeny 4szeres, ha a 4szeres teljesitmenyhez keves a 10A?
Úgy lehet 4szeres hogy hídkapcsolásban (2ic) csak +-25V lehet a tápfesz és min. 8 ohm terhelés.
És ekkor ad négyszeres teljesítményt az egy ic 8ohm +-25V esethez képest
Igen, ez a nagy igazság. :yes:
Már csak azt nem értem, miért ugrik itt a forumon mindenki a hídra. Mert hogy az úgy jól cseng, mivel a 2 ic-vel felépített kapcsolásnak 16 ohmon látom értelmét, egyébként felesleges.
Tehat akkor 25v tapfeszultsegnel adja le a maximalis 10A aramot es onnantol hiaba novelem a tapfeszultseget, a kimeno aram akkor is 10A marad, ami keves valamihez, csak meg nem tudom mihez keves
Szia!
Sajnos 10A csak púder, van a katalógusnak egy lényeges sora, mégpedig ez: ISC Current Limiter Threshold: 6.5 A E szerint 6,5A felett már működésbe lép az áramhatároló, és durván nő az erősítő torzítása! Számoljunk egy kicsit! Ha 6,5A a csúcsáram akkor az effektív értéke Ieff.=Icsúcs/gyök2=4,596A Ha 8ohmos a hangfalunk, akkor a hangszórón lévő feszültség effektív értéke: Ueff=Rt*Ieff=36,769V A teljesítmény pedig: Ueff*Ieff=169W A hangszórón lévő csúcsfeszültség: Ucsúcs=Icsúcs*Rt=52V Ha ehhez hozzászámoljuk a veszteségeket akkor láthatjuk, hogy a teljes teljesítménykivéthez(169W), kb. +-60V-os tápfesz kell 8 ohm-on! Ez viszont az abszolult határértéke az IC-nek, nem tanácsos a közelében sem járatni az IC-t! Mit lehet csinálni?! Hidalni! Ha hidaljuk az IC-t, elég fele feszültség(+-30V), ráadásul a disszipáció eloszlik a két IC közt! Ha tehát a hidaljuk a TDA7293-unkat +-30V-ról, 8 ohmos hangszóróval járatjuk, akkor kivehetjük az IC-ből a maximumot: kb. 160-170W-ot, maximum 1% torzítás mellett!
Kossz a kimerito magyarazatot! Mostmar ertem mihez keves a (10 helyett) 6.5A. Illetve nem is keves az, mert a max 50v-al behelyettesitve a kimeno teljesitmeny 157w 6.25A-nel ami a 6.5 hatar alatt van.
Azert az nem olyan rossz szerintem ![]() Na es hidalva is lehet hasznalni 50v-rol?
Szia!
Hidalva csak akkor érdemes ilyen nagy feszültségről járatni, ha 16 ohm-os hangszóróval akarod használni! Egyébként fölösleges a nagyobb feszültség, mert a torzítatlan teljesítmény nem lesz nagyobb, viszont a disszipáció nagymértékben meg fog nőni!
Sziasztok.
Most találtam a 3 párhuzamosan kapcsolt 7293 ic Linn által készített erősítő rajzát. Én már 2 ic-vel építettem ilyet, de ez a kapcsolás akár 2 ohmra is tud dolgozni, a hangja pedig nagyon jó. Mindenkinek ajánlom, többre mentek vele, mint a hídas változattal.
Hello
Mien teljesítményt visz el? valami adatlapja ennek a kapcsolásnak nincs? mekkora a torzítása??
Hát igen igen ,az bizonyos dióda itt is szerepel!
Nállam nincs kihasználva ezek a funkciók, ezért nem használom. Akkor kell ha vezérlés funkció be van kötve, ami nem rossz, ugyanis felesleges a trafó primer körét megszakítani kapcsolóval. Semmi gondom nem volt evvel kapcsolással, éveken át ment kikapcsolás nélkül.
Köszi!
Akkor +-49volton 8ohm 100w 4ohm 200w és birná a 2 ohmot akkor ott már lenne teljesítmény
Elviekben a duplája, de ott már nem biztos, hogy a megfelelő kimenőáram is rendelkezésre áll. A lényeg viszont az, annál jobb minél kisebb impedanciára tud dolgozni. Az én teoriám pedig az, annál jobb, minél nagyobb a hangfal impedancia, és itt nem az összesorosított hagfalra gondolok, hanem a 16 ohmos hangszóróra pl. :yes:
Belinkelhetted volna az eredeti oldalt is. 3db párhuzamosított TDA7293.
Csá mindenkinek nekem is volna egy kapcsim félig meddig én tervezgettem, de nekem tutira bevált. Sajnos képeket nem tudok mutatni mert ezt már nagyon régen használtam. Ha valakinek tetszik dobja össze nem bánja meg
|
Bejelentkezés
Hirdetés |














