Fórum témák
» Több friss téma |
Igazad van, de én nem találtam fontosnak.
Inkább irányelveket szoktam adni, mint elveszni részletekben. Aki hozzálát egy ilyen erősítőhőz, feltételezem nem ez az első munkája, és a kisérletezés sokszor többet ér, mint egy koplett kész rajz...
A törekvésed nagyon dícséretes dolog, de ezt a problémát (nagyobb kimenőáram) már a gyártó megoldotta, és pl. a Linn kihasználta. / Az ic fejlesztése a Linn közremüködésével történt./ A kapcsolásod a 729x ic-k alapvető hibájának, a lágy, mosott, pontatlan basszus kiküszöbölését nem oldja meg sajnos.
Végülis ez is egy nézőpont. Viszont az oldalon van nyálterv is, meg néhány plusz infó, tapasztalat. Szerintem fontosak. Egyébként teljesen mindegy.
![]() Egyébként belegondolva, egy ilyen 3db párhuzamosított TDA7293-at hidalni... Hát huh Nem is kell akkora tápról hajtani, hogy kicsit biztonságosabb legyen a kapcsolás. 4 ohmmal terhelve, óriásit szólna szerintem. Hangminőség az természetesen kérdéses, mint mnden erősítőnél, de szerintem nem csalódnánk nagyot egyszer tuti összerakok egy ilyet, más csak tesz miatt is. Nagyon durván számolva 400-500 watt kijönne simán egy ilyen szerkezetből nem? jó kis bulierősítő lenne Hidalva 500w/4ohm, vagy sztereóban min. 250w/2ohm kétszer, vagy min. 125w/ 4ohm. Remélem nem tévedtem sokat a számokban. (egy TDA-t, 70w leadásával számoltam.)
Akkor most nem értem.
Teljesen felesleges dolog tuningolni az ic-éket tranyókkal, hisz sokkal nagyobbat szól meg nekem tetszik így?
Kifejezetten ezt az ic nem kell, mivel ezt lehel párhuzamosan kötni, és az a megoldás sokkal jobb.
Az aplikáció az előző oldalon csatolva...
A kapcsolás kipróbálását támogatom, a nyákterv elkészítésben tudok segíteni (az elmúlt 20 évben kiművelődtem belőle). Ami igazán fontos, és amiről az a bizonyos oldal (mintha) nem tenne említést, az az, hogy az eredeti Linn erősítben a táp, az 1kVA-es kapcsolóüzemű technika, ebben látom a lényeget .
Koszi!
El tudnad magyarazni ezt is ugy mint az elozot? Az profi volt, igy megertem egybol ![]() Azt nem ertem, hogy miert nem lehet hasznalni ugyanakkora feszultsegrol hidalva.
Szia!
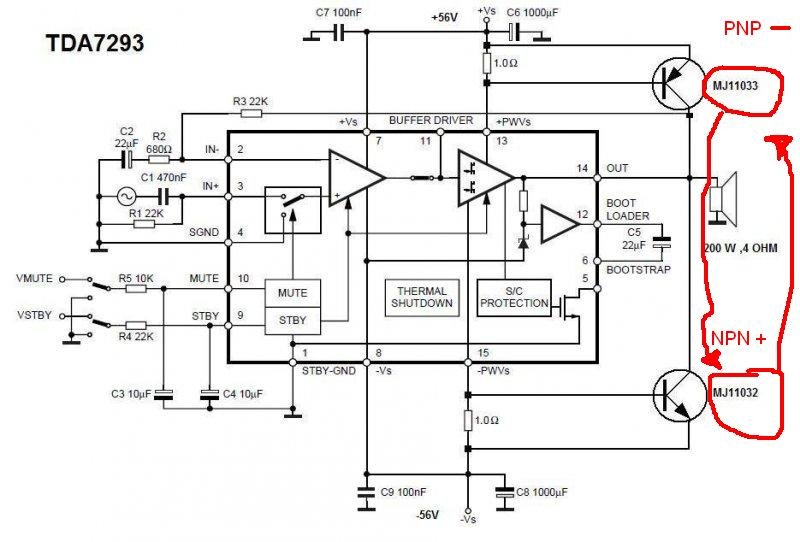
Ez a rajzod teljesen működésképtelen!! Egy másik erősítő tápáramvezérlését akartad lemásolni, csak hibásan! Egy tranzisztor kollektorát összekötni a bázisával 1 ohm-mal +-56V-on, egyenlő a tranzisztorok azonnali halálával! Nézd át a TDA2030-as tápáramvezérlését, itt a topikjában megtalálod!
Szia!
Én nem nagyon vagyok híve ezeknek az IC-knek a párhuzamos kapcsolásának! Előszöris én sem vagyok híve a kisimpedanciás hangfalaknak! Nagy teljesítménynél 2 ohm-nál már komoly problémát okozhat a megfelelő átmérőjű hangszóróvezeték, a trafót is jobban megrángatja a nagyobb áram, a nagyobb méretű pufferekről nem is beszélve! A legnagyobb problémát viszont én az IC-ben látom! Mivel én egy típusú IC-ből egyszerre többet szoktam rendelni(10-30db. típustól föggően), egy ideig kitart, majd rendelem a következő adagot, álltalában 1-2 cégtől rendelek! De már isten tudja hányféle TDA7293-7294-el találkoztam! Semmi garanciát nem látok arra, hogy egy később rendelt, más sorozatú, esetleg már módosított belső felépítésű IC együtt fog futni a másikkal párhuzamosan! Ha figyelembe vesszük a többi gyártó más integrált áramkörein szerzett tapasztalatokat, azt mondom gond lesz vele! Mikor megépítem, akkor nem, mert ugye két egyformát rakok bele, de javításkor csak együtt lesz érdemes cserélni az összes IC-t! Tranzisztoros, fetes erősítőnél nincs gond, mert ott vannak az emitter ellenállások, szépen kiegyenlítik az áramokat, de itt ilyen nincs, csak a vezérlésre van bízva a dolog! Szerintem ha valaki ilyen nagy teljesítményű erősítőben gondolkozik, sokkal egyszerűbb és megbízhatóbb egy gondosan kimunkált diszkrét elemes erősítő különös tekintettel a nagy áramokra! Mindenesetre egy próbát megérhet, csak nem árt ha a buktatóival tisztában van az ember!
Szia!
A csúcsáramhoz tartozó csúcsfeszültség 52V, ekkora feszültség kell pozitív és negatív irányban is! Mivel hidalva van, olyan mintha az erősítő dupla tápfeszről működne, vagyis +-50V esetében +-100V-ról! Ebből a 100V-os tápfeszhez a torzítatlan kimenő jelhez csak 52V tartozik, a különbség, a 48V csak felesleges disszipációt okoz, mert amikor az erősítő kimenetén csúcsfeszültség van, akkor csúcsáram is folyik, ezt beszorozva a 48V-al elég ronda eredményt kapunk! Más lenne a helyzet, ha az IC-nek nagyobb lenne a kimenő árama, mert akkor a csúcsfeszültség is nagyobb lehetne! Elméletileg a tápnak akkorának kellene lennie, mint a csúcsfeszültség, de mivel a tápfeszültség is leesik terheléskor, meg az IC-t sem lehet 100%-ig kivezérelni, a tápfeszt mindig nagyobbra kell valamennyivel választani, mint a csúcsfeszültség! Jelen esetben az 52V-os csúcsfeszültséghez +-60V-os tápfeszt használhatunk, de a hidalás miatt felezve lesz +-30V.
Igaz ezt elcsesztem, csak gyosban akartam lefirkálni mert volt annó ilyenem, de itt van javítva.
A párhuzamos kapcsolás alapfeltétele valóban az ic-k tökéletes egyformasága, minimum hogy azonos gyártó és széria. Ezen felül csak végfeteknek kell egyformának lenni, mert a szolga icben csak ez müködik.
Azt sem tartom kizártnak, hogy olyan cég mint a Linn még össze is válogatja, úgy mint a tranyókat. Nekem egyébként a 93-as ic a kedvencem, a( hibáival együtt), mert könnyü és olcsó vele egészen jó hangú kapcsolást csinálni. Mindennek ellenére nagy teljesítményre én sem javasolom, arra tökéletesen jó a kpcs végfok. Teljesen felesleges drága tranyókat, többszáz wattos analóg erősítőbe építeni, úgy sem lesz igazán jó hangja soha.
De ezeknek a tranyóknak az árából még 4 TDA7293-ast lehet venni. Azokból meg már többet ki lehet hozni.
hali!
gondolkoztam és valahogy nagyon tetszik nekem ez e 7293-as íc! azt olvastam hogy ha hidalt változatát csinálod akkor a mester szolga üzemmódban működik és hogy 1 mesternek lehet több szolgája is!arra gondoltam hogy két autós aksit sorba kötnék akk meglenne a 14v + powerground + 14v! szóval már az icé gond nálkul meg lehetne hajtani mivel az alsó határ az 12v! na igen és 14v lead kb 8-10W ot! és arra gondoltam hogy megcsinálnám úgy hogy lenne egy mesterem és lenne mellette 25-30 szolga ic m! és igy azért már kapnák valami teljesítményt és mivel ilyen kicsi az feszültségem ezért akár 2ohm-on is lehetne hajtani!na de ez csak ötlet! szerintetek volna esély hogy megszólalna?vagy egy nagy .... az egész?de amúgy komoly kipróbálnám márcsak azért is hogy működne-e??!!
Mondjuk 25-30 icvel nem hinném, hogy müködik, de 2-3 mal biztosan. Én 2 ic- vel már csináltam is, és az gyönyörűen szólt. Nem beszélve arról, hogy a 93-as jobb, mint a 94.
Ismered ezt ?
Ez is valami mester/szolga cucc. Mi a véleményed róla?
Ez egy síma párhuzamos kapcsolás. Nincs benne semmi más jel összekötés a be és kimeneten kívül az IC-k között. A rajz szerint.
Konkrétan ezt a kapcsolást nem láttam még, de az ic-vel jónéhány erősítőt raktam össze. Tudom ,hogy össze lehet őket párhuzamba rakni, de ez nem az a speciális üzem, mint 7293-as ic-nél, sőt azt hiszem más ic nem is tudja m/s kapcsolást.
Az együttfutást itt csak a spéci gyártástecnologia garantálja, ami a Nacional esetében elegendő. Egyébként ennek az ic-nek szebb a mély tartománya, nem véletlen: bipoláris tranyos.
Sziasztok.Olyan kérésem lenne,hogy valaki tudna felrakni olyan kapcsolást,paneltervet,meg mindent (7293v)ami tuti működik és elég jó teljesítményt ad le.Egy másik kérdés,hogy ezeket az ic-ket el kell egymástól szigetelni??? Előre is köszi
Szia.
Az előző oldalon csatolt kapcsolás, ahol 3db ic fut párhuzamba, nagyon jó beállítása az ic-nek. Én magam 2 db ic-t használtam hárhuzamba így kb. 140-150 W teljesítményt tudsz elfogadható torzítás mellett kicsalni belőle. Ha ez párhuzamos kapcsolás megfelelő, felrekom a nyáktervét pcb vagy gerber (gyártói fájlok) formában. Az ic-ket kötelező a bordától és egymástól is szigetelni!Fotó: Link
Azt nagyon megköszönném,ha feltennéd(beültetést is légyszíves)
Ha esetleg meg van a 3ic-s nyákterv azt is tedd már fel mindenestől légyszíves. Kösziiiii És,ha van még egyszerű és jó kapcsolás,nyákterved,és ha megteszed akkor azt az e-mail-emre küld már légyszi! Örök hála
Miért nem nézel szét a topicban? Kb. ezer terv van fent , és ha nem működik, akkor tuti, hogy utána lévő pár hozzászólásban le van írva, hogy rossz... Olvass sokat!
Most vettem eszre hogy a te adatlapodrol lemaradt egy adat, ami lehet hogy lenyeges. Szoval az en adatlapomon is ugyanez az ertek, de ott van hogy Vs ≤ 40V. Ez nem azt jelenti hogy 40v-ig hatarol 6.5A-nel, 40v felett meg 10A a max?
Ja nem, az hulyeseg. Utana szamoltam es igy 400w teljesitmeny jonne ki 80v-os feszultseggel, ami lehetetlen mivel 60v a maximum bemeneti jel nelkul.
Ha valakit érdekel TDA7293 IC, akkor rendelhetnénk többet egyszerre többen innen: Bővebben: Link
Ha 25db fölött rendelünk akkor 471 butto darabja. Én meg tudom rendelni. De a többit privátban akit érdekel.
Megcsináltam mint ahogy eredetileg volt,mert nem is figyeltem elösször és a tranyóknak és az IC-nek is annyi,így már jó lesz szerintem.Vagy nem?
Szia!
Ha jól tudom, te építettél már több erősítőt is 7293 és 7294-el is. Én még csak 7294-el találkoztam, a (nem híd) Pedro-féle kapcsolás van megépítve. Annak a hangja számomra tökéletes. De most még is gondolkodok, hogy áttérek 7293-ra, kérdésem: az szól olyan minőségben, mint a 7294 ?? Valamint az a 2 db 7293 párhuzamban, amit használsz, azzal nincsenek problémák, stabilan működik? És +/- 42 V-ról hajtva stabil lenne 4 Ohm-on, és az alatt: esetleg 3 Ohm? és 4Ohm-on kb mennyit adhat le 42V ról 0,5% THD-vel? És 8 Ohm-on ugyanekkora tápfesszel? Hú, egyenlőre csak ennyit... ![]() köszi!
Volt időm és olvasgattam a hozzászólásaidat:
"Én 2 ic- vel már csináltam is, és az gyönyörűen szólt. Nem beszélve arról, hogy a 93-as jobb, mint a 94." "Én inkább 93ast javasolom, az jobban szól" Tehát válasz a kérdésemre: a hangja van olyan vagy még jobb ![]() "tökéletes nyáktervet a tda 7294 topikban tettem közzé. A kapcsolás nagyon király, redkívűl jó hangja van, majdnem a legjobb ic-s kapcsolás amivel valaha találkoztam " Kérdésem: ez a szóban forgó kapcsolás és az adatlapban közölt master-slave (2 IC-s) kapcsolás között van különbség?, mivel írtad: "A gyári beállítást egyik ic-nél sem ajánlom" ![]() Köszi
Szia.
" Kérdésem: ez a szóban forgó kapcsolás és az adatlapban közölt master-slave (2 IC-s) kapcsolás között van különbség? Naná, hogy van! Ha megfigyeled minden gyártó nem invertáló üzemben hatja az ic-it, ez az egyik hiba. A másik szerencsétlen dolog, hogy a negatív hurokban pl. 9273 apl. 22k /680 ohm van , ez az alacsony értékű ellenállás megint csak a hangzás rovására megy. Nekem a nagyobbik ell. 330-470K a kisebbik evvel arányos, ráadásúl 0,5 vagy 1 W -os szénréteg, és nem fémréteg! Harmadik hiba, hogy a gyártó ha kell, ha nem, a kimenetre rakja a busover cellát (RC komplexum) , na ez aztán valóban hazavágja a hangzást mind ic-s, mind tranyós kapcsolásoknál. (Megjegyzem, egy erősítő stabilitását nem a busover taggal kell megadni. ) Ezek és a többi apróságok összeadódva jelentős különbséget okozhat a hangzásban. |
Bejelentkezés
Hirdetés |





Nem is kell akkora tápról hajtani, hogy kicsit biztonságosabb legyen a kapcsolás. 4 ohmmal terhelve, óriásit szólna szerintem. Hangminőség az természetesen kérdéses, mint mnden erősítőnél, de szerintem nem csalódnánk nagyot 








