Fórum témák
» Több friss téma |
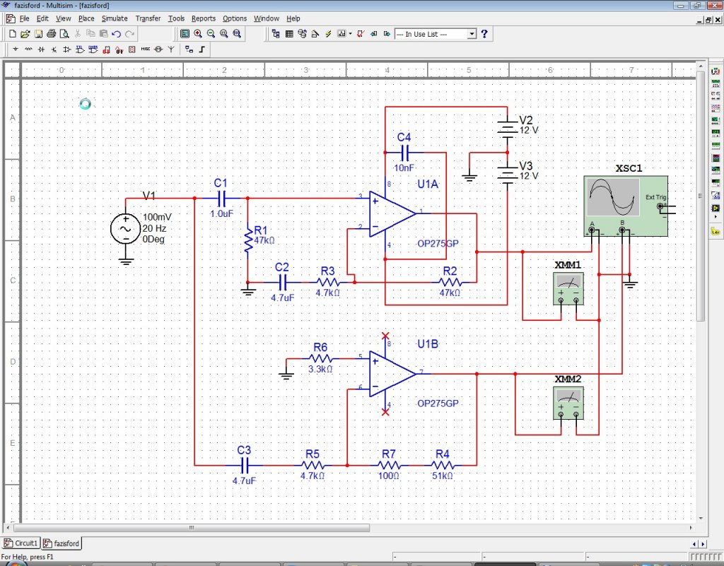
Még nem teszteltem a kapcsolást, csak érdekesség képpen a rajz és a nyákterv is. Kb 2 hét múlva tudok referálni róla.
Szia!
Tehát, ha mindent úgy hagyok, ahogy a gyári kapcsoláson van, csak a 22k/680R helyett beteszek 330K/10K-t és felcserélem a 2-3 lábat úgy invertáló lesz és úgy jobb? Tehát egyszerűen felcseréljem a lábakat, vagy ehhez további változtatások is kellenek ? ![]() Az RC-tagot (busover cellát) kihagyom, semmi kedvem a hangzás hazavágásához ![]() Egyébként a két kimenet mindenféle ballast ellenállás nélkül egyszerűen összeköthető ? ![]() És még egy kérdés, +/-42V-ról 4 Ohm-on mekkora teljesítményt adhat le kb. és milyen torzítás mellett ? Egyébként ez az első "önálló projektem", eddig még nem terveztem semmit, a nyákterv amúgy már készen van, igaz, hogy egyoldalas nyák, mivel 2 oldalast nem tudok csinálni De remélem jó lesz, esetleg ha meg tudnád majd nézni, azt megköszönném, mégis már építettél ilyet, talán el tudnál látni jó tanácsokkal. (majd mellékelem a nyáktervet, meg kapcsrajzot) Köszi szépen a segítséget, előre is zoka
Szia.
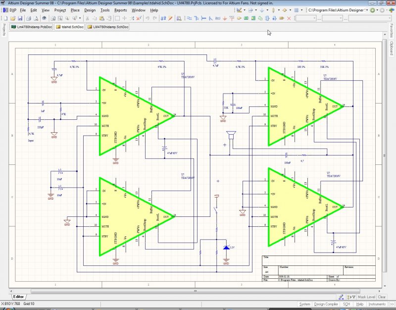
Tehát sorjában: az ellenállások cseréje minden megkötés nélkül ajánlott. Az 2-3 láb felcserélése azt a hatást váltja ki, hogy az erősítő meg sem mukkan, ugyanis az invertáló üzem aplikációja teljesen más! Lent csatolok egy jól kivehető rajzot, amin mindkét üzem látható, sőt valójában egy opa-ból felépétett híderősítő, ami tökéletes ellenfázisú jelet állít elő. Az én híderősítőm is így fog müködni, csak abban tda lesz. A busover cella elhagyását csak tökéletes nyák és huzalozás esetén ajánlom, nekem egyik kapcsolásomos sincs, megjegyzem. A +-42V -ot egy kicsit sokallom ha 4 ohmot akarsz hajtani, még elfogadható torzítás mellett is 200-300W min. A torzítás becslése is irreális dolog lenne, ezt csak méréssel lehet meghatározni. Szerintem semmi jelentősége, hogy 0,1 vagy 1 %, persze lehet méricskélni, csak a mérési eredmények nem tükrözik a hangzást. Csak arra tényre gondolj, a hangszó (THD) torzítása 1-10% . A nyákot természetesem megnézem, ha fölteszed.
Küldtem egy üzit, illetve nyáktervet priviben.
Köszi
Hello!
Azt szeretném kérdezni, hogy a Vs+ és Vs- között a képen bekarikázott nagyméretű kondi milyen kapacitású, és mi a pontos neve ? És hogyhogy nem kerámiakondi, úgy tudtam, hogy az jobb ilyen célokra ? ![]() Illetve ha én a Vs+ és Vs- közé azt a képen lévő sima 100nF kerámiakondit teszem, az IC tövébe az ugyanolyan jó ? (akkor 1 kondi elég 1 IC-hez ?) Meg még arra kellene rájönnöm, vajon 50 vagy 100V-os ez a kerámiakondi, esetleg kössek rá 80V-ot és kiderül ? :shocking: Köszi
Hello.
Az alkalmazott kondi 100nF-os, 275V AC feszültségű ARCOTONICS vagy BC component gyármány. X2-es szabványú polipropilén kondi, de használhatsz WIMA MKS 3 v. 4 (fémezett poliészter)szériát is. A kerámia kondit a feszültsége miatt nem ajánlom és nem is indokot a használata, ez nem LNC erősítő...
Nagyszerű...
Találtam is egy ilyet: 100nF 275VAC 20% 6x12x18mm lábt.:15mm ARCOTRONICS Remélem, ez megteszi Köszi
Igen, pont jó lesz oda a kondi!
Nézd meg RET elektronikát is, nekik aztán van minden...Bővebben: Link
Helló!
Egy kicsit elakadtam a nyák tervezésében: 1, - a képen a kondenzátor nem elektrolitkondi ? (csak mert ilyen nagy kapacitásút még nem láttam, ha nem elkó ![]() 2, - ha 2 oldalas nyákot tervezek, egyáltalán hogyan megyek át egyik oldalról a másikra, kifúrom, teszek be valami drótot és alul felül beforrasztom ugye ? ![]() A másik, (és ez most furán fog hangzani) hogyan tudok "közlekedni" a 2 oldal között akkort, ha mondjuk van egy kondi, mint a képen és a beforrasztási pontból felül és alul is indul vezetőpálya, berakom a kondit, alul megforrasztom, de felül hogyan férek hozzá a forrasztáshoz, ha egyszer már ott a kondi, vagy hagyjak alatta centis helyet ![]() kicsit kérdés, tudom, de még nem volt dolgom 2 oldalas nyákkal. Köszi : zoka.
Szia.
Az észrevételed jogos, az említett kondi 47µF -os elkó, minél nagyobb feszültségű legyen (50/63). Egyébként létezik ilyen kapacitásban un. bipoláris elkó is ,de ezt nem ajánlom, mert többet torzít. Egyébkéntmeg elég a 4,7µF is, és ebben az esetben akár MKT vagy MKP kondit is rakhatsz. A nyák ügyben Neked kell kitalálni a megoldás, én pl. gyártatom a nyákokat és az bizony furatfémezett, ráadásul dupla vastag alapanyagból (70 mikron) készül. Anno készítettem én is kétoldalas nyákokat és úgy oldottam meg ahogyan írtad.
Köszi!
Egyébként most, ahogy így rajzolgatom, egy csomó mindent kiagyaltam. :smoke:
Hello.Athomson hifimben ment szét a két IC (tda7293)
valaki tudna nekem mondani egy boltot ahonnan lehetne rendelni mert itt miskolcon sehol nem találtam és már................ na mindegy előre is köszi!
Fogd az egér görgőjét, és tekerd addig, amíg el nem éred ezen oldal tetejét.
Sziasztok!
A 7294-et kicserélhetem 7293-ra?Ugyanazok a lábkiosztások?
Szia!
A TDA7294-es topicban olvasgattam, hogy szétment rövidzár miatt a párhuzamos TDA7293-ad. Elvileg a két IC között nincs sok különbég, csak annyi, hogy a 93-at nagyobb feszültségről lehet járatni. Azon gondolkoztam, hogy nekem simán megérné inkább a rövidzárvédelem, mint a nagyobb feszültségről való üzemeltetés. A tápod fix, és a 7294 is üzemelt róla (igaz, kopogva), de ha párhuzamosítod, akkor szerintem a kopogás probléma nem fog előjönni, mert a két IC jobban tud disszipálni, és legalább lesz egy jó rövidzárvédelmed is... Fő a biztonság! Üdv!
Akkor simán kicserélhetem?Nemkell semmit átkötnöm a panelen?Pl mute,stby vagy ilyesmi?
Nem rakhatod simán a helyére, kis átalakítást kíván.
A bootstrap kondi negatív lábát a 14 pont helyet a 12 -esre kell átkötni. A 11-es láb nem csatlakozhat semmire.
Szia!
Valóban szétment, pedig ha tudnád mekkora odafigyeléssel élesztgettem. És amikor már órák óta szólt, felbátorodtam, hogy milyen jó kis cuccot építettem, kössük át a másik hangfalra is... na itt nem figyeltem eléggé A robbanás után köpni nyelni nem tudtam ![]() A védelemükben mégis csak van különbség. A 7294-es kopogása bizony természetesnek mondható! Csak senki nem tette ki a sajátját még akkor igénybevételnek, mint én. Ezért nem kopog másnak. A párhuzamos 7293-at is be tudtam szivatni, előcsaltam a védelmet, ami nem kopog, hanem inkább ilyen villámgyors "lehalkítgatásokat" csinál. Vagyis én különbséget tudok tenni a 7293 és 94 között, elég ha hallom a védelmet ![]() "nekem simán megérné inkább a rövidzárvédelem, mint a nagyobb feszültségről való üzemeltetés" Ezt nem egészen értem ![]() A párhuzamos 7293-nál valóban nincs kopogás, mivel a 2 IC tud akkora teljesítményt így együtt, hogy elég legyen a JBL tisztességes meghajtásához ![]() Persze a 100W is elég, hogyne, még sok is. De a 7294-nél hazudik, aki azt mondja, hogy 42V-ról kihoz 100W-ot 4 Ohm-on. Én nekem 50-60 a max. Persze 35V-ról már tud 100W-ot ![]() De a 7294 topicban beszámoltam a párhuzamos 7293 vizsgálatáról is, és csak +++++++ ot kaphat Viszont a rövidzár védelme gyatra. Mért nem tudták IC-n belül megoldani, hogyha átlépi a max áramot, azonnal elnémul vagy valami
ha szembe van az ic(a fém oldala) akkor első sor páratlan második sor páros.Ha blaról jobbra nézem a 3.láb besincs kötve pedig elvielg az a bemenet.Ha jobbról balra nézem akkor a 3. láb tényleg a kimenetre megy.Pedig azthittem balról jobbra kell nézni.Szval a 12 és a 14-es lábat simán cserélejm föl?A 12-es láb nincs bekötve arra kössem rá ami most a 14-esre megy és a 14-es maragyon ki? Amugy a 11-es láb besincs kötve sehova.
Nah megvan végre.Szval akkor a 14-es lábat haggyam ki és kössem át a 12-esre?A 11-es meg amugy sincs bekötve.
Látom semmit nem értettél meg!
Első: az ic-t csak egyféle képpen lehet nézni, mégpedig úgy, hogy a felirat felénk néz, a lábai pedig lefelé. Ennek megfelelően első sor páratlan, a borda felőli sor páros. Balról jobbra növekszik, 1,3,5, stb. Második: semmit semmivel nem cserélsz fel, mert nem szabad!(a 14-es lábra nagyon sok minden megyen!) Leválasztod a bootstrap kondi negatív lábát - ami kb egy 22µF-os - a 14-es lábról és átkötöd a 12-es lábra.
Szia!
Te a most készülő projektedhez, a párhuzamos-híd 7293-hoz tervezel valami rövidzárlat védelmet ![]() Mert ha ott valami gond van, egyszerre 4 IC füstöl el, és azt még neten sem olcsó megrendelni ![]() Én azon gondolkodtam, hogy addig nincs is értelme újból foglalkoznom ezzel az erősítővel, amíg egy tisztességes védelmet nem tudok összehozni neki, csak sajnos nekem nincs elég tudásom egy ilyen valami kifejlesztéséhez. A legtutibb védelem valami intelligens figyelő cucc lenne, ami nézi a kimenő feszt, áramot, ebből kiszámítja a terhelést, és ha az 4 Ohm-nál kevesebb, pl. csak 1 Ohm, akkor "létrehoz" 3 Ohm ellenállást, amin a kimenőáram hővé alakul. Mindezt nanosecundumok alatt, és még kávét is főzzön A nyák tényleg piszok jól sikerült, nagyon-nagyon jól szól(t). De ez a figyelmetlenség rávilágított arra, hogy bizony egy gyors védelem kell ide, mert nem kellemes, és nem olcsó dolog mindig IC-t cserélni. Ráadásul megégtek a kondik is, azokat is dobhatom el ![]() Ja, az tényleg igaz, hogyha menet közben "elvágom" a 8-as lábat, az azonnali robbanáshoz vezet (7294 topicban volt róla szó). Köszi !
Dolgozom az inteligens védelmen, ha jutok valamire közzéteszem.
Köszi szépen
Egyébként azt még megkérdezhetem, hogy kimondott rövidzárlat elleni védelmen dolgozol (tehát a kimenet lekapcsolása relével, "félvezetős biztosítékkal", vagy sima mute, esetleg bemenet rövidre zárása) vagy esetleg alacsony impedancia ellen is véd ![]()
Már értem köszi.Megnézzük hogy megy-e
Nah beraktam a 7293-at.Átraktam a kondi negatívját 12-es lábra és olyan szépen elszált az ic ahogy kell.
Hát az adatlapban sem egyértelmű, az 1 IC-s nél szaggatott vonal megy a 6-14 közé. Valamint a 94 is a 6-14-et használta, én azért gondoltam, hogy talán minden módosítás nélkül kicserélheted az IC-t.
De akkor miért szaggatott, miért nem a másik az ![]() Ha mindent jól csináltál, és tényleg csak a 14-et átcserélted 12-re, lehet, hogy mégis az nem tetszett neki ![]() Nem tudom, mekkora feszültségről megy, talán egy-egy ellenállás, sorosan a tápágakban megmenthette volna élesztéskor.
Azt gondolom valami más hibát véthettél, ugyanis az aplikációkban csak ez a különbség van!
Forrasztásnál nemvétettem hibát azt nagyon megnéztem az tökéletes lett.Negatív tépfesz se lehet esetleg mivel az egész borda elvan szigetelve a doboztól.Amugy +/- 33v-ról megy,azse lehett sok.7294-el idáig rendesen ment csak gondoltam megpróbálom 93-mal.Ahol vettem bolt ottis aztmonta a csávó hogy simán kicserélhetem.Holnap visszaviszem mit szól hozzá,hátha ad másik ic-t.Már nem is tudom hagyadik ic ez.Előzőben a panel volt hibás abba 3ic sült meg.Ebben mostlesz a 3. ic.Még egy esélyt kap 7294-el ha akkorsem akkor gyűjtök és megcsinálom a 400w-os fet-es végfokot,valahogy ennyi után már nembízok ebbe az ic-be.Pedig reméltem nyárig kihúzza amíg elmegyek dolgozni de ezekszerint nem.És igen az a szaggatott vonal nekem is feltűnt énsem értem.94-nél csak simán egy ellenállás sorba egy kondival a kimenet.
A következő kapcsolási rajzra egy orosz nyelvű oldalon bukkantam rá.
A 93-as IC 5-ös clip lábának hasznosítását mutatja. Egy NE555 típusú időzítő segítségével működik. Az ábra szerint amíg nem klippingel a kimenőjel, addig egy állandó feszültség van jelen az 5-ös lábikón, majd minél nagyobb a torzítás, annál hosszabb időre szakad meg a jel. A kérdésem az lenne, hogy ezzel a kapcsolással megoldható-e a visszajelzés, működhet-e és gondolom valamelyik kondi határozza meg, hogy a LED mennyi ideig tartsa a fényét, ha kap egy jelet ![]() Én már megvettem hozzá minden alkatrészt, csak most jelenleg nincs erősítő, amin kipróbálhatnám. Esetleg lehet tesztelni anélkül is valahogyan ? |
Bejelentkezés
Hirdetés |











kérdés, tudom, de még nem volt dolgom 2 oldalas nyákkal. 
:smoke:
és már................ na mindegy előre is köszi!









