Fórum témák

» Több friss téma
Fórum » TDA7294 végerősítő
 
Témaindító: Dióda, idő: Ápr 17, 2006
Lapozás: OK   313 / 611
(#) peter1995 válasza Szabi1 hozzászólására (») Dec 10, 2011 /
 
WIN7-em van. Az eszközkezelőbe azt írja hogy High definition audio hangeszköz. De nincs itt hogy realtec vagy c media semmi.Inteles alaplap és proci van a laposba
(#) Szabi1 válasza peter1995 hozzászólására (») Dec 10, 2011 /
 
Akkor hogy van olyan ócska WMP ed? mert 12 es van alapbol a win7 be? A realtecet a w7 High definition audionak irja Néz hozzá Driver-t (Illesztőprogram)
(#) peter1995 válasza Szabi1 hozzászólására (») Dec 10, 2011 /
 
Úgy hogy a op rendszer.......
Akkor realtec ezt is tudjuk már.
A WMP utólag lett rátéve.
(#) Szabi1 válasza peter1995 hozzászólására (») Dec 10, 2011 /
 
Oke igazad van ugy is lehet szerintem a laptopod tipusát beirod a googleba és kiadja hogy milyen tipusú a hangkártya mikrochips aszerint lehet illesztőprogramot tölteni
(#) peter1995 válasza Szabi1 hozzászólására (») Dec 10, 2011 /
 
Conexant
(#) Szabi1 válasza peter1995 hozzászólására (») Dec 10, 2011 /
 
Utánna kéne legyen egy kódszám az is kell ha jol sejtem c vel kezdődik
(#) reloop hozzászólása Dec 10, 2011 /
 
Sziasztok!
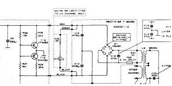
Megfestettem a fotón szereplő kapcsolás rajzát.
Az R1 82k azért ilyen magas, mert csak 470nF fólia kondi fért a nyákba és a mélyátvitelt tartani szerettem volna. Az általam helyesnek vélt - kábel lezáró - bemeneti ellenállást az R6 állítja vissza.
A P1 egy kis elfordítás tartományban ugyan, de szabályozza a hangerőt. Limiter azért még nem lesz belőle, mert ahogy halkul egyre kásásabb a hang.
A ki és bekapcsolás tranziens mentes, akármilyen a stby-mute állapota.
Köszönet illeti emersys kollégát, mert a nyákkal és pár IC-vel megajándékozott.
(#) peter1995 válasza (») Dec 10, 2011 /
 
Engem kell leszidni! De már minden megoldódott

A kérdésem tényleg témába szól. Ez volt az eredeti: Melyik az a visszacsatoló rész? Még ha nem is bántom had tanuljak valamit
(#) pjg válasza reloop hozzászólására (») Dec 10, 2011 /
 
Persze! Bár már áttekertem a kapcsolóüzemű tápom trafóját.
C10-11-el tennék párhuzamosan egy-egy 4,7kOhmos ellenállást.
(#) pjg válasza Szabi1 hozzászólására (») Dec 10, 2011 /
 
Lemaradt a melléklet.
(#) reloop válasza pjg hozzászólására (») Dec 10, 2011 /
 
Szia! R7, R8 párhuzamos velük. Majd figyelgetem, ha elmászik a féltápfesz, akkor csökkentek az értékükön, vagy bevetek két tranzisztort.
(#) pjg válasza reloop hozzászólására (») Dec 10, 2011 /
 
Igaz! Figyelmetlen voltam. Bocs. Köszi a kapcsolást.
(#) reloop hozzászólása Dec 11, 2011 /
 
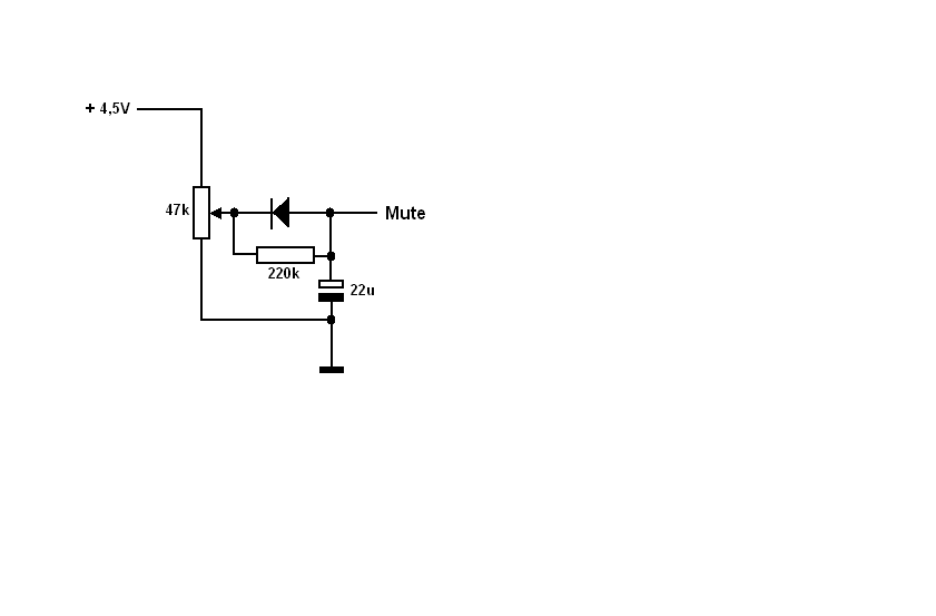
Sziasztok! Gyűlnek a mute vezérléssel kapcsolatos tapasztalatok. A mellékelt kapcsolás 4,5V-ra feltekert potival 3 másodpercig némít, majd további 3 másodperc alatt "felúsztatja" a zenét. A potin 3,5V-ot állítva az időtartamok duplázódnak.
Kis hangerőn csodálatos az effekt. Nagy hangerőn sajnos a halkabb szakasz torzan szól.
A mute bemenet egészen kis áramú, a 220k ellenálláson mindössze 0,2V feszültségesést mérek.
Ha valamire kíváncsiak vagytok, szívesen kipróbálom, vagy megmérem.

Mute4.PNG
    
(#) Szabi1 hozzászólása Dec 11, 2011 /
 
Hello! 35A-es egyenirányító dióda híd elég 3 tda hídhoz?
(#) attti hozzászólása Dec 11, 2011 /
 
Sziasztok! Azt szeretném kérdezni, hogy hány va-es toroid trafó kellene egy tda7294-es erősítőnek, ha 8ohm-mal fogom terhelni?
(#) reloop válasza attti hozzászólására (») Dec 11, 2011 /
 
Szia! Csatornánként 100VA a minimum. A szekunder feszültség 2x30VAC.
(#) Szabi1 hozzászólása Dec 12, 2011 /
 
Hello! Én vagyok az megint
Tda hídhoz a köv. paraméterű csillámot akarok használni, vajon megfelelő-e? 0,8K/W 22X18mm
A hűtőbordám pedig amit egy hídra akarok tenni az pedig 20x10x2,5cm Bővebben: Link
(#) attti válasza attti hozzászólására (») Dec 12, 2011 /
 
Szia. Egy ilyen trafo jó: 120VA; 230V AC; 25V; 25V; 2,4A; 2,4A? A típusa 55143-P1S2.
(#) peter1995 válasza attti hozzászólására (») Dec 12, 2011 /
 
Ippenhogy...
(#) pisti89 hozzászólása Dec 12, 2011 /
 
Sziasztok
A segítségetekre szorulok.
Vettem egy TDA7294 kitt csomagot.
150W 2*35V-os toroiddal, 22mF+100nF kondi a táp köre.
Tápáganként kb 100mA-t fesz, fel és alacsony hangerőn torzít, áramfelvétel alapján kb 9W az egész -veszteség.
Már kikötöttem a bemeneti szűrőt, kicseréltem a gyári ellenállást(mert úgy 40V-ot kapott a 9-10-es láb)
Jelenleg a mute és a stby 10V-on vannak.
IC csere is volt, de csak nem akarja az igazságot, forrasztási hibák nincsenek.
SegtsetekBeültetési
(#) reloop válasza pisti89 hozzászólására (») Dec 12, 2011 /
 
Szia! Ijesztően magas a tápod, 50mA feletti nyugalmi áramú példánnyal sem találkoztam eddig. A mute és stby lehet a pozitív tápon, bírja, próbáltam.
Az alacsony hangerőn torzít, azt is jelenti, hogy hangosan jól szól?
Ennek nyáknak a táp hidegítése nem valami kiforrott. Gerjedést tudsz vizsgálni?
(#) pisti89 hozzászólása Dec 12, 2011 /
 
Max hangon amit kicsikartam belőle ami kb 8-10W körül lehet.
Úgy jó a hangja.
A stby tápot azért vettem lejjebb, mert féltem, hogy nem bírja a binaterális kapcsolója.
A gyártó 50V-ig írja a tápot.
45V kicsit merész, de mégcsak nem is az hogy elrobban, alig szól
A tápkondi nagy, így kikapcsolás után kb2-3 mp-ig megy még majd kb 10mp később halkan megy tovább 3mp-et.
kikapcsolás után mikor már nem szól akkor a + tápág lemegy 0V-ra a -tápág még 5V-on áll.
Kéne valami jó tanács
(#) reloop válasza pisti89 hozzászólására (») Dec 12, 2011 /
 
Az 50V csak jel nélkül megengedett, amúgy 40V a korlát. Természetesen van a 40V-ban tartalék.
Amit a kikapcsolásról írsz, az normális viselkedésre utal.
Elég tanácstalan vagyok egyelőre, ilyen feszültségtartományban még nem kísérleteztem.
Egy próbát megérne (amúgy sem árt élesztéskor) 40W-os izzót a primerrel sorba kötni. Ez ejtene annyit a tápon, hogy a megszokott tartományba kerüljön.

A visszacsatolás elkójában tudok még hibalehetőséget elképzelni.
(#) pisti89 hozzászólása Dec 12, 2011 /
 
megpróbálhatom az izzót, de attól még halk lesz
(#) reloop válasza pisti89 hozzászólására (») Dec 13, 2011 /
 
Tehát úgy értsem, kevés az erősítése?
Azt elfelejtettem az előbb, hogy ha a mute és a stby feszültséget ellenállás növeléssel csökkentetted, akkor jobb lenne feszültségosztót kialakítani, mert ezek a bemenetek nagyon kis áramúak, így a vezérlő feszültség elmászkálhat. 5-10V-ra célszerű osztani.
Forrasztási hibát, nyák átvezetést leszámítva, a mute (10-es láb) feszültsége és a visszacsatolás kondija a gyanúsak számomra. A 90V-ról mint írtam nem tudok nyilatkozni.
(#) reloop válasza reloop hozzászólására (») Dec 13, 2011 /
 
A C2-t rövidre is zárhatod egy próba erejéig, csak egy minimális DC változást eredményez a kimeneten.
(#) pisti89 hozzászólása Dec 13, 2011 /
 
Köszi, megpróbálom
de már nem este, mert nem nagyon örülnének neki
(#) CosmicAntagonist hozzászólása Dec 13, 2011 /
 
Sziasztok! Készítettem 3 paneles tüskékkel összedugható modulokat sima, híd és párhuzamos kapcsoláshoz. Egy 4. panelt pedig hangszóróvédelemnek. Eredetileg egyféle panellel akartam megoldani mind a 3-at de nem sikerült . Így hogy 3 panel lett nem az igazi de kísérletnek jó lesz. Rgyszerűbb lesz kipróbálni a párhuzamos kapcsolást ami nekem elsőre egy igen bonyolult panellel nem sikerült jól. Még csak terv, jövőre próbálom.
(#) reloop válasza CosmicAntagonist hozzászólására (») Dec 13, 2011 /
 
Szia! Nagyon szép munka. Ha időd engedi tegyél fel róla egy kapcsolási vázlatot.
Arra számíts, hogy a kimeneten és a tápágakon 10A csúcsáram folyhat, mely párhuzamos kapcsolásnál még össze is adódik. Néhol indokolatlanul karcsú vezetősávokkal találkoztam.
(#) CosmicAntagonist válasza reloop hozzászólására (») Dec 13, 2011 /
 
A kimeneteket én magam is meg akarom vastagítani a paneleken. A kapcsolásokat pedig még átnézem párszor mert attól tartok belekeveredtem.
Következő: »»   313 / 611
Bejelentkezés

Belépés

Hirdetés
XDT.hu
Az oldalon sütiket használunk a helyes működéshez. Bővebb információt az adatvédelmi szabályzatban olvashatsz. Megértettem