Fórum témák
» Több friss téma |
Hello!
Csak elvileg, mert más a tokozásuk, így a hőelvezetési lehetőségük is más. A határadatok ügyében, pedig olvass vissza néhány oldalt mert már kitárgyaltuk, a teljesítmény és hűtés dolgot. üdv!
Ehhez a projekthez a K végűt választottam, mert (nem szakmai szempontok alapján) jobban "bíztam" a tokozásból adódó nagyobb felületben és a borda is ehhez volt előfúrva.
Szóval a betűjelek csak a tokozást jelölik. Köszi! Ennyivel is okosabb lettem.
Sziasztok!
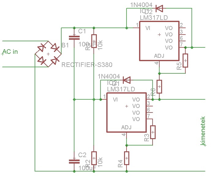
Van rengeteg LM317 smd IC-m, 100mA-t tudnak. Szeretnék készíteni egy univerzális smd panelt, amit bármikor, bárhova fel lehet használni stabilizálás céljára (pl. előerősítő), rárakom a bármekkora AC bemenő feszültséget, beforrasztok két ellenállást, és már jön is a kimeneten a fix, szimmetrikus feszültség. Nincs semmi megoldás, mikor úgy tudnám a negatív ágban használni az LM317-et, mintha LM337 lenne? Látom a problémát, hogy nem a GND-hez képest szabályozna, de ha LM317ből van nekem sok, mit tegyek? Köszönöm a választ.
Esetleg ha létrehoznék egy féltápfeszültséget, amiről meg lenne táplálva a negatív oldali stab IC bemenete, ekkor a -VS-hez képest történik a szabályzás, a pozitív oldali stab IC pedig a negatív kimenetéről kapná a "GND"-t, ami nem fix ugye, viszont a kimenő feszültség szempontjából "fix" lenne. Vagy halott ötlet?
Én a csatolmányban levő kapcsolásra gondoltam. A helyes utat ismerem, de most a járatlant szeretném felfedezni
. A hozzászólás módosítva: Márc 11, 2013
Hello!
Egy gond van, ez a sehova vezető út eleje. Az alsó stabi a két 10kohm-ról táplálkozik? Jó terhelhető lesz a kimenete. Második, hogy a stabi kimenetét csak "lefelé " lehet terhelni, "felfelé" nem. üdv! A hozzászólás módosítva: Márc 12, 2013
Szia Proli!
A két kondiból kialakított feszültség felező nem lenne elég 100mA áramhoz? A két 10k-s ellenállást szimmetrizálás miatt tettem bele, és hogy legyen egy kis minimális terhelés. Tegyük fel, hogy ez a probléma megoldott, ha középkivezetéses a trafó, és tud hova terhelni az alsó LM317. Az alsó stabilizátor kimenete a -vs-hez képest lenne stabilizálva, a felső pedig az alsó kimenetéhez, tehát mindkettő "lefelé" csökkentené a feszültséget, az . Ami gondot látok, az az, hogy a felső stab árama a diódán folyna vissza, ami 0.6V feszültséget ejt a diódán, viszont az alsó stabi kimenete és bemenete között több lenne, mint 0.6V, nem tudom, mi történne. Kár, hogy nem tudom Tinát használni. Lehet, összerakom a kapcsolást... A hozzászólás módosítva: Márc 12, 2013
Hello!
No, ennek sincs értelem. Írtam, hogy a stabit csak lefelé lehet terhelni. Vagy is mind két stabit a negatív feszültséghez terheled. Vagy is olyan, mintha a negatív ponthoz képest lenne egy +12V-ot, meg egy +24V-od. Az, hogy a felső stabi az alsóra csatlakozik, Teljesen nem számít, csak a referencia feszültsége emelkedik meg az alsó kimeneti feszültségével. A felső terhelése, tényleg visszafolyna a diódán. De akkor mit is stabilizál az alsó? Annak kimeneti feszültségének minimum 3V-al alacsonyabbnak kell lenni, mint a bementi. Nem +0,6-al magasabbnak.. De egy kocsit gondolkozz paraszti logikával. Ha ezen módon megoldható lenne a +- stabilizálása, erőlködnének a gyártók, hogy 79-es sorozatot, vagy 337-et gyártsanak? üdv! A hozzászólás módosítva: Márc 12, 2013
Helló !
Jól gondolom hogy az LM317-el megépített tápegység (állítható kimeneti feszültségű) az "step down converter" elvén működik ? Szóval gazdaságos, és nem csak elfűti a plusz energiát.
Rosszul gondolod. Az LM317 nem gazdaságos, és nem step down converter, hanem "elfűti" a fölösleget.
A hozzászólás módosítva: Márc 13, 2013
Viszont az adatlapjában van kapcsolás, ahol kapcsoló üzemben működik, érdemes megnézni.
Az kizárt!!! Az lm317 csak el forralja a felesleget! Valamit nagyon elnéztél! Eleve a felépítése és belső szerkezete miatt sem! Bár találkoztam én is valami hibrid dologgal de az nem "kapcs üzem! Hallgass proli007-re!
Szia!
Van kapcsoló üzemű beállítása a 317-nek, tehát nem kell okvetlenül fűtőtest-üzemmóddal számolni.
Lapozd fel az adatlapot: Bővebben: Link, 19. oldal. Low cost 3A switching regulator. Számomra ez kapcsolóüzemet jelent, több variáció is van. Az induktivitás jelenléte, és kondenzátor, ami nem hidegítésre van szánva, nekem mást sejtettek.
Proli007 teljesen másra válaszolt, két különböző dologról beszéltünk, nem értem, miért hoztad fel Őt. A hozzászólás módosítva: Márc 14, 2013
Hi,
LM317 nem kapcsoló üzemű regulátor, de ez nem azt jelenti, hogy valami hasonlót nem lehet köré barkácsolni.
Helló!
Kipróbáltam egyébként az oldal tetején levő kapcsolást, nem feszültségosztós feszültségfelezéssel, hanem rendes szimmetrikus tápról, és működött. Végül is tartotta a feszültségeket, de a féloldali terhelés nem tetszett neki. A tervből végül az lett, hogy LM317-tel stabilizáltam a feszültséget, és megfeleztem műveleti erősítős, tranzisztoros kapcsolással. A célt elértem szerencsére, és sokkal egyszerűbben. +-3V-tól már gyönyörűen működik. A kimenő feszültség 1.25V és 29V között állítható a poti segítségével maximum, így a műveleti erősítőt sem kell félteni. A hozzászólás módosítva: Ápr 16, 2013
Hát ezaz.Ezért nem tiszta miért sózta rám ezt.Tudnál egy helyettesítőt ajánlani ami ez esetben megfelelő?
Sziasztok!
Egy olyan kérdésem lenne, hogy az LM317, vagy a körülötte lévő áramkör (trimmer) hibája hogy hosszútávon nem stabil?? Mindegyik LM317-es tápomon tapasztaltam már. Az erősítőmben pl. évente utána kell állítanom a trimmert, mert +-16V-ról 15V alá esik, persze ez gondot nem okoz semminek, csak zavaró számomra. Ilyen gyenge minőségűek ezek a trimmerek? Vagy helitrimmert kellene használni?
Hello! Egy LM317-nél, általában 5mA folyik át a trimmeren. Csak mi a bánatnak oda trimmer? A másik hiba, hogy túl nagy tartományt fog át a szabályzó. Egy labortápnál, érthető, de egy állandónál nem. A labortápnál, viszont egyénként is "rendes" poti van. De nem célszerűbb kiszámítani és egy fix ellenállással helyettesíteni a trimmert, ha már úgy is állandó a kimeneti feszültség? üdv!
Sziasztok!
Az lenne a gondom, hogy egy öntöző vezérlő elektronika tápfeszültség előállítását szeretném megoldani 24V AC ról 5V és 3,3V DC re. Azért így mert a szolenoidok 24 V-ról mennek és nem akarok mégegy trafót betenni pluszban. Csináltam egy egyutas egyenirányítást és két LM317-et kötöttem egymás után de a stab melegszik ha terhelem, meg nem tudom, hogy tehet-e kárt a PIC-ben ez a "parasztos" megoldás. Idézet: „de a stab melegszik ha terhelem” Igen, ezek ilyenek. Nem tudom, hogy mennyivel szeretnéd terhelni, de ha sok száz mA-rel, akkor vagy kell rá valami orbitális hűtőborda, vagy valami más módszer után kell nézni. A hozzászólás módosítva: Jún 13, 2013
Sziasztok! Végignyálazva sok-sok témát és hozzászólást, nem kaptam választ a kérdéseimre,miszerint:
Egy 15V-os egyenirányított, stabilizált, LM317-el szabályozott áramkörbe tudna valaki olyan áramkört linkelni,képet adni, hogyha a kimenetet rövidre zárom, akkor ezt az állapotot egy LED jelezze? Válaszaitokat előre is köszönöm! Tisztelettel
Hello! Lehet nem azt szeretnéd, amit írsz, de legyen. A megoldás egyszerű, csak egy tranyó kell hozzá. Ha van az LM kimenetén feszültség, a tranyó rövidre zárja a Led-et. H anincs fesz, akkor ég a Led. üdv!
Bocsánat, ha érthetetlenül fogalmaztam,megpróbálom mégegyszer. Tulajdonképpen azt szeretném jeleztetni egy LED-del, hogyha a kimenetet rövidre zárom egy vezetékkel, akkor égjen egy visszajelző LED. Ha nincs rövidzárás, akkor ugye nem kell, hogy égjen. De tulajdonképpen hogyha rövidre zárom, akkor a kimeneti feszültség 0 lesz, tehát végülis jó ez a kapcsolás, amit készítettél nekem. Mindenazonáltal érdekelne, hogy te mire gondoltál, mikor azt írtad, hogy nem azt szeretném, amit írok?
|
Bejelentkezés
Hirdetés |




Köszönöm a választ. 







