Fórum témák
» Több friss téma |
Fórum » Autóelektronika
Témaindító: sufni-tunning, idő: Ápr 19, 2008
Témakörök:
Esetleg az ic3 ha fix 12V kapna és minden ajtónyitásra egy impulzust szolgáltatna? (természetesen prellmentesen nehogy a becsukáskor keletkező prell indítsa)
Használatnál meg vigyázni,bár szerintem úgysem leszel elég gyors, hogy csak lejárt impulzus után nyomsz bekapcsolást .Akkor csak a következő kinyitás fogja indítani a kürtödet.(Ha az IC2 nem indul el ha tápot kap.)
Hello
Az a rajz érdekelne, úgy is nagyon jó lenne. Üdv.
Hello
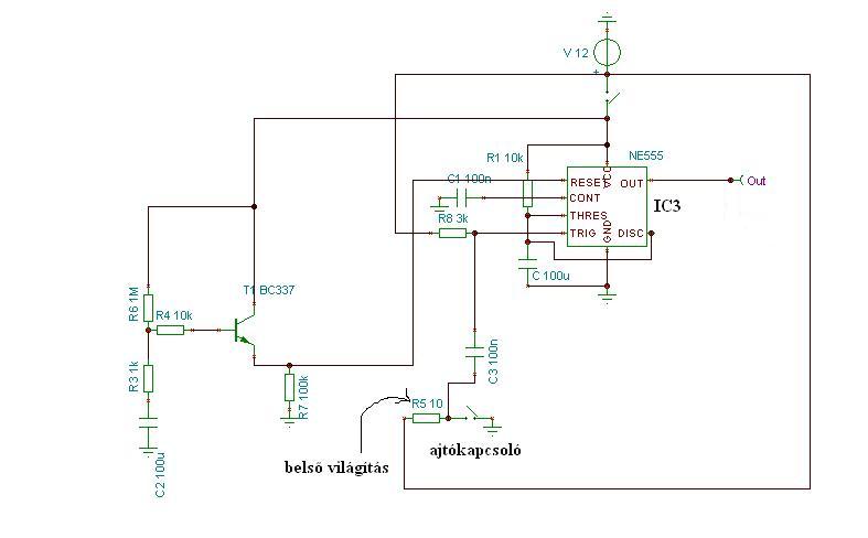
Arra gondoltam, hogy úgy kellene használni késleltetőt, hogy maga az áramkör bekapcsolását késleltesse. Úgy gondoltam, hogy megépíteném az alábbi kapcsolást. Ez állandó táp alatt lenne. Ezen az áramkörön lévő S kapcsoló megnyomásával indítanám el a késleltetőt(és komplett az egész riasztót). Majd kiszállok a kocsiból, becsukom az ajtót. A bal oldali IC periódusideje kb. 8-10 másodperc, ennyi idő után ez indítaná a jobb oldali IC-t, aminek a kimenete kb 1 másodpercig H szintű volna, az Output B pontot pedig bekötném a riasztó áramkörben a J4 reléhez, tehát az Output B billentené ezt a relét önfenntartásba. A riasztó áramkörben pedig az IC3-nál meghagynám azt az 1µF-os kondit. Ezt a késleltetőt innen vettem. Üdv.
Ha az előző kapcsolásodat megépítetted akkor én abban az IC3 nak adnék egy fix 12V-ot meg indításnak Köbzoli által javasolt diodát esetleg egy rc szűrőt a bemenetére.
Igy minden ajtónyitásra adna egy impulzust.Ha nyitott ajtó esetén kapcsolnád be a riasztót a következő nyitás már biztosan indítaná,Ez meg mivel már nyitva van az ajtó nem. Ha kellően rövid az IC3 impulzusa úgysem tudod az impulzus ideje alatt megnyomni a gombot.
Hello
Az egész kapcsolást nem akarom újraépíteni, amit beküldtél kapcsolást az jónak látszik. De ott a bekapcsolás késleltetés kb 10 másodperc, és muszáj, hogy ettől kisebb legyen az ajtó kinyitás utáni riasztás késleltetés(azon a kapcsoláson 4 másodperc). Nekem az a 4 másodperc nem elég, mert rejtett helyen van a kikapcsoló. Rajzoltam még egy késleltetőt . Amit tegnap küldtem be, annak jónak kell lennie, de ott az IC-k állandó táp alatt vannak, nem tudom hogy úgy mennyit fogyasztanak. A mostani rajzomon az az 555 van rajta, ami a riasztó áramkörben az IC3. Itt a késleltetés lényege, hogy csak később kap tápot az IC 4-es lába. TINA-ban szimuláltam le, és jól működött. Kb. 1,2V-os BE fesz(R3 és C2 szélső sarkai)) mellett került táp az IC 4-es lábára, nagyjából 11 másodperc jelen ellenállásokkal a késleltetés. Szerintetek megfelelő értékűek az ellenállások? És működhet? Üdv.
A képen látható riasztó távirányítóról vagy a hozzá kapcsolódó riasztóról keresek infót. Össze kellene hangolnom a kódot. Ha ismerős valakinek kérem jelentkezzen.
Hali!
Bővebben: Link Bocsi, de úgy látom új vagy itt, ajánlom figyelmedbe a fórumszabályzat 18.-as pontját. Miért ütöd bele az orrod más dolgába...? bocsi...
Bocsi, de attól tartok, kicsi az esélye annak, hogy valaki segíteni tud egy kép alapján. Több infód nincs róla? Típust nem tudsz mondani?
(...és bocs az előző hsz.-ért, de attól nem lesz nagyobb esélyed a válaszra, hogy több helyre beírod a kérdést, ez nem szerencsejáték...) Szóval ha lehet, mondj egy kicsit több infót.
Sajnos nincs több infó. Az autót használtan vettem, ez van benne. Az eladó szalon nem adott felvilágosítást arról, hogy ki építette bele, és nem tudták hogyan kell összelőni a rendszert. Próbáltam megkeresni a riasztót hátha a típus alapján könnyebben előre jutok, eddig lebontottam a fél műszerfalat, a középső konzolt, a sebváltó mögötti műanyag borítást és átnéztem a motorteret. Nincs meg a riasztó. Ez is egy lehetőség volt, minél több ember látja a képet annál nagyobb az esélye, hogy valakinek ismerős. Ezt a fórumot pont azért választottam, mert akik itt vannak sokkal jobban képbe vannak, mint pl. a Nők Lapja Café...... Végül is a lehetőséget nem szabad kizárni, bármi megtörténhet sőt az ellenkezője is....
Idézet: „...akkor legjobb ha szerzel másikat...” Másik autót?
Kösz!
Hétvégén kipróbálom.
Sziasztok!
![]() Segítségeteket kérném egy kérdésben: Van egy SUZUKI SWIFT GLX 1.0 /Még a régebbi gyártmány, 1998-as évjáratú/ autóm. Azt mondták, hogy 44 Ah autóakkumulátor való bele. Oké, megvettem. Használtam is egy pár hónapig, karbantartottam, de lemerült. Ezután ismét vettem egy másikat, ezis lemerült 3 hónap után. Nem ócska TESCO-s akkumulátort vettem, szóval az a hiba kizárva. Az autóm sem lehet rossz, mert kiderült, másnál is jelentkezik ugyan ez a probléma!!! Az autóban van riasztóm, centrálzár, 2x200W hangcucc. Nem lehet hogy ez meríti le az akksit??? És szerintetek vehetek bele 52 Ah-akkumulátort? Mert annak nagyobb az indítóárama is. Befolyásolná az autóm működését??? Esetleg milyen megoldást lehetne még rá találni??? Válaszotokat előre is köszönöm!
A generátornak mindegy, hogy mekkora akkut kötsz rá. Ha túl nagy lenne a töltőáram, akkor a generátor az armatúravisszahatás miatt áramgenerátoros üzembe megy át, tehát nem fog tönkremenni, semmi baja sem lesz. Amint az áram lecsökken a névleges értékre, onnantól pedig tartani fogja a beállított feszültséget.
Csak, úgy általában.
Van egy autó. Elmegy vele a gazdi a tőle hárompercre lévő "ivóig". A haverok szórakoztatására és az ottlakók "határtalan örömére" adja a műsort a technikával. Hajnali háromkor pedig hazamegy. Napi hat prc töltés kevés lesz a műsor biztosításához. nem azt mondom, hogy társunk így tesz! lehetne egy ilyen lehetőség is. Nomeg, valami elektromos probléma is ahogy "köbzoli" írja.
Hello
Már beszereltem a kocsiba az indításgátlót, de előjött egy újabb hiba. Visszatérve az indításkésleltetésre: kitaláltam egy teljesen más dolgot. Egy műveleti erősítő segítségével felépítettem egy feszültségkomparátort, ami egy 2 ellenállásos feszültségosztó, és egy ellenállás+kondi feszültségosztó között hasonlítja össze a feszt. Lényege, hogy bekapcsoláskor a kondi töltődni kezd, és kb. 6 másodperc múlva így a műv. erősítő kimenete tápfeszre vált. Ez a kimenet van rákapcsolva az indításgátló kapcsolásomban az IC3 Reset lábára. Szóval ez tökéletesen működik... A hiba a következő: riasztáskor ugye a kürtnek és a villogó LED-nek ellentétesen kéne mennie - amikor/amíg a LED világít, akkor a kürt nem szól, amikor a kürt szól, akkor a LED nem ég. Nálam pedig egyformán mennek - amikor szól a duda, akkor világít a LED is. Ehhez hozzájön, hogy ezzel a villogással együtemben riasztáskor villogott egy ideig a D4 LED is, aminek valójában folyamatosan kéne ilyenkor világítania. Később aztán ez folyamatosan világított. Ez miért lehet? És azt is megfigyeltem, hogy a riasztás elindulása után kb 20-30 másodperccel újra megtriggerelődik az IC3, és miután lejár a riasztás, egyszercsak megint elindul a riasztás(pedig közben hozzá sem volt nyúlva az ajtólkapcsolóhoz). Szóval éles helyzetben gyakorlatilag le sem állna a riasztás. Még annyit hozzá, hogy a villogó LED anódja már nem úgy van bekötve, ahogy a kapcs. rajzon, hanem a műv. erősítő kimenetére csatlakozik az is(így akkor kezd el villogni, amikor már "beélesedett" a kapcsolás). Elég hosszú lett, de szerintem itt egy dologról lehet szó, ami okozza az összes produkált hibát. Itt a kapcsolás, újra belinkelem, ha nem találnád.Bővebben: Link Üdv.
Ekkora zenéhez a Suzuki generátora kicsi. Én is jártam így régebben. A zeneépítés nem annyiból áll, hogy erősítőket meg hangszórókat hajítunk a kocsiba, hanem a folyamatos energiaellátást is biztosítani kell számukra. Ezt az autóban a generátor végzi. Szükség esetén a gen. állórész áttekercselése is szóba jöhet, ha van bent elég hely. Ellenkező esetben ki kell cserélni a generátort nagyobbra. Érdemes az akksit is nagyobbra cserélni, attól semmi nem károsodik - mint potyo is írta -, de attól az alapprobléma nem fog megoldódni csupán később merül le az akksi. A megoldás mindenképpen a generátor tuningja vagy cseréje lesz.
Uraim , a kezembe kerult egy Enforcer 100F riaszto ossze vissza vagott drotokkal.
Szivesen fogadnak egy bekotesi rajzot. Kép: Hivatkozás
Hello. Tegnap és ma is foglalkoztam a riasztóval, kezd érdekes lenni a dolog. Írtam, hogy nem működik jól a riasztó, hogy riasztáskor akkor szól a duda, mikor a D1 LED is ég, meg hogy közbe-közbe villog a D4. Nos kipróbáltam a riasztót úgy, hogy nem kötöttem rá a dudát a riasztóban a J1 relére(egyébként ide a duda csak egy vezetékkel csatlakozik, a relé a tápot a duda számára a riasztó áramköréből veszi, így a dudához csak egy vezeték megy), hanem a duda helyett egy akku ellenőrt kötöttem rá. Így a riasztó tökéletesen működik, az akku őrnek a LED-je akkor világít, amikor a D1 nem ég. Szóval nincs hiba a nyákban, a J1 relé akkor kapcsol, amikor kell neki. Tovább méregettem és arra jutottam, hogy akkor, amikor a riasztóban a J1 relé bekapcsolja a dudát, akkor a dudán kb. 10A áram folyik, ilyenkor nem szól, és amikor a relé elenged, akkor duda csak egy pillanatra ad ki egy szusszanásnyi halkabb hangot. Szóval úgy néz ki(szerintem), hogy a duda nem kap 12V-ot, ezért nem szól(a duda azt hiszem hogy elektromágnesből épül fel).
Arra gondoltam, hogy a J1 relén esetleg túl sok fesz eshet, és ezért nem szól a duda, de csak kb. 0,02V fesz esik rajta. Ma változtattam az áramkörön annyit, hogy egy külön éren keresztül jön a táp a duda kapcsolójának a meleg pontjáról a J1 reléhez, majd a relétől vissza egy vezeték a dudára(és ezt a két vezetéket zárja össze a relé). Így se működött. Ezután gyanakodni kezdtem mégis a relére, a nyákon átkötöttem egy pillanatra egy vezetékkel, de így se szólt a duda, csak mikor elengedtem, akkor egy pillanatra. Ezután kipróbáltam az igazi duda kapcsolót, és most már azzal se szólt . Végülis rájöttem, hogy az aksi lemerült. De tegnap még biztos nem volt teljesen lemerülve, mert tegnap még szólt a duda az igazi kapcoslójával is. Szóval akkor lehet, hogy a mai átalakítással már jó lesz a dolog, csak most meg az aksi miatt nem megy?Egy Skoda könyvben azt olvastam, hogy a duda 4-5A áramot vesz fel. Akkor én miért mértem 10A-t? Az a 4-5A csak egy átlag lenne? Üdv.
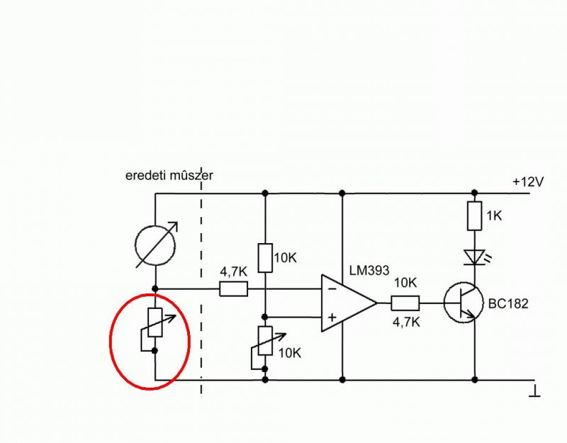
Sziasztok, lenne egy kérdésem: adott egy elektronikus műszeregység (km-óra, fordulatszámmérő, stb...), az a gondom, hogy eredetileg az autó elektronikus adagolós volt, de mechanikus lett bele rakva, ennek következtében megszűnt a ford.sz. mérés, mert onnan kapta a jelet. Kérdésem az, hogy lehet-e valami más módon , más helyről valami jelet venni az autóról ami működésbe hozhatná a ford.sz. mérőmet? Vagy tudtok-e olyan kapcsolást, átalakítót amivel tudnám a ford.sz.-ot mérni?
köszi előre is. Kalkri.
WV tiusú régebbi autókon a generátoron volt jeladó. Rajzom nincs de szerintem erre felé keresgélj.
Hi Mesterek
Kellenne egy kis segítség. Szóval a benzin mutató órám annyí hogy ha kevés benne a benzin akkorr a piros mezőben van a mutató. Más kocsikban ezt egy lámpával/leddel is megtoldják hogy elkezd világítani. Szóval valami ilyesmit akarnék Én is. Azt szeretném hogy kb. 3-4l-nél elkezdjen világítanni. Én arra gondoltam hogy a mutató 12V-al mükszik, és mondjuk kimérném hogy 3l benzinnél mennyí áramot kap az óra és ennél a erösségnél elkezdene világítani egy led. Na ezt kellenne kivitelezni valahogy, persze ugy hogy ne zavarja be maga az órát ha ráraknánk ezt a kis elektronikát.
Szia!
Én valami hasonlóval próbálkoznék! A 10K-s potival tudod beállítani a kapcsolási küszöböt. ha esetleg fordítva működik(kevés üzemanyagnál kapcsol ki a led, fel kell cserélni az IC +- bemenetét!
Hi
Köszi. Tehát akkaor a gyengébek kedvéért (nekem) ![]() Az óráról lehuzok két vezetéket, ez tiszta. Az eredetti müszer mellett van még egy poti, az mi? A rajzon bekarikáztam. Még valami a Lm393 után van egy ellenállás az most 4,7K-tól 10K-ig lehet játszani vele? Na ennyí nem értek, segítséget elöre is köszi, na meg a türelmed
A potméter jelenti a tartályban levő érzékelőt.
Az a 4k7-től 10k-ig az legyen 4k7. Értéke nem kritikus. De azt vedd figyelembe, hogy nem direkt 12V-ról szoktak menni a műszerek, hanem stabilizálva van számukra a feszültség. Legalábbis kadettben így van.
Hi
Látom megy itt a riasztó téma is .Szóval az enyémbe clipper 101-es van, na ennek van két kütyüje(kis mikrofonra hasonlit) a B oszlop "tetején". Tudjátok a napelemző mellett. Na Én ezt idáig valamilyen mozgásérzékelönek hitem. Ez az? Mert amikor benyulok az utastérbe és élesre van állítva a risztó nem kapcsol be! Multkor megtaláltam a risztó agyát ezen van 4 db "jumper" kapcsoló, talán ezeket kellenne valahova átkapcsolni?
Szerintem akkor az enyémis szintén zenész
![]() corsa B 94-es, egy rakat cucc van benne a kadettekből pl.:generátor, szerintem még a motor is. Na köszi szépen a segítséget. Nekilátok majd beépítenni ha találok LM393-IC-t Még egy kérdés, a testett muszáj a tankba lévő potira/ról kötni vagy jó neki más test is pl.: a kasznijé? Köszi mégegyszer.
Ja jó, mivel irtad hogy stabilizált az a fesz igy valoszinű hogy ugyan az a test kell neki, igaz?
|
Bejelentkezés
Hirdetés |







. Végülis rájöttem, hogy az aksi lemerült. De tegnap még biztos nem volt teljesen lemerülve, mert tegnap még szólt a duda az igazi kapcoslójával is. Szóval akkor lehet, hogy a mai átalakítással már jó lesz a dolog, csak most meg az aksi miatt nem megy?







