Fórum témák
» Több friss téma |
Fórum » Kapcsolási rajzot keresek
Témaindító: Kallai Csaba, idő: Márc 11, 2006
Témakörök:
Sziasztok !
Az EMG-1644 /TR-5260/ nixie csöves frekimérő rajzát keresném. Nagyon köszönöm előre is !
Az akkor írja ki ha egyszer elrontottad, akkor csak másnap próbálkozhatsz, de nálad szerintem lesz valami mert letölteni sem engedett arról az oldalról.
Üdvözlet! Philips 794 receiverhez keresek kapcsolási rajzot. Aki tud, kérem, segítsen, hogyan induljak el benne, a google-ban már kerestem, de nem volt eredmény. Köszi.
sziasztok!
nekem egy olyanra lenne szükségem hogy: távkapcsolóval szeretném a sz.gépemet bekapcsolni. pl egy kapunyitó kulcsával(mert az kicsi) ehez kéne nekem egy vevő vagy bármilyen ötlet agy segítség hogy tudom ezt megvalósítani olcsóbban..
Sziasztok!
Olyan kérdésem lenne, hogy gépek pl:traktorok villamos hálózatának bekötését hol lehet megtalálni a neten. Hátha valaki foglalkozott már ilyennel. Konkrétan TZ4K kerti traktorról lenne szó. Ha esetleg tud valaki segíteni akkor köszönöm.
Egy vezeték nélküli csengő, megtolva egy pici relével, ami rá lenne kötve a gép power on kapcsolóra?
nagyjából igen.
nem vagyok elektronikai zseni, ezért nem igazán tudom hogy lehetne megoldani. a lényeg hogy egy kicsi vezérlővel pl: kapu távkapcsoló amit kulcsomóra lehet tenni... azzal lehessen bekapcsolni a gépet.
Azért gondoltam egy vezeték nélküli csengőre, mert ugye ha kezdő vagy, ahhoz nem kell építened, csak kicsit átalakítani, a számítógép segédtápját elképzelhető, hogy lehetne használni, így megoldódna a táplálása akkor is ha a gép kikapcsolt állapotban van, vagy esetleg egy pici trafóval külön, bár ez részlet kérdés.
Én megpróbálkoznék mondjuk egy tranzisztort vezérelni a csengővel, és ezen keresztül egy relét, innentől már gyerekjáték. Vagy ha építeni szeretnék, akkor keresnék egy jó kis adó-vevő kapcsolást, és megépíteném. Bár az utóbbi kicsit nehezebb, dehát valahol el kell kezdeni.
mellékeltem egy nagyszerű kézzel rajzolt képet
![]() elméletem: egy kis elektromotor egy fém lapot mozgat két érintkező közt. azt a fém lapot egy kis rugó tartanáá semleges állásba. a vevő gomját nyomva zárnám az áramkört a vevő segítségével, így addig tartanám a 'kapcsolót' amíg akarnám (gépet hosszannyomásal lehet kikapcsolni egyes helyzetekből) a két érintkező a félap segítségével érintkezne. na erre biztos hogy van jobb megoldás is csak én nem tudok róla ![]() ![]() a jeladóm egy akámilyen kis adó lehetne akár a csengőé is. viszont egy okosítható veőre lenne szükségem vagy annak rajzára vagy egyáltalán lehet e ilyet csinálni.
Sziasztok, van pár darab GP akksiselemem (4db: 2300mA, meg 2db 2100mA), ezekhez szeretnék építeni valamilyen töltőt. A kérdésem az lenne, van vkinek vmi használható kapcs + nyákrajza?
Köszönöm szépen előre is
Motor, érintkező..... túlbonyolítod a dolgot, ráadásul mivel garantálnád, hogy nem fordul 100x körbe a motor és nem zárja az érintkezőt, ehhez léptetőmotor kellene vagy szervo és hozzá egy uC. Legegyszerűbb egy relé és hozzá egy tranzisztor.
Sziasztok
Egy Unitra diora dmp 404 típusú rádióhoz kérnék kapcsolási rajzot, mert én nem találtam. Ha valaki tud adni rajzot azt nagyon köszönöm.
Üdv. Szerintem az Elektro Tanyán fenn van.Sajnos nincs scannerem.Öreg T
Most megnéztem és nincs, csak a dmp 401 és 408 rajza.
Üdv. Megnéztem. Nekem is csak a 101-401-408 -501 van. Öreg T
Sziasztok!
Elektromos, ultrahangos egérriasztó kapcsolási rajzát keresem. Tudtok-e nekem segíteni ebben? Találtam egyet a neten, szerintetek ez így, ahogy van használható? Rajzot csatoltam. Minden jót!
Üdv MINDENKI
Szükségem lenne JVC A-X50 erősítő rajzára! Ha valakinek meg volna és elküldené azt megköszönném!!FONTOS!!! Köszi Norbi
Szia!
Én ezt az oldalt tudom ajánlani, talán tudnak segíteni: http://www.alkatreszeladas.hu/alkatres/JVC/AX50/192933.htm
Kapcsolasi rajz kellele nekem egy ic nelkuli vevohoz 27 MHz re. Ha valaki tud ijyet elore is kosszi.
Ez így elég elnagyolt kérdés...
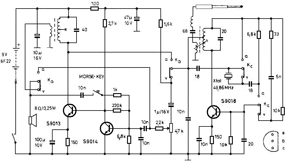
Mire gondolsz: egyenes vevőre, vagy szuper- rendszerűre? Mi lenne az alkalmazás? Mert ha CB sávot akarsz hallgatni, azt elég nehézkes lesz beállítani PLL nélkül, a sűrű csatornakiosztás miatt. (bár ma már a forgalom - ahogy belehallgattam néha - elég gyér) Itt van két régi primitív kézirádió rajz...
Akkor mindegy, azért köszönöm a segítséget.
Köszi4
Sziasztok!
Egy régebbi erősítő kapcsolási rajzát keresem: Philips F4212. Ha tud valaki segíteni, nagyon megköszönném!
Sziasztok!
Egy olyan kapcsolást keresek, amivel az RCA-kimenetes videómat, rá tudom kötni VGA csatlakozású LCD (Samsung SyncMaster 943nw) monitorra. Válaszotokat előre is köszi...
Helló
Nullátmenet kapcsoló kapcsolási rajzot keresek. Van valakinek esetleg, vagy épített már valaki ilyesmit? |
Bejelentkezés
Hirdetés |








Norbi 






