Fórum témák
» Több friss téma |
A link nem igazán működik, tehát a kapcsolást nem látom, de valószínűleg megoldható az 1k-s potival a finomhangolás.
Mellesleg létezik rendes, nagy méretű helipoti (általában 10 fordulatú) is.Basszus, ez nem olcsó...
Itt a rajz, valamiért nem lett jó az előbbinél.
Igen, megoldható az 1K-s poti sorbakapcsolásával történő finomhangolás.
helló
Ventilátoros hőfokszabályzó egységgel hány fokon kell keltetni a tyúktojást a keltetőgépben?
Helló
Tudna valaki küldeni egy hőfokszabályzó egység kapcsolási rajzát ami jó hűtőgépméretű keltetőhöz.
Én olyanra gondoltam ami betudom alítani a hőfokot és mindig azon ki-be kapcsol és kijelzi a hőfokot.
Hali!
Korábbi hozzászólásomban ott van egy kapcsolás. Én is azt építettem meg. KTY-10 helyett KTY82-220-at raktam be és a relével párhuzamosan kellett kötnöm egy 1000µF-os kondit. Hibátlanul működik.
Relével menyi fokot ingadozik ki-be kapcsolóskor? Mert én csak triakkosat építetem eddig.
Szia,
Szerintem annak nincs túl nagy jelentősége az ingadozást tekintve, hogy relés, vagy triakos. Hőterjedés sebessége, mérési- szabályozási algoritmus, alak, szigetelés mértéke, légkeverés foka, (a fizikai paraméterek) mind-mind jobban meghatározzák az ingadozást, mint a fűtőszál kapcsolási módja. Ha a tiéd jól működik triakkal, akkor örülj, hogy olyat építettél, várhatóan tovább életképes marad, mint egy relés változat. Bár egy szilárdtest relé is relé...
Neked relés hőfokszabályzód van keltetőhöz? Menyi csirke szokott kikelni? Hány fokra van beállítva?
Nem, már nekem is egy triak kapcsolgatja az áramot a fűtőszálon.
De mivel a teljes keltető hőtehetetlensége relative óriási, a relés fűtés is lehet pont olyan pontos, mint a triakos. De egy mechanikus kontaktussal ellátott eszköz élettartama általában jóval alacsonyabb, mint a tisztán elektromos eszközöké. Az első kapcsolás, amit egy ismerősömtől kaptam még kb. 1997-ben, az relés volt, az érzékelője meg egy tranzisztor. Saját tojásokból nekünk 55-80% közötti kelés volt. Sajnos a tranyó is gyakran fogyott, és a relét is triakra kellett alakítani. Most a 3. generációs továbbfejlesztett kialakítás rokonoknál üzemel, és tavasszal a törpe tyúkoknál 100%-os eredményt értek el. Na az már triakos, de egyébként 3 műveleti erősítő az egész. Első kettő fokozat jelerősítés, a 3. meg komparátor. Szabályozás on-off. Most viszont egy digitális, több-hőmérős, PI jellegű, PWM szabályozós, légkeverős, páraszabályozós, motoros forgatós... keltetőn töröm a fejem. Ha kész leszek (úgy számolom, hogy kb tél elején), akkor majd felteszem ide is.
Ja és a hőfok:
1-19 napokban javasolt 37,8-38 19-21 napokban 37-37,5 Egy többfordulatos potival lehetett állítani
szia
Tisztelt djgabi_8 Érdeklődnék a egy évvel ezelőtti kérdéseidnek lett eredménye: Bővebben: Link Sikerült a keltetés, vagy csak érdeklődsz, ismét. üdv.
Nekem eddig tökéletesen megy relével, de ajánlották a szilárdtest relét. A hőingadozás 2-3 tized fok de ha még tennék be légkeverő ventilátort akkor talán még kisebb is lehet. A sima relénél fent áll a veszélye annak, hogy beég és nem kapcsol ki a fűtés de velem még nem történt meg. Ajánlották nekem azt is, hogy építsek még egy hőfokszabályzót és állítsam kicsivel magasabb hőfokra az elsőnél és ha az első megadja magát szabályozza a másik tovább.
Nem javaslom a két relét. Minimum 3 relé lenne biztonságos, de inkább legyen triakos. Kb 300 Ft-ból átalakítható a relé triakra.
Egyébként nem az a nagyobb gond, ha nem kapcsol be a fűtés, hanem ha nem kapcsol ki. 2-3 C hőfokemelkedés megsüti a tojásokat, tehát oda kell egy bontórelé, alulra meg egy záró ha nem tudna behúzni. Én javaslom az átalakítást szilárdtest relére.
Köszönöm szépen az információkat.
fongab: sikerült, de 50%-a nem kelt ki. Amit legutóbb keltettem abból nem kelt ki egy sem, nem tudom, hogy mi lehet az oka. Azok a hőfokok, amiket írtatok, hol méritek? A tojás tetején vagy alján?
Én ezt a relébeégés gondot úgy oldottam meg, hogy még két hőszabályzót tettem a gépre. az egyiket kicsit alacsonyabbra a másikat, kicsit nagyobbra állítottam az üzem hőmérséklettől. Azonban e kettő közül egyik sem a melegítőt kapcsolja ki-be, hanem a vészcsengőt. Valaki csak meghallja a családból. Ilyen esetben kimegyek a géphez és helyre hozom a hibát.
Sziasztok!
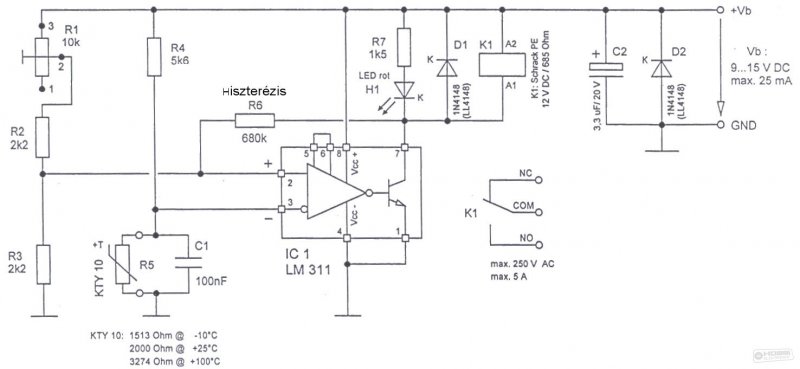
Én nagyon sok segítséget kaptam itt az oldalon kérdés nélkül is ,csak olvasnom kellett. Ezért megosztom az én termosztátom rajzát amit használok már több gépben is,hátha segítek vele valakinek. Én inkább a túlfűtésre vigyáztam amikor kombináltam a két termosztátot.
Szia
Teljesen mindegy mert a keltető térbe azonos a hőfok. Nagy tévedés lehet, a nem fias, illetve a nem friss tojás. Egy hét tárolás után, a kelési esélyek nagyon romlanak. A tárolás nem hűtőbe. jól szellőző ( nem huzatos ) hűvös helyen. Nem fias ezt nem akarom kirészletezni, de ha a kakas leszáll a tyúkról elvileg 5-7napig fias tojások lesznek. És egy kakasra 6….9 tyúknak kell lenni. Ha a feltételek adottak, és első lámpázásnál, sok a üres tojás, akkor kakast pörköltet javaslóm. Ha a keltetőbe első lámpázásnál még jó tojásoknak a ~90% kikell akkor a hőfok páratartalom szellőzések forgatások rendbe vannak. De ha nagyon jó akarsz lenni akkor is csak 97..98% éred el. De itt márt „minden” tökéletes. Esetleg a hőmérséklet ellenőrzésére tegyél be egy alkoholos hőmérőt. üdv.
Tudna- e valamelyikőtök segíteni nekem, hogy megnézhessem a lay formátumban feltett mellékleteket?
Hello!
Töltsd le a "viewlayout50.exe" ingyenes programot (én is ezt tettem). üdv! proli007
Köszönöm szépen a gyors segítséged. Az igazsághoz az is tartozik, hogy csak a másodikra sikerült. Amit először letöltöttem, az valami 4shared Desktop. Még regisztrálást is kért amit E- mailban vissza igazolt. Tudná- e valaki, hogy ez a a telepített valami mire jó?
Igen, letöltöttem az exe fájlt, futtattam és meg is néztem dörminek a képét. Most egy kicsit szórakozok a programmal. Kár, hogy olyan keveset enged meg, de azért köszönöm.
A tojások 95%-ba szemesek, mikor lámpázom a 10. napon, akkor 4-5 db tojást szoktam kidobni, ami nem szemes. Keléskor 50%-a belefullad.
Nekem nincs benne ventilátor, gyárilag. Mellékelem a digitális hőmérőt, kapcsolási rajzot és a keltetőt fájlként. Keltető paraméterei: Ovo-lux 100 kézi forgatású keltetőgép. 100db tyúktojás fér bele, fogyasztása 35W.
Hello!
Elég béna kapcsolási rajz, ráadásul hibás is. A BC557 emitterét össze kellene kötni, a Triac A1 pontjával. üdv! proli007
Ha a fele befullad, akkor az utolsó 2-3 napon lehet a baj. Ilyenkor pár tizeddel alacsonyabb hőfok kell, és magas ~80% pára.
|
Bejelentkezés
Hirdetés |














