Fórum témák
» Több friss téma |
Fórum » VF2 végerősítő
Na akkor most hogy is módosítsak, "T" betüvel vagy nélküle. A csavaros Gnd pont szimpatikus. A végfokon közösítva van a két csatorna GND-je. Akkor csak ott legyen közösítve? Az eddigi javaslataitokat köszönöm.
Szerintem, hagyd meg a "T" betűt, a GND sorkapcsokat cseréld ki csavarra, aztán lehet bekapcsolni.
Ha földhurkos és búg, akkor a végfokoknál a GND közösítést vágd szét és külön dróttal kösd be őket a GND csavarra. A többi meg kialakul, persze ha gond van, akkor egy nagyon részletes rajz kellene az összehuzalozásról. De lehet, hogy semmi problémád nem lesz.
Köszönöm a tanácsodat, megfogadom, ha esetleg problémám lenne úgyis jelentkezek. További szép napot!
Hali! Az érdekelne,hogy +-50-55V esetén a GF400-ből mit lehet kihozni 8 és 4ohmon. Milyen változtatások szükségesek a védelemnél és máshol az alacsonyabb feszültség használata miatt? Fel tudnád tenni a nyák- és beültetési rajzot?
Nagyjából annyit mint általában egy ekkora táppal rendelkező hasonló elrendezésű végfokból.
Hogy ez pontosan mennyi, az akkor derül ki ha megépíted és megméred, kb. 120-150W lesz 8 ohmon és a duplája 4 ohmon. Változtatni csak az IC előtét ellenállásain kell (12-14mA körüli áram folyjon az előtéten), illetve a védelem 18k-s előfeszítő ellenállását kell akkorára cserélni hogy a kívánt áramon korlátozzon. A nyákrajzot nem találom, szerintem el sem lett mentve de a régebben csatolt képek alapján könnyen utánépíthető. Ha esetleg előkerül majd felteszem.
Igen tudom, hogy a nyák fotójából megoldható, de elegánsabb, és gyorsabb lett volna, ha megvan a lay, vagy bármi. Köszönöm!
A műveleti erősítő tápkörét előtétező ellenállások párhuzamos és soros gubancolásának volt valami célja, vagy helyettesíthető az eredőjükkel? Az elvileg 6K. Mivel már az 1K-s is kis teljesítményű, amit felhasználtál, gondolom emiatt nincs szükség hű de valami nagy teljesítményűre? A quad405 esetében az 50V-ról elég volt 15V-os zener esetében a 3,3K gondolom ide is elég lesz. A nyugalmi áram beállítás ua., mint a VF2-nél leírtaknál? A 0.6W-os ellenállások rendben vannak?
Elkezdtem feldobálni az alkatrészek értékeit a LAy-re, és ahogy elnézem: előttem a kapcsrajz, és a LAY, az IC 6. kimenete az elvi rajzon egyenesen megy a trimmerre, de a LAY-en ellenállásokon keresztül megy. Ott valami kavarodás van. Biztos, hogy a rajz, és a LAY nem ugyanazt mutatja. valamelyik nem a végleges verzió. Mivel a kapcsolásod működik, arra gondolok, hogy az elvi rajz nem az. Homályosíts fel kérlek. Egyébként a mind a 4 db 1n4001 a hűtőbordára megy? Az nem látszik a fényképen.
Közben sikerült kibogozni, azt hiszem. Feltöltöm azt a lay-t, amibe beleirkáltam az alkatrészek értékeit, légyszíves kukkants már rá, hogy nem kalapáltam-e el valahol!
Nincs most időm a tiédet átnézni, de a nyákrajz amit feltettem az biztos hogy jó. Hogy a soros 1,5k-poti páros fordítva van a nyákon és a rajzon az a működés szempontjából teljesen mindegy, a rajzon azért van fordítva mert így szebb lett, fordított esetben elég bénán nézne ki a rajz.
Csak a source ellenállások 2W-osak, az összes többi 0,6W-os de ez látszik a rajzon is. Az IC előtétje azért lett a 2W-os helyett 4db 0,6W, mert ezek eredője jobban alakítható (variálható) egy adott tápfeszhez mint a 2W-os sorozat értékei. Mind a 4 dióda a bordára van ragasztva. Két komponensű epoxi ragasztót szoktam használni, előtte nitróval zsírtalanítom a diódákat és a bordát is. Nyugalmi áram beállítás: - a potit végállásba tekered úgy hogy a legnagyobb ellenállása legyen, tehát 2,5kohm legyen az IC kimenete és az MJE350 emittere között, - rákapcsolod a tápot, ekkor kb. 20-30mA lesz a nyugalmi áram, - feltekered kb. 50-60mA-re és felmelegíted a bordát (mondjuk generátorral és műterheléssel) 60-70 fokra, - ekkor állítod be a nyugalmi áramot valahova 90-120mA közé, ezt ellenőrizni kell szkóppal, a lényeg hogy teljes kivezérlésnél se vágjon le a jel tetejéből és aljából sem. Valamennyit mászkálni fog a nyugalmi áram a borda hőmérsékletének függvényében, de nem sokat.
Sziasztok!
Egy kis dillemába estem. Ennek az az oka, hogy közben megérkezett a trafóm, amiben a két szekunder tekercs közösítve van, ez bontható. A kérdésem az lenne, hogy válasszam ketté a két szekunder tekercset és 2 db graetz híddal egyenirányítsam, vagy hagyjam meg a közösítést és 1 db graetz híddal egyenirányítsam. Király Tibor szerint az első megoldás a helyes:http://www.freeweb.hu/haromb/audio/vf_alap/vf_alap.html .Vélemények ellenvélemények?
Közben szétbontottam a közös pontot 2 db graetzzel egyenírányítottam, de az egyik oldalon +3Voltot mérek, míg a másikon -15Voltot, most akkor mi van? Elrontottam valamit, vagy a 2db szekunder nem szimmetrikus? Hogyan tovább?
Ha két független tekercs van, akkor szerintem két Graetz-cel csináld meg a tápot.
Legutóbb én is ezt a megoldást választottam. Ebben az erősítőmben cseréltem le a korábbi kapcsolóüzemű tápot egy toroidra, a csöves előfok anód és fűtéstápja miatt. Így 4 db 4700u/50V -os puffer is elegendő a 2 db TDA 7294 hídhoz.
Mérd ki AC módban, hogy melyik kivezetésnek melyik a párja.
Az igazság, hogy tartalmaz még 2*11.5V és 1*7,5V segédfeszt. is a trafó. Szakadásvizsgálóval megkerestem a tekercsek végeit. AC üzemmódban nem tudtam mérni semmit lehet, hogy rossz a műszerem. A konnektort megtudtam mérni.
Olyan nincs, hogy nem tudtál mérni semmit. Ha 2x11.5V és 1x7.5V tekercseid vannak, akkor 6 vezetéknek kell lennie a sec oldalon. Valamit csak kell hogy mutasson a műszer.
De ez itt már eléggé OFF.
Sziasztok!
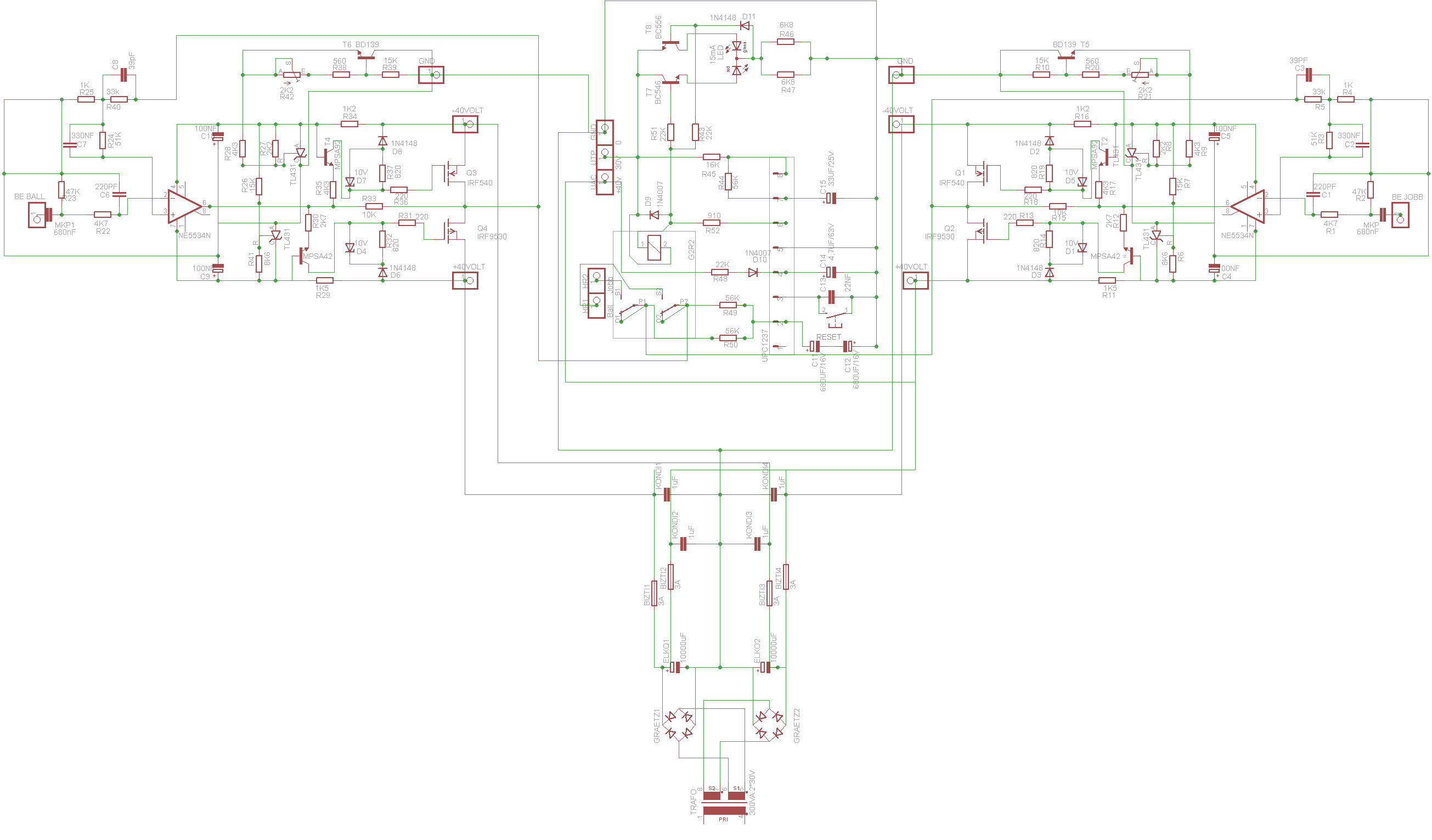
Csináltam egy nyáktervet a Vf2KDmod-hoz. Ez tartalmaz pluszban egy tápegységet, és egy upc1237-re épülő védelmi áramkört. Az Eagelt kb 2 napja használom, és semmilyen előképzetségem sincs, még elektronikai sincs. Így biztos, hogy rengeteg hibát tartalmaz, ha van kedve valakinek és ideje legyen szives átnézni. A segítséget és az építő jellegű kritikákat szívesen fogadom.
Sziasztok!
Abban szeretnék tanácsot kérni,hogy építettem egy sztereo erősítőt,nevezetesen a VF2-t-Király Tibor szerzemény. Gondom az,hogy külön-külön működnek a végek,de ha egyszerre vannak tápon,a kimeneti szint elmászik a 0V-ról,nyugalmi áram szaladgál. Először a "szokásos" 1 graetz-es tápot csináltam,na annál sikerült kiküszöbölnöm a hibát a földelés csillagpontosításával,szólt is mindkét vég,de ha elkezdtem növelni a hangerőt,akkor magas sercegés jelent meg,de a "durva" brumm-fesz még mindig megvolt. Ezután jött a 2 graetz-es táp,a csillagpont kiképzése maradt,de a hiba újra jelentkezett, 2 végek megint csak külön hajlandóak működni,a brumm persze maradt. A toroidot is kivittem az erősítőházból,a lehető legmesszebb mindentől,mindenféle kábelezést, vezetéktípust-sodort pl.,hidegítést,másik toroid, hálózati védőföld a dobozra-anélkül,semmi nem segít. Tápegység vagy erősítő hiba? http://www.freeweb.hu/haromb/audio/vf2/vf2.html Nekem a +-60V-os verzió van meg,saját paneltervet csináltam. Üdv!
Hali!
Köszi,kipróbálom! Uccsó esélye az erősítőnek
...máshoz nem kell nyúlni? pl bementi kerámiát,vagy a visszacsatiban lévő kerámiát nem kell változtatni? Sok helyen 220p van a bemeneten.
Thx!
Az erősítést vedd kisebbre (az 56k helyett 39k-t tegyél) és a vele párhuzamos 22pF-ot növeld meg 47 vagy 68pF-ra akkor jónak kell lennie.
Sziasztok!
Sajnos semmi nem hozott eredményt,sem az erősítés csökkentés,sem a bcs tag,még a földhasítást is kipróbáltam Kezdetben,az eredeti tervvel ellentétben és NE5532-vel csináltam meg a végeket,először a kihasználatlan dual rész egyik felét +-out leföldeltem,hátha a nyílt hurkú elősítése kiakasztja a tokban a másik,üzemelő részt,persze semmi... Aztán 1-2 átkötés után belekerültek TL071-ek,semmi,a hiba maradt. Ha ez az erősítő tényleg életképes,GONDOLOM ITT MINDENKI MEGÉPÍTETTE ÉS ÜZEMELTETI,akkor nyáktervezési hiba lehet? De hihetetlen,hogy külön-külön működnek,de valahogy mintha a tápon keresztül látnák egymást. Ha valakinek van még valami ötlete,nagyon megköszönöm,mert lassan az oldalcsípő általi halált fognak halni a panelok! Esetleg külön táp? Amennyi csalódást hozott ez a próbálkozás,abba már nem fogok invesztálni. THX mindenkinek!
Ha a végfokok külön külön normálisan működnek akkor huzalozási hibád van. Lehet hogy valahol csinálsz egy földhurkot. Tegyél fel képeket a nyákról és valami huzalozási vázlatot.
Ha megnézed a 400W-os verzióm nyákját az pl. egy jól bevált elrendezés.
Az erősítő egy pioneer cd író dobozába került,fémházas,ami a hálózati védőföldet megkapta,valamint a 0V test is ezen van,így sikerült a mono vég zaját megszüntetni.
A tápegység egy beag 300VA-es toroidot kapot,2x40V váltóval,így +-57,4V mérhető az egyenírányítás után. A szűrésről áganként 1x10000uF+1x4700µF kondi gondoskodik+1x100nF. Ez a szimmetrikus fesz egy időzített relével van kiadva a modulokra. A közös GND egy, a fémváz közepén áthozott csavarra van kötve,ahonnan van szétágaztatva,csillagból: 1 szál - végfok 1 1 szál - végfok 2 1 szál - sztereo hangerő poti 1 szál - bemeneti RCA közöseire 1 szál - 1.hangszóró 1 szál - 2. hangszóró Egyébként,ha nincs a rendszerben a poti és az RCA,csak a tápot kapják,már akkor "áll a bál"! A hűtőborda testelve van, a fetek és a borda csillámmal vannak elszigetelve. Első gondolat az volt,hogy mivel a drain a kimenet,amit csak pár mikron választ el a borda által képviselt test között húz át valami,de ez a teória nem állja meg a helyét,mert mono esetben mindkét vég tökéletesen üzemel. Egyszer sikerült úgy összehozni a végeket,hogy mindkét kimenetem 0V volt a fesz,rá is raktam a hangszórókat,szólt is a zene,de az egyik oldal úgy szólt,mintha test hiba lenne,de leakasztottam a másik oldalt és szólt normálisan. Később 1-2 kötözési próba,aztán a bekapcsoló relé ütemesen be-kikapcsolgatott. Újrakötözés,de megint ingadozik a nyugalmi áram,és a kimeneteken is mérhető fesz. Jelenleg a testeken nagy árnyékolt(mérőkábel) belső erein csillagozom szét. Ezeket nemrég lecseréltem "mezei" vezetékekre,amivel a tápot is kapják a végek. Köszönöm a segítségeteket!
A hálozati védőföldet kösd le a fém házról, vagy a táp GND vezetékét válaszd el a Védőföldtől.
Kezdetben a hálózati védőföld nélkül működtettem,akkor is megvolt ez a hiba, és erre még egy "laza" brumm" is. A foldeléssel utóbbi megszűnt.
Csatoltam a huzalosi vázlatot-remélem átlátható lett !
Szia!
Nincs benne hangszín. Újra feliratoztam a képet. De ahogy már írtam,poti és bementek nélkül,csak simán táppal is jelentkezik a hiba.
A jelföldet ne kössed be a közös csillagpontba. Nálam ekkor volt egy kisebb búgás.
|
Bejelentkezés
Hirdetés |
















