Fórum témák
» Több friss téma |
Szia!
Nekem is működik már 18F2523 -nal. A 10 kHz - 1.1 GHz között frekvenciát, 0.1 Hz és 10 KHz között periódusidőt mér 5 1/2 digitre. Kiírja a frekvenciát és a periódusidőt is. Galvanikus leválasztással, 8 bemeneti csatornával, előosztóval, 2 csatorna 12 bites A/D és D/A -val, USB kapcsolattal 10 tok és az LCD. ...nem, nem vagyok annyira írígy......Gratula! PP
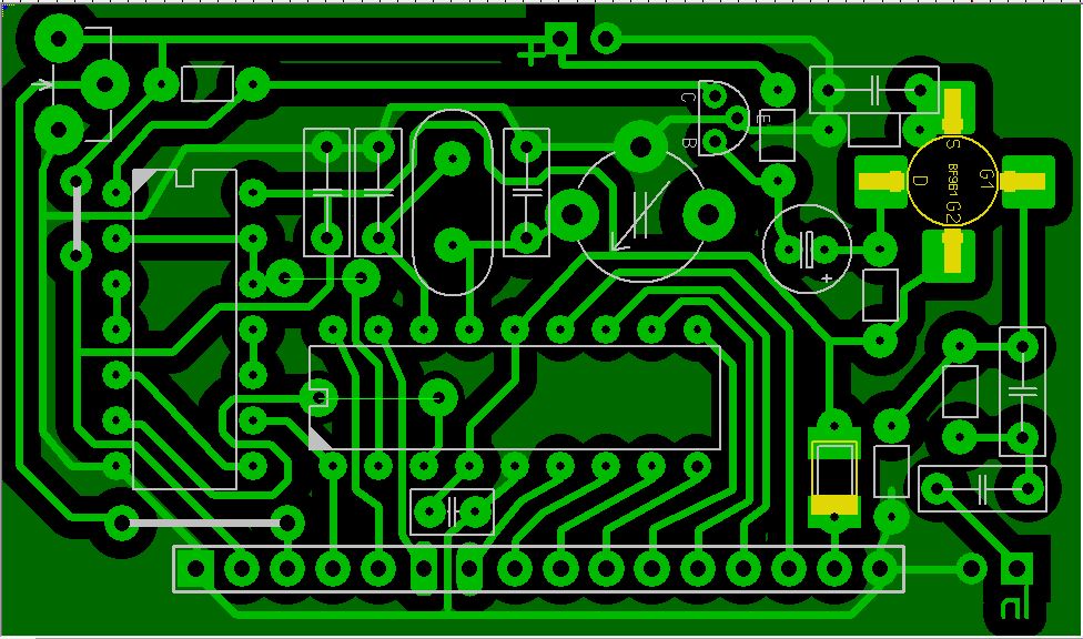
A 18F2523 T1 timere a T1in -re adott jelet számlálja, a CCP1 pedig capture üzemben tárolja a CCP1 bemenet jelváltására. A T2 és a CCP2 egy programozható jelgenerátor - kapuidő generátor. A többit a program csinálja. A bemenő jel és a referencia jel átkapcsolását és a 8 csatorna kiválasztását két 74F353 -es végzi.
minden szót értek...., ehh, öreg vagyok én már ehhez!
Elektronika szakkörön szeretnénk megépíteni egy (csatolt rajz) frekimérőt a gyerekekkel. A probléma hogy 16F84 PIC horror árú, viszont van egy marék 16F628A PIC-künk.
Szeretném megkérdezni, talált-e valaki 16F628A PIC-re átírt programot? Dúrtam a netet de semmi. Hátha valaki szemfülesebb...
Szia !
Korábban építettem TTL ic.-kel frekvenciamérőt ha ilyen építése mellett döntesz ajánlom figyelmedbe a 74143 tipust, ez egy tokban tartalmazza egy digithez a tizes számlálót, dekódolót és kijelző meghajtót. LED digithez alkalmas. Ezen kivül már csak a vezérmű elkészítése, a bemenő fokozat és a táp szükséges .
Szia!
Túlzottan nem csábító az ajánlat... Egy 5 digites műszerhez 5 db kellene darabonként 1742, Ft áron, és még kellene egy csomó más elem is... Darabonként 1.4W lenne a fogyasztása. Összesen (csak ezt az 5 áramkört számolva) 8710 Ft és 7W - és működne kb. 12 -18 MHz -ig. Ez sokkal több, mint egy 1*16 karakteres LCD és egy mikrokontroller (kb. 2000 - 2500 ft összesen). 6-7 digitre egyszerűen magvalósítható a program, amivel 50 MHz -ig lehetne mérni. Ezek fogyasztása is lényegesen kisebb (akár elemről is működne), a tápegység mérete össze sem mérhető a két megoldásnál.
Ez a műszer a 80-as években készült, akkor még híre sem volt a PIC-nek. Ma már én sem készíteném el.
Egyébként nem Neked ajánlottam hanem vikipapa fórumtársnak aki speciel TTL-es műszert akar építeni.
Sziasztok.
Mekkora az áramfelvétele a cikkben szereplő frekvenciamérőnek? Csak azért kérdezem, hogy elég neki egy 78L05-ös stab IC (100mA) vagy nagyobb kell neki?
A legnagyobb áramot a kijelző háttérvilágítása veszi fel. E nélkül néhány mA a fogyasztás (szerintem 10 mA-nál nem több). A háttérvilágítást, ha szükséged van rá, akkor a stabilizálatlan feszültségről működtesd, természetesen az áramkorlátozó ellenállás megfelelő méretezésével.
Ha már a takarékosságnál tartunk, akkor a 78L05 (max 5.5 .. 6mA nyugalmi áram) helett az LM2950-5, LP 2950 CZ-5.0 vagy TS2950CT50 típusokat ajánlanám (max 75uA - tipukusan 40uA nyugalmi áram).
Köszi. Igazából a takarékosság nem számít, mert adapterről fog üzemelni, a kijelző háttérvilágítása 46mA, úgyhogy szerintem így elég lesz neki a 78L05. Csak azért a 78L05-ös mert ez van itthon, egyébként, ha elemes üzemre tervezném, akkor kijelzőt háttérvilágítás nélkül használnám az általad ajánlott stab IC valamelyikével.
Szevasztok. Vicsys féle frekimérőt építeném meg, de 628A PICbe. Keresgettem a topicban, de mindenki csak a kérdést tette fel, hogy nem-e tud valaki 628Ara, de választ nem találtam rá.
628A-ra progi és PCB
óó, ez tökéletes
Köszi. Viszont még a tranyót helyettesíteném valami mással.
BF 240 nem elérhetetlen, miért kell helyettesíteni ?
Ha még sincs BF 199 megteszi.
Én SMD kivitelben építeném meg, és ehez kellenének SMD tranzisztorok is. IC és PIC lenne SMDben
BF240 smd helyettesítője
Ahogy elnézem, az egyik N-FET, a másik meg sima NPN tranyó, csak magas frekvenciával, nem? Nézek valami elérhetőt. Gondolom 50MHztől nagyobb nemkell.
BF240 NPN 40V 50mA 1100MHz To92.
Amit én nézegetek az pedig SMD, BFR92A. Feleannyi feszültséget bír, bár szerintem a 20V is elég ere a célra. A 25mA sem lenne gond, és ez 5GHzre van. SOT23. Szerintem jó, szerintetek?
Ultra nagyfrekvenciás tranzisztorok csak nagyon alacsony
BE feszültséget viselnek el, ezért nem ajánlatos pl. telepet alkalmazó ellenállásmérő kéziműszerrel mérni. A BRF92 tranz. BE feszültsége max. 2 V lehet, ezért ebbe a kapcsolásba szerintem nem alkalmas.
Én az SOSról rendelek. Ha már nem lehet SOT23, akkor max ami megengedhető aza To-92es tokozás, ha már minden SMD. Ott már talán nagyobb a választék
Ha a SOS-tól rendelsz, ezt ajánlanám smd tranz. a
2N2222 megfelelője 250 MHz fT-vel, EB feszültség 5-6 V SOT-23 tokBővebben: Link
Tehát a BF240 helyett MMBT2222A . Ez OK. A másik, a nagyobbik gond a FET beszerzése. Ha már nincs SOT23, akkor jó a TO92 is.
Ez tökéletes helyette BF998 smd SOT-143 tokozásBővebben: Link
Kár hogy a SOSon csak megrendelésre.
*Szerk. Már mindegy, megrendeltem külföldről
628A programja már ki lett próbálva, vagy csak a 84A-é át lett írva, hátha jó?
Két példányban készült frekimérőm, az első 84A-ra
a második 628A-ra. Mindkettő jól működik, a panel ugyanaz, a PIC-eket fel lehet cserélni. |
Bejelentkezés
Hirdetés |




...nem, nem vagyok annyira írígy......


Köszi. Viszont még a tranyót helyettesíteném valami mással. 





