Fórum témák
» Több friss téma |
Fórum » Csöves erősítő készítése
Ne feledd betartani a fórum viselkedési szabályait, és a topik megmaradásának feltételeit. [link]
A téma átmenetileg fagyasztva lett, hozzászólni nem tudsz!
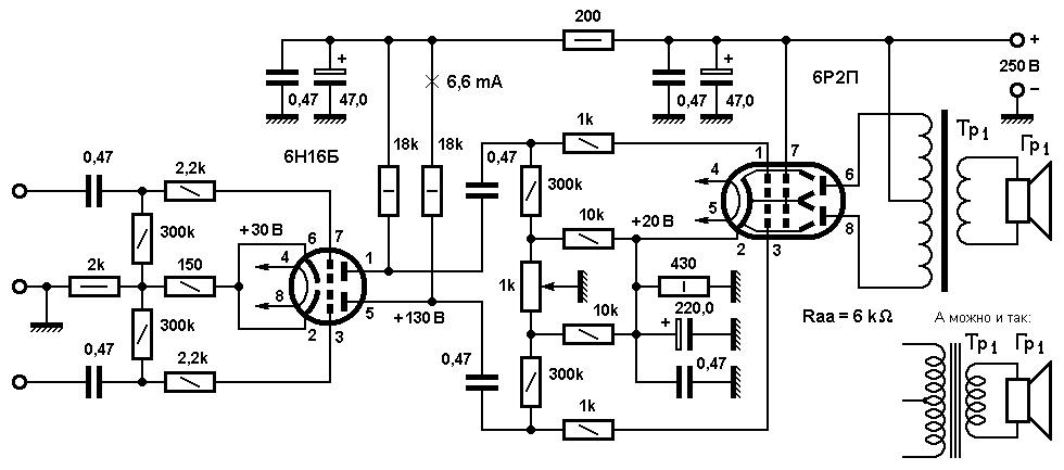
Nem is értem, hogy kerülhetett fel hibásan ez a rajz egy olyan helyre ami elvileg a kezdő építők segítségét szolgálná. Sajnos azon a lapon más hibásan közölt rajz is található.
Csak ez a dühítő lehet keresek valami antik rádiós könyvet és a végfok részt kimásolom persze ami ilyen..
Jó az a kapcsolás, nyugodtan megépítheted, miután kijavítottad a lábszámozás hibát. Az ECC fűtésénél a 4, 5 lábat kösd össze, a fűtés 6,3 V -ja erre, és a 9 -es lábra kerül.
Értem majd kijavítom mert most áramszünettel küszködök és van elég fogyasztó a szünetmentes tápon forrasztót már nem dugok rá
De amint minden ok megnézem ! Jólenne már hallani is hogy szól nem csak a zugást....
Köszi a javítást reggel meg is csinálom és ha működik akár 2 példányban is hogy stereo legyen
És ott akimenő trafónak 3 vezetékesnek kell lennie vagy 2-nek csak a rajzon van rosszul?
Az a bizonyos kapcsolás a DJ jani féle lehet !
Bővebben: Link többek közt én is megépítettem és mondni nem csalódtam benne.
Hát még mindig ugyan az mint eddig
kimenő trafót mivel elhet helyetessíteni mint trafóval ?
A rajzon jól van, az egy ellencsatolás a segédrácsra. A menetirány fontos, mert ha fordítva kötöd (már ha lehet) akkor gerjed. Ha nincs ilyen trafód, nem készítettél, használhatsz két kivezetéses primer tekercsű trafót is, de akkor a segédrácsot az ellenálláson keresztül tápfeszültségre kell kötni. Szólni fog, az más kérdés, hogy hogyan. Sajnos csöves erősítőnél szükséges a kimenő trafó, mert igen nagy a különbség a cső kimeneti impedanciája, és a terhelés (hangszóró) impedanciája között, és ezt legegyszerűbben transzformátorral lehet megoldani. Vagy készítesz, vagy szerzel bontásból EL végfokozatú csöves rádió kimenőjét.
És ezt sima 220/ nemtudom hány V-os trafóval akimenő kérdését nem lehet megoldani?
Nem. A hálózati trafó, és a kimenő trafó között jelentős különbségek vannak, mindkettőt a felhasználásuk szerint, más más paraméterek figyelembevételével kell méretezni. Egy csöves erősítőnek talán a legnehezebben elkészíthető része, a kimenőtrafó, ezért annak a kapcsolásnak a megépítéséhez érdemes nekiállni, ahol a kimenőtrafó adatai rendelkezésre állnak. A kimenőtrafó kivitele jelentősen befolyásolja az erősítő minőségét, és utólagos változtatásra, csak másik trafó készítésével van mód. Ha pedig a kiválasztott kapcsolásodat megépíted, ragaszkodni kell az eredeti minden apró részletéhez, mert akkor a legnagyobb az esély arra, hogy az erősítőd azt nyújtja, amit leírtak róla. A végeredmény még így sem 100%, ahogy a topikot olvasgatva is láthatod. De meg kell, és lehet tanulni azokat a fogásokat, amivel "gatyába" lehet rázni a dolgokat.
Na * akkor hétfőn elmegyek 1 boltba (kb olyan mint 1 pince)
olcsó és mindent lehet tallni úgyhogy szerzek kimenő trafót még csöveket és foglalatokat ![]() * mi a hiba ?
Még egy kérdés: szeretném megoldani az anódfeszültség késleltetést, van is rá egy 555-ös bevált kapcsolásom. Viszont nem szeretném megbolygatni a fűtőkört (az ECL86-ok váltóról mennek, közepeléssel).
Hogyan járathatnám gazdaságosan a késleltető kapcsolást a 260 voltos anódfeszről? Zénerrel gondolom izzadna az előtét ellenállás rendesen. Bocs a primitív kérdésekért
Nyugodtan használhatod a fűtőfeszültséget , nem okoz semmit egy relé semmi áramfelvétel .
Most a fűtőfeszültség egy 100ohm-os potival van kiközepelve. Ha még egyenirányítom is az 555-ös kapcsolás miatt, annak a földjét hová kössem? Vagy maradhat lebegve, hiszen úgyis csak a relét működteti?
Persze a fűtés mindenképpen marad váltó.
Így van a késleltető GND-je nem kerül sehová ,vagyis lengőben lesz , hisz csak egy relét működtet .
Ok, köszi, így sokkal egyszerűbb
Üdv!
Van 2db GU-17-es csövem. Találtam hozzá rajzokat, de csak PP-t. Nem lehetne valahogy megoldani, hogy SE legyen? Mondjuk PSE? Ha 1 csővel meg lehet valósítani a PP-t, akkor szerintem ugyanúgy megvalósítható 1 csővel a PSE is. Várom a véleményeket és az ötleteket.
Ha megnézed a csövet, láthatod, hogy a katód, és a segédrács is közös. Ez nem teszi lehetővé a két csőfél eltérő felhasználását, ráadásul a tetróda a négyzetes karakterisztikája miatt ellenütemben nyújtja a legkisebb torzítást. Tanulmányozd az adatlap AF erősítő, modulátor beállításait.
Volt egy olyan hozzászóláson, hogy csak az SE nek jó a hangja (az én fülemnek) és még nem hallottam olyan PP-t ami jól szólna...
Ezt javítanám, van az a PP ami jól szól...nagyon jól. Íme az első PP erősítő ami a fülemnek is tetszik:
Sziasztok azt szeretném kérdezni hogy a bss elektronikán van EZ a csöves erősítő, le van írva nagyjából minden, csak az nem hogy a kimenő trafóra hány ohmos hangszóró kell?, ebben szeretnék tőletek egy kis segítséget kérni. Nekem 8 ohmosok a a hangfalaim, és ahhoz kellene. Sikerült be szereznem egy régi rádiót, és sikerült be üzemelnem, a rádió kimenő trafójára 2 darab 3W-os 4ohmos hangszóró van kötve párhuzamosan. A rádiónak van egy kisebb jelforrás bemenete és ara kötöttem egy cd lejátszót és azokkal a kis szutyok hangszórókkal is szépen szól. A tervem az volna hogy ki operálom belőle a kimenő trafót, az alimentáló trafót az alimentálással és a ECL 86-os trióda végfok csövet, és meg építeném a bss elektronikán lévő rajzot amit be linkeltem. A kimenő trafót pedig úgy tekerném át ahogyan az bss oldalon le van írva.
Az ott 4 ohmos hangszóróra illeszt (amúgy a kapcsolást itt készítette djhans), 8 ohmra 70 menet 0,7mm-es huzal kell szekundernek az 50 menet 1 mm-es helyett arra a csévére (5 cm tekercselési hossz).
Üdv!
Összedobtam a végleges PCL85 SE erősítőmet. Igaz még deszkán van és a kimenők is változni fognak. A hangja nagyon meggyőző. A trióda katód ellenállásának változtatásával sikerült a legkisebb harmonikus torzítást kihozni belőle (THD: 0,38%). A jel-zaj viszony 90dB feletti. A legnehezebb feladatok vannak hátra, kimenők és a doboz.
Természetesen SE-t is lehet vele készíteni, de mint az adatlapon jól láthaó tetródás kötésben igen magas maradék feszültséget kell hagyni (táphoz képest 50 % körül, mert elszalad a segédrácsáram (és akkor nagyon torzít mert az anódáramból vonódik ki), ezért szerintem csak triódás kötésben érdemes próbálkozni, és persze csak PSE-ben (márcsak a közös segédrács miatt is). Anódfeszt 220 V körül lehet ekkor beállítani (400 V max. miatt nem nagyon lehet több trafós terheléssel), nyugalmi áramot 55 mA körül. A tápfesz 250-260 V körül lesz (nem tudom triódában mekkora előfesz lesz majd 55 mA-nál, de valahol 20-30 V között lesz talán). Ra 3 K körül jó lehet 2-3 W telejesítményre.
Első próbának pse-ben egy hidegített 560 ohm-os katódellenállással meg lehet nézni milyen feszültségviszonyok lesznek 250 V táppal, aztán a helyzethez lehet igazítani.
Köszönöm a gyors választ
Még egy kérdés, hogy érted hogy az 50 menet 1 mm-es helyett arra a csévére (5 cm tekercselési hossz). Ne haragudj de nem értem. Ja igen és a legfontosabb, a kimenő trafó vasmag belső négyzetcentimétere mennyi kell hogy legyen?.
|
Bejelentkezés
Hirdetés |



És ott akimenő trafónak 3 vezetékesnek kell lennie vagy 2-nek csak a rajzon van rosszul?
kimenő trafót mivel elhet helyetessíteni mint trafóval ?



