Fórum témák
» Több friss téma |
Fórum » Motorgyújtás
Üdv! Ha van konkrét kérdésed szívesen segítek én is egy ilyennel bajlódom.
Üdvözöllek! megépítettem a fet-es gyújtást, működik. Kipróbáltam mindkét verziót, a kibővített rajz lett megbízhatóbb a másik két tranyóba került. köszönöm mindkettőtöknek a segítséget. Valószínűleg nem ez lessz a végleges megoldás, de most nagyon megfelel. Kicseréltem a trafót is, kicsinek találtam az ellenállását a gyári trafónak egy 12 v.-hoz képest.
Szemeztem a másik kapcsolással is, csak nem tudom mivel kell módosítani hogy megszakító helyett jeladótekercs vezérelje? Gondolom az a megoldás nem élősködne annyira az egyenáramú rendszeren.
aha!!!nem is raktam bele a diódát. ha beleteszem akkor jó lesz vagy cserélnem is kell valamit???
Bocs a tranyók miatt, este már nem olyan a szemem és az agyam sem. Örülök, hogy a módosított kapcsolás jó lett. De végül melyiket építetted meg? Mert elég sok rajzot tettem fel én is. Ha tudom pontosan melyik rajz, szívesen áttervezem, aztán majd a többiek még ellenőrzik.
Akkor végül nem vettél, hanem építettél?
Az a dióda, amit bekarikáztam. Az olasz elektronikákban itt ellenállás van. Láttam már a kettő kombinációját is.
Kedves Vaszkan 37!
A gyujtótrafót vezélő pucukát kutyulta el a,,hivatásos,,! semmi nincs sehova bekötve, egy zacskóban kaptam vissza az egész vacakot. Ha a vezérlőegységről és a kivezetésekről van valami infód, nagyon hálás leszek. Üdv.
Szia kiprobáltam amit irtál de sajnos nem jó.
Felrakom most hogy van a kapcsolás a 2 hengerhez. A gyáriba 1 db kondi volt. Müködik tökéletesen alapjáraton, de ha gázt adok rá akkor olyan mintha kihagyna a gyujtás . Próbáltam kondikat cserélgetni de nem lett jobb. Nem lehet esetleg hogy a gyújtótekercs nem tudja elég gyorsan feltölteni a kondikat?
Én inkább kiegészíteném így.
Holnap tudok a hajóhoz kimenni kipróbálom.
Köszi szépen
Sziasztok ,segitséget szeretnék kérni,ehez, a rajzhóz bekötésben!!!
Szerintem a sárga a világítás, ez megy a fesszab. sárgára, a zöld a fesszab-nál és jeladónál is test, a kék pedig a jelbemenet az elektronikához. A fehér a nagyfesz bemenet az elektronikának. A piros megy az aksira. Sajnos a 4 szálas elektronika bekötést nem tudom. Persze a többi sem 100-as amit írtam,
Ja elfelejtettem, az R1 és R2 elé is tegyél egy-egy diódát.
Heló
D3 szerintem felesleges és a BY299 sem értem miért kell a trafónak. Én bt136 ot raknék bele és a jeladóval sorosan egy 1n4007 et. De én biztos nem írtam olyan tirisztoros gyújtást ahol nincs a jeladón feszültség osztó. C1 is szerintem bőven elég lenne a fele is,DE ezt működő motornál tudod megnézni mekkorát igényel.
Kedves Vaszkan 37!
Ádáz kutatómunkával sikerült behatárolni a HY050606 típusjelű gyújtásvezérlő csodadoboz funkcióit , még a steckert is elvagdosta a ,,szerelő,", a következőket csinálja a kütyü: bekapcs-40-50mA, óriási szikra, vezérlőtekercs nélkül--nem Hall genes--utána szép lassan lemegy az étvágya egészen 5-6 mA-re. Tehát rossz. Belemászni nem tudok, ki van teljesen öntve. Legszívesebben egy optokapus szerkót tennék rá,/Casalini Piacenza háromkerekű mopedautómra már építettem évekkel ezelőtt, működik/ de az optokaput nem nagyon tudom elhelyezni e pillanatban. Ha erre van valami tipped, ezer hála. Üdv.
Heló
Bocsi h beleszólok de az opto a koszolódás miatt nem a leg megfelelőbb. A legjobb a hal szenzor. Lendkerékre felcsavarozol egy kis fülel egy cd fej mágnest és kész is.
Kedves BuBuc17!
Az észrevételed teljesen jogos, köszi. Amit építettem, infrán megy-katalog szerint kb 860 nanom.-en,- idáig ha kétszer töröltem ki a kaput, elég jól átmász az infra a koszon is. Egyébiránt várom a bolt ajánlatát egy új pucukára, de ha 10-en fölül mondja a koma, akkor nincs más hátra, mint előre. ...Ha van valami dögös kapcsolásod, szívesen venném és szót fogadnék Neked, Hall-lal fogom összenyálazni. Üdv.
Most végül is mi kell neked? Az elektronika? Milyen jeladó van az alaplapon? Miért nem használod azt? Itt egy rakás CDI rajz, építhetsz kb. 1000Ft-ból, ha mindent veszel hozzá.
Hát majd egyeztetünk mik a paraméterek és rajzolok egyet ami a legjobb lenne számodra. Így most nem tudom milyen gyújtás kell majd hozzá.De én még a 10e ért is sokallanám megvenni (:
De nincs gyári jeladód? Érdemes arra építkezni.
Sziasztok! Segítséget szeretnék kérni a Trabant eredeti tranzisztoros gyújtás rajzának beszerzésében. Van egy blokkom, most fűzöm új főtengellyel, és hall jeladó van az oldalán 180 fokban elforgatva fázisban. Vakerán keresgélek modult, de olcsóbb építeni, sajnos a fázis sorrend miatt kellene az eredeti dokumentáció. Köszönöm előre is, ha megvan valakinek.
Kedves bubuc17!
Ezen a verdán jeladónak van egy mágnesre épült tekerenc, kb. 140 ohmos, tehát sokmenetű lehet. A lendkeréken 1 cm körüli lágyvas lemez található, a forgás révén indukál jelet. Ők hibátlanok. A dobozba nem tudtam belemászni, csontig be van öntve katyvasszal. Valami jó kis IC-s, FET-es dologra gondoltam, bár 1952 óta a csövekre esküszöm, (akkor kezdtem döngölni a rezet) jelen esetben elektroncsővel még nehezebb lenne megoldani ezt a gondot...U.i.: gyötrelmesen bevallom, a motorbütykölést e pillanatban kezdőfokon ugatom. Üdv.
Akkor ha még gyújtó tekercsed is van akkor nyert ügyed van. Sima CDI kell neked.
Nehogy vegyél gyárit! 500ft ból megvan az egész. de szerintem találsz is fiókba egy 400v kondit + egy tirisztort vagy triacot ... Akkor ha kel küldöm is a rajzot. Hát én a csöves korszakot nem éltem át, :no: Így nem is értek hozzájuk. Mondjuk kezdőként lehet több sikerem lett volna mint ezekkel a félvezető vackokkal XD
Látom egyesek nagyon figyelnek, csak nem látják a betűktől a mondanivalót. Az utolsó négy oldal átolvasása után, már régen meg lehetett volna építeni az elektronikát. Na nem 500-ból, mert a kondi és a tirisztor többe kerül, de ahogy már írtam is, max 1000Ft-ból, dobozolva. Persze, így akarjon az ember segíteni, nem könnyű. Semmi mást nem kellene csinálni, mint megépíteni valamelyiket a sok rajz közül, az alaplapon megnézni a kivezetéseket és összekötni.
Én most nem olvastam végig az elmúlt 10 oldalt. Egyszerűbb és gyorsabb belinkelnem a számomra bevált rajzot.De lényegébe mind ugyan az...
Árban: 400v 470nf 150ft , bt136 pedig 150ft + pár ellenállás és dióda + kondi pedig 100ft. De azt is írhattam volna hogy olvass vissza megtalálsz mindent és old meg. De a fórumon rengeteg áramkör van és nem biztos hogy tudja hogy neki melyik a legmegfelelőbb.
Ezért kellene szóba állni az emberrel, ahogyan Te is veszed a fáradságot és a többiek is.
Én a HEstore áraihoz viszonyítottam. Tirisztornak a TIC106-ot gondoltam, legtöbb rajz ezt tünteti fel. Persze a BT széria is jó, nekem a 151-gyel, semmi gondom nincs. Nekem csak az szomorú, hogy kérdezek azért, hogy segíthessek és még csak válaszra sem méltat. Nem azért, mert nem volt itt. Amikor nekem volt szükségem segítségre, kérdeztem. Másnap délután, dobozolva, beszerelve volt az elektronika, ment a motor. Hála neked, Mexnek és mindenkinek, aki ellátott tanácsokkal és válaszolt a kérdéseimre.
Kedves Suszitibi!
Szó nincs arról, hogy Téged ignorállak... épp ellenkezőleg! Viszont most jutottam arra a pontra, hogy viszonylag értelmesen el tudjam mondani a helyzetet: sikerült lecibálni a lendkereket -közel 70 évesen, szerszám nélkül, rossz lábbal, földön kúszva stb..- és föltérképezni az állapotot. Tehát: van jeladó tekercs, van ,,nagyfesz,, tekercs -ez gyárilag nem volt bekötve, a tönkrement egység tartalmazta a DC-DC átalakítót- lesz nagyfeszünk, van három vadi új gyújtótrafónk, csak a tirisztoros egységet kell megépítenem. Hall-lom nincs, maradnék a jeladó tekercsnél. Alkatrész van bőven minden... több a kelleténél! Elnézésed kérve az ,,udvariatlanságomért,, várom szíves válaszod. Üdv. U.i. kb 2 hónapja kezdtem netezni, ennek se vagyok még nagymestere...
Tisztelt Havasa,ha megmondja ,hogy hány ütemű a motor meg ,hogy hány vezeték van rajta ( generátorból kifelé ,+a CDI csatlakozó,tekercsek száma, stb.. ,talán lehet ,hogy nem kell bíbelődi a külön építéssel , mert lehet olcsóbban is venni cdi-ket ami teljesen megfelel a motorhoz főleg,ha alapból DC a gyújtásrendszere.Legfőképpen , ha a jeladója is tekercses megoldású lsd.:sok kínai és egyébb motoroknál.A távolkeletiek le tudnak másolni mindent , és nem is kerül egetverő összegekbe mint európai vagy márkásabb japán társaik. A lényeg az , hogy sok univerzális alkatrész van hozzájuk ami természetesen minőségileg is elfogadható a hiedelmekkel szemben! De ez mind csak a személyes véleményem...!
Kedves Zolika7575!
Épp ma jött meg az ajánlat a boltból a HY050606-os egységre, 5800 HU Ft+ Áfa. Hm...Hm../biztos nem veszem meg/ Kérdésedre: négyütemű a TITRO. A kijövetelek:1. jeladó, 2 sokmenetű,, nagyfesz,, 3. két vezeték, ez van csak bekötve a háromágú steckerbe. /valószínű töltés, világítás stb., ez a vastag tekercsekről jön/ A sokmenetű ,,nagyfesz,, nem volt sehova kötve, a gép önindítós, és az eredeti állapotban akkuról ment a fent említett egység. - Azért építenék egy jó kis kütyüt, legalább ismerném a működését, tudnám javítani és nem utolsó sorban nem lennék kitéve a gyártók-boltok kénye-kedvének. Üdv. U.i. nyugodtan tegezz Te is, úgy sokkal könnyebb.
Köszönöm a válaszod, már azt gondoltam, valamiért únszimpi vagyok, pedig szívesen segítek mindenkinek.
Azért egy lehúzót érdemes lett volna venni, felénk 5-600Ft-ért lehet kapni, de örülök, hogy sikerült így is. Először, meg kellene nézni, miért lett kikötve a gyári nagyfesztekercs. Ha ellenállásmérővel jó, azért induktivitást is kellene mérni rajta, vagy egyszerűen megforgatni a lendkereket pl. egy akkus fúróval, kivett gyertyánál és megmérni a tekercs kimenetét. Ha oké, akkor u.ezt a jeladó tekerccsel is. Ha mindkettő működik, akkor egy nagyon egyszerű elektronikát kell összedobni. Én az enyémet próbanyákra készítettem el, nagyon jó. Keresek egy rajzot és felteszem.
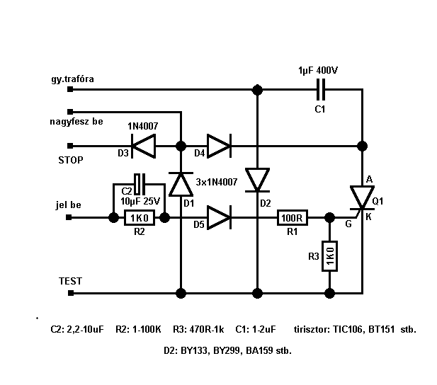
Itt egy rajz, ez a megadott alkatrészek cseréjével hozzá igazítható az adott tekercsekhez és trafóhoz.
Itt az alkatrészlista, csak a csatlakozók hiányoznak. Tévedtem, nem jön ki 1000Ft-ból, még egy kifli ára pluszban.
|
Bejelentkezés
Hirdetés |














