Fórum témák
» Több friss téma |
Fórum » VF2 végerősítő
Ha így alakítottad ki a csillagpontot az nem jó. A csillagpont mindig pontosan az elkók közepe legyen! A két végfok panel tápvezetékei is az elkók lábánál ágazzanak el, oda nem ártana betenni 2-2db biztit is. A jelföld (RCA) ne csatlakozzon a csillagpontba, azt egyenesen vidd tovább az előfokra, vagy a potikra.
Próbáld meg azt, hogy közvetlenül a pufferkondik közös pontjánál legyen a GND lekötve a készülék házához, ( tehát, ne a készülék házának közepén )jó vastag dróttal. Most az a baj, hogy a hangszórók egy közös dróton kapják meg a GND-t. ( Ez a drót az, ami a kondik közepét köti a készülékházhoz.) Ez még nem lenne akkora probléma, de a nagyobb baj az, hogy a végfokok GND-je is erre a csillagpontra van kötve. A hangszóróáramok valamennyi feszültséget ejtenek ezen a dróton és ez belelátszik vezérlés formájában a végfokok bemenetére, ennek megfelelően a kimenetükön már felerősítve megjelenik. Végül is, a csillagpont nem azt jelenti, hogy kinevezünk egy helyet valahol a térben és minden GND-t oda kötünk, mert egyáltalán nem biztos, hogy az a leghidegebb pont. A leghidegebb pont a pufferkondik közepe, szerintem ide kell mindent bekötni.
De megnézheted a Skori oldalán, meg Király Tibor oldalán is mintha lenne egy rajz a helyes bekötésről. Ha meg két graetz van, meg két szekunder, akkor még az is megvalósítható, hogy az RCA-k földelten vannak felszerelve és csak ott csatlakozik a GND végfokonként a készülék házra.
Én ezen akadtam ki kb. fél éve. Csillagpontos földelésnek hívják az eljárást, a bemenő jelet mégsem szabad a csillagpontra kötni (próbáltam rákötni, nagyon brummogott a vég). Akkor hol találkozzon a bemenő jel GND-je a táp GND-jével? Az erősítőpanelon? Ez számomra egy rejtély
Ilyesmit még nem tapasztaltam. Valami nagyon egyszerű és nagyon apró hiba lesz majd. Kb 10 fejet falbaverő szmájlit fogsz küldeni amikor megtalálod a hibát ebben biztos vagyok.
Vagy gyenge a trafód és az a baj vagy a tápkondival lesz gixer. Gondolkozz! Ha szólóban mindkettő működik ahogy írod, akkor az egységek egyenként jók. Ha a kettő be van kötve egymás mellé vajon miért nem jó? Mérj feszültségesést a tápon elsőre 1 panel behelyezésekor majd mindkettőt meghajtva egészen a hiba jelentkezéséig. Ha a feszültségesés jelentős akkor a hibát megtaláltad, vele együtt a nyugalmi áram mászkálásának az okát is, azaz gyenge a tápod.
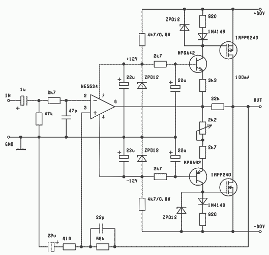
Üdv! KD mester B5-höz ajánlott huzalozási rajza: Bővebben: Link
A legjob ha sehol sem találkozik, de ehhez speciális trafó, és "jó gondolat" kell. De ha már mindenképpen találkozniuk kell, akkor a QUAD huzalozást javaslom, ahhol a panelon van kialakítva a bemenet árnyékolt vezetékének a helye (Pl az én VF2 tervem is ilyen), tehát a "panelon" találkozik a táp GND-vel.
Egyébként a táp GND-n (ami az erősítőpanelre megy) nem folyik nagy áram. A hangszró árama azon a vezetéken folyik, ami a csillagpontból megy közvetlenül a hangszóróra.
Átugrottam a Földhurkos témába, mert ez itt off: Bővebben: Link.
Hello Mesterek!
Beimdult a masina. A sok hozzászólásból összeollózva az ötleteket a következő hozott megoldást: A doboz közepén kialakított csavaros csillagpontot szétbontottam,az maradt a készülékház testelője. A hangszóró testeket a táppanel GND-re forrasztottam. Bemeneti csatinak felszereltem egy közösített testeléses RCA-t,így arra külön testvezeték nem kell,a házról megkapja. A hangfrelis árnyékolt jelvezeték árnyékolásán át kapják meg a testet a végfokok. A + és - tápvezetékeket is csillagponti módszerrel vettem le komdikról. Az kimeneteken így már 0V mérhető. Egyetlen probléma maradt,a hangerő növelésével egyre csúnyábban kezdenek recsegni. Ha erre még tud valaki valami okosságot.... Nagyon köszönöm mindenkinek az ötleteket és a segítséget! Idézet: „Bemeneti csatinak felszereltem egy közösített testeléses RCA-t,így arra külön testvezeték nem kell,a házról megkapja.” Ilyen megoldást nem "illik" csinálni. Ha csak egyetlen láncszem is van a hanglejátszási folyamatban (beleértve a hangvezérelt fényeket is), ami nem kettős szigetelésű, hanem védővezetős, akkor hirtelen borzasztóan rossz lesz a helyzet. A házat kizárólag a csillagpontból szabad "kitestelni", és ezt is kizárólag a külső zavarok árnyékolása miatt. De jelföldként használni...?
OK,igazad van,én csak az előző hozzászólásokból kísérletezgettem.
Jelenleg 1 szál GND megy fel az egyik végfokra,ott találkozik a hangfrekis árnyékolással,amin keresztül ugye megkapja a másik vég is a GND-t. Mindkét megoldással ugyanaz az eredmény, szól az erősítő gyönyörűen,ha halkan hallgatom,de a hangerő növelésével csúnyán elkezd torzítani. Próbáltam BCS taggal a kimeneteken,a visszacsatoló ágban lévő 22p-t cseréltem 47p-ra,220p-ra=semmi változás. A bemenetre is tettem 220p-t= semmi. Most megpróbálom 100n-val a műveleti zenerét hidegíteni,hátha. Illetve,kiveszem a 22µF-ost,ami a GND-től választja le a visszacsatoló ágat.? A Ti,KD-féle VF2-ben ezek nincsenek is benne,sőt a visszacsatoló ág is át lett variálva. ? Vagy még miindig a tápom sz.r. A nyugalmi áramom mindkét végen 90mA. De jelföldként használni...? Akkor mit használjak? A fenti megoldás OKÉ? Nagyon kösz! Idézet: Az árnyékoláson folyó áram miatt az árnyékoláson feszültség esik és ez hozzáadódik a végfok bemeneti jeléhez. Javaslatom: Bővebben: Link „A hangfrekis árnyékolt jelvezeték árnyékolásán át kapják meg a testet a végfokok.”
Nem követtem pontosan miről is van szó. Ha jól értem, akkor halkan jó, de hangosan torzít. Ilyet csinálhat a huzalozás, de azért elég valószínűtlen.
A végfokpanelokat külön tesztelted? Azok megfelelően működnek? A földhurok nem jó, de nem is olyan "rettenetes borzalom" mint azt sokan gondolják. Ha közös a tápja a két oldalnak, akkor igazából nem lehet elkerülni, de lehet játszani azzal, melyik megoldás adja a legjobb eredményt. Sőt csendben mondom, hogyha a készüléken belül meg is találtad a legjobb megoldást, akkor még mindig problémát jelenthet ha forrást is kapcsolsz az erősítőre. Éppen ezért vannak bizonyos előírások, mert így viszonylag előre lehet "készülni" a meglepetésekre. Több tíz évig csak ilyen megoldások voltak, hiszen mostanság lett divatos a dupla tekercsrendszer és külön szűrés oldalanként, vagy akár a teljesen duál monó kialakítás.
Én akkor jártam hasonlóképpen amikor a tápomon a kivezérlés hatására jelentős feszültség esett.Természetesen vele együtt a nyugalmi áram is mászkált aminek hatására megjelent a recsegés. Lehet neked akár 1000VA-es toroidod ha a szekunder tekercs 0,8 as drótból van. Ezt erősíti az a tény, hogy a paneljaid szólóban nem produkálják a "rejtélyes" hibát,csak ha mindkettő be van kötve. Egyetértek Alkotóval hogy a földhurok zavaró ugyan de nem magyarázat a hibádra.
Ha az egyik paneled a jelföldön keresztül kapja meg a táp GND-t az még mindig nem jó. Azoknak szintén a csillagpontból kell jönni.
Tekerd fel lassan a maximumra a hangerőpotikat úgy hogy közben a bemeneten nincs semmi. Teljes csendnek kell lenni, esetleg ha gyengébb minőségű előfokod van akkor lehet egy minimális zaj. Ha ekkor jelentősebb zajod, brumm, tortyogás, búgás, zizegés stb. lesz, akkor instabil, gerjedékeny a végfok amit nagy valószínűséggel a nem megfelelő huzalozás okoz. Nekem pl. a 400W-os verziómnál gyakorlatilag ugyanakkora zaj jön a hangfalakból nulla és max hangerőpoti állásnál is, egy icipicivel lesz csak több ami a hangszínszabályozó zaja.
Hali!
BEINDULT A "BESTIA"!!! Köszönöm mindenkinek a segítő sorokat, és tényleg fejet falbaverős volt a hiba.1 szál, a jelvezetéken megszűntettem a GND bevitelt a végfokokhoz, külön vezetéket kapott a csillagból és lőn hang! MINDENKINEK!!!Már csak párhuzamosítanom kell plusz feteket,mert nagyon főnek. További sok sikert és hasonló korrekt,pozitív hozzáállást!
Ugye ugye:
Idézet: „Ha az egyik paneled a jelföldön keresztül kapja meg a táp GND-t az még mindig nem jó. Azoknak szintén a csillagpontból kell jönni.” Örülök hogy jó lett. Tegyél még bele áramkorlátot és akkor örökös lesz.
Na látod!
Ez mindig így van általában ha olyan hibát találsz amelyik"nem létezik" azaz lehetetlen, akkor mindig valami apróság a gond vagy kontakt. Viszont a legtöbbet abból profitáltál amit végigpróbáltál, mert az mind megmaradt benned mélyebben mint bármilyen tananyag.
Sziasztok.
Az lenne a kérdésem, hogy a 60voltos VF2 mennyire tűrné a 4 Ohmot +-60Voltnál? Házimozi aktiv szubnak kellene. Egy SAL Beast 250 mélynyomót hajtana 2*4 Ohmba. Igy jobb a hangszóró érzékenysége. Egy 200*150es hütörborda lenne rajta. IRFP240-9240 a végfet.
Az egy pár végfetnek elég durva lenne.
Akkor is ha max 1 film erejéig mennének? Ha nagyon nem okés igy akkor bekötöm 8 Ohmba a hangszórót, de akkor csak 82dB az érzékenysége. A doboz gyári ajánlások szerint lesz.
Ha óvatosan hajtod akkor talán kibírja, de +/- 60V-os táppal nem szabad ráengedni 4 Ohm-ra az egy pár fetet, mert egyszerűen nem bírnak akkora áramot.
Már megvan az a 82 dB-es hangszóró?
Meg igen. Tartozásba hozták és gondoltam felhasználom akkor. De szubra elég nem? Házimozihoz kizárólag.
Bővebben: Link
Nekem is egy 60V-os változat van megépítve és egy 25cm-es big bull-t hajt 8 ohm-ba. De multok a nagy melegbe nagyon megdöngettem és elszálltak a fetek. Egyébként szépen szól.
4 ohmon nehogy már +1pár fet jelentse a gondot
!Nézd kell bele. Nekem második éve mennek a legutóbbi falunapot élő énekkel hangosítottam conductorokkal. Hidalva.Akármennyire is okoskodott sokszor mindenki, hogy nem jó. Bizony jó! Nem is akármennyire. Az énekes hozott saját cuccot de hallotta az enyémeket szólni és ki sem pakolta a sajátjait. De ahol kell ott dupla fet van. Ha elég bátor vagy tedd rá 4 ohmon húzasd ki aztán magadtól is rájössz, hogy kell-e a dupla fet 2 bizti és pár fet csere 2 órás meló szerintem megéri kipróbálni a Hsz ne félj megmarad!
Nekem nem Conductor van. Az alap VF2 ami +-60Voltra van tervezve. Ha kell akkor kötök még be 1pár Fet-et ha elmondod hogyan kell.
Abba szerintem mélységi belenyúlás nélkül sehogy .
A feteknek nagyobb meghajtó tranyó kell stb stb stb. Olvass vissza kb 1 évet vagy kettőt júli-aug ig ott minden meg van. nem azért "nem segítek" mert nem akarok csak időm nincs leírni az egyébként régebben teljeskörűen kivesézet témát
Rendben. Megkeresem majd. De lehet, hogy 8 Ohmba fog menni, mert most nemsok kedvem lenne egy uj erősitőt épiteni. Szerintem úgy is megfogja hajtani rendesen.
Üdv! Ha lehetne szeretnék kérni a VF2-höz, a 60v-os változatához egy sztereo nyákrajzot és mellé egy beütési rajzot is! Előre is köszönöm!!!
Bővebben: Link
Bővebben: Link Ez sztereo, de csak +-50voltal megy. Bár nemhiszem hogy nehéz lenne átalakitani +-60ra.
Köszi szépen speciel nem erre a nyákrajzra gondoltam, de ez is jó lesz !!! Már csak az a kérdés mit kell módosítani, mert lehet h nálam még 60v-nál is több van egy kicsivel.... Azt nem tudom mennyire megbízható a VF2, vagy mennyire nehéz beállítani, megépíteni, úgy hogy ne égjen el a fet?
|
Bejelentkezés
Hirdetés |




volt a hiba.







