Fórum témák
» Több friss téma |
Mielőtt kérdezel, a következő két dolgot ellenőrizd!
I. A helyes tápfeszültségek megléte.
II. A kimeneten van-e egyenfeszültség.
Élesztés.
Először is nézd meg, hogy a régi magas az piezós vagy dinamikus volt.
A szinusz teljesítményt könnyű átszámolni rms-be mivel egy és ugyan az a kettő Ezt mondom. Elméletben a hangfalad a 180W szinuszt kellett volna bírja de nem ez történt. Mégpedig azért mert sok cég összeadja, hogy csipogó 10W + közép 50W + mély 100W és azt mondja 160W. Ehez még szokás szerint hozzáad egy olcsó hangváltót. Ez pedig szerintem nem épp fer. Ilyen erősítőknek érdemes szerintem valami 12"-os hangszóróval ellátott hangfal. Az ilyen házimozis "hókuszpókok" nem épp erre voltak kitalálva.
Én is szándékozom hozzá valami komolyabbat venni ha lesz rá pénzem...
Addig is muszáj megcsinálnom mert hiányzik a magas és így elég rossz... Dóm magas sugárzó volt. Melyiket ajánlanád?
Nem vagyok hangszórók terén annyira otthon ezért javaslom kérdezz rá itt.
Köszönöm a segítséget!
Sikerült kijavítanom a quadomat, 120 wattot mértem szinuszba betáp kondikat kellet kicserélnem, és normálisan kivezérelhető.
Hogyan mérted? Leírnád?
Sziasztok!
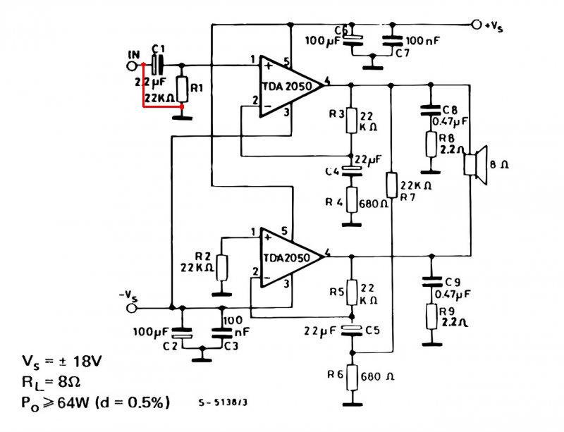
Tudom, hogy nem feltétlenűl ide illik az alábbi kérdésem, de sajnos az ezzel foglalkozó fórumon nincs semmi mozgás. Szeretnék megépiteni két TDA7375-ből egy 4x25W-os autós erősitőt. Mivel nem igazán találtam ilyen kapcs.-ot, ezért a fórumot + adatlapot böngészve megterveztem a nyákot. Le tudnátok-e ellenőrizni, hogy jó-e a rajz, megfelelően működne ebben a változatban? Szerintetek jó-e a 2 "nagy" kondi táp-szűrésnek, puffernak? A védő dióda polaritása jó-e? Egyébként Sprint Layout-tal készült, és az IC-t én készitettem az adatlapja alapján. Bármely észrevételt, javaslatot szivesen fogadok! Előre is köszönöm! Üdv.!
1000hz szinusz, lakatfogó elöbb volt aztán amper lett... öszeszor haha ne nevetes már 53-4 voltról muszáj már anyit leadnia..
A TDA2050 híd bemenetére adj jelet, kiderül melyik egységben kell a hibát keresni.
Szia! Ha csak ideiglenesen akarod cserélni+netán az sem bírja majd a terhelést=kidobott pénz.Miért nem veszed ki és tekerteted újra talán egy pár SAL árából megusznád és mivel nagyon jó oxidmentes réz vezetékek vannak még lehet hogy jobb is lessz mint az új.Az viszont nem igaz hogy a hangfalgyártók úgy számolják a hanfal teljesítményét hogy 10W magas plussz a többi mivel a magat teljesítménye megközelítőleg akkora mint a mélynek viszont amikor a magas csak visít és nem a tiszta magas hangokat szolgáltatja azon is akkora teljesítmény van mint a mélyen ami az ablaküveget remegteti és ahoz hogy egy hangfal hogy szólal meg igen nagy köze van mind a doboznak mind a hangváltónak.
Yamaha ax 500-as erősítő rajzát hol találom? Semmi bajom nincs vele, quad-al akarom összemérni mit tud.
Ezt aztán jól leírtad, grat
ITT találod az AX-500 rajzát, remélem nagy hasznát veszed majd a Quaddal való összemérés során. Fotót nem közölsz a remekműről?
És ha megszerzed a rajzot ,mi alapján értékeled milyen a quadhoz képest?
Köszönöm.
De készült http://a5.sphotos.ak.fbcdn.net/hphotos-ak-snc6/282596_200466673343486_100001404632451_543914_5093613_n.jpg http://a1.sphotos.ak.fbcdn.net/hphotos-ak-snc6/283501_200466690010151_100001404632451_543916_3828371_n.jpg http://a7.sphotos.ak.fbcdn.net/hphotos-ak-snc6/285446_200466710010149_100001404632451_543917_6009671_n.jpg http://a2.sphotos.ak.fbcdn.net/hphotos-ak-ash4/285071_200466643343489_100001404632451_543912_5942777_n.jpg http://a8.sphotos.ak.fbcdn.net/hphotos-ak-ash4/285456_200466660010154_100001404632451_543913_3966942_n.jpg
Azt az AC 45,5-öt hol mérted? Mivel terhelted a végfokot a mérés alatt?
hogy hogy értve? műterhelésél, szinusz 1000 ahogy írtam, de csak nem a lakatfogó rossz, ipari cucc nem he... ja és nem a lakat részével mértem hanem kábeles részével...
Szia.
Nah most a helyzet az , hogy multiméterrel konkrétan rms ac feszt nem nagyon lehet mérni csak pillanatnyit, és emellett szintén nagyon fontos az is, hogy egy műterhelésnek ne csak Ohm-us hanem kapacitív összetevője is legyen. bár az utóbbi sokszor nincs ott) Egy oszcilloszkóp a pillanatnyi rms értékeket is mutatja, átlagolva azokat a csúcsértékeket amit a multiméter bemeneti AC/DC konvertere nem tud oly gyorsan feldolgozni. Bár ettől eltekintve +-55v mellett valóban nem meglepő 120W sinus-os kimeneti teljesítmény.
Köszi ezt megpróbálok közvetlen jelet adni a TDA Híd bemenetére meglátjuk mi lesz.
Az egyik válaszban említetted, hogy zárjam rövidra a bemenetet, hogy kiderüljön mennyi zajt kap a az erősítő, ezt hogy lehet megoldani (még nem vagyok túlságossan jártas ezekben a dolgokban)? Az lenne még a kérdésem, hogy jelenleg az TDA IC-k és a hangerőszabályzó csak próbanyákon van összerakva, ez okozhat némi alaphangot vagy estele a hangerőpoti is lehet a hiba forrása? Előre is köszi.
Ezen mit nem értesz? Tán nem volt elég egyszerű és konkrét a kérdésem? Feltételeztem hogy műterhelést raktál rá, de még mindig nem írtad hogy hány Ohm-ost.
A másik dolog az, hogy a multiméter AC módban effektív értéket mér, ami rendben is van egészen addig amíg a terhelt jel szinuszos. Ahogy elkezd négyszögesedni, az effektív érték egyre jobban megközelíti a csúcsértéket és máris hibás a mérés. Ezért kell oszcilloszkóppal ellenőrizni a kimenőjelet és csak addig kivezérelni a végfokot, amíg el nem kezd klippelni. Szkóp nélkül nincs mérés, amit csináltál azt ne nevezd mérésnek! Ha utána számolsz, a 45,5V(eff) szinusz, a névleges 8 Ohm-ra (258W) elképzelhetetlen egy 100-as Quad-tól.
Idézet: ...csak azt lehet.„multiméterrel konkrétan rms ac feszt nem nagyon lehet mérni” Idézet: ... tiszta Ohm-os műterhelést kell használni.„műterhelésnek ne csak Ω-us hanem kapacitív összetevője is legyen” Idézet: ... léteznek ilyen szkópók is, de egyenlőre még nem ez az általános és nem is szükségszerű. „Egy oszcilloszkóp a pillanatnyi rms értékeket is mutatja”
A bemenet rövidre zárását lerajzoltam.
A poti okozta zajt a kapcsolás átalakításával lehetne csökkenteni. A poti csúszkája és az IC közé iktass be egy csatoló kondenzátort (470nF-1uF), és a bemenetet (3.láb) 47k ellenállással kösd a testre.
Köszi, ezeket az átalakításokat is kipróbálom, és a eneet rövidre zárását is megcsinálom kíváncsi vagyok úgy mit mutat a helyzet.
Idézet: „...csak azt lehet.” Na de milyen pontossággal? (multiméter esetén én erre tértem ki) Idézet: „... tiszta Ω-os műterhelést kell használni.” Ebben igazad van félvezetős téren -(csöveseket vagy hibrideket már nem csak így mérünk) Hisz majd hangszórón fogjuk hallgatni vélhetőleg a vizsgáltat alatt lévő erősítőt, s a hangszórónak nem csak impedancikus összetevője van. Én például a most készülő hibridemet 10KHz négyszög, 8R+470-680n terheléssel fogom vizsgálni. S végül ott lyukadunk ki hogy egyetértünk mert kell az oszcilloszkóp a hiteles méréshez.
Szia,
Úgy gondolod a kozbeiktatást, hogy kettő közötti fólát átvágom és berakom közé a kondit? A kondi milyen legyen fólakondenzátor jó? vagy inkább kerámiát vegyek? Előre is köszi.
Ajajajaj ... a kovetkezo kifejezeseket, eszmefuttatasokat mindenkepp korrigalni kell, mert egy elektronikai forumon ilyesminek nem szabadna megjelenni.
Idézet: „Nah most a helyzet az , hogy multiméterrel konkrétan rms ac feszt nem nagyon lehet mérni csak pillanatnyit...” A hagyomanyos digit multimeterekkel pillanatnyi feszultseget nem lehet merni mert nincs is sok ertelme. Olyan gyorsan valtakozik pl. az 50Hz-es valtofeszultseg pillanatnyi erteke, hogy a kijelzon sem tudnad azt leolvasni. Szoval maradjunk annyiban, hogy a multimeterek a valtakozo feszultseg effektiv erteket merik. Ettol fuggetlenul lehetseges, hogy 1-1 muszer meg tudja merni a csucsfeszultseget is, de nem ez a jellemzo. Idézet: „Egy oszcilloszkóp a pillanatnyi rms értékeket is mutatja...” Nincs olyan, hogy pillanatnyi rms ertek. A valtakozo feszultsegnek van pillanatnyi erteke ami mindig idohoz (fazishoz) kotheto, van csucserteke es van effektiv erteke. Az oszcilloszkopok nem tudnak effektiv erteket mutatni a kijelzon. Ha tudnanak akkor az egy egyenes vonal lenne, nem sok ertelme lenne. Persze numerikusan ki lehet jelezni az oszcilloszkop kepernyojen is a valtakozo feszultseg effektiv erteket is, de az mar masik tortenet. Idézet: „...a hangszórónak nem csak impedancikus összetevője van.” En meg soha nem hallottam olyanrol, hogy impedancikus. Lehet, hogy azert mert nincs is ilyen kifejezes? Az impedancia szo a valtakozo aramu ellenallast jelenti. Egy ketpolus impedanciaja lehet kapacitiv, induktiv vagy rezisztiv attol fuggoen, hogy a ketpoluson atfolyo aram es a rajta eso feszultseg milyen fazisban van egymashoz kepest.
+/- 0,5% pontossággal (egy valamire való műszernél)
Csövest és hibridet is Ohm-osan kell terhelni, különben tudod mi lenne?... ahány tévhit annyi eredmény. A hangszóróknak impedancia menetük, névleges impedanciájuk és egyenáramú ellenállásuk (Re) van, a kapacitív ellenállás elhanyagolandó az elektrodinamikus hangszóróknál. Szerintem ne oktass itt senkinek méréstechikát, mert csak félrevezeted a laikusokat.
Üdv, mindenkinek!
Én szeretnék egy erősitőt épiteni amivel semmi gondom nincs, csak valami előfokot szeretnék hozzá. És én ojanra gondoltam ami digitális tehát pic vezérli és LCD kijelzőn irja ki az értékeket, nem tudom létezik ilyen, valaki épitett már ilyet? A segitésget, tanácsokat előre is köszönöm. Üdv: demcar
Udv,
Nem teljesen vilagos, hogy milyen vegfokot szeretnel amivel nincs semmi gond. Barmilyen vegfokkal ami jol van megtervezve es megepitve nincs gond. Miert gondolod, hogy szukseged lesz elofokra? Hangszinszabalyzas miatt? Az LCD kijelzon milyen ertekeket szeretnel latni? Kicsit pontositsd az igenyeid, mert igy nehez lesz barmit is ajanlani.
Mármint úgy hogy a végfok az már ki minden ki van választva hogy melyiket fogom megépiteni. És ahhoz szeretnék, igen hangszinszabályzót de olyat ami ugyan úgy mint minden más tud hangot, bsszust szabályozni 4 sávosat, csak hogy digitálisat ami úgy működik, hogy pl. 1 poti és akkor avval szabályzok mindent, egy nyomógombbal kiválsztom hogy pl most basszt vagy hangerőt kel-e szabályozni, és ezt az állitást a pic végzi és egy LCD kijelzőn jelzi pl 2*16-oson vagy akár nagyobbon. Nemtudom most mennyire világos, remélem érthetőbb.
|
Bejelentkezés
Hirdetés |











