Fórum témák
» Több friss téma |
Negyed voltot nyerhetsz schottky diódával., annyit talán nem ér.
Szerk. az adatlapokon ott van a nyitóirányú feszültség - áram függvényében, meg tudod nézni (Vf)
Az a táp minden bizonnyal egy 12V halogén izzóhoz való kapcsolóüzemű volt. Oda valóban schottky-t kell használni. (a többiektől bocs az off-ért)
Egy 30V 0.5A-es trafóval (asszimmetrikus) mennyi teljesítmény hozható ki? 4 illetve 8ohmon?
Sajnos nem igazodok ki ezen az adatlapon..
Szia! A 30V gondolom egyenfeszültség. 8ohm-on 10W, 4 ohmon 14W teljesítményre számíthatsz. A 0,5A terhelhetőségből arra következtetek, hogy a táp eléggé le fog zuhanni nagy hangerőn, így az előbbieknél valamivel kisebb teljesítmény várható.
A tápra nincs ráírva, hogy AC vagy DC, de gondolom, hogy DC lesz, egy régi lexmark nyomtatóhoz volt.
![]() A kis lm1875 mellé agyalok egy mélyládán is, de ez a teljesítmény elég is lesz szerintem 4ohmon ahhoz. Köszi a segítséget itt is.
Sziasztok. az lenne a kérdésem hogy tda 2030 ic-hez elég e egy számítógép tápegység +12; gnd? elvileg 300w és +12-nél 10amper van írva. mert szeretnék egy ilyen ic-ből áló kit-et összerakni mellékeltem a linket. remélem tudtok segíteni még új vagyok itt!ezt szeretném összerakni
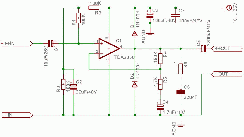
Üdv! Persze, hogy jó hozzá, én is ezzel nyomattam az elején. Később lecseréltem egy nagyobb feszültségűre, hogy magasabb hangerőn ne torzuljon be és jobban kiadja a basszust. Elmehetsz egészen 32V-ig, de tovább már ne nagyon.
Szia! A kit 12V-os táppal 3W-ot ad le 4ohm hangsugárzón. Ez már ütősebb.
Lett volna egy 16v trafó csak csináltam eegyenirányítót diódábol in 4007-ből és levágta az autómatát a házba
!
nem tudom mit ronthattam el mert a diódák jófele áltak fogyasztó még nem is volt rajta. diódák egybemaradtak nem tudom miért ment le a szufla!?
Üdvözletem!
Összeraktam ebben a hsz-ben reloop által ajánlott kapcsolást. Rá tudna nézni valaki, hogy jó-e így? Ez az első ilyen rajzom. Néhol kicsit nagy a hely, majd utána még összébb tolom.
Nem néztem átt a nyákodat, de az összes melegedő alkatrészt (tda,tranyó) teggy egy síkba.
Szia! Egész jól összehoztad. A GND kitöltéstől még nem jut el mindenhova a test, gondolok itt T2,T4 emitterre (a rajzon C-jelű). Feltételezem átkötést tervezel ide. Elég volna kissé nyújtani a nyákon és mehetne normál vezető sávon is. A 2,2ohm-os ellenállásoknak úgy emlékszem 2W tűrésűt kéne beültetni, ha más is megerősít ebben, akkor hagyj több helyet a számukra.
Mikor már kezedben lesznek az alkatrészek, érdemes megmérni, milyen furatpozíciók szükségesek ahhoz, hogy a hat TO220-as tokot egy síkban fogathasd a hűtőbordához. (Már terveztem adatlapi hátlap-láb távolsággal, nagy hajlítgatás lett belőle.) A hűtés felfogatásnak útjában lesz a C7-R4 zobel.
Warl0: elég hülye formájú processzorhűtőt tudtam csak szerezni (viszont hatalmas), aminek a közepén egy téglalap forma kiemelkedik. Arra terveztem a TDA-t, azért van beljebb.
reloop: átterveztem ahogy mondtad, észre se vettem, hogy nem ér normálisan test oda. Átettem a zobel tagot is. Meg jó, hogy mondtad az ellenállás teljesítményét, mert 0,6W-osat vettem oda. ![]() Köszönöm mindkettőtöknek!
Még nem építettem ilyen kapcsolást, de itt fórumon említette valaki, hogy alacsony bétájú BD249/250-eken szokatlanul magas Ube jelenik meg a kivezérlési csúcsoknál (3-4V). Az átlagérték kiszámítására nem vállalkoznék. A 2,2ohm-ra vonatkozóan adnék inkább néhány linket a kollégákhoz: Bővebben: Link Bővebben: Link Bővebben: Link
A nyák alakul, a testhez kapcsolódó emitterek sávját (ha más nem utólag ónnal) erősítsd meg, 8A csúcsáram folyhat rajtuk. A T4 bázisa lecsúszott a vezető sávról, de azt biztos te is észre vetted volna.
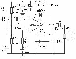
Hali összetákoltam ezt a 2030 teknikát. nem gondoltam hogy elsőre menni fog, de megy igaz csak 12vdc-ről de megy. Azt szeretném kérdezni hogy milyen tipusú és értékű potmétert tegyek bemenetre? És még hogy hanyas kondi kell bemenetre mert láttam valamit az adatlapon hogy az is függ hogy milyen "bandswits low vagy high" vagy valami ilyesmi nekem cd-hez kellene sima vonal kimenethez vagy nemtudom hogy írjam értsétek már jól.
előre is köszi. Ja és doptam fel képet róla hogy legyen min röhögnötök, de én örülök mert ez az első és mükszik!!!
Értem.
Majd akkor lesz egy köröm a boltba.Gondoltam rá, hogy a fázison is végigónozom a tranzisztorig. Azt az elcsúszás most fel se tűnt, de majd úgyis be kell igazítanom, mert ahogy nézem a tranyók elcsúsztak kicsit.
Üdv! Én 4,7Kohm-sat tettem rá és szépen szabályozta a hangerőt. Amit én építettem azon 10µF-os volt. Azért a kapcsirajzát felrakom. Ez énszerintem ez tényleg megvan 18W.
Ha türelmes típus vagy, akkor élessz először tranyók nélkül, 50-100ohm-mal soros hangszóróval. Bár egyszerű a rajz, azért csak bele lett piszkálva. Nem tudom pl., hogy az R3 100k ellenálláson eső feszültség okoz-e számottevő kimeneti DC hibát. A biztonság kedvéért hagyj helyet az IC2 1-es lába előtt egy ellenállásnak.
Egytápos TDA7294-et szülesztek, onnan jönnek tapasztalatok.
Ez a kapcsolás valóban 2050es ic +tranzisztorpár híd kapcsolása ? Most nem sok időm volt át nézni én csak a 2030 verzióját ismerem . El küldenéd nekem a 2050el való kapcsolási rajzát ?
Szia! Egyszeres táphoz rajzoltam át, természetesen ez is TDA2030-assal megy. Bővebben: Link
köszi
sziasztok. Engem a Tda2030 tranzisztoros megvalosítása érdekelne csak hogy az elméleti része most jobban érdekel, letudná nekem valaki írni hogy ki mivel mit csinál a kapcsolásban?
Sziasztok!
Csináltam egy végfokot de szúnyog hangja van!12V-on üzemel! Mivel lehetne megszűrni vagy elnyomni?elég halk de zavaró! A feszültség csökkentésével persze ez is megszűnik 7.5V-on de akkor az erősítő teljesítménye romlik! Válaszotokat előre is köszönöm!
Szia! Most több változat is szóban forgott, adj linket a rajzhoz, leírom amit tudok róla.
Köszi szépen a rajzot. kettős táppal ezt már meg csináltam sztereóban egész jól működik. Azt hittem 2050esekkel csinálod arra figyeltem fel . Nyilván az egyszeres táp megvalósítása egyszerűbb némileg anyagszükséglet szempontjából is. Működésben illetve hangzásban nem tudom hogy melyik lehet tökéletesebb . Szerintem nincs ezen a téren különbség ,de kíváncsi volnék rá. Sok sikert az erősítődhöz !
Szia! Cooper85 kolléga építi, csak az átrajzolásban vettem részt. Én is kíváncsi vagyok beválik-e
TDA2050-nek ugyanaz a kapcsolása, mint a 2030-nak, csak pár alkatrész értéke más.
Már kész is lennék vele, csak ez volt az első nyákkészítésem és hát nem ment valami fényesen. Pár helyen nem maradt ott a vezetősáv, filcem meg ne volt hogy kijavíthassam.
Épitettem egy végfokot TDA_2030.jpg csatolt fájl alapján .
Nagyon szépen szol ,csak azt szeretném megtudni hogy mekkora a teljesítménye ugyemlékszem h 30 watt de nem vagyok benne biztos. |
Bejelentkezés
Hirdetés |















