Fórum témák
» Több friss téma |
Szia! Ha már 555-el építetted, akkor én inkább ezt javasolnám:http://www.hobbielektronika.hu/forum/files/d6/d62fd9a0a087e65c9062acf9861f9971.jpg
Kösz már csak azt hogy a buz11 helyettesíthető egy irf540 el ja és az mbr 164 helyet ha berakok egy 3 amperes diódat az elég ha a motor csak 2-3 A vesz fel max és r2 az egy 47 r ellenállás? illetve c1 és c2 is érdekelne hogy nanoban vagy miben van mert ezt nem tudom kitalálni többi menni fog ha nem írtam valamit jól kérlek javíts
ja és amit építtetem működne egyáltalán
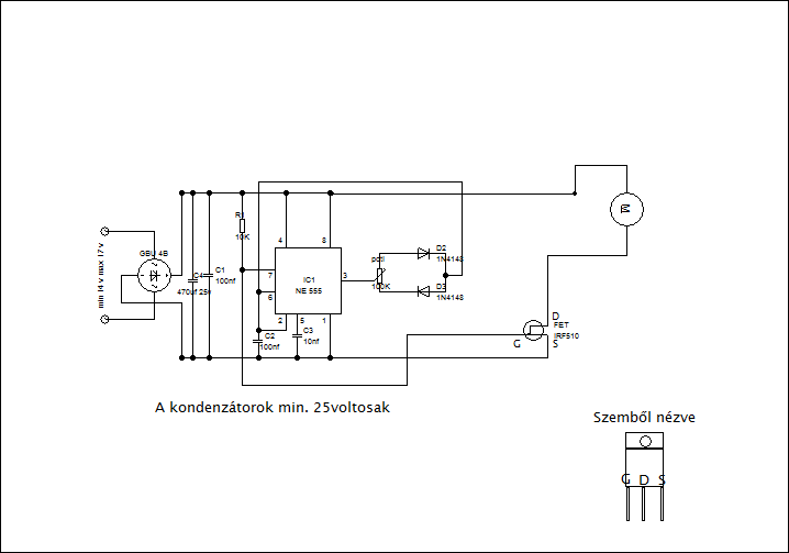
Tehát ha jól értelmezem, így műküdne a dolog (csatolt file)?
Igen igy mar meg tudja rendesen hajtani a FET G-jet.
Szia!
A kondik értékét általában µF - ban adják meg, vagyis 100nF és 10nF értékekről van szó. A dióda egy gyors nagy áramú Schottky dióda, amit helyettesíthetsz mondjuk egy rossz PC tápból kivarázsolt diódával, ami a 12V, vagy az 5V egyenirányítására szolgál. Az megteszi. Ha ilyen kis áramú a motor, akkor az IRF540 bőven megteszi, nyugodtan be lehet tenni. A BUZ11 -nek csak egy kicsivel jobbak paraméterei, de itt nem lényeges. R2 természetesen 47 Ohm, ahol nincs kitéve a paraméter, ott mindig Ohm az alapértelmezés szerint. A korábbi kapcsolásod nem próbáltam ki, nem tudom, hogy működik e, de ez biztos jó lesz. Nem sok átalakítás kell hozzá.
Köszönöm az eddigieket. Azonban ha az IRF510-nek megjelölnéd a lábait...
sajnos lelkesedésem meghaladja az ilyen irányú tudásomat.
Szia!
Balról gate, felül drain, alul source. Sanykaraj rajza ROSSZ! Jó FET-bekötés.. Másik megközelítés: Bővebben: Link
Köszönöm, Köbzoli!
Nekem sanykaraj rajzáról is ugyanez jött le De poros rajzával kapcsolatban változatlan a kérdésem.
Megadtam a választ, de még egyszer leírom: balról a gate, felül a drain, alul a source, ez Poros rajzán a FET bekötése.
Ha így érthetőbb, tessék. A motorra nekem egy relén keresztül csatlakozott a táp feszültség ezt most kihagytam. Sajnos a nyák rajzot most nem találom hozzá.
Ismét köszönöm mindenkinek a segítséget.
Most ismét eltünök, ha megakadok, jelentkezek.
Helló!
A source körbe miért nem jó bekötni a terhelést?
Sziasztok!
Kérdésem az lenne, hogy _BiG_ álltal közölt kapcsolást valaki elkészítette e és ha igen akkor működik e. Továbbá, hogy egy kis átalakítással a PWM vezérlés képes e nagyobb motort is meghajtani? Egy 24VDC -s motorrol lenne szó, melynek a maximális teljesítménye 800 W. Válaszokat előre is köszönöm.
Azért, mert a MOSFET- ek csatornaellenállása a G-S feszültségtől függ. Minél nagyobb a G-S feszültség, annál kisebb a csatorna ellenállása. Ha a Source körbe van kötve a terhelés, akkor az átfolyó áram hatására a terhelésen feszültség esik, mely megemeli a Source elektróda potenciálját, amely csökkenti a G-S feszültséget, így megnövekszik a csatornaellenállás. Ez pedig csökkenti a hatásfokot, mert a tranzisztoron nagy disszipációt okoz. A hatásos teljesítmény jelentős része a tranzisztoron fog hővé alakulni, mely igen előnytelen.
Tényleg.
De ezek szerint csak akkor lényeges ha 1 tápról üzemelem mind a vezérlést és mind a terhelést. Az én kapcsolásomba (H-híd) a MOSFET közvetlenül a GS elektródán kapja a vezérlést egy külön tápról. Tehát ez számomra lényegtelen.
A kapcsolást nem ismerem, de ha tényleg PWM jelet ad ki az IC, akkor működnie kell, persze a MOSFET-et lehet ki kell cserélni egy nagyobb áramúra és az 555-nek a tápfeszültségét le kell csökkenteni (pl. 7812-vel), mert nem bír csak 16V-ot.
Tehát, ha keresek egy nagyobb áramot kibíró FET-et (bár nem néztem utánna, hogy az adott kapcsolási rajzon szereplő mennyit bír) és megoldom az 555-ös megtápját külön, akkor müködőképes is lehet a dolog az adott 800W-os motornál?
Szerinted elég egy FET, vagy párhuzamosan rakjak be mellé esetleg még egyet?
A BUZ11 azt hiszem 30 vagy 33A-es. A te motorod csúcsárama pedig lehet ennél jóval több is. A párhuzamos üzemről meg nem tudok nyilatkozni, nem tudom, hogy működik-e.
Egy IRF 3710 Z (100V, 59A, 18mohm)szerintem megfelelne a célra, nem is túl drága (~262Ft Hestore-n)).
Szia!
A túlméretezés fet terén nem árt, mert a motor indításkor főleg ha le van terhelve pillanatra képes 8x -os áramfelvételre is. üdv. Foxi
Sziasztok!
Mit gondoltok? A csatolt kapcsolás működőképes lehet. Jól átrágva a témát én úgy gondolom, hogy igen, bár lehetnek benne hibák. Észrevételeket várok!
Üdv !
A rajzod alapján elkészült a mű. Kb félórás tesztüzem után viszont nem tudom a potival szabályozni a fordulatszámot. Kimértem a poti ellenállását, az jónak tűnik. Hol keressem a hibát? Valamint még azt vettem észre a teszelés alatt, hogy "indulás előtt" morgó hangot ad 1-2 motor. Eltérő tipusú 3pólusú motorok. Ez kiküszöbölhető, vagy a pwm velejárója?
Félre értések végett tisztázni szeretném , ez a rajz csak annyiban az "enyém", hogy lemásoltam egy a neten talált kapcsolást. Így kinyomtathatom a nekem megfelelő értékekkel, ha arra van szükségem. Bárhol megtalálhatod a neten. Ha először ment akkor valószínűleg a FET nem bírja a terhelést. Esetleg az 555 kimenetén oszcilloszkóppal meg kellene nézni a kimenő jelet. Igen a sípoló hang természetes jelenség ennél a kapcsolásnál a motorokon.
Üdvözletem ismét.
Még egy kérdésem lenne a korábba kapcsolással kapcsolatban. (FET meghajtó Bővebben: Link). A tranzisztoroknak muszáj ezeknek a típusoknak lennie, vagy megfelelnek egyéb NPN-PNP párok is?
Figyelj a tranyok bekotesere. sok variacio lehet. Meg melle a bontott tranyo lehet akar rossz is. Esetleg kosd le a G elektrodat egy 1k ellenallassal a GND-hez. Lehet valamelyik tranyo viszaramos, es a G nagy bemeneti ellenallassal rendelkezik. Nagyon kis aram ki tudja nyitni. ( inkabb fesz, mert nem folyik aram csak a be es kikapcsolaskor).
A tranyók elvben jók, és a bekötésre is figyeltem (először bele is szaladtam abba a hibába, hogy előbb terveztem panelt aztán bontottam, és nem stimmelt a lábiosztás...). A tranyókat a multiméterem tranzisztor mérőjével (nem tudom mi ennek a hivatalos neve) mértem. Próbálkozok másik tranyókkal, és kipróbálom az ellenállással is. Majd megírom, hogy van-e valami előrelépés.
|
Bejelentkezés
Hirdetés |




ja és amit építtetem működne egyáltalán 
sajnos lelkesedésem meghaladja az ilyen irányú tudásomat.



De ezek szerint csak akkor lényeges ha 1 tápról üzemelem mind a vezérlést és mind a terhelést. Az én kapcsolásomba (H-híd) a MOSFET közvetlenül a GS elektródán kapja a vezérlést egy külön tápról. Tehát ez számomra lényegtelen.


