Fórum témák
» Több friss téma |
Fórum » Inverteres hegesztőtrafó
Azt sikerült talpra állítanod? Nekem anno az volt a dilemma, hogy talpra állítsam azt a panelt, vagy építsek inkább bele egy Macit.....hát a második alternatíva nyert. A kapcsrajz, ha másnem csak érdekesség képpen engem is érdekelne.
Üdv Mindenkinek!
Megoldható lenne úgy áttervezni egy hegesztőt, hogy 12V-24V aksiról tudjon menni? Vagy ez elég nagy hülyeség lenne?
Pár oldallal előrébb megtalálod -mpiti követte el egy töboldalas ceruzarajz-de nézek is utána és megkeresem.
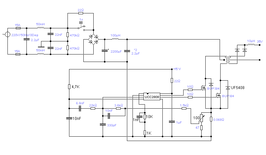
A vezérlőpanel:
Másikoldal:
Ez még mindig nincs teljesen viszarajzolva.
Nem teljesen lehetetlen, de nagyon jól kell megcsinálni a trafót és kell jópár fet annak a 4-500A-nek a kapcsolgatásához, és akksi is kell ami ezt bírja. Nagyobb terhelés lesz az akkun mintha folyamatosan önindítóznál. A hegesztőm rajzával próbálkozhatsz, azzal csináltak már 800W körüli tápot autóba, csak a -2-es UCC-t vedd meg mert a -1-es 14V alatt általában el sem indul.
Szia Zsolt! Azt az egészhidast csináltad meg toroid főtrafóval?
Én azt hittem,neked megvan a gyári doksi. :gumicsirke:
Sajna csak ezvan-a Te rajzod még akkor szedtem le valahonnan amikor még nemvolt meg a gép.
Többek között. Amit guliver-nek javasoltam az ugyanez a megoldás, csak a híd helyett ellenütemű primert kell csinálni mint az autóstápokban.
Ezt a megoldást kell kombinálnod a hegesztőm rajzával, a 230 helyett nyilván 12 vagy 24V-ról hajtva. Ha sok időm lesz meg persze kedvem is majd megrajzolom, de jobban örülnék neki ha nem nekem kéne.
Lásd kivel van dolgod...
Valami hasonlót kéne elkövetned. A meghajtáshoz nem ártana erősebb tranyókat tenni de lehet használni valami fetmeghajtó IC-t is. A fetből kell egy marékkal (pl. IRFZ48) és valószínűleg snubber is kéne rájuk.
nem ennek a rajzát tettem fel ide és küldtem el neked?
Most visszakerestem a leveleimben, (mivel az általad küldött fájl-t otthon mentettem el, jelenleg viszont dolgozom) és valóban, tőled kaptam egy STEL névre hallgató gépről készült rajzot,amelyiknek a szabályzó kártyája teljesen azonos a MILLER GOLDSTAR 140 gépben levő kártyával, és szerintem a MERKLE 140-el is. Csak sajnos alkatrészjegyzék az nincs hozzá.
Köszönöm! Rendes vagy! Pontoson ilyen FETem nincs, de beszerzem hozzá ami kell. Tranzisztorjaim vannak ami 30-40A tud ebből van egy jó pár db.
Eszerint most meg van a gép. Működőképes?
Ezt a rajzot is alig lehetett kipréselni belőlük anno, mert fostak hogy lemásolják. De úgylátom nem jött be nekik a dolog
. Nem értem az ilyet amúgy, mert pár nap alatt ki lehet rajzolni egy ilyen gépet. Aki meg gyártani akarja, annak ez nem nagy fáradtság. Amúgy még a hazai kizárólagos forgalmazónak sem akartak adni szervízdoksit. Ezért is nem nagyon terjedt el itthon a STEL. Egyébként van nekem egy ilyen STEL gépem, doboz nélkül. Lehet egyszer nekiugrok és megjavítom. Csinálok majd róla egy képet, aztán megmondjátok hogy teljesen egyezik e a gép.
Szia.Ha 24V akarsz hegeszteni,akkor minek az elektronika?Rákötöd a heg kábelt az aksira,és már hegesztesz is .Egyen áram,csak nem tudod szabályozni.A le fel szabályzással akkora energiát veszt el,hogy az egésznek semmi értelme.A meghajtás több száz amper,fetek igbt garmadája kellene.Ha kiszámolod,300V kell min 20A .Ezt osz vissza 24V ra.
Kantálból lehet csinálni áramkorlátozó ellenállásokat. Talán még kisebb is lesz a veszteség, mint egy táppal. Ha meg táp, akkor lehet benne koaxiális trafó, hogy kicsi legyen a szórása.
Régebben már volt ilyen hegesztés 2db 12V aksival és 3 pálcát bírt elvinni. Remélte ez a megoldás jobb lenne.
Ennyit bír az akku, ennél többet semmivel sem fog tudni, inkább kevesebbet, a veszteségek miatt.
Meegvan a gép csak még kisem lett próbálva-viszakell rajzolni a vezérkrtyát.
Miért szeretnél akksiról hegeszteni? :nemtudom: Ha nem áll rendelkezésre elektromos hálózat, akkor már csak az aggregátor marad(Igaz baromi drága egy olyan ami hegesztőáramot is szolgáltat).
Mert olyan helyen kellet volna hegeszteni ahol más lehetőség nincs.
Miért kellene 300V-ra felvinni? A kapcsoló tranzisztoroknak még egyszerűbb dolga lenne a 24V táplálást kapcsolgatni mint a 300V-ot. A primer lenne pl. 2 menet,a szekunder pedig az áttételnek megfelelően 4-5 menet A primer lenne a vastagabb huzal, valamint oda kellene oldalanként 600-800A-nyi FET. Ebben az esetben azt hiszem az IGBT számításba sem jöhet. A hatásfok biztosan rosszabb lenne mint letranszformáláskor, de annál biztosan jobb,mint soros ellenállással.
"Régebben már volt ilyen hegesztés 2db 12V aksival és 3 pálcát bírt elvinni. Remélte ez a megoldás jobb lenne."
Hát az energiaátalakítás az veszteséggel jár. Ha a 2 db aksi 3 pálcát bírt ki,akkor átalakítva csak 2db-ot fog, -vagy még annyit sem. szerintem a kölcsönzői áramfejlesztő sokkal olcsóbb megoldás.
Gondolom nem gyakran fordul elő az ilyen hely, ahol más lehetőség nincs. Legcélravezetőbb az áramfejlesztő kölcsönzése ahogy mpisti is mondja.
Korábban érdeklődtem az AC szaggató vezérlést illetően, senki nem harap rá komoly ötlettel?
|
Bejelentkezés
Hirdetés |




Vagy ez elég nagy hülyeség lenne?




. Nem értem az ilyet amúgy, mert pár nap alatt ki lehet rajzolni egy ilyen gépet. Aki meg gyártani akarja, annak ez nem nagy fáradtság. Amúgy még a hazai kizárólagos forgalmazónak sem akartak adni szervízdoksit. Ezért is nem nagyon terjedt el itthon a STEL. Egyébként van nekem egy ilyen STEL gépem, doboz nélkül. Lehet egyszer nekiugrok és megjavítom. Csinálok majd róla egy képet, aztán megmondjátok hogy teljesen egyezik e a gép.





