Fórum témák

» Több friss téma
Fórum » PC táp átalakítás
 
Témaindító: kand, idő: Nov 13, 2005
Lapozás: OK   75 / 200
(#) mythbuster válasza laszlokunstar hozzászólására (») Aug 16, 2011 /
 
Lehet gáz abból, ha védelem nélkül foltolom a feszültséget egy 500K -s potival? azaz ha eléri a maxot akkor lekapcsol vagy kigyullad?
(#) mythbuster hozzászólása Aug 17, 2011 /
 
Mivel csak 20k -s potim van, védelemmel nem engedi 14,5 fölé, kikötöttem a védelmet, és rápakoltam maxon 16,47V 5A -t folyattam át rajta egy autó reflektor izzóval. Holnap följebb kéne húzzam csak nem tudom ez így most mennyire védett, mennyire húzhatom na meg csak 500k potim van, és azzal kicsit félek... Ha védelem nélkül túltekerem a potit letiltja vagy kreatívan látványos módon meghal?

Ja és 7V alatt valami cserszeg benne, gyanítom a trafónál dolgoznak a tranzik, annyira nem hallatszik, kevésbé ha le van terhelve. Olvasgattam már itt ilyen parazita jelenségekről, ezek szerint ez is annak tudható be... 7V fölött nem rezonál.
(#) mythbuster válasza laszlokunstar hozzászólására (») Aug 17, 2011 /
 
"A kimeneten a földre egy kis értékű ellenálláson (0,0XX Ω) keresztül csatlakozol, melyen eső feszültséget a TL494-ben levő komparátor (15-16 láb) figyeli, és szükség esetén lekapcsol. A kimeneti áram határolást potméterrel állíthatod."

Bocsi, de ezt ki tudnád fejteni bővebben? Azt nem értem ha a 15-16 káb sasol mi értelme annak, hogy a 4 es lábat lehúzom a földre egy ellenállással/pottal? Hogy akkor azon az ellenálláson kis feszültség folyik a nullba, ha terhelem akkor a feszültség nő és ha eléri azt a bizonyos határt amit egyébként a komparátor generál levágja az IC-t?

Filózom az 5V megtartásán, ugyanis a 12V -t valahogy nem sikerül 4.75 alá szabályoznom(és kérődznek a trafószabályzó tranzik, nem szeretném kinyirni még őket 7V alatt hallhatóan énekelnek)... Mondjuk az 5V -s ágból használnám az 1-5 ig feszültségeket, a 12V -ről az igazi terhelést 25 voltig szeretném max...

Még egy kérdés... Mi *** csináljak a ventinlátorral? xD...

Tipp a kedves olvasóknak: Tisztelt fórumozók, fölhívjuk szíves figyelmüket, hogy a mükődő tápegységben való matatás közben kerüljük a két hűtőborda tapogatását, simagatását, ugyanis együttesem marha nagyot tudnak csapni! Szintén a 230V -s bevezető csatlakozót szigeteljük már le valamivel matatás előtt, mivel a gyártók hajlamosak a secunder * kör fölött elhelyezni őket, na mostmár az nem túl kellemes érzés mikor multiméterrel az IC -k lábait tanulmányozva szándéktalanul hozzáérünk az egyik vezetékhez, történetesen ha fázist kapunk akkor annak kellemetlen élettani hatásai lehetnek az ominózus pillanatában!

*** Törölve, ha nem írod le, nem kell megváltoztatni sem, * a csilaggal jelöltet úgy írjuk, szekunder .
(#) laszlokunstar válasza mythbuster hozzászólására (») Aug 17, 2011 /
 
A korábban többször hivatkozott olasz leírásban levő rajzokon mindenre megtalálod a választ, a ventilátor hőfokfüggő vezérlésre külső tápról, is találsz kapcsolást.
Javaslom a z ott levő képek A4 méretben való nyomtatását, én is nyomtatott rajzokról dolgozok.
Javaslom a 2011-ben készült rajzot megvalósítani a vezérlésre "SCHEMA ELETTRICO ATX per modifiche controllo tensione e corrente."
Na még egyszer, utoljára link az oldalról -magyarul: *

Valami miatt nem fogadja el a linket: olaszul a 2011-es rajz
(#) laszlokunstar válasza laszlokunstar hozzászólására (») Aug 17, 2011 /
 
Az előbb a Google translate linkjét valami miatt nem fogadta el, újabb próba: táp átalakítás 2011-es rajz Chirio magyarul
(#) Inhouse válasza mythbuster hozzászólására (») Aug 17, 2011 /
 
A TL494 7V alatt nem szeret működni...

Üdv
Inhouse
(#) Antal Miklós válasza mythbuster hozzászólására (») Aug 17, 2011 /
 
Szia, Sajnos az gondolatmeneted rossz. A szabályozás a kitöltési tényező változtatásával történik, tehát ha a szabályzó úgy értékeli, hogy a terhelés változás miatt nagyobb fesz kell akkor hosszabb kitöltés lesz, és emiatt, és a közös tekercs miatt mindegyik feszültség megemelkedik a szükséges értékre.
Ha te még egy extra fesz szabályzót is beleépitesz mondjuk egy LM317-el, akkor tudnád (esetleg) a sztereo szabályozó potit felhasználni. Persze ehhez tudni kellene a szeterp poti értékét, mivel az LM 317 2-5Kohm közötti poti szükséges.
(#) fidel54 hozzászólása Aug 17, 2011 /
 
üdv mindenkinek:

kérdésem a következö lenne , van egy 3v-os adapterem de abból 5,5v jön ki , ez rendben is van ha készülékre használnám és kap egy terhelést de én egy asztali órára szeretném kötni de az csak 3v amit elvisel pl két elemet kötöttem rá , ugy jó de stabil áram forrást szeretnék ,, tudnátok ebben segiteni ?
(#) mythbuster válasza laszlokunstar hozzászólására (») Aug 17, 2011 /
 
Én is próbálkoztam a gugglis fordítással de sajnos sikertelenül... Nem azért de néhol a szavakat sem jól fordítsa le, még ha a nyelvtanból 1 -es is a kódja, ennél többet értek ha csak értékeket és képeket nézegetek...

"Tegyük fel, hogy a bemeneti 220V-os nem szabad megérinteni, és megváltozott." akkor mostmár meglehet?

Jó ideje nézegetem a 2011 -es képet, még nem jöttem rá se a védelem se a <4V nyitjára... Az föltűnt, hogy két potencióméterrel szabályozza, én 1 -el szeretném megoldani, ha lehet... most a legfontosabb a védelem megoldása mielőtt rátolnám az 500k -s potit, nem szeretném ha elszállnának a tranzisztorok benne, miközben kikisérleteztem, lassan és óvatosan tekerve a 24V -ra menő ellenállás értékét... Szerintem olvagsatok itt még hosszokat újra és vissza, hátha tisztázódnak a dolgok...

Amúgy a -12V hogy áll alő? azt is tudom erősítenidiódákkal? Külön tekercs a trafón?>
(#) laszlokunstar válasza fidel54 hozzászólására (») Aug 17, 2011 /
 
Pl.: LE33 low dropout stabilizátorral. (3,3V 100 mA ha elég) Bővebben: Link
(#) fidel54 válasza laszlokunstar hozzászólására (») Aug 17, 2011 /
 
köszönöm szépen , még csak annyit hogy ilyen létezik kimenö vezetékre épitve?
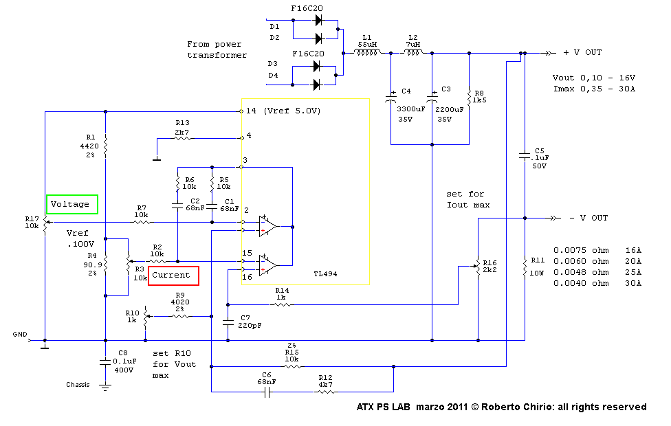
(#) laszlokunstar válasza mythbuster hozzászólására (») Aug 17, 2011 / 1
 
A mellékelt kép alapján:
Áram:
R11 határozza meg mennyi lehet a maximális kimenő áram -pl 0,0040 ohm esetén 30A.
Minél nagyobb a kimenő áram annál nagyobb feszültség esik az ellenálláson.
Ezt a feszültséget osztod le az R16 potenciométerrel.
Pl. ha a potméter 60%-os állásban avn (0,6*2200=1320 ohm) akkor a 0,0040 ohmos ellenállás esetén 30*0,6=18 A a maximális áramod
Az R3 10K-s potenciométerrel beállíthatod a kimenő áramodat így 0,30-18A között.

Feszültség:
R10 10K-s potméterrel állítod be a kimeneti feszültség maximumát (Vmax)
R17 10K-s potméterrel pedig a kimenő feszültségedet 0,1V-Vmax-ig állíthatod be

Az R10 és R16 potmétereket vegyük úgy, hogy a beállítások durva szabályozásáért felelősek.

Mindkettőt a TL494-ben levő 2 db komparátor figyeli (1-2, 15-16 láb)
(#) laszlokunstar válasza fidel54 hozzászólására (») Aug 17, 2011 / 1
 
Valahogy tokoznod, dobozolnod kell ezt is.
Vagy ezt 3V 100mA Bővebben: Link
(#) mythbuster válasza laszlokunstar hozzászólására (») Aug 17, 2011 /
 
Köszönöm a segítségedet! Így már világosabb a dolog! Fölhúztam a tápot 28V -ra, de valami nagyon budöset hoz ki belőle a ventinlátor... Valahol egy kondi bennmaradhatott...
(#) ha9pi.feri válasza mythbuster hozzászólására (») Aug 17, 2011 /
 
Szia!
Azért először a Te helyesírásodat kellene felülvizsgálni.....
(#) laszlokunstar válasza mythbuster hozzászólására (») Aug 17, 2011 / 1
 
Akkor másmilyen tápod van mint másoknak!
Mások tápja füsttel megy, ha kijön belőle a füst akkor nem mennek tovább.
A Te tápod szaggal megy, ha kijön belőle a bűz, akkor nem megy tovább
(#) mythbuster válasza laszlokunstar hozzászólására (») Aug 17, 2011 /
 
Ebben is más... megy tovább! Kiszedtem egy forró kondit a 3.3V -s ágból(kimértem, elvileg jó 10V) majd rájöttem mindenik ágban közvetlen a kondi melett van egy ellenállád 3.3V 5V 12V, ezek kb 200 fokosak... kiszedhetem?
(#) laszlokunstar válasza mythbuster hozzászólására (») Aug 17, 2011 /
 
A +12V-os ágon kívüli ágakat még nem szüntetted még meg?
Az ellenállások 2,5x akkora feszültséget kapnak.
Ha nem veszed ki őket a felesleges ágakból, akkor az értéküket és teljesítményüket 2,5x-re kell cserélni legalább.
(#) mythbuster válasza laszlokunstar hozzászólására (») Aug 17, 2011 /
 
Teljesen igazad volt mikor azt mondtad szedjek ki mindent a 12V -os ágon kívül, még mindíg vannak benne cuccok de mostmár oké! Viszont valóban ha a terhelő ellenállásokat a kiégetés helyett kiszedtem volna akkor most nem kéne szellőztetnem az egéssz házat... A terhelő ellenállások kivételével/kiégetésével nyertem +3 Voltot!
(#) mythbuster hozzászólása Aug 17, 2011 /
 
"- A 12V-os ventilátor nem lehet csatlakoztatni az eredeti ki kimenet, ebben az esetben vesszük a pozitív táp 12 tűs (+18 V) A TL494 és a negatív a közös negatív. 7812-vezérlő egy stabilizált tápegység ventilátor. A vezérlő nem kell a hűtőborda, ebben az esetben biztosított egy csavarral közvetlenül a ventilátor. (Ellenőrizze a feszültség szabályzó a beszállítói rendszert, azaz a működő ventilátor nem marad 17V, ellenkező esetben használja fel az oldatot magyarázta több alább.)"

Tehát vesszük a 12V -os ágat és a vezérlőIC valemely lábán stabilizált 12V -t kapunk? 7812 -alatt mit értünk?
(#) laszlokunstar válasza mythbuster hozzászólására (») Aug 17, 2011 / 1
 
Fordítás Google-ról Magyarra:
Mivel a kimeneted 0-30 V között változik, ezért azt a 12V-os ventilátor meghajtására nem használhatod.
Több lehetőséged is van:
-legcélravezetőbb egy külső 12V-os tápról meghajtani, a hőfokvezérelt kapcsolási rajz az eredeti linken megtalálható.
-A készenléti táp 5V-járól meghajtani ventilátort, ilyen feszültségű 80 mm-eset viszont nem biztos, hogy kapsz. 12 V-os ventilátort hajtottam meg már 7V-ról. nyugdíjas tempóban, halkan pörgött 5V 70 mm ventilátor
-Vagy veszel egy 230V-os 80 mm-es ventilátort, és állandó fordulatszámmal fog hűteni.
(#) mythbuster válasza laszlokunstar hozzászólására (») Aug 17, 2011 /
 
Az baj ha mondjuk a forgási sebessége nem állandó? Arra gondoltam, hogy 5V és 12V közé bekötném, akkor a feszültség növelésével nőne ugyan a nyugdijjas tempó, de számításaim szerint nem megy 13-14V fölé. Mondjuk ezen még gondolkodok, most egy kisebb problémába ütköztem, mivel az 500k -s potim túl nagy, a 20k -s túl kicsi, így ezen leírás szerint próbáltam átalakítani, abban a reményben, hogy majd elég lessz a 20k a referencia 5V szabályozásához, ezzel tudom 1-30V -ig tologatni a kimeneti feszültséget.

Eredeti verzióm:

IC 1. lábát a feszültségosztó ellenállásokról egyetlen áthidalás megszüntetésével lekaptam , így az IC 1. lábára raktam a potit és azt húztam rá a kijövő 12V -s ágra. A földre menő ág mai napig sértetlen!

Jelenlegi állapot:

Kaptam még egy ilyen tápot, kiszedtem belőle az 5k -s ellenállást az 5V -os figyelőpontjáról, majd bekötöttem a poti helyett. Tehát 12V + 5k + IC1

Elértem ahoz a ponthoz, hogy az IC 2. lábáról mindent ki kell írtani, majd keresni stabil 5V -t és egy potival az IC 2. lábára csatolni. Ez is megvan, tehát poti(5V IC2 null). A baj ott van, hogy stabil 8 voltot ad, bármerre tekerem a potit ott marad! Ha az IC 2. lábát az éterbe lógatom akkor 27V -ot ad. Mit csináltam rosszul? A poti jó!
(#) mythbuster hozzászólása Aug 18, 2011 /
 
Lehet maradok az 5-16V szabályzáson... 14V -re rátoltam a multimétert, 17 A -t szedett ki belőle(oldalán 18A -t ír), persze nem tudtam folyamatosan figyelni mert 2 másodpercre már füstölt a kábel! Elég erős táp ez... Most a védelmen dolgozom, bár szerintem ez a kábelt hamarabb leégeti annyira erős... Eddig ott tartok a védelemmel, hogy 6A -s terhelésnél visszaveri a teljesítményt, lelassul a venti is, ezt kéne tovább überelnem hogy tiltsa le a tápot teljesen...
(#) laszlokunstar válasza mythbuster hozzászólására (») Aug 18, 2011 /
 
17A-re azért kell legalább 4 mm2 keresztmetszet. Fogj össze több kábelt, és bírni fogja.
Ami az oldalára van írva az sose biztos. Nézd meg a diódákat, azok tényleg bírják-e? Esetleg csere nagyobb áramú gyors diódára.
(#) mythbuster válasza laszlokunstar hozzászólására (») Aug 18, 2011 /
 
Jó, hát nem szeretnék erről önindítózni , 55ah -s akkutöltésre használnám ami ott a szekrénybe, arról megy az UPS valamint 1-2 kisérlethez max 10A -t szednék ki belőle, tegnap egy órán át hajtottam 2 x 6A -s autó izzóval, így gondolom bírni fogja azt amire nekem kell. Amúgy a 12V -s ágát nyomhatom rá az akkura ahogy van? kell rá soros dióda? Sajnos az akku hajlamos bevadulni... Ami relytény:

Kimenetet 12V -re állítva az 5V -s ágban 5V, a 3V -s ágban 9V? az hogy kerülhetett oda?

Azért tartottam meg az ágakat mert terveim vannak velük...

Üdv!
(#) laszlokunstar válasza mythbuster hozzászólására (») Aug 18, 2011 /
 
Az autóakku töltésről itt olvashatsz bővebben. Ott találsz egy cseh kapcsolást, a tápot az ott leírt elektronikával kell kiegészítened.
(#) mythbuster válasza laszlokunstar hozzászólására (») Aug 18, 2011 /
 
Igen ezt teljesen átolvastam 3 nappal ezelőtt, az a gáz, hogy egyszerű kéne, nem igazán foglalkoztam eddig nyák készítésével, egyenlőre még nem tervezem, természetesen nem óhajtom magára hagyni a töltést így felügyelet alatt lessz, egy izzót sorbakötök és vigyázok a helyes bekötésre, csak az érdekelne, hogy a 12V -os ágat a potit 14,5 -re csavarva tolhatom rá az akkura? Mennyire lálykolják a Scotty diódák ha akkut kapnak a kivezetésükön?
(#) laszlokunstar válasza mythbuster hozzászólására (») Aug 18, 2011 /
 
Nem tudom, ott kérdezd meg.
Én egy régi békebeli szovjet akkutöltőt használok. A potmétert 0-ra tekerve teszem rá a csatlakozót a sarukra, bekapcsolom, majd lassan növelem a töltőáramot az akksi kapacitás 1/10-éig és azon az áramon töltök.
Mindenképp nézd meg a táp 12V-os ág Schottky diódáinak paramétereit!
(#) mythbuster válasza laszlokunstar hozzászólására (») Aug 18, 2011 /
 
A 12V -s ágon levő "Schottky" dióda HS X8223 F12C20CT. Sajnos nem igazán találtam leírást róla... Japánul szintén nem tudok...
(#) laszlokunstar válasza mythbuster hozzászólására (») Aug 18, 2011 /
 
200 Volt, diódánként 6 A, 1 tokban összesen a 2 dióda 12A-rel terhelhető. Cserélném.
Következő: »»   75 / 200
Bejelentkezés

Belépés

Hirdetés
XDT.hu
Az oldalon sütiket használunk a helyes működéshez. Bővebb információt az adatvédelmi szabályzatban olvashatsz. Megértettem