Fórum témák
» Több friss téma |
Hogy viselkedik a triakos szabályozás - úgyértem megvagy elégedve a működésével?
Üdv!
Szeva! Bármit lehet csinálni mikrohullámú sütő trafóból. Ha szét tudod szedni úgy, hogy ne sérüljön az eredeti primer (hímestojás) és az eredeti szekunder helyére betekersz szép vastag réz kábelt, úgy hogy legyen 12V, meg még egy olyan 3-4V-os kimenet, akkor a 12V-os ágat ha egyenirányítod és ráteszed az akksit, bármeddig rajta hagyhatod, mert csak 14,2-14,4V-tal tölti(12V-os váltó fesznek a csúcsa), ahol még éppen nem bomlik a víz és nem töltődik túl az akkumulátor. Ha egy kis kapcsolóval rányomod a plusz 3-4V-os szekundert, akkor meg pezseghet kicsit, de beleszúrja az ampert, csak figyelni kell az akksit. Kicsit vacak a hatásfoka, úgyhogy ha gyakran akarsz aksit tölteni, nem érdemes a gyári primert használni, onnantól meg macera, mert a csévetest gyártás-tekerészés időigényes nagyon. Lehet hogy folyamatos üzemnél hűteni is kellene a trafót, mondjuk egy pc táp házába. Olyan 5-800W körül lehet belőlük kihozni, az 12V-on elég sok amper (50+). Olyan kábellel kell megtekerni, hogy 3,5A/négyzetmm keresztmetszeti áramot ne lépd túl (nagyon) mert leéghet. Kis parketta lakkot keresel, abba belemártod és zajos se lesz utána. 220V-ra nagyon figyelni kell(jól szigetelni), élesztéskor multiméterrel megmérni hogy nem üt-e át a primer vagy a szekunder a vasmagra. Életképes ötlet amúgy. Javítsatok ki ha valami rosszat mondtam
Van itthon két 180W-os ipari ventillátorom, 1 fázisról üzemeltetve(120W így csak kb) elég brutálul fúj, azt kötöttem rá először, és 100K-s potival olyan 10-100%-ig lehetett állítani, de a trafón elég fura... Eredetileg az is volt a cél, ha ugye letekered, trafó bekapcsol, feltekered, akkor kész a lágyindítás
, de nem. Most csak annyit érzek vele hogy másképp búg egy leheletnyit a trafó tőle . Szerintem az a baj, hogy ahogy kinyit mondjuk a szinusz jel első felének csúcsánál mondjuk, jól televeri a fázisjavító kondikat, meg a vasmagba felépíti az elektromágneses teret, aztán ez szépen tartja magába az energiát amíg a következő félperiódusba nem nyit. Ez valószínűleg nem teljesen így lehet de én így képzelem most el
Csatoltam képeket hogy jobban érthető legyen, előző hsz-be elírtam, 10V körül az igazi shottky diódával, vagy 10,5V szilíciummal. Dióda nyitófeszültséget megtudod mérni multiméterrel. Az egyenirányított szinusz jelen meg ne csodálkozz ha egy multiméterrel 10V-ot mérsz, attól még a csúcsa 14,2 körül lesz (a 10V a jel átlaga). Nekem ilyen akksi töltő egy szomszéd által kukára ítélt 45Ah-s akksit felélesztett, első pár órába még csak pár század ampert szippantott fel, aztán 6-8 óra múlva már 1-2A körül, és 12 óra múlva 3,5A, kb itt volt a töltőáram csúcsa ilyen 14,4V-os feszültséggel, kb 3 nap alatt töltött fel, és azóta is bográcsozás/szalonnasütéskor egy pc-s inverterrel egy 40W-os neont elhajt 5,5órán át, ami arra utal, hogy valahol 35Ah körüli még a kapacitása az akksinak.
Tehát csak egy jól megtekert szekunder és 4db dióda vagy 1db graetz híd is elég lehet akár.
Kösd ki a fázisjavító kondikat a primer oldalon és úgy próbáld a triakos szabályzót,most szabályozni fog,ha jó az a szabályzó.Választanod kell,vagy kondik,vagy triakos szabályzó,a kettő együtt nem megy.Lágy indításra más jellegű áramkört kellene használni és akkor maradhatnak a kondik.
A szabályzás miatt gondoltam a triakos szabályzóra... De akkor két legyet egy csapásra jó lesz lágyindításnak is. Bár lehet hogy nem jó lányindítani a hasított szinusz, ezen még nem gondolkodtam, de ha nem megy akkor jön az original 10-20W ellenállás+relé. Lehet maradnak a kondik, és azzal szabályzok hogy a 3 trafóból 1-2db-ot ki vagy bekapcsolok. Úgy is 1db trafó pont jó 2-es elektródához, 2db 2,5-öshöz, 3db meg talán 3,2-eshez. Csak az még nem lenne vmi penge szabályzás... Mindjárt kipróbálom kikötött kondikkal.
Mi lenne ha a képen szemléltetett módon szétvágnék és összehegesztenék 4db trafót, 2-t szembe, 2-t egymásra? Darabonként 20cm2 körül van a keresztmetszete, összesen 40 körül az 1T-val gerjesztve is 1600W és brutális trafó ablak (mint a gyáriakban) de esetleg 1,2T-vel gerjesztve is már 2300W és még az se a gyári 1,6-os... A voltonkénti menetszám is csak 0,94 lenne 1,2T-nél. Az új nagy ablakba lehetne mágneses söntöt tenni.
Annakidején mikor még a "sufnyituning"házi hegesztök kisérleteztünk minden megoldással.Ha elfogadsz tőlem egy tanácsot - a trafókból úgy "flekxeld"ki az öszehegesztést,hogy lemezekre szedhető legyen és úgy tervezd meg a nagyobbat,hogy mikor a lemezköteget rakod ösze az alsó lemez toldásait MIDÉG átfedje a következő!A légrésre gondolok,hogy az egyáltalán nelegyen és,ha tudsz találni olyan formációt aminek megfelelő a keresztmetszete-szerintem egyáltalán ne hegeszd hanem szorítsd ősze-sokkal kisebb a vasveszeteség.
Ipari alkalmzásban találkoztam olyan trafóval ahol a lemezköteg vastgsága a nényszerese volt a belsö mag szélességének - tehát,ha a tafókat lemezekre bontod és az előbb leírt légrésmentesen nem hegesztve hanem szorítvarakod ösze -persze az öszehegesztés nyomait egyenként elkell tüntetni - nemlesz rövidzárlat a magban-sokkal lisebb medő teljesítmény - erre gondolok:
Ó hát azzal nincs gond mivel a vas már szét van vágva és sértetlen a primer. Ha jól tudom ezek gyárilag kb 1menet/V-tal vannak tekerve? Akkor olyan 12 menet menet kellene nekem és még 3-4 menet hozzá. Van 2,3mm átmérőjű rézdrótom ha abból 3 szálat összefogok és valami hőálló szalaggal összeragasztom szerintem elég lehet?
10menet+3-4 menet, de a legtutibb sztem az lenne, ha vagy 5 menetig menetenként csinálnál csapolást és akkor magadnak meg tudod mérni hogy melyik a legjobb fesz. Nem ott szokott lenni a gond, amikor szétvágod a vasmagot, hanem amikor a vasmagból kiszeded a primert
A réz amit terveztél bele sztem fasza lesz, 14A-t bír kb szigeteléshez ott a festőszalag. Merev drótnál a vasmag éleit jól szigeteld le, mert könnyen lekontaktolhat rá az első feltekert sor. Én mire 3x1,5-ös drótból megtekertem, úgy hogy cimbora segített, rendesen leizzadtam, mondjuk nekünk 32 menet ment fel.1menet/volt kb igen, de ezt pikk-pakk le tudod tesztelni ha kész van mielőtt lehegeszted, szorírsd össze pillanat szorítóval, vagy ami van, és teszteld le
Ésha mondjuk 2 menetenként csinálok csapolást akkor akár 6V.os akkuhoz is jó lehet.
Viszont: Azt hogy tudom megoldani hogy ha kisebb akkut töltök akkor az nem kapjon 3-4A csak 1et? Vagy annyit vesz fel amennyit kér?
Ha 5V-nál és 6V-nál csinálsz csapolást akkor persze jó lesz 6V-os akksit is tölteni, mert az 5V-os szekunder 5*1,41-0,6V=6,4V-ra tölti fel, a 6V-os 7,86V-ra... és elvileg a 6V-os akksi ha 3 cellás lenne, azt cellánként 2,4V-tal kell tölteni, ami 7,2V-os töltő feszültséget jelenet. Az hogy hány amperrel fogsz tölteni azt nagyban befolyásolja az hogy mekkora feszültséget kapcsolsz az akksira, mert lesüllyed a transzformátor feszültség, és minél nagyobb a feszültség, annál nehezebben süllyed le ugyan oda. A csapolást úgy gondoltam, hogy 10V-tól menetenként 5 meneten keresztül. Ha a 10V-ra tekert reésszel töltesz, sose fog nagy amperrel tölteni, viszont bármeddig rajtahagyhatod, és ha minden igaz, a lassú töltést jobban is szeretik. Viszont ha rá kell bikázni az ampert, akkor rákapcsolsz még pár menetet 11-12-13-14V-os szekundereket használva (14V-nál már 19V-os az töltőfeszültség csúcsa!) és figyeled egy vagy 2db multiméterrel az átfolyó áramot, hogy ne lépd túl a normális mennyiséget. Szóval 10V-nál még csak ilyen 3-4A-eket csinált az én masinám, ami nekem bőven megfelel.
De persze valami akkumulátor töltő topikba biztos le van írva hogy a töltőáramot hogy kell számolni a belső ellenállásokból és feszültségekből.
Elég érdekesen számolsz. Ha a mikrosütők trafóinak darabja 800-1200 VA, akkor a 4 darabból hogyan lesz csak 2300 W (nem egészen 600 W magonként)?
Ha megnézed a trafószámításokat, a keresztmetszet növekedésével növelik a gerjesztést is, anyagtól függően legalább 1,2-ig. De ez a keresztmetszet nem 20 cm2-nél, hanem 10 körül van. A mikrotrafók üzemi gerjesztését visszaszámolhatod a menetszámból és a keresztmetszetből. Hegesztőként nyugodtan használhatod azt a gerjesztést. Ha félsz, hogy bekapcsoláskor levágja az automatát, ráteszel 5-10 %-ot a menetszámra. A szétvágott de még összehegesztett kötegeket nyugodtan összefogathatod szembefordítva. A lényeg, hogy előtte minden sorját le kell csiszolni, hogy a magok tökéletesen összefeküdjenek. Ha nem hegeszted újra össze, akkor komoly kengyellel kell összehúzatni. A hiperszil tekercselt magokat is így szerelik.
Áháá. Akkor úgy csinálom hogy 4-5-6-7 menetnél csapolom és 10-11-12-13 menetnél.
És akkor lehet a 6 és a 12V -os akkut is töltögetni meg bikázni is.
A gyári gerjesztést az eredeti menetszámból számoltam egyszer vissza 1,58 körülire. Az én motjaim közepe 28*65mm-es ami 20cm2 körül van, és a rajzon ábrázoltak szerint 2db megy szembe(nem EI mag hanem két E-ből), ahol nem adódik össze a keresztmetszet, 2db meg egymásra és így gondoltam a 40cm2-t. 2 db 1,6T-vel gerjesztve az már 4100W
(40*1,6)^2 nem?peter1995: így van
Nem csak a vasmagkeresztmetszet számít, hanem a tekercselési tér is. A szembefordítással az is megduplázódik. A söntvasmagocskák is kiesnek (hacsak nem teszed be középre). A megnövelt tekercselési térbe ugyanazt a menetszámot 2* (X*) huzalkeresztmetszettel tudod betekerni. Nagyobb lesz a terhelhetőség.
Hegesztőként bizony 5-7 KW-tal terhelhető lesz a trafód (rövid ideig). Csak legyen automata, ami bírja!
igen, csak ha simán szembe fordítok 2db E magot a dupla térbe még mindíg nem tudok betekerni 3KW-os primert meg hasonló szekundert, ezért gondoltam, hogy levágom az E mag alsó és felső szárát és az I mag felével megmagasítom, így kb 6x-os tekercselési hely lenne, és nem maradna ki anyag se
a képen ábrázoltam hogy hogy gondoltam, olyan 8-10 hsszel ezelőtt.
Akkor lehet, hogy csak a 4*E párosítására és szembefordítására figyeltem oda. Az bőven elég lenne. Az utóbb leírt átalakítást nem ajánlom. Túl sok a légrés, a házilag könnyen elérhető pontatlanság...
Sziasztok!
Tekertem egy trafót egy békebeli 1200W-os mikróéból az itt olvasottak alapján. Szépen viszi a 2,5-es pálcát. Kicsit melegszik. Mivel 2,24-es madzaggal tekertem és hát ugye azzal nem egyszerű, így jól kiműgyantáztam, hogy ne tudjon semmi mocorogni. Úgyhogy nem akarom szétbontani. Viszont lesz egy másik trafó is. A kettőt össze akarom kötni. Viszont mivel ugye nem egyformák, így egyenirányítás után gondoltam párhuzamba kötni őket. Hogy kis pálcával is menjen, szabályzást is kéne csinálni. Két trafó mehet egy szabályzóról szerintetek? Ez így működőképes?
Szerintem működőképes, de elvileg lehet közösíteni egyenirányítás nélkül, csak jól kell összekötni. A triakos szabályzóm hamarosan összedobom, és megírom a tapasztalatokat, csak szánjam rá magam. 2,24 átmérőbe? 1 szál? Mert az akárhogy számolom nagyon kevés.
Hát én csak úgy nem kötném össze. Még ha úgyis tekerem meg, hogy az üresjárati fesz egyezik, ha megterhelem, mivel eltérőek, nem egyformán fog leesni a feszültség. Amúgyis gondolkoztam az egyenirányításon, csak egy trafóval nem akartam még erre is pazarolni a teljesítményt.
A képet az előbb nem tudtam betenni. Így gondoltam: http://1.1.1.3/bmi/kepfeltoltes.hu/111030/hegeszt__www.kepfeltoltes.hu_.jpg Igen d=2,24mm-es huzal. Nincs vele semmi gond, azonkívül, hogy jó merev. Többen itt 2,5mm2 (d=1,78mm)-e huzallal hegesztenek.
Hali. tegnap összehegesztettem a trafót és megtekertem. 6 szekunder csapolás lett úgy mint: 13,14,16,17,20,23V egyenirányítás és puffer után. Ki is próbáltam egy 3Ah-s 12V-os akkuval 16V-os állásba 15,3V-ra esik a fesz és először csak 20mA majd 400mA lett az áram. aztán visszakötöttem 14V-ra ahol 13,3V a fesz és itt töltögetem 300mA-rel.
A trafó melegszik de aktívan hűti a gyári ventije így a kezem elbírja egy óra működés után is. Kérdés: mit lehetne csinálni hogy a trafó bekapcsolásásnál ne küldje le a 10A-es megszakítót? Úgy van bekörve hogy a 220as kábelre megy állandóba a venti és a trafó egyik kivezetése(primer) a 220 másik fele egy 10A-es kismegszakítóba és ezzel kapcsolom a trafót. Viszont néha mikor megtalálom a 0 átmenetet lecsapja a helyiségbe az áramot. van mikor egymás után de van mikor minden tizedikre.
Szerintem ha össze van kötve a két egyforma feszültségű szekunder, akkor ugyanannyira fog esni a feszültségük, csak az erősebb trafón több áram, a gyengébben kevesebb fog folyni. (egy rövid darab vezetéknek, amivel összekötjük a két trafót és aminek most 0-nak tekintjük az ellenállását, nem lehet a két végén különböző feszültség) Egyenirányítás után is nagyjából ugyan ez a helyzet. Link nem megy nálam. Érdekes, elég vékonynak hangzik az a huzal, hegesztő trafóknál olyat olvastam, hogy 10A/mm2 max, itt meg azt is olvastam, hogy 800-1000W-os trafókat 2x2,5mm2-es vezetékkel tekernek.
peter1995: kimész ócskavas telepre, és az egyik mikró gyári lágyindító panelét kiveszed, vagy veszel vateráról 500Ft-ért, vagy építesz egyet házilag. Puffert meg szedd le inkább, jobb úgy az aksinak.
Más irányba mentem el. A megtekert trafó marad így. Üresjárat 39V. Kb 80-85A-t produkál. 2,5-es pálcával jó. Az üresjárati áramfelvételt motor üzemi kondival igyekszem lenyomni, ameddig lehet (nélküle felveszi a 8A-t, ha lemegy 4-5-re az nekem elég). Ventilátor hűtés. A másik trafót fojtóként fogom szabályozásra használni a szekunder körben. Lesz állítható légrés, de kevés az átfogás, így kellene leágazást kapcsolni. 80-100A-re kéne valami olcsó kapcsolási megoldás. Dugaszolás is jó nekem mert max 3-4 állás lesz. Tudsz erre valami jó tippet adni?
Van itt egy téma hegesztőtrafó szabályzásra, onnan néztem most ki egy triakos szabályozót, mert a mostani nem jó rá, nyitva marad a triak. Ma megvettem hozzá az alkatrészeket, ha holnap lesz egy kis időm összerakom, hátha jó lesz. Szerintem primer köri triakos szabályozás lehetne a legegyszerűbb, vagy szekunder köri esetleg, mert ha a trafók gyári primerjét használod, azt ugye nem szerencsés megbontani.
Üdv mindekinek!3fázisról nem próbálkoztatok 3db mikrortrfó-csillagba kötve -trafónként 200V a szekundereket szintén csillagba-6db dióda-fojtó-esetleg egy nagy pufferkondi=egyenáramú hegesztés!?
Na most próbáltam ki, ez a triakos szabályzás egész jó, kicsit csavargatva 2-es pálcával és 2,5-össel is prímán lehet hegeszteni.
szerk: És szerintem triakkal, 24V-os trafóval is kijön 2000Ft-ból. Szűrés nélkül raktam amúgy össze.
Sziasztok én már épitettem egy párat, és nekem simán viszi a 3-as pálcát is csak az a bajom vele, hogy a 2-es pálcával vág ugyhogy gondoltam, h nem e lehetne a bemenő feszültséget szabájozni?
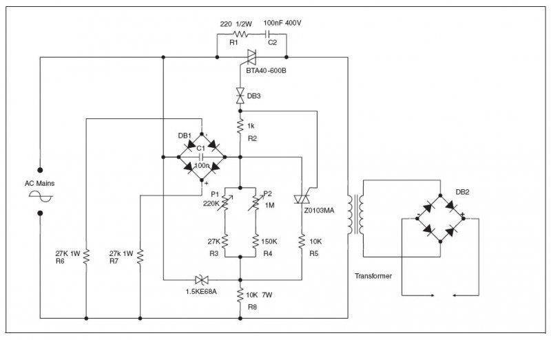
Itt egy szabályozó-köbzoli tette föl egy másik oldalra próbáld ki,jól müködi!
|
Bejelentkezés
Hirdetés |




, de nem. Most csak annyit érzek vele hogy másképp búg egy leheletnyit a trafó tőle





