Fórum témák
» Több friss téma |
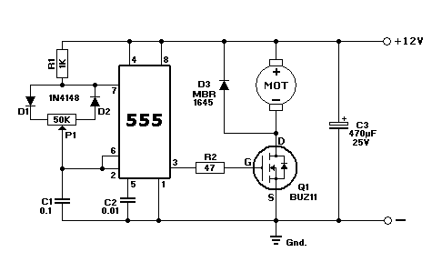
Szia! Ha már 555-el építetted, akkor én inkább ezt javasolnám:http://www.hobbielektronika.hu/forum/files/d6/d62fd9a0a087e65c9062acf9861f9971.jpg
Kösz már csak azt hogy a buz11 helyettesíthető egy irf540 el ja és az mbr 164 helyet ha berakok egy 3 amperes diódat az elég ha a motor csak 2-3 A vesz fel max és r2 az egy 47 r ellenállás? illetve c1 és c2 is érdekelne hogy nanoban vagy miben van mert ezt nem tudom kitalálni többi menni fog ha nem írtam valamit jól kérlek javíts
![]() ![]()
Tehát ha jól értelmezem, így műküdne a dolog (csatolt file)?
Igen igy mar meg tudja rendesen hajtani a FET G-jet.
Szia!
A kondik értékét általában µF - ban adják meg, vagyis 100nF és 10nF értékekről van szó. A dióda egy gyors nagy áramú Schottky dióda, amit helyettesíthetsz mondjuk egy rossz PC tápból kivarázsolt diódával, ami a 12V, vagy az 5V egyenirányítására szolgál. Az megteszi. Ha ilyen kis áramú a motor, akkor az IRF540 bőven megteszi, nyugodtan be lehet tenni. A BUZ11 -nek csak egy kicsivel jobbak paraméterei, de itt nem lényeges. R2 természetesen 47 Ohm, ahol nincs kitéve a paraméter, ott mindig Ohm az alapértelmezés szerint. A korábbi kapcsolásod nem próbáltam ki, nem tudom, hogy működik e, de ez biztos jó lesz. Nem sok átalakítás kell hozzá.
Köszönöm az eddigieket. Azonban ha az IRF510-nek megjelölnéd a lábait...
![]() ![]()
Szia!
Balról gate, felül drain, alul source. Sanykaraj rajza ROSSZ! Jó FET-bekötés.. Másik megközelítés: Bővebben: Link
Köszönöm, Köbzoli!
Nekem sanykaraj rajzáról is ugyanez jött le ![]() De poros rajzával kapcsolatban változatlan a kérdésem.
Megadtam a választ, de még egyszer leírom: balról a gate, felül a drain, alul a source, ez Poros rajzán a FET bekötése.
Ha így érthetőbb, tessék. A motorra nekem egy relén keresztül csatlakozott a táp feszültség ezt most kihagytam. Sajnos a nyák rajzot most nem találom hozzá.
Ismét köszönöm mindenkinek a segítséget.
![]() ![]()
Helló!
A source körbe miért nem jó bekötni a terhelést?
Sziasztok!
Kérdésem az lenne, hogy _BiG_ álltal közölt kapcsolást valaki elkészítette e és ha igen akkor működik e. Továbbá, hogy egy kis átalakítással a PWM vezérlés képes e nagyobb motort is meghajtani? Egy 24VDC -s motorrol lenne szó, melynek a maximális teljesítménye 800 W. Válaszokat előre is köszönöm.
Azért, mert a MOSFET- ek csatornaellenállása a G-S feszültségtől függ. Minél nagyobb a G-S feszültség, annál kisebb a csatorna ellenállása. Ha a Source körbe van kötve a terhelés, akkor az átfolyó áram hatására a terhelésen feszültség esik, mely megemeli a Source elektróda potenciálját, amely csökkenti a G-S feszültséget, így megnövekszik a csatornaellenállás. Ez pedig csökkenti a hatásfokot, mert a tranzisztoron nagy disszipációt okoz. A hatásos teljesítmény jelentős része a tranzisztoron fog hővé alakulni, mely igen előnytelen.
Tényleg.
![]() ![]()
A kapcsolást nem ismerem, de ha tényleg PWM jelet ad ki az IC, akkor működnie kell, persze a MOSFET-et lehet ki kell cserélni egy nagyobb áramúra és az 555-nek a tápfeszültségét le kell csökkenteni (pl. 7812-vel), mert nem bír csak 16V-ot.
Tehát, ha keresek egy nagyobb áramot kibíró FET-et (bár nem néztem utánna, hogy az adott kapcsolási rajzon szereplő mennyit bír) és megoldom az 555-ös megtápját külön, akkor müködőképes is lehet a dolog az adott 800W-os motornál?
Szerinted elég egy FET, vagy párhuzamosan rakjak be mellé esetleg még egyet?
A BUZ11 azt hiszem 30 vagy 33A-es. A te motorod csúcsárama pedig lehet ennél jóval több is. A párhuzamos üzemről meg nem tudok nyilatkozni, nem tudom, hogy működik-e.
Egy IRF 3710 Z (100V, 59A, 18mohm)szerintem megfelelne a célra, nem is túl drága (~262Ft Hestore-n)).
Szia!
A túlméretezés fet terén nem árt, mert a motor indításkor főleg ha le van terhelve pillanatra képes 8x -os áramfelvételre is. üdv. Foxi
Sziasztok!
Mit gondoltok? A csatolt kapcsolás működőképes lehet. Jól átrágva a témát én úgy gondolom, hogy igen, bár lehetnek benne hibák. Észrevételeket várok! ![]()
Üdv !
A rajzod alapján elkészült a mű. Kb félórás tesztüzem után viszont nem tudom a potival szabályozni a fordulatszámot. Kimértem a poti ellenállását, az jónak tűnik. Hol keressem a hibát? Valamint még azt vettem észre a teszelés alatt, hogy "indulás előtt" morgó hangot ad 1-2 motor. Eltérő tipusú 3pólusú motorok. Ez kiküszöbölhető, vagy a pwm velejárója?
Félre értések végett tisztázni szeretném , ez a rajz csak annyiban az "enyém", hogy lemásoltam egy a neten talált kapcsolást. Így kinyomtathatom a nekem megfelelő értékekkel, ha arra van szükségem. Bárhol megtalálhatod a neten. Ha először ment akkor valószínűleg a FET nem bírja a terhelést. Esetleg az 555 kimenetén oszcilloszkóppal meg kellene nézni a kimenő jelet. Igen a sípoló hang természetes jelenség ennél a kapcsolásnál a motorokon.
Üdvözletem ismét.
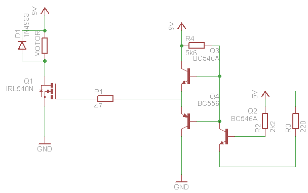
Még egy kérdésem lenne a korábba kapcsolással kapcsolatban. (FET meghajtó Bővebben: Link). A tranzisztoroknak muszáj ezeknek a típusoknak lennie, vagy megfelelnek egyéb NPN-PNP párok is?
Figyelj a tranyok bekotesere. sok variacio lehet. Meg melle a bontott tranyo lehet akar rossz is. Esetleg kosd le a G elektrodat egy 1k ellenallassal a GND-hez. Lehet valamelyik tranyo viszaramos, es a G nagy bemeneti ellenallassal rendelkezik. Nagyon kis aram ki tudja nyitni. ( inkabb fesz, mert nem folyik aram csak a be es kikapcsolaskor).
A tranyók elvben jók, és a bekötésre is figyeltem (először bele is szaladtam abba a hibába, hogy előbb terveztem panelt aztán bontottam, és nem stimmelt a lábiosztás...). A tranyókat a multiméterem tranzisztor mérőjével (nem tudom mi ennek a hivatalos neve) mértem. Próbálkozok másik tranyókkal, és kipróbálom az ellenállással is. Majd megírom, hogy van-e valami előrelépés.
|
Bejelentkezés
Hirdetés |