Fórum témák
» Több friss téma |
Fórum » Kapcsolóüzemű táp autóba Hi-Fi-hez
A primer szálakat nem nagyon akarom szétbabrálni mert bele vannak forrasztva egy 6mm-es saruba. + elég rövid a kivezetés is. Szóval ezt panelen kell megoldanom.
Ez bonyolultabb mint gondoltam... Szóval egyforma hosszúnak kell lenniük a primerek és a drainek között is a vezetősáv hossza, és a source-k és a fet meghajtó tranzisztorainak emitere között is szimmetrikusnak kell lennie. A doboz meg van amibe benne lenne. Annyi baj van vele hogy le van festve gyárilag. Most ezt felcsiszolva fémtisztára (olyan 1-1.5mm vastag) jó lenne hűtésnek? A fényképeknek nagyon örülnék köszi
Van egy olyan érzésem, hogy te biztosan át fogod azt a trafót tekerni. Nem is egyszer...
Hát, miután nem tudom mekkora a dobozod, még becsülni sem tudom, hogy mennyire lesz hatásos hűtőnek.
Már 1x áttekertem a szekundert
Mert nem volt vcs-m a első verzióba. Fix 35-0-35V-ra tekertem a szekundert. Az volt a baj hogy üresen terheletlenül volt 40V dc-m a kimeneten, terhelve egy 30W izzóval 1,6A leesett a feszültség 30Vra. Akkor mondom mi lesz ha majd 20A lesz megterhelve? Ezért döntöttem úgy hogy akkor teljes híd erősítőt teszek rá. Szimpla tápra van akkor szükségem. 65-70V@20A Persze a kimeneten nem kel ekkor a fesz az erősítőnek lennie majd hogy elérjem a 800W-ot. kb 50% modulációs mélységre számoltam. Ezután az áttekerés után jött a visszacsatolás. És akkor jött elő az összenyitás gyanúja és a rettenetes hatásfok csökkenés.
Itt a doboz mérete, anyagvastagság. Ebből lejön ugye dupla festék réteg.
Ennek az oldalaival szeretnéd csak hűteni a 800W-os tápod?
Üdv!
Itt a snubber kapcsán vetődött fel bennem egy kérdés: milyen esetben kell feltétlenül snubbert használni? Ha mondjuk IRFZ44N -et szeretnék 110kHz-en hajtani, oda is kell snubber? A hatásfokot amúgy nem rontja le?
Ha már snubber, én is kérdeznék egyet. Mi alapján kell méretezni a snubbert, ha szkópábráról tudjuk a belengés frekvenciáját, és nagyságát?
szucsip kérdésére a részleges válasz: A parazita induktivitásokon(Nyák, szórási induktivitás,stb.) a gyors áramváltozások miatt indukálódott túlfeszt fűti el(vagy okosabb kapcsolásokkal vezeti vissza a bemeneti pufferbe), hogy ezek a tranziens feszültségek ne menjenek a FET DS feszültségtűrése fölé, és ne üssék át azt. Minél jobb a nyákterv, és jobb a tarfó tekercselése, annál kisebbek ezek a tranziensek, annál kisebb a veszteség a snubberen. Illetve befolyásolja még a FEt nyitásának, zárásának meredeksége is. Minél gyorsabban nyit(zár), annál nagyobb az indukált fesz, ha viszont túl lassan kapcsol, akkor a lineáris üzem miatt lesz nagy veszteség a FEt-en. Meg kell találni a középutat.
Szimulátor.
Lemaradt a kép:
http://i56.photobucket.com/albums/g199/albinolynx/meres.png
Köszi, de amúgy tudtam, hogy nagyjából mi a feladata a snubbernek. A szimulációs ábrádon én azt a tekercset jóval nagyobbnak képzeltem volna el.
További kérdés már csak az, hogy miféle reaktáns tag, és hol van, ami az Ud feszültséget fentebb tudná emelni, mint a tápfesz. Hiszen ha földelt sourcú FET-et kikapcsolsz (N csatornás), akkor az összeomló mágneses tér ellentétes irányú feszt. hoz létre, azt pedig az antiparalell dióda visszatölti a forrásba. Eddig úgy tudtam, hogy csak az antiparalell dióda lassúságát hivatott kompenzálni a snubber. Ezek szerint mégsem?
Tehát, egy "U" alakú hűtő van hajlítva, ebbe van beépítve egy komplett táp, de a kimeneti pufferkondik nincsenek a panelen. Az alja teljesen sima, egyenes, tehát, ha beszerelem még egy dobozba, akkor a doboz is tud hőt elvinni, de egy 2 x 300W-os erősítőhöz bőségesen elegendő ennyi hűtés is.
Az előbbiekben belinkelt szimulációs rajz csak arra hivatott, hogy megmutassa, hogy a szerelési induktivitást hova kell elképzelni, tehát ezen nincs az a visszavezető dióda.
Ha teszel bele egy ilyen diódát, akkor nagyban javul a helyzet, mert úgy ahogy mondod, a dióda megnyit és megfogja a tápfesz+1 V-on a drainfeszültséget. Ez akkor lenne igaz, ha a dióda anódja és a drain között nem lenne semmilyen szórási induktivitás. Sajnos a gyakorlatban nem tudsz úgy szerelni, hogy ez ne legyen és még a FET-nek is van belül némi induktivitása. Tehát, akármit csinálsz, mindenképpen lesz túlfeszültség. A másik, hogy nem árt lassítani a drain-source jel felfutását, egyrészt nem túl jó, ha mondjuk 20 ns alatt változik a feszültség mondjuk 24...300V-ot, mert ez az igazi RF zavarforrás, másrészt az is előfordulhat, hogy a FET visszakapcsol a Miller kapacitásán keresztül, tehát, a kikapcsolás után újra bekapcsol, stb. De ez azért ennél jóval bonyolultabb. A diódák bekapcsolási ideje többnyire néhány ns, emiatt nem igazán kellene snubber.
Ettől jobb ötletem már nem nagyon van...
Tényleg újra tekerem a trafót... katt-nak igaza volt. Így sehogy sem jó. Nem vagyok megelégedve. A trafó mellé teszem az összes fetet és polygon plane-el látom el.
Leegyszerűsítem a fet meghajtást is. A TL belső tranyói 250mA tudnak. Ez meg tud hajtani 4 FET-et 22R gate ellenállással? Lezáráshoz PNP tranyó-220R ellenállat meg L4148-at használnék.
Szerintem nem.
SG3225-nek lényegesen nagyobb a kimenő árama, de annál is ajánlott használni valamit a FET-ek meghajtására. Ha vissza olvasol, SG-vel azért 4db FET meghajtható, jó jelalakok mellett.
Aha láttam. Meg a WestSound weboldalán is.
Miért nem raksz BD139-140 párosokat?
Közel a FET-ekhez, kollektorokra pedig közvetlenül 47µF mondjuk. Vezérlés, FET meghajtás FET-ek trafó egyik oldalán, másikon pedig a szekunder kör. Tükör szimmetrikus elrendezésben. Ha pedig egy oldalra akarod rakni a FET-eket, diódákat, akkor javaslom nézd meg ezt: http://www.hobbielektronika.hu/forum/topic_hsz_126344.html#126344
Valahogy így akarom én is
Ezt sasoljátok meg. Jó lesz? Minden fet tövébe 22R/3W 2,2nF
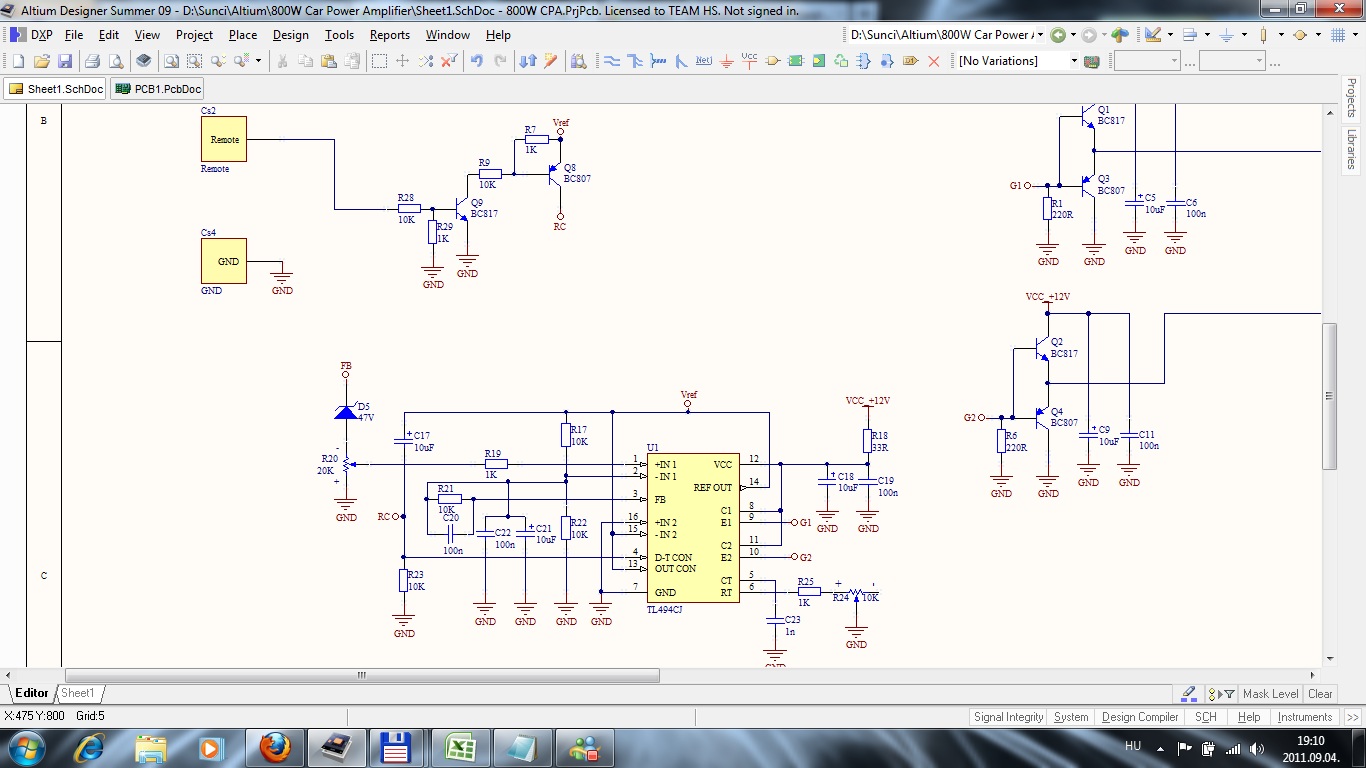
Minden fet kapott 4700µF/16V kondikat azok jól vannak úgy? A 2 fetmeghajtó a borda 2 végénél van. Van az a kis vezetősáv alul felül oda menne a TL kimenete. A trafó primer szálait felosztanám a 3-3 fetre ahogy katt javasolta. A bordát megtartottam, legalábbis az egyiket, van rajta 6 furat ez csökkentette a feteket 3-3 -ra. Esetleg ha nem bírná a 44Z akkor teszek bele nagyobb áramút. A TL-t honnan kell ellátni GND-vel? A bemenettől hogy ne menjen a nagyáramú vezetősávra? A remote bemenet lehet direktbe a TL + tápja? Mondjuk az nem tart sokba megdoppingolni egy NPN tranyóval. A bal alsó sarokban van a negatív akku bemenet. Középen a kondiknál a pozitív.
Itt a mostani kapcsolás lassan végleges formája.
Hát, a primerek szétosztását nem én javasoltam, de jó ötletnek tartom. Arra ügyelj, hogy a primerek legyenek összesodorva.
Ha egy sorban akarod a tranyókat elhelyezni, akkor ez már egész jó elrendezés. Azért a GND-t én telibe csinálnám meg úgy, hogy a panel bal szélétől a pufferkondik negatívjáig egy egybefüggő felületet képezne. Ebbe tenném bele - szigetszerűen - pl a snubbereket, a primer csatlakozásokat, stb. A TL GND-je a pufferkondik negatívjáról kapna megtáplálást, minél közelebb a negatív kivezetésekhez, középről. Azt nem tudom, hogy a REMOTE tud e ennyi áramot, de inkább úgy kellene megcsinálni, hogy egy tranyó a TL ic DT bemenetét rövidrezárja a belső 5 V-os referenciával. Amikor indul a táp, akkor ez a tranyó kikapcsol, a DT ( valójában kitöltési tényező ) szép lassan emelkedik, így nem lesz áramlökés a kimeneti töltetlen pufferek miatt. ( Persze, a DT-re kell valami elkó. ) Aztán a szabályozókör megfogja a kimeneti feszt. A TL ic a pufferkondik közepéről kapja meg a +12 V-ot.
Mármint igen azt mondtad hogy jó ötlet.
Akkor a legvégén a teljesítményrész GND vezetősávjait kitörlöm és teliföldet adok neki.
Remote áramkör TL494-hez
ha valaki nem nagyon látja és firefoxot használ akkor CTRL + + billentyű a nagyítás
Ezen a rajzon nem segít, a méret ugyanakkora marad.
Az a helyzet, hogy mikor a képet töltjük fel, akkor nem szabad a "Méretezés" legördülő listából semmi felbontást választani (ilyen esetben), hanem a "Ne méretezz" -et kell választani, AZTÁN kitallózni a file-ot.
Na amúgy azt szeretném kérdezni, hogy a trafók primer vagy szekunder oldalához milyen esetben, és mennyire szükséges RC tagot betenni?
Hát én nem nagyon értek úgyszólván hozzá. Nincs diplomám sajna de lehet megőrülök és megyek de szerintem fet-nek jöt tesz ha csillapíva van az a nagyfrekvenciás tüske. Arról nem is beszélve hogy sokkal kevesebb rádiófrekvenciás zavart bocsájt ki a táp. A szekunder oldalon sokat csillapít ugyan ezen tüskén, kisebb is lesz az amplitúdója amire a puffered üresjáraton fel is akarna töltődni aminek a feszültségét meg pl határra méretezted, nem tesz neki jót. Továbbá a kimenetre is sokkal kevesebb esélye van így kijutni.
de majd az okosabbak megmondják, én is tőlük tanulgatok
Ez valahogy mindig elkerülte a figyelmem. Amúgy a 2 tranzisztornak nem muszáj feltétlen ilyen nagy áramúnak lennie. Csak ebből fogok rendelni egy párat és a neve ott maradt ctrl+c-vel...
Ez így nem fordítva fog működni? Nem úgy van, hogy a REMOTE 12 V, ha működik a fejegység? Mert ha igen, akkor így a DT az 5 V-on lesz, aztán nem jön ki semmi az ic-ből.
|
Bejelentkezés
Hirdetés |




köszi 









