Fórum témák
» Több friss téma |
Fórum » Kapcsolóüzemű táp autóba Hi-Fi-hez
:gumicsirke: uhhhh igazad van. Belekeveredhettem. Az előző verzióban a 4 lábat húztam GNDre mikor 12V volt a remote.
Én meg nem látom a fától az erdőt :hide:
Üdv!
Van egy kis fejleményem. Összetettem az átalakítómat (kapcs. rajz pár oldallal visszább), de a trafóra még nem engedtem tápfeszültséget, megnéztem előbb, hogy a G-S feszültség és a TL494 frekvenciája hogy alakul. Minden csodálatosan szép, és jó volt. A 494-es 104kHz-en ment, a FET-ek nyitása-zárása pedig kevesebb, mint 100ns alatt megtörtént. Hozzáteszem, hogy a gete-ellenállások 8,2ohmok voltak, és a gate csúcsáram egy igen rövid időre 0,6A-ig ment fel, én 1A fölötti csúcsra számítottam. Semmi nem melegedett, a kitöltési tényező is kb úgy állt be, ahogy vártam (70%maximum). Jöttek az első próbálkozások, a trafó is megkapta a tápfeszt. Természetesen igaza volt emmzolee-nak, a FETmeghajtó összecsinálta magát, és valami borzalmas nagy frekvencián kezdett el rezonálni. Enyhén langyosak voltak a fetek. Aztán egy diódával elszeparáltam a meghajtó áramkört a trafó betáplálásától. A trafó betápjánál nem puffereltem, reméltem hogy a kb 2 méteres vezeték nem fog akkorát folytani. Hát még is folytott, vagy valami egyéb történt: a fetek jobban melegedtek, terhelni még mindig nem lehetett a kapcsolást. Aztán az egyik FET elkezdett sokkal jobban melegedni. Kis idő mulva az egész bűzlött. Végülis a fetmeghajtó adhatta meg magát, mert egyik FET ki van nyitva kb 5V-tal, a másik meg 0-n áll. A TL494 kimenetei... Az egyik kimenet teljesen rendben volt, a másik kimenet pedig offszettel ellátott négyszögjelet mutatott. Mivel fesz. osztót tettem a 494 emittereire, így meg tudtam állapítani, hogy a hibás jelalakot a meghajtó IC bemenetének feszültsége okozhatta, az dolgozott vissza a 494-esnek. Szumma szummárum: elhalt a meghajtó. Nem tudom, hogy rövidre zárhattam-e valahogy, vagy kaphatott-e egy nagyobb impulzust a trafó kivezetéseiről (a diódáján keresztül, de ez azért sem stimmel elméletben, mert a fetmeghajtó rendesen pufferelve és hidegítve van), de most halott Multiméterrel a még beépített FET-eket megvizsgáltam, diódateszttel semmi rendelleneset nem tapasztalni. Mi lehetett a gond, és mi a megoldás? Snubber áramkört mekkora kondi+ellenállással alakítsak ki a trafó primer részén? A trafó amúgy egy PC táp trafója, és a 3menet COM. 3menet kivezetéseket használtam primernek.
A pc trafó elvileg 3-3 menettel jó kéne, hogy legyen. akkor az indukció 0.16T körül van. Az teljesen jó.
Szerintem valami nem volt jól bekötve a trafónál. Esgyszer jártam én is így. Akkor az volt a baj, hogy a trafó két primer tekercsét nem ellentétesen vezéreltem, hanem azonos irányban. Így a trafó nagy kitöltéssel ment, és csak 5%-os időre kapcsolt ki. Így hamar telítésbe ment, és agyon zuhant minden. Ha nem terheled a tápot, akkor nem szabadna egy fix 90%-os (azaz majdnem maximális) kitöltés mellett többet fölvennie 0.3-0.4A-nél. Mármint a 12V-os táp felől az egésznek. A fordított tekercsre is rá illik, hogy 20-30%os kitöltés fölött telítődik. Jó lenne, ha ilyen kezdeti teszt stádiumban az áramköröddel sorba kötnél egy nagyobb autó izzót. Akkor nem lenne gyilkos kinyíró áram mennyiség benne. Ha tápról vereted, akkor meg áramhatárolás 2A-el. Hogy oldottad meg a kitöltés szabályzódat? Visszacsatolt a tápod nem? Gondolom a trafóddal nem volt használva a visszacsatolás. A cuccról nem tudsz képet föltenni? Akkor ki lehetne sütni, hogy mi a gáz. A 8.2 ohm gate ellenállás nem kevés? Az a 4 fet esetén összegezve 2 ohm. Nem erős az a driver ic-nek? Mindjárt megnézem mit bír el az adatlapja szerint.
Snubbert első élesztésnek ne is tegyél bele. különben 0 15ohm 1W az jó lehet sorban egy 2.2nF-os kondival. ettől így megnő majd a táp felől a fogyasztása a cuccnak.
Lehet benéztem valamit. Nem is driver ic-d van? Tranyós a cucc? Tedd be a kapcsirajzot is légyszi, hogy lássuk mi működött úgy ahogy.
Köszi, hogy írtál.
Teljesen el vagyok kámpicsorodva. Nekem 1-1 FET-et hajt meg a meghajtó. 400mA -ra van specifikálva, és 1,5A csúcsáramra. Csúcsáram az 0,6A volt. A 8,2 ohm nem kevés, sőt még kevesebbet is bírt volna a meghajtó. Hiszen vagy 30 percig kapcsolgattattam vele a feteket üresben, és még csak langyos sem volt semmi. A trafót hogy rosszul kötöttem-e be? Nem hiszem, mert kb 1 hónapja már kísérleteztem ezzel a trafóval, ugyan ilyen topológiában. De ott a TL után csak lehúzó ellenállások voltak, és persze egy soros gate ellenállás. Akkor kb 40W-ot sikerült kinyernem IRF630A fetekkel. Tápról verettem, a táp max 1,5 ampert tud. RÖvidzárvédelem. De nem világított a rövidzárjelző LED. A visszacsatolást kicsit elrontottam (felcseréltem az osztó tagjait), így csak 2,7V lett a kimeneten. Ezt próbáltam terhelni 1,2ohmos ellenállással. Hát lezuhant nullára a fesz, és szimmetrikus belengéseket mutatott a szkóp. Mint ha negatívba ment volna a fesz rajta. Esetleg ez a gyorsdióda kapacitásain átmászó áram lenne? Trafómmal visszacsatolás..? Ezt nem értem. A pufferelt feszültséget csatoltam vissza, semmi áramkorlátot nem terveztem bele a tápba. Képet nemsoká teszek fel, de elég szégyen... ![]() Nem látni rajta semmi extrát, hogy úgymond. A kapcsolási rajz már fent van, a 91. oldalon felül.
Csináltam pár képet, amik kommentre szorulnak. A trafó középkivezetése is tápot kapna. Először nem adtam neki, úgy vizsgálódtam. Aztán adtam neki tápot a krokicsipin keresztül, és tényleg szétcsúszott a vezérlés, ahogy megjósoltad.
Aztán egy diódával leválasztottam a vezérlés tápját, hogy a trafó ne tudja kiszipolyozni a pufferekből a feszt, amik a vezérlést látják el.
A többi kép. Egyébként nem kötöttem be rosszul a trafót szerintem, mert látszik, hogy melyik kivezetésre mennyi huzal van rácsavarva.
Mekkora teljesítményt szeretnél kivenni ebből az elrendezésből? Ezt a NYÁK-ot alaposan át kell még gondolnod (és ezt ne vedd b...-nak).
Hát elég sokat akarnék...
Olyan 200W-ot reálisnak tartok a trafóval, és ezekkel a FET-ekkel. Mondjuk olyan 80-100kHz-en. A nyáktervezésről csak annyit, hogy első "nagyfrekvenciás" nyákom. Korlátozva voltam méretben is, és nem tudtam hogy mi alapján kell optimalizálni az elrendezést.
Sziasztok!
Csináltam egy TL494ből tápot. A tanyók TIP127 darlington tranyók. A Probléma az,hogy az IC lábán még szép a négyszög jel,de a tranyó bázisán már nem? Próbáltam IRF540el is,de semmi javulás. Ma kapott egy meghajtó fokozatot bc tranyókból, így se jó. Mi lehet a gond? A mag egy tl494es ic vel működő autós erősítőből van,szóval mennie kéne,de nem megy.
Amúgy mit tudnál javasolni a nyákomra? Milyen elrendezés lenne jó?
Mindenképp full szimmetrikust amennyire csak tudod, a 12 voltos részt pedig minél rövidebb vonalvezetéssel.
Mondtam, hogy mindent csillagpontba köss. A két ic-t is, és mind a kettőt külön kellene pufferolni, hogy ne hassanak vissza egymásra. Mi az a brutál 2200µF-os puffer a 494, és főleg a driver táp bemenetén?
Itt az driver ic adatlapja: Bővebben: Link Nézd meg a 9. oldalon a 19-es képet. Az egy tipikus bekötési mód a 494-eshez. Ott is csak 47µF van. A túl magy kondi semmit nem ér, mert nem tudja megfékezni a tüsiket. Én a gyáritól nem térnék el. 5-6 oldallal ezelótt betettem egy pdf-et az Alpine 1000Wos erősítő tápjáról. Mondtam is, hogy abból tudsz puskázni. Figyelj nem látom, hogy a szekunder oldalon milyen a dupla dióda. Az nem lehet, hogy kicsi feszültségű? A trafód áttétele az eredeti primerje és az 5V-os kicsatolása között 17 szokott lenni. tehát 12V tápnál a mostani állapot szerint 202V-lesz, plusz a tüskék! Tehát a 200V-os diódák is rettentően kevesek lesznek. Attól simán rövid zárba megy a táp. A másik dolog, hogy a visszacsatolás a táp kimenetéről a bemenetre az első időkben nem biztos, hogy jó ötlet. Ha össze-vissza tüskézik a tápod, akkor úgy össze fogja zavarni a sok tüske az ic bemenetét, hogy sose tud beállni egy stabil feszre. Azt én kikötném, és és az ic referencia lába, és a - közé betennék egy potit, aminek a középső pontja menne az ic bemenetére. Tehát a potival tudod állítani az ic kitöltését. Nincs visszacsatolás, = nincs zavar ettől. Még egy dolog. Nem javaslom a 80-100KHZ-et a trafónak, mert nem olyan frekire készült. Az egyik dolog, hogy nagy lesz a vas vesztesége, azaz melegedni fog, és azzal, hogy növeled a frekit, csökkented egyúttal a trafóban az indukciót is. Ettől csökkenni fog az átvihető energia. A trafót annó ki kísérletezték a gyárban. Szerintem ez is 40-50KHz-re a legjobb. Attól nem érdemes eltérni.
Ezt nézd meg.
Meg ezt is. Szerintem ez egy jó elrendezés, és ráadásul csillagpontos is. Valami ilyesmi lenne a jó. De először vedd ki a szekunderedből az ósszes alkatrészt, és úgy indítsd be a tiédet. Amit írtam, hogy mennyi áram a normális, na azt találd meg, hogy jó legyen.
Sziasztok!
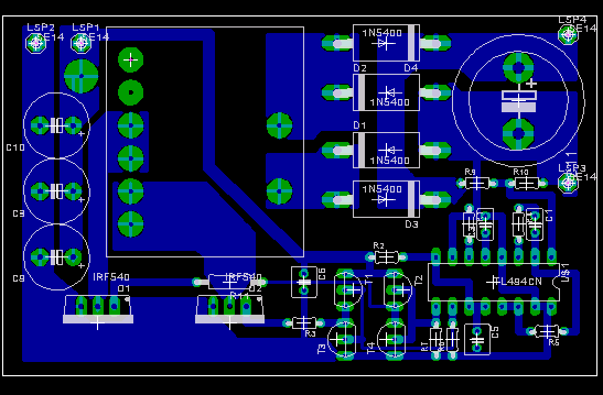
Vetnétek erre a PCB-re egy pillantást? Stimmel minden?
Üdv!
Kapcsolási rajz nélkül, a módosításaid szerinti kapcsolási rajz nélkül főleg nem tudunk neked segíteni.
Arra gondoltam hogy a kapcsoló üzemű tápok kimenetét, főleg az üresjárási feszültség és a szabályzás normális mőködéséhez illik a kimenetet megterhelni a táp összteljesítményének az 5%-ával.
ami nekem 40W. Ez most nekem egy 40W-ot fogyasztó fűtőtest lenne a kocsiba télen hamarabb fűtene fel az utastér . A kondenzátornak kiszámolható a váltakozóáramú ellenállása. Az ugye nem melegszik. Nem lehetne kondenzátorral terhelni közvetlen a szekundert? Még a dióda előtt.
A fetek és a 494 közé inkább egy komplementer emitterkövetőt tegyél (pl.BC639-640), az eddig minden esetben bizonyított. Ezek a PC magok nagyon jó anyagból vannak, elvileg simán menniük kell 200kHz-en is (ez ki fog derülni a napokban), de inkább vidd lejjebb a frekit annyira ahol még nem melegszik nagyon a mag (0,15-0,18T).
Nézd meg a működést előbb szabályozás nélkül (vegyél le a kimenetről mindent, csak egy izzó legyen a szekunderen). Oda ebben a felállásban egyébként 3 vagy 400V-os dióda kéne.
Nem kell annyival terhelni. A kimeneten ott van a négyszög+tüske. A puffer a tüske "tetejének" megfelelő feszültségre (vagyis csúcsfeszültségre) fog töltődni terheletlenül. Akkora terhelést kell csak rátenni, ami a kondi feszültségét "visszahúzza" a négyszög tetejéig (eltüntetve a tüskét). Ez általában 1-2W, de ha ráteszed a szkópot látni fogod.
Ha megterheled egy kondival, csoda dolgokat fogsz látni... inkább meg se próbáld, egész más lesz a működése. Általában egy végfok üresjárási áramfelvétele elég előterhelésnek.
Ezt a neten találtam, valaki laptop tápot fabrikált 12V-ra.
Hát, a REMOTE lehetne egyszerűbb is, az utolsó tranyó bázisát a GND-re kellene kötni egy 22k-val, a bázisára meg becsatlakozni egy 1 k sorba 3 V körüli zenerrel. Ha a REMOTE jel nulla, akkor a 22k-n keresztül kap ez a tranyó bázisáramot, tehát összezárva tartja a DT-t, meg a Vref-et. Ha 12 V, akkor meg az 1k-n, meg a zeneren keresztül kap lezárófeszt a tranyó, tehát indul a táp. Az az első két tranyó nem kell bele.
A nyákon lehet egy kicsit még jobbra menni a GND-vel, elég, ha a pufferkondik kivezetései között hagysz 1...1,5 mm-t. A pozitív betáp is lehetne szélesebb, nagyobb, növeld meg jobbra úgy, hogy az útban levő fóliák jobbra eltolod. Végül is baromi nagy áramok fognak folyni. Ha mégis melegedne a fóliázás, akkor ne forrasztóónnal töltsd fel a felületét, hanem vegyél a villanyszerelőboltban 1,5 mm2-es MCU drótot és azt forrasztd rá. Sokkal kultúráltabb lesz. A szekunder oldalon is szélesebb fóliák kellenének, ami elfér. Ne felejtsd el, egy kondira rámegyünk két dróttal ( fóliával) és kettővel elmegyünk róla. Ez a kimeneti pufferkondiknál a negatív elektródáikon jól van, a pozitívoknál meg csináld ugyanígy, tehát a fojtóról lejössz a C7 pozitívjára, onnan a többi kondi és a kimenetet a C13 pozitívjáról viszed el. Ez sem tökéletes megoldás, mert a kondik áramterhelése nem egyforma. Az igazi az, amikor minden kondi egyforma hosszú fóliákkal van bekötve. A primer kivezetéseknek inkább egy nagy ( max kettő) furatot tegyél, ha jól gondolom, olyasmit akartál, hogy a kivezetéseket mindenhol külön lukba forrasztod. Nehézkes megcsinálni és felesleges is. Ha jól látom, akkor van még a panelen hely, tehetsz még bele a kimenetre pufferkondit, ennyi biztosan kevés lesz egy végfoknak. Az sem ártana, ha a snubberek a szekunder oldalon több ellenállásból állnának, ha elfér. Kevésbé melegszik, vagy nagyobb teljesítményűre csinálhatod meg. ( Én 2...8 db 2 W-os ellenállást szoktam betenni.Nem ez jelenti a költséget, meg biztonságosabb is. ) Egyébként, ha elfér, jobb lefektetni ezeket az ellenállásokat is. Egyébként, alakul a nyák, jó lesz.
Ha a szamitogep trafojat szeretnem felhasznalni attekeres nelkul, akkor mennyi lenne a kimeneti feszultseg. A ket ot voltos lenne a primer , a masikoldalon a halozati tekercs lenne a secunder.
Üdv!
Oké, csillagpontba fogom tervezni legközelebb, de így is alig fértem el a NYÁKon, mert a hűtőbordákat is be kellett kalkulálnom. Ami még fontos kérdés: akkor diódákkal válasszam is le a két IC puffereit egymástól? (ekkorát vettem) Esetleg a teliföld alkalmazása is segíthet? (a kapacitív szórások miatt nem mertem úgy csinálni) Az a 2200µF azért lett odarakva, mert naívan oda akartam volna kötni a trafó középkivezetését, csak elrontottam a nyákot. Egyébként sajnos azt sem tudtam, hogy a kisebb kapacitású kondi jobban elnyeli a tüskéket, sőt pont fordítva gondoltam. A szekunder oldali dupladióda egy BYV32-200 (GeneralSemiconductor féle) Ez a dióda nem melegedett. Már egyszer sikerült rendesen működésre bírni ezt a trafót szintén 200V-os dupladiódával (sajna azt már nem találtam meg )Amúgy a jelenlegi szekunder az 2*21 menet. A jelenlegi primer 2*3menet. Az áttétel így 7-szeres. Ha 14V-os akkufeszültséget feltételezünk, akkor a trafó elvileg 98V-ot fog kiadni magából. Tehát a dióda záróirányú feszültsége ez a 98V+Upuffer (épp amire beállítom, például 40V). Vagy ezt is rosszul gondoltam? A trafót azért járatom -főleg eleinte- ilyen nagy frekvencián, hogy ne gerjesszem túl, vigyázzak a FET-ekre. Ha már működik, akkor lentebb viszem a frekvenciát. Mégegyszer nagyon köszönöm a segítséget, csütörtökre szerzek új vezérlő IC-t
Szia
Ma volt terhelési teszt a tápnál, kb 100W volt a terhelés, fél órán keresztül járattam, a hűtőborda még langyos se volt, a trafó meg annyira melegedett fel, mint üresjáratban, az is langyos volt. Ez szerintem biztató. Sajnos nem tudom nagyobb terheléssel kipróbálni, sehogyse tudom a műterhelést variálni, izzót meg nem merek rátenni. Majd pár nap múlva betesszük az autóba, és jelentkezek fejleményekkel.
Ezt mire is akarod majd használni?
5V-os ág: 2 x 3 menet ~230V-os ág: 2 x 20 menet egy átlagos 200W-os at tápban.
Szia . Te is szamitogeptrafobol csinaltad a tapodat? A kepen annak neztem, mennyi a kimeno feszultseged ha a ket otvoltos tekercsret csinalod meg primernek ?
Szia!
A 91. oldalra ha visszalapozol, akkor ott le van írva részletesen. A nyákterv a tapasztaltabbak szerint rossz. Amúgy igen, PC táptrafóval csináltam. Ezzel a trafóval légszerelten, gyengébb fetekkel elértem már 40W körüli kimeneti teljesítményt. Amúgy ki lehet számoli, hogy mennyi lehet a max. kimeneti fesz: 98V (14V -tal, és ideális kapcsolóelemekkel számolva). Gyakorlatilag én hetven-egynéhány voltig tudtam felmenni még az előző kísérletekben. |
Bejelentkezés
Hirdetés |

















