Fórum témák
» Több friss téma |
Világosan látszik az is, hogy az invertáló kapcsolásnál nincs bekötve az erősítendő jelnek a földje. Ez jó is így?
Az csak tintatakarékosságból nincs bekötve. Ha nem lenne bekötve, akkor hogy alakulna ki áramkör? Be van az, csak nincs ábrázolva a test (hidegpont, GND) bekötése.
Tudom kicsit (talán nagyon is) hülye kérdés volt de megkavart, hogy az oldalon amit mutattál másutt konzekvensen be van rajzolva a földpont csak a két alapkapcsolásnál nem.
Más: ha asszimetrikus tápnál a földpont virtuális akkor az erősítendő jel GND-jét a valós vagy a virtuális földponthoz kell csatlakoztatni? Utóbbi esetben nyilván szükség van valamilyen szintillesztésre mert nem valószínű (sőt biztos) hogy a jel GND és a virtuális GND egy feszültségszinten van.
Hello!
Mivel látom István már fárad.. Olyan hogy "virtuális földpont" nem létezik. Abból csak valóságos van. Ehhez a vonatkoztatási (GND) ponthoz képest van a +- tápfesz, ehhez képest vezéreljük az erősítőt, és ehhez képest értelmezhető a kimeneti jel is. A "virtuális földpont elnevezést a műveleti erősítő invertáló kapcsolásánál találták ki. Ez nem más, mint maga az invertáló bemenet. Mert ha az erősítő "üzemi tartományán belül van" és van negatív visszacsatolás, akkor az erősítő kimenete addig mozog, míg kiegyenlíti az invertáló és nem invertáló bemenetei közötti differenciát. Tekintve, hogy a neminvertáló bemenet a GND pontra van kötve, kiegyenlített esetben az invertáló bement feszültsége is GND pontnak tekinthető. Ennek az erősítés számításánál van jelentősége, mert egyszerűsíti a számítást, hiszen az invertáló bement potenciálja GND-nek tekinthető.. üdv proli007.
Szia!
Először is köszönöm szépen, hogy vetted a fáradságot és válaszoltál! Virtuális földpont alatt arra gondoltam mikor egy fesz. osztóval a neminvertáló bemenetet a tápfesz. felére kötjük.Bővebben: Link Ne érts félre kérlek, nem azért linkeltem mert azt gondolom még nem láttál ilyet, csak a félreértések maximális elkerülése végett tettem. Lehet, hogy Te is pontosan erre gondoltál és csak én nem értettem meg elsőre. De nem gond, utánanézek magam a dolgoknak Isten ments, hogy bárki is elfáradjon itt miattam... Axel"
Nem fáradtam el, csak nem értem rá válaszolni. A rajzodon a C1 és az "AGND" közé kell kötni a bemeneti feszültséget, értelem szerűen a meleg eret a kondira a hidegpontot pedig a földre, vagy ahogy itt nevezik: AGND, ami az Analogue Ground rövidítése.
Köszi! Amúgy azért tűnök ilyen értetlennek néha mert a Tinában nekem valamiért nem működik rendessen a függvénygenerátor és az oszcilloszkóp így nem tudok szimulálni ilyen áramköröket egyelőre. A megfelelő műszereket pedig még nem szereztem be a kísérletezgetéshez. Van ugyan a gépen egy olyan program ami a hangkártyából csinál függvénygenerátort de nem nagyon merem rákötni olyan külső áramkörökre amit adott esetben 12 voltról táplálok nehogy véletlenül valami baja legyen, mert nemigen sok kellene neki.
Próbálj ki bevált és jól működő kapcsolásokat és ne szimulálj. Az orvosok sem szeretik, ha szimulál a beteg. Rengeteg jól működő erősítőkapcsolást találsz a neten, például egy adott típusú műveleti erősítőre keresve. Ha máshol nem is, de az adatlapján biztosan találsz valami használhatót.
Szevasztok
Szeretnék egy kis segítséget kérni tőletek, van egy 50uV-20mV ig terjedő egyenfeszültségű jelem ezt jelenleg egy LT1101 erősíti 100 szorosára. Ezt az erősítőt szeretném kiváltani (az ára miatt). Mi a véleményetek kiválthatom e két darab OP07 -tel illetve a LT1101 benn lévő ellenállásokkal Előre is köszönöm a válaszotokat. Laci.
Lehet vegul is, de csak ha be tudsz szerezni jo minosegu 0.1 % ellenallasokat. Egyebkent nem lesz jo a stabilitasod. En csinaltam hasonlot , az ellenallasok darabja 0.30$
Köszönöm szépen a megerősítésedet. Üdv Laci
A napokban kaptam egy marék 14 lábú uA 709 pc -t.
Érdemes ezt audio célra felhasználni? Milyen hangja lehet? Ismeri valaki? Másik szerzeményem szintén egy marék CA 3140S (RCA). Az adatlapján van egy tápáram vezérelt erősítő kapcsolás. Ezzel mennyire érdemes kisérletezni? Arra volnék kíváncsi, hogy jól szól e avagy sem.
Szia!
A 709 mindenre jó, de kissé zajos, könnyű kiakasztani, és nem is rövidzárvédett. Oszcillátornak, multivibrátornak igénytelenebb erősítőnek jó. És teljesen jó például függvénygenerátor építésénél.
Hali!
Akkor maradok a 071-nél. Egyébként csöves torzítópedálba képzeltem el, kimeneti buffernek (1x-es erősítéssel). A CA 3140S-el volt már dolgod? Abból is van egy halom és ha nem túl rossz, akkor kipróbálnám valamiben.
A CA egy nagyon jó erősítő, nagy bemenő impedanciával, kis zajjal. a 071 helyett is jó. Az adatlapja sok mindent elárul róla, például azt is, hogy a 741 helyett is használható.
Na ennek örülök. Akkor kipróbálom 071 helyett.
Az nem baj hogy mosfet-es a bemenete? Vagy csak nekem tűnik kissé rendhagyónak?
Próbáld ki, és utána nyilatkozz!
Sziasztok,
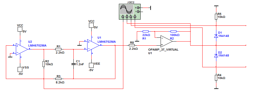
100kHz-es teljeshidas PWM-et epitek haromszog jellel aminek a szetvalasztott pozitiv es negativ tartomanya fogja adni a ket komparatornak a jelet. Szimulatorban csinaltam egy kezdetleges rajzot amin a haromszoggenerator, egy eloerosito es a jel szetosztasat biztosito ket jeldioda talalhato. Valosagban meg nem epitettem meg mivel meg nem minden alkatresz all rendelkezesre a teljes aramkorhoz. Volna nehany kerdesem: 1. Az U1 es U2 helyere valami egyszerubbet szeretnek beepiteni de a szimulacio szerint ennel a frekvenciaerteknel mar szinuszosodik a jel. Egy nagysagrenddel egyszerubbet probaltam, az AD811-et, amivel a szimulacio szerint mar torzult a jel. Ezt en nagyon furcsanak talalom. A 100kHz haromszoghoz tenyleg ennyire komoly OPAMP kellene? (LMH6702 1.7GHz) Ezzel az OPAMP-pal nem mutatott problemat 1MHz-en sem de az AD811 mar 10kHz felett nyogott.2. Nem lehetne az elso OPAMP-ot (U2) kivaltani egy stabilabb oszcillatorral? Pl: kristaly? 3. A fenti aramkor jelenleg hianyzo ket komparatoraval szeretnem a holtidot is beallitani (<50% kitoltes), tehat a DC szintet picit lejjebb vinni. Milyen OPAMP-ot javasoltok hozza? A valaszokat elore is koszonom.>
Hello!
Látom senki nem válaszol. Nem akarlak eltéríteni az utadról, de kérdés, milért nem használsz valami cél IC-t? De megpróbálok válaszolni.. 1. Próbálj meg pld. OTA erősítőt használni. Én összeraktam egy egyszerű kapcsolást, a közel 100kHz szemre kb. 2% torzítással rendelkezett. (Bár az OTA igazából nem képes elegendő töltőáramot szolgáltatni a kondi számára, és a kutya itt van elásva.) De nem az alapfrekvenciát kell figyelembe venni, hanem hogy milyen gyorsan kel váltani a komparátor kimenetének, és a háromszögjel csúcsánál. 2. Van erre módszer. Első a PLL, második a magyar Elektor 1992/1. számában egy jó ötlet. Digitális funkciógenerátor címen. Itt négyszögjellel kapcsolnak egy OTA erősítőt, aminek kimenő áramát egy kondi integrálja. Hogy az amplitúdó, a frekvenciaváltozástól független legyen. Mérik a csúcsértékét, és szabályozzák az OTA kimenő áramát.. De szerintem így elég komplikált, főleg egy "gyalog" táphoz. 3. "Cipőt a cipőboltban!" vagy is ha komparátor kell, miért nem használsz azt? Integrálni nem csak műveleti erősítővel lehet, hanem áramgenerátorral is. (mint ahogy a PWM IC-ben is szerintem ilyesmi van) De hogy ne csak a levegőben beszéljek, készítettem egy hót egyszerű kapcsolást, aminek 100kHz a jele, és elég normális a háromszög kimenete. És viszonylag egyszerűnek is találom. Bár a 100kHz már spiccen van itt, mert nagyobbat a belső kapcsolóeszközök nem igazán engednek meg. Más komparátorral, lehetne növelni a sebességet, szerintem akár a MHz-es tartományba is. Csak az amplitúdó/frekvencia stabilitással gondok lennének. (Bár ez már OFF itt..) üdv! proli007
Üdv!
Mely műveleti erősítőkre igaz az hogy nincs offset kompenzálásuk, és egy táposak? Ilyen például az LM224,LM324 egyik tagja?
Hello!
Az adatlapjukon látszik. De ha nincs kivezetve kompenzációhoz láb, akkor nyilván nem lehet kompenzálni. De nem kötelező a gyári Offset kompenzációt használni, van rá más lehetőség is. Az LM324 féltápos, de a CA3041-is például, vagy a Rail-To-Rail erősítők bármelyike. üdv! proli007
Üdv!
Köszönöm válaszod. Viszont ne,igazán értem mi tesz az hogy egy vagy féltápos az alkatrész.
Hello!
Elsőre ebből félreértés szokott lenni. A műveleti erősítők kezdetben kettős tápfeszültségre készültek, vagy is a GND potenciálhoz képest van egy plusz és egy mínusz tápfeszültség is. pld. +-12V és GND A féltápos erősítőnél, pld. +12V van és GND (ami természetesen a +12V negatív sarka, csak ha kiírjuk, akkor plusz-mínusznak értenénk. Tehát az első változatnál két tápfeszültség van, ami "sorba van kötve" és a közös pont a GND. A második változatnál, csak egy tápfeszültség van, ahol a (általában de nem kötelezően) a negatív pont a GND. Ha egy erősítő "féltápos", akkor annak legfőbb tulajdonsága, hogy a bemeneti feszültsége elérheti a tápegység egyik potenciálját. )pld. az LM324 v. LM358 esetében ez a negatív táp, vagy is itt a GND. Ennél az erősítőnél, a kimenete is le tud menni a GND-re. (A plusz tápot viszont nem közelítheti meg sem a bemenet, sem a kimenet, legfeljebb 1..2V-ra.) A Rail-to-Rail erősítők sajátja, hogy ezek bemenete és kimenete is elérheti mindkét tápfeszültség értéket. Vagy is tápsíntől, tápsínig. Innen a neve is. üdv! proli007
Értem,köszönöm kimerítő válaszod.
Dániel
Heló
A komparátor hiszteriézis beállításánál mi szerepe van a visszacsatolásnál a kondenzátornak? Mármint pozitív visszacsatolásnál az ellenállással sorosan kötött kondenzátorra gondolok.
Így csak váltakozó bemeneti jel esetén van pozitív visszacsatolás...
Szóval ha lassan változik a figyelt feszültségem akkor nincs hiszteriézis?
Ha jól nézem akkor így csak visszabillenésnél van hiszteriézis.
jól gondolom? |
Bejelentkezés
Hirdetés |




Ezzel az OPAMP-pal nem mutatott problemat 1MHz-en sem de az AD811 mar 10kHz felett nyogott.







