Fórum témák
» Több friss téma |
- Ez a felület kizárólag, az elektronikában kezdők kérdéseinek van fenntartva és nem elfelejtve, hogy hobbielektronika a fórumunk!
- Ami tehát azt jelenti, hogy a nagymama bevásárlását nem itt beszéljük meg, ill. ez nem üzenőfal! - Kerülendő az olyan kérdés, amit egy másik meglévő (több mint 17000 van), témában kellene kitárgyalni! - És végül büntetés terhe mellett kerülendő az MSN és egyéb szleng, a magyar helyesírás mellőzése, beleértve a mondateleji nagybetűket is!
Van ennek topicja. Bővebben: LinkHamarabb kapsz itt választ.
Itt egy számoló program. Ezzel kiszámolhatod te is. De hogyha 27 ről 5V-ra mész le 2 amper mellet 10 wattos ellenállás kellene neked 2.5 ohm mellet.
Sziasztok!
Miért nem akar működni ez az RC aluláteresztő szűrő? Elvileg 15Hz körül lenne a törésponti frekvenciája de mégis átereszt mindent e fölött is, pedig nem hinném, hogy elnéztem ezt a bonyolult "kapcsolást", C=2.2uF, R=4,7kohm. Köszi!
Persze, hogy átereszt, ez nem úgy működik hogy 15 felett semmi, alatta minden
. 20 dB/dekád meredekséggel csökken az Bode diagram, ami azt jelenti, hogy ha jól számoltad a törésponti frekit, akkor 150 nél 10 ed része lesz a jel amplitúdója.150 nél 100, stb... Nagyjából így, csak 0-ról indul
Sziasztok!
Mint kezdő szeretnék egy kérdéssel fordulni hozzátok. Vásároltam egy KIT-et HE Storból gyakorlásképpen és az egyik ilyen csomagnak a "a bekötési útmutatójában" látható a mellékelten csatolt kép. Nem teljesen értem, hogy mit akar ábrázolni. Gondolom egy ellenállás bekötési módját, de én úgy tudom hogy azt mindegy melyik irányba helyezzük el. Egyébként pontosan erről van szó: Bővebben: Link Köszi előre is!
Nem tudom már módosítani vmiért a hsz-t, de ahogy látom az egyik egy diódának a bekötési irányáról szól.
A másik pedig az ellenállás, amit úgy tudok, hogy mindegy milyen irányba kötünk be. Nagy hülyeséget gondolok?
Szia
A mellékelt kép a felső részén egy ellenállást az alsón egy diódát ábrázol. A diódánál nem mindegy a beültetés iránya. Ezt jelzik egy vonallal az alkatrészen és a nyákon is. Ebben a kapcsolásban nem lesz ilyen. Az ellenállásoknál valóban mindegy a bekötés. Sok sikert!
Az ellenállást elvileg mindegy milyen irányból ültetjük be, azonban esztétikus, ha a feliratok, jelzések egyirányban állnak a panelen. A diódákat, és a LED -eket nem mindegy hogy milyen irányban ültetjük. Úgy kell beültetni, ahogy az áramkörben is van, mondjuk, a katód a meghajtó tranzisztor kollektora felé. A LED -eknek a katódja jelölve van. Pl. a tokozásának katód felőli oldala lapított, a katód kivezetés más formájú, szögletes, sarkos, rövidebb, stb.
Köszönöm a segítségeket. Ezek szerint nem csináltam hülyeséget és helyesen végeztem el a dolgokat, bár ezt egy 10 éves is összerakja.
már csak valahogy működésbe kellene hoznom a szerkezetet...Ugye DC kell neki. Az a kit 4,5V-hoz van építve, de nekem egy AC/DC 5,7V és x A (nem tudom fejből, de elég a szerkezethez). Ez a feszültség gondolom ki is ütné a led-eket, mert ahogy olvasgattam már 6 Volt nagy v.színűséggel tönkreteszi őket. Ahhoz, hogy tudjam használni gondolom kell egy ellenállás az adapter után és a kit elé. Hogyan lehet ezt megoldani? U=RI az megy, viszont azt nem tudom, hogy a negatív vagy pozítív oldalára kell-e kötni az ellenállást...vagy 1-et egyik még egyet a másik oldalra. Sejtésem az, hogy mindegy melyik pólusra és csak egyet, de sok a bizonytalanság azért így szinte 0-ról.
Szigorúan csak a megadott 4.5V, illetve stabilizált 5V tápfeszültségről szabad csak táplálni az áramkört, ennél nagyobb feszültség biztosan tönkreteszi! Ellenállásos feszültségejtés nem vezet eredményre, mert működés közben változó az áramfelvétel, így az ellenálláson eső feszültség is változik - végeredményben a tápfeszültség ingadozni fog. Tehát kezdésnek maradjon a laposelem, ez 1-2 óra működésre elegendő energiát tud szolgáltatni. Huzamosabb idejű használatra viszont venni, illetve készíteni kell egy stabilizált 5V feszültségű hálózati tápegységet.
Világos. A tervben első számú helyen szerepel úgyis egy labortáp, HES-ben 12k. Megépítéséhez meg nem érzek még elég tapasztalatot magamban, de aztán lehet csak jobban utána kell olvasnom.
Sziasztok!
Továbbra is a fet kapcsolása reed relével a gondom. Már nagyjából tudom mit keresek de újabb kérdéseim vannak. A helyi boltban a záró reed relé 300 Ft a háromlábú pedig 900 Ft. Nekem olyan kell ami mágnesre kinyit. 1. Meg kell vennem a drágát, vagy a záró relével is megoldható olcsóbban a nyitás? 1. A relék amiket itt kapni 1-1.4cm hosszúak. Mekkora mágnes és milyen távolságból kapcsolja ezeket? Mert nagyon picinek van hely. Ha kell veszek hozzá neodímium mágnest. 2. És ha huzamosabb ideig (hónapok) mágnes közelében vannak akkor nem romlik-e el? Köszi
Kezdéshez elég lehet egy LM317-el felépített kis kapcsolás is. Egy ellenállás, 1 poti, 2 szűrőkondi és kész a minimalista tápegységed... kb. 300HUF.
Tehát akkor, ha jól értem jelenleg fogyasztóként fog funkcionálni, hogy elvonjon némi feszültséget.
Akkor csak egyet kell rákötnöm sorosan, mindegy melyik polaritásra?!
Ha a tápegységed nem stabilizált, akkor a névleges feszültsége nagyban eltérhet a ráírt adattól....
Ezért a dióda sem megoldás. egy kép, vagy a tápegységről szóló leírás jól jönne a tisztánlátás miatt.
Ez jól hangzik. Nem szükséges hozzá egy trafó ezek szerint? Az általad említett tápegységet meg lehet oldani változtatható feszültségűre, úgy hogy még ne legyen túlbonyolítva egy kezdőnek? Bár ebben az esetben, ide már vagy multiméter kell vagy egy V jelző, hogy pontosan betudjam állítani.Tudnál segítségként egy linket/infot adni az építéséről?
Erre én is kíváncsi lennék, hogy stabil vagy sem...ha otthon leszek csinálok képet, mert éppen "dolgozok"
.Miből lehet tudni egyébként ezt?
Pedig már megcsillant a remény a szemeben, hogy trafó nélkül táp. Mondjuk érdekes lenne.
Sajnos ez az a rész, ami nekem egy szép nagy fekete folt. Semmit nem tudok erről a témáról.Multimétert természetesen befogok szerezni, de sajnos egyszerre minden nem megy.
Milyen készülékhez alkalmazták eredetileg?
A multiméter talán a legfontosabb.
Rengeteg jó cikk van a tápokkal kapcsolatban itt a fórumon. Esetleg valami régi elektronikai cikk tápját is ki lehet termelni (nyomtató, dvdlejátszó, stb.). Én sokáig egy régi ethernet hub tápját használtam az 5 volthoz. Sőt! A mostani labortápomba is beleköltözött ez a panel. Gyakran használom ha stabil 5V kell.
Sziasztok!
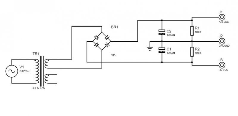
Lenne egy kérdésem. Adott egy 250 W-os toroid transzformátor, amely 2x42 VAC szekunderrel rendelkezik, 2x125 W nyerhető ki belőle. Ha én azt szeretném, hogy 1x84 VAC-t adjon és szükségem van mind a 250 W-ra, akkor sorba köthetem-e a szekunder oldalakat? Proteus-ban leteszteltem, és ott megkaptam a 84 VAC-t, de a szimulátor az csak szimulátor marad, ezért van szükségem tapasztalt véleményre. Erősítőhöz kellene a trafó ráadásul a tápegységet szimmetrikusra kell terveznem és így megkapnám a +-60 VDC-t, egy ágat használva viszont csak +-30 VDC-t kapnék. Mellékeltem két ábrát az ötletről.
Talán egy discmanhez volt. Van egy pár ilyen adapterem...akkor ezekből lehet használni a trafót a tápegységhez? Ha hazamegyek csinálok egy képet róluk.
Bonto kell neked. Akkor a haromlabu.
Jo eros neodimiumot vegyel. Viszont az iranya NAGYON nem lesz mindegy. Ha a FET N-es, akkor egy unipolaris Hall-szenzor eleg (mondjuk tle49xx). A fet gate-jet felkotod tapra mondjuk 4,7K-val. Akkor allandoan nyitva van. Mivel a Hall open collectoros, ezert a kimenetet direktbe rakotheted a Fet gate-jere, ahova az elobbi ellenallas is csatlakozott. A Hall masik veget a foldre, tapjat a tapra. Keszen van .Ha jon a magnes, Hall nyit, Fet bazisat foldre huzza, FET lezar. Elonye, hogy a Hall merete nagyjabol 5x5mm. Es full elektronikus. A magnes iranya itt sem mindegy.
Sziasztok 1 kérdés 10V 220 farád helyett be lehet rakni 16V 220 farádos kondit? mert púpos!! .
Ebbe kell beletenni a megszakítást.
Bővebben: Link A kapcsolóval sorban kellene tenni. IRF 1404-es fet-et használok nem azt ami a képen van. Működne így is azzal kiegészítve ahogy írtad? Ha időd engedi beleskiccelnéd nekem hogy gondolod? |
Bejelentkezés
Hirdetés |





. 20 dB/dekád meredekséggel csökken az Bode diagram, ami azt jelenti, hogy ha jól számoltad a törésponti frekit, akkor 150 nél 10 ed része lesz a jel amplitúdója.
már csak valahogy működésbe kellene hoznom a szerkezetet...
Sajnos ez az a rész, ami nekem egy szép nagy fekete folt. Semmit nem tudok erről a témáról.







