Fórum témák
» Több friss téma |
- Ez a felület kizárólag, az elektronikában kezdők kérdéseinek van fenntartva és nem elfelejtve, hogy hobbielektronika a fórumunk!
- Ami tehát azt jelenti, hogy a nagymama bevásárlását nem itt beszéljük meg, ill. ez nem üzenőfal! - Kerülendő az olyan kérdés, amit egy másik meglévő (több mint 17000 van), témában kellene kitárgyalni! - És végül büntetés terhe mellett kerülendő az MSN és egyéb szleng, a magyar helyesírás mellőzése, beleértve a mondateleji nagybetűket is!
Sziasztok!
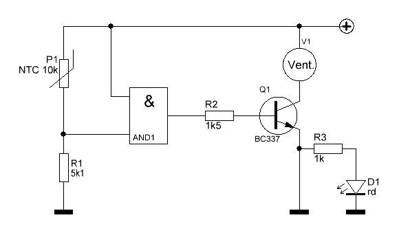
Tovább szerencsétlenkedek a ventilátor szabályzásával. Annyit szeretnék elérni, hogy kb. 40-45 °C esetén kapcsoljon be a venti és 35 °C környékén kapcsoljon ki. Mellékeltem, hogy mit csináltam. Ezzel az a gondom, hogy 40 °C körül be-ki-be-ki kapcsolja a ventit és nem úgy megy ahogyan fent írtam. Gondolom azért mert nem pontos logikai szintet adok neki ezért a holttartományban is működik. De nem tudom megoldani ezt a problémát.
Egy kis hiszterézis kellene a komparátorhoz. Ha TTL IC -vel van felépítve, akkor 74(LS)132, ha CMOS IC -vel, akkor CD4093 nand kapuból tegyél be 2 darabot, hogy and kapu legyen.. Ha állítani is szeretnéd a ki- és bekapcsolási szintet, akkor a műveleti erősítős hiszterézises komparátort ajánlok.
Üdv mindenkinek!
Segítségeteket kérném a következő kapcsolási rajz kiszámításában. Van itt ez a kapcsolás: Bővebben: Link Adatok: 1.8361Kohm R1=100 ohm R2=1000 ohm R3=6800 ohm R4=12000 ohm R5=8200 ohm R6=1000 ohm U=20V A feladat szerint az U5 és I6 áramot kell meghatározni. Kiszámoltam az eredő ellenállást ami 1836.1 ohm. Ebből meghatároztam a főágban folyó áramot (I=U/Re), ami 0,0108 A. A következő lépésként az I6 áramot vizsgáltam: I6=(Ifő/R6+R3)*R3, (1000 aránylik a 6800 -hoz) tehát I6=(0,0108/7800)*6800 = 9,415 mA. Ez elvileg jó érték, ebből már megtudtam az U6 feszültséget is határozni: 9,41 V. Most jön az U5 feszültség. Ezt úgy csináltam, hogy kiszámoltam az R4, R1, R2 eredő ellenállását, majd az előbbi módszerrel meghatároztam az I5 áramot, majd az U5 feszültséget. Idáig ez is rendben van. DE, Mi a helyzet, hogy ha én az R1 vagy R4 vagy R2 áramot és feszültséget akarom meghatározni? Próbáltam az előző módszerrel de nem sikerült. Ha valaki tudja letudná vezetni, hogy miről lenne szó? Köszönöm előre is.
Sziasztok! Az lenne a kérdésem ha egy relének a vezérlő lábát és a vezérelt lábát polaritáshelyesen rövidre zárom nyitva tartja e magát? Ákos
Közbe próbálgattam és felírtam a huroktörvényt az U5, U2, U4 valamint az U4, U1 körre.
Első kör: U5-U2-U4 = 0 ebből ismerem az U5-öt, ami 10,414 V 10,414 = U2+U4 10,414 = R2*I2+R4*I4 Második kör: U4-U1 = 0 U4 = U1 R4*I4 = R1*I1 nos ezek több ismeretlenes egyenletek, de itt újra megakadtam...
Nem ennyire bonyolult ez. Az U feszültség két ellenállás hálózat közt oszlik meg. Az egyik RA= (R3×R6) párhuzamos eredője, a másik RB= (R5×((R1×R4)+R2))
U=U5+UA Ha kiszámolod az eredő ellenállásokat, (a "×" jel repluszt jelöl), kiszámíthatod az I áramot I=U/RE ahol RE=RA+RB. Ha ismered az áramot kiszámolhatod az R6×R3 on a feszültséget, amiből számolhatod az egyes ellenállásokon folyó áramot, és az U5=U-UA feszültséget. Az ((R1×R4)+R2 mellékágban hasonlóan járhatsz el. Lehet matematikai módszerrel is, de szerintem az nehezebb, így csak az ohm törvényt kell alkalmazni egypárszor.
Közben megnéztem az NTC karakterisztikáját.
Gyakorlatilag 4k3 -nál kell bekapcsolnia és 6k5 -nél kikapcsolni. Így 2k2 tartomány van amit nem látom, hogy egyszerű feszültségosztással meglehet-e valósítani. Sehogy sem jön ki a biztos L és H szint.
A pontos feszültség értékeknél történő kapcsolás analóg differenciál komparátorral valósítható meg.
Próbáld meg máshogyan megfogalmazni a problémádat mert szerintem így értelmezhetetlen.
Közben látom ez sem lesz jó.
4k3 az a 45°C. Az oké, hogy itt kapcsol, de egy darabig még csökkenhet az ellenállás így a műv. erősítőn egyre nagyobb feszültség megy ki. 6k5 az a 35°C. Ez is oké, de lehet a hűtendő borda hőmérséklete 20 vagy 25°C. Bár nem is ez az oldala a kritikus hanem mikor mennie kell a ventinek.
Az lemaradt, hogy ezzel próbálok számolni:
Bővebben: Link
Egy ilyen kapcsolással lehet. A kizáró vagy kapu kimenetén a jel csak a fesz osztó által meghatározott két érték között lesz 1. ha kisebb, ha nagyobb 0. A fesz osztó értékeit számold ki. A tápfesz 5 V
Sziasztok!
Szeretném megépíteni ezt a kapcsolást, de néhány alkatrész értékeiben nem vagyok biztos. A potméter 5K, ez tiszta, a tranzisztor szintén, a kondenzátorra egy külföldi fórumon azt írták, hogy 36V 1000uF, de a boltban csak 35V 1000µF-ost találtam, az is megfelel? Végül pedig a fotoellenállás, annak az értékeiről nem találtam infót, a hestore.hu-n ( itt ) viszont van sok fajta R = 24k - 72k; R = 12k - 36k stb... Tudnátok segíteni melyiket rendeljem? És még egy, a potméter lábaiból kettőt egyszerűen össze kell kötni, jól látom?
Linkeld be a rajzot mert valami egészen más van ott ,nem a rajz.
Ezt rajzold meg úgy, hogy értelmezhető legyen. A 9V-ból miért 3 szál drót jön ki?
Halvány fogalmam sincs, már így találtam a képet. Az előzménye pedig ez a videó volt: Youtube .
A kondi: 9V táphoz 16V-os elkó kell. De a tranyó így nem lesz jó, szerintem . . .
Szerintem ez a rajz így nem jó. Ha oda ahol 9 volt van a kőrben valóban 9 voltot adsz . A tranzisztor mindig vezetni fog. Hiába próbálsz a potméteren állítani.
Eléggé félrevezető ez a videó ,pontosabban a videó és a rajz együtt. A fotó ellenállás inkább infra akar lenni. Méghozzá a tükörreflekszes típusból. De a kapcsolás akkor sem jó így ahogyan a rajzon van infrához sem.
Sziasztok
Miért nem lehet nagy áramfelvételű gépet hosszabbítóval a hálózathoz csatlakoztatni? gondolom, hogy a kábel méretezés, de pontosan hogy is van ez? Köszi a válaszokat
Na most, már ha a ((R1×R4)+R2 eredője: 1099,1 Ω és a főágban folyó áram: 0,0108 A (Ifő = U/Re), akkor az U142 = 0,0108 * 1099,1 = 11,87 V. De akkor ez az eredmény a 3 ellenálláson átfolyó feszültség? Ebből akkor hogyan lesz mondjuk az R4-en átfolyó feszültség valamint áramot?
Sajnálattal olvasom
Szóval úgy ahogy van hibás a rajz. Akkor átmegyek ezzel a "kapcsolási rajzot keresek" topicba. Köszönöm a válaszokat!
A feszültség nem folyik sehova, csak az áram folyik az ellenálláson a feszültség hatására.
Az R4 -en ugyanakkora feszültség van, mint az R1 -en. Az RC=((R1×R4)+R2) -őn a feszültség ugyanannyi, mint az R5 -ön. Ebből meg tudod határozni az R2 -őn a feszültséget, amit ha kivonsz az U5 feszültségből, megkapod az R1 -en, és az R4 -en levő feszültséget, amiből számolhatod az R4 -en folyó áramot.
Nemtudom, hogy érted, hogy U5 feszültsége ugyanakkora, mint ((R1×R4)+R2) -őn áthaladó feszültség, mivel az U5=10.585 V ((R1×R4)+R2)-ő feszültsége meg 11,87 V a kettő között azért elég nagy különbség van...
Mert hogy a végeik össze vannak kötve.
|
Bejelentkezés
Hirdetés |










