Fórum témák
» Több friss téma |
Mielőtt kérdezel, a következő két dolgot ellenőrizd!
I. A helyes tápfeszültségek megléte.
II. A kimeneten van-e egyenfeszültség.
Élesztés.
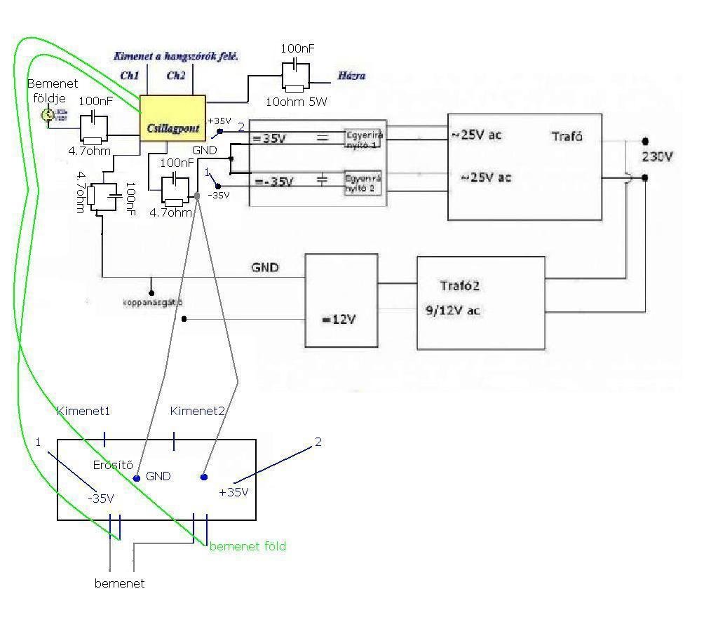
Így már átláthatóbb?
( Töltsd majd le a képet, hogy jobban lásd!)
Pontosan erröl beszélek, és ez legalább annyira hozzátartozik a hangtechnikához, mint valamilyen THD vagy frekvenciamenet hajsza.
Persze itt nem QUAD meg hasonlo erösitökröl van szó.
Igen így már látható. Kösz.
Bár nem minden apró felirat látszik a lényeg azért megvan: tehát akkor minden tápegységet szűrjek és a bemenetet és a dobozt is és úgy kössem bele a csillagpontba. De az úgy oké, hogy a földet az ellenállásokon keresztül kötöm rá a hangszórókra? Az erősítőbe menő földeket: a tápegységét és a bemenetét az a csillagpontból kössem rá vagy még a szűrés előtt?
Ha van rá lehetőséged, inkább köss úgy mindent ahogy rajzoltam.
A hangszórók nem külön ellenálláson keresztül mennek rá a földre, hanem közvetlen a csillagpontra ahogy az látszik, és külön-külön vezetékkel (nem áthidalva stb..) Erősítőbe menő földek: A nagy áramú föld, az mindenképpen a csillagpontból kell, hogy érkezzen (ott már nincs beiktatva semmi szűrés sem más egyéb). A jelföld mehet rá a csillagpontra ahogy azt a képen is látod. Ha csak maga a végfok kapcsolása nem tartalmazza ugyanezt a variációt.. Mert abban az esetben közvetlen érkezik a bemeneti jelföld a modulra, s a kapcsolás majd potenciálra hozza a nagy áramú (csillagpont) földjével.
A hangszórók a földet ugyan a csillagpontból kapják, de a csillagpontba befutó össze föld mind ellenálláson keresztül fut be.
Az erősítő bemenetei földje akkor elvileg a csomópontból jön, de a nagyáramú föld is a csomópontból jöjjön? Nem egészen világos nekem ezek szerint a csomópontba nem fog egyetlen olyan befolyó ág sem lenni ami ne tartalmazna kondit és ellenállást a nagyáramú föld is a tápegységtől tartalmazni fog és elvileg ott elég szép áram folyik az ellenállás nem fog szétolvadni? A nagy teljesítményű földet a tápegységtől az erősítőbe simán kéne bekötni nem?
Nagyon nehezen akarsz megérteni
![]() Egy dolgot kéne megértened a rajzról, ami a következő lenne: A csillagpont négyzetet kell jól megfigyelned, az a pont szűrve van a +-35V földjéhez képest, a segédtápfesz 12V -os földjéhez képest, valamint a bemeneti jel földjéhez képest. Ez azért jó mert ez az egy csillapontod közel azonos földpotenciálon lesz a segédtápfesz és a bemeneti jelföldedhez képest, valamint a nagy áramú puffer földedhez képest. A rajzon nem jól jelölted be a végfokpanel földjét. A panelnak a csillagpont nevű négyzetből kéne hogy induljon a földje, (mert mondom még egyszer csak ahhoz a földponthoz képest van szűrve minden más egyéb feszültséggenerátor). A csillagpont pedig azért kapcsolódik ilyen szűréssel a házra, mert ha egy érintés védett végfokon a házon rajt van direktbe a védő nulla, akkor a csillagpont és a védő nulla közt igen jelentős feszültségkülönbséged lesz. Miféle olvadásra gondolsz?? - itt nem lesz semmiféle olyan, attól megnyugodhatsz
A pufferkondik 0 pontja mehet direkte is a csillagpontra, mert hozzá képest szűröd végül is majd az összes más egyéb tápegységet, valamint a védőföldet.
Én a végfokomat az előzőekben csatolt földelésre építettem fel, és tökéletesen megbízható, úgy, hogy érintés védett (tehát a védőföld a házon van).
Nem muszáj az én ideológiám szerint eljárnod amúgy, de az biztos, hogy nekem gerjedésmentes és brumm mentes a végfokom., ami dual mono felépítésű, úgyhogy az különösen hamar betudna gerjedni ill brummosodni. Emelet kiegészítettem még Ground Lift-el , de azt most nem keverem inkább ide. Idézet: „A pufferkondik 0 pontja mehet direkte is a csillagpontra, mert hozzá képest szűröd végül is majd az összes más egyéb tápegységet, valamint a védőföldet.” Tehát eljárhatsz végül is az általad berajzolt állapotként is
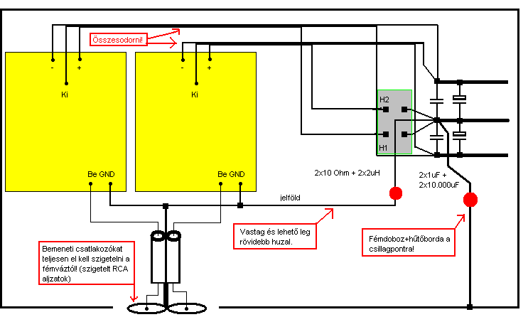
Ok, akkor a pufferkondik földjét direktbe kötöm rá a csillagpontra. Egyébként találtam egy ilyen bekötési rajzot a B5 leírásában. Belerajzoltam 2 piros pontot ha oda tennék szűrést szerintem az is jó lenne úgy + a koppanásgátló földjéhez is kell egy szűrés és úgy mehet a csillagpontba. Bár ennél a rajznál a bemenetek direktbe mennek az erősítőhöz és aztán a csillagpontba. Igaz én a conductor erősítőt építem. Jobb a jelföldet is szűrve vinni a csillagpontba és onnan az erősítőhöz?
Sziasztok
Egy kéréssel fordulok hozzátok. Kaptam egy barátomtól egy FŐNIX ukrán erősítőt és nincsenek benne a végfok panelok, ezért én kis átalakítással beleszeretnék tenni két darab N-es Fettes panelt. Az átalakítás azért történt mert az eredeti rajz szerint 2X75V egyen feszről megyen az én tápom pedig 2X80V 33 000mikró 1600Watt. Kérésem pedig annyi lenne csak, hogy ellenőrizétek már le a nyák tervemet az elméleti rajzal, hogy ez igy jó lessz-e vagy kell-e valamit változtatni rajta.Előre is köszönöm mindenkinek.
A jelföldet ne rakd a csillagpontra és ne is kösd rá a cstlakozóra több helyről, csak a vég panelek bemenetének a közvetlen közeléből különben nagyon brummos lesz.
Sziasztok!
Nem tudom jó helyre teszem-e fel a kérdésem, de próba szerencse! Van egy öreg fischer CA-905 erősítőm, de az egyik oldala elnémul és néha néha egy pillanatra megszólal, mi lehet a hiba és kihez fordulhatnék mert nem vagyok műszaki zseni, és szeretném megcsináltatni. A válaszokat előre is köszönöm!
Ha van benne h.védelmi relé, akkor lehet kontakthibás az érintkezője, vagy forrasztási hiba.
Sziasztok!
Nem bírom zavarmentessé tenni az erősítőm tápját. Mellékeltem a táp rajzát és vázoltam, hogy hogyan van kötve a GND vezeték (vastag fekete) és a bejövő jel GND (vastag szaggatott fekete). Minden egység külön panelen van és tápGND/jelGND egyhelyre fut össze. A zavar abból áll, hogy ha fel vagy le kapcsolok valamilyen fogyasztót pl.: forrasztó vagy világítás a pattan/durran a hangszóróm. Ha a bemeneten nincs semmi akkor halkan búg és, ha közelebb teszem a kezem hangosabban. Én földhurokra gondolok, de nem látom át, hogy hogyan kellene átvezetékezni. Szerintetek?
Nos a gond az, hogy bár azt írod, de ez nem csillagpontos földelés amit felvázoltál.
Azt kellene megérteni, hogy a vezeték kis értékű ellenállás, és nem szupravezető. Alant rajzolom.
Ezt most nem igazán értem.
A táp panelról minden egyes panelra megy egy +/gnd vezeték. Bejön a jel/gnd és a jelGND megy az előerősítőre->végfokra innen a végfok bemenetéről a kivezérlés jelzőbe. A végfokról a hangszoróra. Mindegyik panelen közös a táp és jel GND. Nem értem. :no:
A táp és a jel földet nem közösíteném erősítőn belül egyrészt. Másrészt ha közelítesz és búg, azt brummnak hívják. A trafód milyen? Nem szórja meg a végfokot? Normál esetbe így kötném az erősítőt : Bemeneti csati - poti - végfok. A tápot pedig trafó - graetz - puffer - erősítő. A táp GND-t a trafóról egyből pufferek közös pontjához vinném innen az erősítőhöz. Az AC vezetékeket összesodornám. Hirtelen ennyi.
A jelvezető árnyékolása hogyan van megoldva?
VCA vagy hagyományos az előfok? Látni sem volna rossz valamit, mondjuk egy pikcsört.
A jelvezetékek 1 mm2 HSZ veszeték.
Az előfok 5532+lm1036.
Tyűha! Van ám kanóc rendesen.
-No, a hangszóró testjét is a csillagpontból kellene indítani, nem a végpanelről. -A bemenetre, ill a hangfrekvenciás jelátvitelére, árnyékolt vezetéket kell használni. -A hálózati vezetéket minél messzebb kell a jelvezetéktől vinni. -És még valami, amit sokan elfelejtenek. A csillagpontot lehetőleg az áramkör legérzékenyebb pontjánál illene kialakítani, hiszen annak kell a leghidegebb pontnak lennie zavar szempontjából.
Feltételezem akkor, hogy 2 eres árnyékolt vezeték kellene és az árnyélóló egyik végét össze kell kötni a földdel.
Én mindenkinél azt látom, hogy a végfokról viszik a testet a HSZ-hez is. A csillagpontot ezekszerinte az előfokon kellene kialakítani? Tehát a táp panelről 12V megy a panelekre a GND meg az előfok panelről? Jó lenne ezt rajzban látni mert nehezen tudom elképzelni. Esetleg adnál egy sémát?
A bemeneti csatlakozó árnyékolását, az előfok bemenetére be kell vinned, hisz ez galvanikus kapcsolatban kell hogy legyen a jelforrással. Ezután viszont már csak a tovább vivendő jel forrásánál (előfok) kell az árnyékolóharisnyát bekötni, hisz másként ezen keresztül kialakul a földhurok.
-Azért viszik a végpanelről sokan, mert az már nagy szintű, erősített jel, ami után nincs erősítő elem, ezért kevésbé szed fel zavarjeleket. De csillagból illene, és ha lehetőség van kell is vinni a testet a hangsugárzó csatlakozójához. -És igazad van, hogy az előfoknál volna a legjobb pont a hurok kialakulásának elkerülésére. Gyakorlatban azonban (néhány kivételtől eltekintve, pl én ) a puffer kondiknál szokták ezt kialakítani. Ez azért alakulhatott így, mert a kettős táplálású áramkörök miatt a +- p.elkókat helyileg könnyebb összekötni, és ha már összekötik, akkor miért ne ott legyen a csillagpont. Ráadásul mivel az előfok zavar, zaj szempontjából érzékeny jószág, ezért illő távol vinni a nagy áramú, nagy erősítésű, zavarkeltő egységektől. 22-es csapdája.A gyártók, és az amatőrök is többnyire így járnak el. A nagynevű cégek erőlködőinek is van egy kis brummja. Hacsak nem használnak zajzár áramkört a cselesebbek. ![]() -Ja és még valami! Igyekezz minél átláthatóbbra készíteni a deszkamodellt is, hiszen lehet több vele a vesződség, de könnyebb meglátni a hibákat, mint egy keszekusza dróthalmazban. És kisebb a zavarokra is a hajlandóság. - KD-nek a B5 leírásánál van huzalozási rajza, leírása ami mérvadó. Idézet: „KD-nek a B5 leírásánál van huzalozási rajza, leírása ami mérvadó.” ??? KD? B5? Bocs, de nem tudom miről van szó. Lehet, de még csak most kezdtem levelezőn az Egyetemet, de még 1 előadás/konzultácó sem volt így nem tudom. ![]() Amúgy, ha anyira jó miért kitiltott tag???
Az nem baj, csak vicc akart lenni. Bár minden viccnek a fele komoly ahogy mondani szokták.
Volt itt már tőle is nagyobb agy, de nem mindig házastárs a viselkedési morál, és a tudás. Nagyon durva lehetett, ha a tudását figyelembe véve sem lehetett tolerálni. Naszóval, még kísérletezek, de annyit vettem észre, hogy csak az erősen induktív fogyasztok vannak rá hatással. Pl. szkópot bekapcsolom semmi. Egyéb műszerre semmi. Pedig mind ugyan abba az eloszóba vannak bedugva.
Sziasztok.
Aki már épitett Nmos350 végerősitőt, az elmondaná nekem, hogy az L1 tekercset milyen vastag drótból kell tekerni és mekkora átmérőre? Előre is köszi. És ez a tápegység megoldás igy életképes? nmos350 tápegység. |
Bejelentkezés
Hirdetés |
















