Fórum témák
» Több friss téma |
Fórum » Ki mit épített?
Ez a téma ha úgy tetszik a mi "kiállítótermünk", nem pedig a ki mit csinált volna másképpen, mások helyett, és legfőképpen nem javítós téma.
Minden készüléknek van saját témája, ott kell kitárgyalni a részleteket!
FONTOS! A kapcsolási rajzok keresésére is van saját téma, ott keressetek rajzokat!
Köszönöm Zoli bácsi, megtiszteltetés !
Próbálok-próbálok. Csak már lenne minden alkatrész minden befejezésére, és tanulhatnék már végre PIC-ezni. ![]() Üdv !
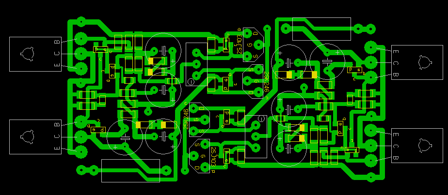
Egész jó lett, már csak tervezni kéne megtanulni. Bal alul ahol átvitted a vezetéket két láb között ott vihetted volna felülről is, sokkal kevésbé rizikós mint két láb között, de mivel a technológia simán elviszi ezt is, nem olyan gáz.
Azért nem irigyellek fúrkálhatoda panelt napestig mire azt a sok lukat kifúrod.Mi lesz benne? Pic16/18f? Csinálhattad volna a 24-eshez is.
Miért mi a nagy baj a tervezéssel? Szerintem nem vagyok olyan gáz, 1 éve csinálom csak.
Hát haverommal fogjuk állványoson.. ![]() 16F és 12F lesz benne. Ha megfelelően rakom bele a 12-t azt is kezeli. A 12F miatt csináltam ezt, aztán majd készül másik is.. Üdv!
Szerintem elég jó lett a terv. A csatolt képen van az 1 "hiba", amit Gulasoft is mondott (bár jó így is, nem kevés gyári panelon még sokkal több ilyen hiba van!).
Szerk.: mindjárt felrakom.
Kifúrni nincs tíz perc ha van egy jó fúró.. Állványos az még jobb de nem sima állványos fúró hanem magas forduletú (30000 fordulat) drill..
Na harmadjára csak sikerült rendes képet feltöltenem (én idétlenkedtem), csak a
Idézet: szöveget már nem tudom kivenni... „Szerk.: mindjárt felrakom.”
Ő, de még sincs igazatok. Nem mindegy, hogy hova vezetem oda melyik vezetéket. :yes:
Ennek a huroknak sincs sok értelme.
A kékkel jelzett vezetősáv felesleges, egyszerűen összeköthetted volna a nyilnál a másik forrszemmel.
Majd máskor jobban figyelsz Idézet: „Ha kell csinálok neked is állványt ..” Képeket, vagy linket tudsz mutatni róla, hogy milyet csináltál?
Sziasztok! Van itthon pár számítógép táp doboz, gondoltam rakok az egyikbe egy kis erősítőt.Van még rajta mit csiszolni, de majd ha lesz időm akkor még folytatom.
Klassz lett! És elég stabil, nem libeg el oldalra?
[OFF]Ezért nem találtam meg itt, mert nem is ide raktad fel
Nemrégiben nekem is tele lett a pohár, így csináltam pár átkötést én is.
Üdv! Ez is számítógéptáp dobozba készült, egy akkutöltő lett átdobozolva kis kiegészítéssel, került bele egy kárcóra, és sípol, ha kész van. A teteje már csak foglalatként működik, de az elektronika abból került ki.
Nekem ez nagyon tetszik! Rendkívül ötletes és szerintem szép is. Nagyon egyedi, gratulálok!
Most lattam. Szep munka a hibakat eltekintve. Pl az utolso kapcsolonak nincs felhuzo ellenallasa.
Köszi, akkor mit rontottam el, én mindent a Te rajzodról másoltam, meg persze a nyákra ráírtam, hogy az eredeti tervek a tieid !
Az utolso kapcsolonak melle ment a felhuzo ellenalls. Veletlenul az elozohoz van ketto.
Jujj, akkor azt majd javítom utólag, köszi !
Ezert erdemes valami PCB es schematik tervezot alkalmazni. Az Eagle Light verzio ingyenes, es amikor a kapcsrajzot megrajzolod, a koteseket automatikusan atviszi a PCB tervezobe. Persze lehet igy is csinalni, (en is hasznaltam valamikor Smartwork progit a DOS-os idokben) de nagy konnyebbseg ha a kapcsolasi rajzon rajzolsz, es automatikusan atvisz minden valtoztatast. De ez vegulis nem ennek a topiknak lenne a temaja.
Üdv!
Készül egy füles erősítő...
Nekem is
Habár még közel sincs ilyen jól állapotban, azért kezd alakulni
Hali. Apróság, szinte alkatrész sincs benne, de ez egy távirányítású gyújtás az autóba
Egy ilyet már építettem egy barátomnak csak ott zártra kellett csinálnom ne hogy a gyerkőcei megégessék magukat a csövekkel.Bővebben: Link
Ma meg egy "öreg" fülest vettem majd össze eresztem őket Sonab H10 |
Bejelentkezés
Hirdetés |




Próbálok-próbálok. 


















