Fórum témák
» Több friss téma |
Itt van:
http://techmobile.hu/termekek-alkatresz.htm Ha lesz időm és türelmem akkor visszafejtem majd a gyári pwm cuccot..Abban 2 db irfz44 van 1 dual védődióda és a pwm ic. Üdv
Tudom. Már megrendeltem, csak kéne vezérlés is. És nem igazán találni 48 voltosat.
De az amúgy is hall szenzoros, nekem meg valami potis kéne. Elvileg össze kellene tudnom rakni mert ilyen suliba járok.
Hmm... Valoban a tema cimebol kiderulhetett volna, hogy DC motor
Vegyuk ugy hogy biztos ami biztos alapon kerdeztem.Nos nem tudom, hogy ez 4-5eFt-bol kijon-e majd. En igy erzesre azt mondanam, hogy nem. De ki tudja? Adva van egy DC 48V-s motor 500W-al. Atlagos aramfelvetele 10A lehet. Aramcsucsok sztm: 20A-30A lehet. Ebben nem vagyok annyira jaratos. Milyen tapfeszultsegrol szeretned jaratni? 48V akku? 12V akku? 12V eseten szukseged lenne valamilyen DCDC konverterre. 48V eseten pedig egy egyszerubb PWM is megteszi. Felteszem 48V all rendelkezesre mivel ehhez az esethez kell a PWM-es motorvezerles. Elektromos bringaban a gazkar kozvetlenul a PWM kitoltesi tenyezojet allitja. Ennel egyszerubb megoldas sztm nem letezik. Szakertok majd itt megondjak, hogy jot mondok-e. Valamilyen erosebb FET-re lesz szukseged a motor kapcsolgatasahoz. Valami 100V-os korulire gondoltam ami 20-40A tud. A motorra tennek egy gyors diodat (schotky) es vele sorba egy ellenallast fekezeshez (ekkor ez az energia karba vesz). A FET kapcsolgatasahoz pedig hasznalnek valamilyen FET driver-t, hogy minel kevesebb legyen a veszteseg a FET-en es ne melegedjen. Sztm ha visszanezed a forumot biztos talalsz valamilyen hasznalhato kapcsolast. Nem maga a kapcsolas lesz a kritikus pont hanem az egyes elemek. Pl FET,dioda,ellenallas.
Sziasztok!Tudnátok nekem adni egy olyan oldal címet vagy linket ahol lehetőleg olcsónlehet elektromos rollerbe motort venni,nekem most egy 200w 24v-os van bene enél nagyobat akarok !vagy tipet hogy lehetne megycsinálni hogy jobban menyen ja és a szebájzó vagy mi is 200w és !Ha nagyobb motort akarok akkor azt is kell cserélni?
Ja amúgy ő lenne az ,4 ezerért vettem anyit sztem megért!
motorról olvastad le?
ezek nem 200W-ossak én sztem, csak 100-120W
Igen arról olvastam le!de nem tom nézdted a képet nem is roller de nem is E-scooter mert kicsik a kerekei!
aham néztem, elég fura járgány :yes:
vedd úgy, hogy nem szóltam
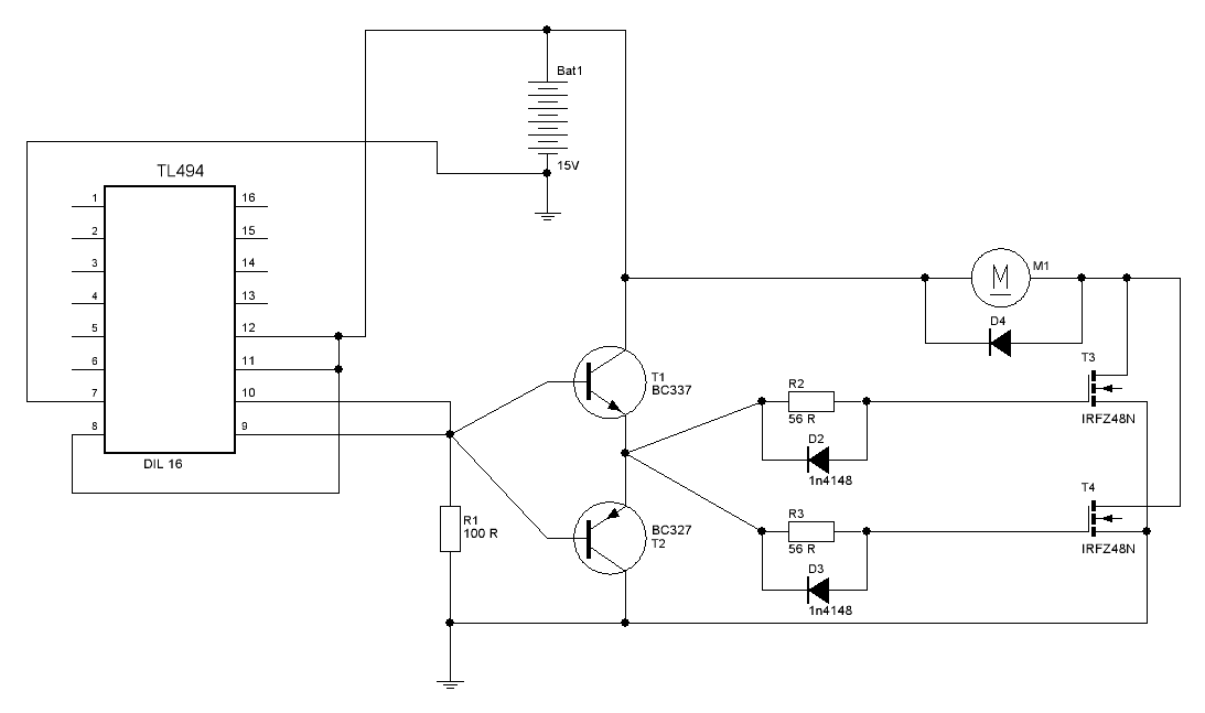
raktam össze egyet tl494 -el irfz48 stb..
viszont a meghajtás vagy valami nem teljesen okés :no: Kipróbáltam a cangámal a vezérlést, de kis idő után elment a vezérlésem lehet a gate fesz volt sok? táp 7815, de a próba során 12V os aksi volt csak. olyan 5-6 percig mentem vele az előbb mértem 10VDC és 22VAC a max, fettek nélkül. 15.2VDC táp mellet. és az is érdekes az egyik fet KO a másiknál csak a D-S között van 540 mV nyitófesz. a két BC melegszík, de kb 50-60 foknál "meg áll" nem tudom, hogy mit rontottam el azt tudom, hogy 12V-ról több áramot vett fel, mint 24V-ről, lehet ez baj? ![]()
Szia!
A BC tranyók bázisa elé nem kellene egy áramkorlátozó ellenállás?
Szeva!
a rajz-ot innen is néztem: http://users.tkk.fi/~jwagner/tesla/tv-driver/schematics.htm és itt nincs, DE az is igaz, hogy nem BC-k vannak
hát azért valami jobb fet meghajtás kellene
200mA az sztem kevés
Hát ez esetben nem szóltam. A 2N3904-es tranyók se sokkal tudnak többet. De én tennék azért oda egy ellenállást. Ha belegondolok, hogy ilyenkor az NPN tranyót nézve gyk. a tápfesz kerül a Bázisra, az emittel meg a földön van. Mondjuk tutira kinyitnak az fix.
szerk: a BC337 adatlapban ez áll a maximumértékeknél: VEBO: 5 V. A 2N3904-nek szintén ennnyi. Az IC-ben lévő tranyón meg szerintem nem esik ennyi feszültség. Szóval ez lehet az oka a BC-k melegedésének.
hmmm
épp találtam egy másik kapcsolást ott bc5xx ek vannak R nélkül és a kollektorra 12V jut. fetteket még mindig nem értem én szerintem biztossan, hogy a fet meghajtással van a gond, mert 25%-on pl 3V os a négyszőgjel, hiába van ott a két BC tranyó . és az nem okés szerintem, mert ekkor a fet nem nyít ki rendessen és ettől sztem tönkre megy, mert épp fordultam + terhelés volt rendessen és utána ált be a sebesség fixre -> fetek megdöglöttek.
hagyom ezt.. össze raktam a gyárit, müxik
viszont új helyzet állt elő, a gyári cuccban az icről le van kaparva a tipus, ezt szeretném kideríteni, vajon mi lehet a tipusa? ic beazonosításhoz némi infó Vcc-n: 15, 13, 12, Vref 16, gnd 8, pwm jel ki 14, 11, Ct 7, Rt 6, nincs bekötve: 3, 10, sg3524 et beraktam, de ez nem az, mert gáz nélkül is megy a motor. (gyári icvel nem megy, gáz nélkül)
Szevasztok
Nagyon új vagyok és infót szeretnék kérni erröl a motorról , illetve hogyan lehet fokozatmentesen szabályozni. Nem értek az elektonika építéshez.de szükségen lenne egy vezérlőre. Elvileg egy saját építésü 4 kerekü járművet mozgatna. Segítségeteket előre is köszönöm .
sziasztok
nekem is egy pwm motorvezérlő kellene lehetőleg forgásirányváltással. megcsináltam ezt a kapcsolást, (ebben a topicban valahol előrrébb találtam) de meg sem moccan vele a szerkezet. a motor egy 3,6 V-os gagyi akkus fúróból van kiszerelve hajtóművel együtt. Megmértem később, majdnem 10 A-t vesz föl. Tudtok valami egyszerű kapcsolást?
ja és a fet annyira meleg lett, hogy megolvasztotta a műanyagdobozt amiven van, és az nem igazán jó
Sziasztok!
Egyszerű kérdésem lenne: Gépkocsi szellőző ventilátor motorját (12V/120W- Áramfelvétel 4. ik fokozatban 10-11A) szeretném elektronikusan szabályozni. A gyári kapcsoló totál szétégett, tehát ezt a megoldást szeretném barkácsolni! Tud valaki okosságot? Köszönöm!
Nos itt van, megcsináltam! A kapcsolást innen puskáztam, kicsit módosítva müxik is. A kapcsoló helyére potit építettem és be kellett építenem egy mikrokapcsolót, mert ha nullára tekerem a potit a moci igaz nem pörög, de sípol, no e idegesítő. Ez egy golf 3 fűtésvezérlése lett. Az első 4 foto:
A Progi neve: express pcb (a *.* pcb és a *.* sch)
"SEJTEK" ! csináld az enyémet az tuti, igaz a mosfet melexik, de hűthető és kb 12A megy át rajta full üzemben!
És még valami: a kapcsolás csak 12V-al működik? nekem 5V-os a motorom.
Bár én másfél éve pont azért indítottam az"Építsünk mi is elektromos autót"topicot, mert kellett volna valami jó erős /min100A-es/PWM-szabályzó kapcsolás, és ha lehet nem FET-es és IGBT-s...hanem pl. jónagy orosz Tirisztoros, de már akkor sem tudott senki okosat mondani az ügyben, máramár lassan kihalt a topicom, bár én majdnem befejeztem a vezérlőt.Ha tökéletesen fog működni, majd lehet megosztom veletek, és előkaparhatjátok a fiók mélyéről a régi jó tirisztorokat..
Én már akkor sem bíztam a FETEKRE nagy áramokat, max jó nagy frekvencián, ahol nincs idejük megdögleni.Ha pisztolyt tartanának a fejemhez, akkor sem bíznék egy FET-re10A-nél több folyamatos áramterhelést. Csak tapasztalatból: Az IRFZ44-re katalógusban ráírják a 46A-es kapcsolási áramot, azzal a fél négyzetmiliméteres lábával HÁ' PERSZE! Ha folyamatos áramterhelésnek van kitéve, és tökig ki van nyitva arra a 0.000xohm-ra, akkor is meg fog dögleni, higgyétek el nekem, hacsaknem 5x-ösen túlméretezitek. Értemalatta a 0.1ohmon keresztüli párhuzamosítását több nagyáramú HŰTÖTT Power MosFetnek.!/Tömör professzor voltam, remélem segítettem/ |
Bejelentkezés
Hirdetés |




Vegyuk ugy hogy biztos ami biztos alapon kerdeztem.
anyit sztem megért! 













