Fórum témák
» Több friss téma |
Szia!
Nekem nagyon tetszik, elég tetszetős dizájn, gratula! Mesélsz a belvilágról?
Nagyon szuper. Nekem tetszik.
Köszönöm, azért legközelebb elviszem kárpitoshoz.
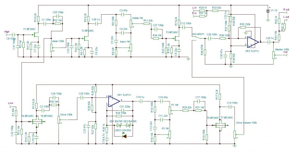
Itt a rajza, kb. ilyen, mert a tiszta hangja nem nagyon tetszik (már meg van az új hangszóró) és azért kellettek azok a "magas emelő tagok" 1M párhuzamosan 150p-val. A 4-es képen látszik, hogy a végfok (TDA2050, kb 60 szoros erősítéssel) árnyékoló ketrecben van és a 24V-os kapcsi táp is körbe van tekerve alufóliával, mert szórt. A tiszta és a drive csatorna között Proli007 fetes egy-nyomós be-ki kapcsolása vált. Köszönet érte! A Classic feliratot egy autós boltban vettem. Van hozzá egy lábkapcsoló. Lehet, hogy egy kicsit giccses/maszek lett, de látszik rajta, hogy hozzá való Szobába több, mint jó.
Azt a szembekapcsolt BF245C-t valaki elmagyarazna??
Párhuzamos kapcsolás. Elvileg változik az erősítés, csökken a zaj, stb stb. A karakterisztikák tökéletlensége miatt a torzítás "érdekesebb" lesz, mert dinamikusan biztos széttartanak, még ha statikusan párba vannak válogatva, akkor is jó eséllyel. Elektroncsöves kapcsolásokban is látni néha ilyet, hogy a kettős triódát az első fokozatban párhuzamosítják, nem is tudom, talán Laney erősítőben láttam... :yes:
Hat "ertem en hogy villanymotor DE MITOL MEGY"?? Komolyan:az az FET aminek nincs bekotve a G-je lenyegeben egy vegtelen ellenallas, mivel nincs vezerlese igy az S-D kozott folyo aram nincs. A linearis karakter pedig egy FET-nel viszonylag adott, ami ugye hasonlo a csoves karakterhez. (tehat meg nem ertem
)
Szerintem be van. Egyszerűen párhuzamosan vannak kötve! Drain a drain-re, gate a gate-re ,source a source- ra. Nem értem... Kicsit furán van rajzolva, de én látni vélem az a fránya gate-et odakötve a másikhoz...
En errol beszelek:
Ja hogy a kozepso "athuzas" a kapcsolat!!!
Sziasztok!
Van egy Vadásztölténygyár 545 R nevezetű csöves rádióm, nagyon ramaty állapotban. Háló és kimenőtrafóiból lehetne építeni egy egyszerű, szobába való gitárerősítőt? 8 ?os hangszóróhoz. csövesből ide irányítottak
Minden további nélkül! A rajzból kiderül milyen végfokozatot építs hozzá, mihez méretezték a kimenőt.Az elő fokozat meg igény és ízlés kérdése!
Elvileg autotrafója van, ami ilyen célra alkalmatlanná teszi a hálótrafót, nem?
8 Ohmos hangszóróhoz vajon jó ez a kimenő?
Hát autótranszformátorral nem kísérleteznék, egy rádióba elmegy, de itt kiterjedt fémfelületet markolgatsz (húrok) amik egy hiba esetén elég megrázó élményben részesíthetnek. Ennyi erőből a hálózatot is lehetne egyenirányítani...Sajnos a hálótrafó kilőve akkor. A kimenőn meg nem kell stresszelni, maximum az illesztés nem lesz tökéletes...Tökéletesen menni fog.
megfelelő hálótrafót honnan szerezhetek olcsón?
Szóval milyen elő és végfokot csináljak? EL84-es cső van a rádióban, gondolom ehhez jó a kimenő. Olyan előfok kellene, amivel lehet torzított hangzást is előállítani. Ha valaki lenne olyan kedves és kezembe nyomna egy kapcsolási rajzot, nagyon boldog lennék .Ez lesz az első csöves építésem, szóval nem szeretnék kezdésnek valami nagyon bonyolultat.
Helló. Amit linkeltem a csöves erősítős topicban az nem jó? Annál egyszerűbbet nem nagyon fogsz találni. Az apróban egyik nap volt egy EL84SE-hez való táptrafó, az jó is lenne neked.
Szia!
Ha nincs egyszerűbb, akkor jó ![]() Neked hogy tetszik a hangja? Illetve el tudnád nekem küldeni, mert azon a rajzon szinte alig látni valamit:S
Helló. Csatoltam a kapcsolási rajzot. Amúgy a picasa-s kapcs.rajz amit linkeltem az az én erősítőm. Még nem fejeztem be, de itt egy link a bemutató videóhoz. 1:30után van a tiszta hangminta.
mod: Látom itt is kicsi a kép. A picasa-nál le tudod tölteni, a kép felett van egy "download" gomb aztán-> "download photo"
http://www.diyguitarist.com/AmpStuff.htm ezt az oldalt találtam.Majd Ha lesz időm akkor saját magam által kitalált effekteket is fel teszek.
Így van. Lehet, hogy furcsán szerepel a rajzon, de a lényeg, hogy párhuzamosan van kötve kettő.
Én láttam is elsőre és értettem is! Lehet azért mert én is így szoktam a tinában ilyet csinálni! Ezúton is gratula! Zsolti :yes: Enyémet láttad az előző oldalon? :hide: Az is jfetes...
Láttam biza! Tetszik, annyira, hogy már tervezgetek egy fejet aminek hasonló arányai lesznek, mint a tiédnek. Egy Qualiton dobozát-trafóját használom majd fel. 6 poti hely és 4 kapcsoló hely gyárilag. Az a szövetet az elején, az az a méregdrága Marshall szövet?
Elvileg Fender szövet, a 4x12-eseket is ilyennel húzzuk le, onnan maradt egy két dirib -darab.
Ez a kis fej egy kicsiny jószág, azért szeretem mert nem kell megszakadni a cipeléskor, bár a múltkor találkozóra menet már eléggé húzta a kezem, nem kis trafó van benne, de nem is nagyon fogok nagyobbat csinálni azt hiszem, ez a 10-15W nekem vastagon elég a 4db V30-ra...Sok is...A hűtéssel adódtak problémáim, most tervezek egy kompakt megoldást a sasszi tetejére a trafó mellé, a következőkben ott lesz a vég, külön bedobozolva. Agyrém,de én már csak ilyen vagyok!
Üdvözletem mindenkinek lenne egy nagy kérdésem!
Van egy harley benton erősítőm amiegyster játszás közben elhalgatott bizti csere. De nem tudom miért két biztiből az egyiket ki is nyomja amit áramot kap cska zat nem értem miért nem ugyan azt. szerintetek mi baj lehet benne mi szállt el vagy a fesz szabályzó rkonctrálkodik?
Delay összedobva, dobozolva. (10 ic-ből 9 jó, és persze hogy az egyetlen rosszat raktam be elősör
) Működik szépen, olyan mint amire számítottam, kivéve egy kis zajt amely ismeretlen eredetű, és az ismétlés mértékétől függően hangosodik:S csináltam pár felvételt hirtelen. Bár igencsak rossz minőségű, recseg meg minden, de a lényeg benne van.
Szia!
Mi a típusa az erősítőnek? Jó volna tudni, viszont gyaníthatjuk, hogy egy tranzisztoros, vagy IC-s motyóról van szó. Ezen kívül azt is tudni kéne, hogy melyik biztiket égeti el. Sok haragom gyűlt bizti égetés miatt, mire kiderült, hogy csak a végtranzisztorok adták meg magukat. Ha a tápban lévő biztiket égeti, akkor természetesen nagy az áramfelvétel, tehát valahol zárlat van. Elsőként azt tanácsolom(persze, ha nem tetted meg eddig) keress a nyákon természetellenes dolgokra utaló jeleket.pl.: elfeketedés, olvadás... Ha találsz ilyet, akkor nagy valószínűséggel ott keletkezett a hiba. Alkatrészt kicserélni, körbeméregetni a területen lévő- és a hozzá kapcsolódó alkatrészeket. Ha mindent rendben találsz, jöhet a próba. Bekapcsolás, hallgatózás.. stb Feltéve, hogy nem találtál elszíneződést, olvadást, akkor komplikáltabb a dolog. Ekkor az elégett biztikből kell következtetni... Meg kell tudni, melyik panelhez, vagy részlethez tartozik a bizti, amit eléget, majd arra a részletre összpontosítani. Ha megvan, akkor a fent már említett módon ki kell mérni minden alkatrészt. Ami rossz--> kicserélni. Körbemérni a területet, új, értéknek megfelelő biztiket berakni, majd próbálni.... Van még egy szélsőséges eset: Amikor nem tudunk ránézésre megállapítani semmit sem a motyóról, tehát a fentiek közül egyik sem... akkor szépen ki kell mérni minden alkatrészt, és ami hibás, azt kicserélni... [OFF]Mellesleg, érthetőbb egy mondanivaló, ha használunk írásjeleket, és nem összefüggéstelen mondatokat írunk egybe. Sőt, jól is néz ki, valamint nem néznek ferde szemmel az emberek, akik olvassák, és segítőkészebbek. Sorolhatnám még a jótékony hatásait.[OFF] Várom a fejleményeket, értesíts, bármi van! Zoli
Sziasztok! Vettem PL509-eket, és gitárerősítő lesz belőle. (Majd ha a trafók is meglesznek.) JCM800-as előfokkal szeretném megcsinálni, csak lenne benn EQ/Bypass kapcsoló is (hogy minek, nem tudom, de egy 100Ft-os kapcsoló nem nagy cucc). Na most ehhez annyit, hogy csak a hangszínt kell átkötni (kiiktatni), vagy az előtte levő, direktcsatolt (fél)triódát is? Meg annyit kérdeznék, hogy csak jó hangszín beállítás, vagy mi kellene hozzá, hogy a húrok egymagában is "telten" szóljanak? Mint pl. itt, 3:28-nál is. Bár gondolkozok, hogy testek az LP-mbe, vagy a Stratóba, piezó hangszedőt, azzal biztos tudna így szólni.
A direktcsatolt trióda szerepe egyrészt a hangszínszabályzó meghajtása kis impedanciával, de a katódkövetőnek megvan a maga jellegzetes hangja ha túlvezérlik, a Marshall hangban ez is benne van.
Amúgy ilyen passzív hangszínszabályozót is meghajtanak sima földelt katódú triódával is.
Akkor marad, csak a passzív hangszín részt csinálom kapcsolhatóvá. Amúgy ennek a Master volume potin mekkora jelet kell adnia? Mert szeretnék egy aux bemenetet is (hátha ezen gyakorolnék itthon
) Ami ugye 775mV-os. A jel összegző miatt úgyis kell egy trióda akkor a másik felét esetleg még az aux erősítésére tudnám használni. Amúgy a végfokot meg úgy képzeltem el, hogy Williamson féle meghajtás, csak PCL84-ekkel, és a végén ott a két PL509. Szeritem ez korrekt lenne, a PCL84-nek elég szép a hangja.
Szia!
A bypasst megoldhatod úgy is, hogy a közép potival (az alsóval) a hideg pontjával sorban beiktatsz egy 1Mohmot pl a föld felé és a kapcsolóval ezt tudod rövidre zárni. Így ha benn az 1M, a hangszín nem is működik és nem csillapít olyan sokat,ha meg rövidre zárod, máris működőképes, bár nem igazán látom értelmét egy ilyen bypassnak, de te tudod! A katódon tocsog a jel bőven több tíz, de inkább száz V, itt nincs értelme olyanról beszélni, hogy mekkora a kimeneti jelszint, mert egy tisztább kevesebb gainű játéknál pl a jelszinted kevesebb, ekkora odatekersz a masternek, a nagyobb gainű torz játéknál nagyobb ,akkor meg elveszel...775mV hoz eléggé vissza kell osztani,de miért is? A véget is jó túlvezérelni, az is része az eredeti jcm hangzásnak. Jó-jó a williamson kapcsolás, de már sokszor említettem, ez nem űrsikló, hanem gitárerősítő...Sok sikert az építéshez, nagyon kíváncsi leszek egy ilyen egyedi véggel készült jcm-re! |
Bejelentkezés
Hirdetés |






) 

) Működik szépen, olyan mint amire számítottam, kivéve egy kis zajt amely ismeretlen eredetű, és az ismétlés mértékétől függően hangosodik:S csináltam pár felvételt hirtelen. Bár igencsak rossz minőségű, recseg meg minden, de a lényeg benne van.
) Ami ugye 775mV-os. A jel összegző miatt úgyis kell egy trióda akkor a másik felét esetleg még az aux erősítésére tudnám használni. Amúgy a végfokot meg úgy képzeltem el, hogy Williamson féle meghajtás, csak PCL84-ekkel, és a végén ott a két PL509. Szeritem ez korrekt lenne, a PCL84-nek elég szép a hangja. 




