Fórum témák
» Több friss téma |
Fórum » Csöves erősítő készítése
Ne feledd betartani a fórum viselkedési szabályait, és a topik megmaradásának feltételeit. [link]
A téma átmenetileg fagyasztva lett, hozzászólni nem tudsz!
Pontosan így van ahogyan leírtad !
A picasa albumomban szinte minden fönt van róla ami meg nincs arra szivesen válaszolok ha kérdés merülne föl? Egyéb iránt már nagyon várom az ilyen hasonszőrű szörnyeteg születését mint az enyém is .
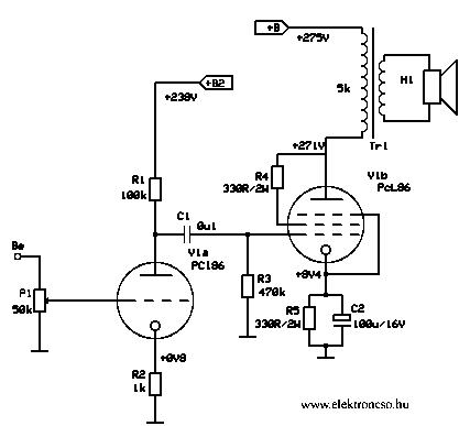
Sziasztok! pcl 86 se erősítőmhöz szeretnék építeni passzív hangszínszabályzó fokozatot. Tudnátok valami bevált kis kapcsolást ami hozzá való.Mit kell a pcl kapcsoláson változtatni hogy továbbra is kivezérelje a vonalszintű jel?
Előre is köszönöm a hozzászólásokat.
A passzív hangszínszabályzónak kb 20 dB (10×) csillapítása van. Ezt egy plusz erősítő fokozattal kompenzálnod kell, hagy a szintek ugyanúgy a helyükön maradjanak. Magyarán, a bemenő fokozatba kell egy trióda, (vagy pentóda, amelyik tetszik), és utána jöhet a hangszín, majd a hangerő szabályzó, ahol most is van.
Szerintem (!!!) az ilyen "hangszín-dolgok" csak elrontják a hangot.
Hacsak nem 1000 Ft-os ellenállásokból és 4000 Ft-os potméterekből építkezik az ember.
Teljesen mindegy ebből a szempontból, milyen árkategóriájú az a hálózat, ami az erősítő frekvenciamenetét megváltoztatja. Bár a kolléga triódás erősítőét nem mértem, pentódában viszont hasonlót igen, azt a frekvenciamenetet már nem kellett rontani, az önmagában is - műszaki szemmel - értékelhetetlen volt.
Oké! Mindenképp kell egy hangszín fokozat nekem,mert konzerv zenéim eléggé változó minőségűek,és régiek.Tehát az én szintemen (brg magnó+cd+pcl 86se) nem hiszem hogy érdemes minőségromlásról beszélni. Komoly minőségű cuccoknál,hanglemezeknél talán igen.
No nézek néhány kapcsolást.
Ha már hangszínszabályozó kell, én a DUAL CV1-es erősítőjében alakalmazott megoldást javaslom. Ennek előnye, hogy egyenes frekvenciamenetnél gyakorlatilag kiiktatottnak tekinthető (anodköri szakadás, rácsköri rövidzár) és ezáltal nem ront a hang minőségén, beállított hangszínnél meg ennek úgy sincs jelentősége. Egyszerű, könnyen hozzákapcsolható a meglévő rendszerhez. 10 megás potikat valószínűleg nem tudsz szerezni, ezért azokat fokozatkapcsolóval és pár ellenállással célszerű megoldani.
Na ez ** !! Köszi! Ez tényleg jónak tűnik. Köszi!
Amúgy nem akarom a kedvedet elvenni az építéstől, de az én próbapaneles tapasztalataim azt mondják, hogy vacak minőségű zenéhez nem érdemes csöveset építeni.
Tranzisztorost szerintem kevesebb munkából és pénzből is tudsz, ha csak az erősítés a cél. Vagy legegyszerűbb venni egyet. ![]() Persze ha szívesen építgetsz, ahogy én is, az más.
Üdv! Sajnos nem tudok rendes képeket küldeni még az erősítőről. Csak rossz minőségűeket mert a telefonomon csak vga kamera van és csak napsütésben csinál normálisabb képeket most ennyi telik tőle... hacsak barátnőm telójáról megnem tudom oldani este... adddig is itt az ígért kép. Nem nagy szám nincs olyan szép mint a gyári de az enyém és jól teljesít
Sziasztok. Gondolkodom egy csöves előfokon, de a kimenőtrafót ki szeretném hagyni. Lehegységes így előerősítőt építteni? Van otthon pár csövem, majd ha otthon leszek leírom a nevüket hátha használhatók.
Sziasztok
Szia! Természetes, hogy lehet így. Illetve, mindegyik előfok kimenő nélküli.
Üdv! Persze semmi gond először fel sem akartam tenni mert sztem ceruzával szebben lerajzolom mint ahogy ez a telefon fotóz.... csak tudod nem szeretek ígéretet szegni és így feltettem
És az megoldható, hogy ne emeljen a jelszinten? Csak a hangja végett szeretném..Van 3drb. EF80-as,1drb PL82-es,2drb PCF82-es,1drb PABC80 MP-s,1drb PCC84-es csovem.Ezekkel lehet valamit kezdeni?
Természetesen az is. A PL82 végfokcső, tehát jó lenne végfoknak, ha lenne két darabod. Az EF80 ugyan mikrofóniás, de 1:1-esre szerintem jó lenne. A PCF82 triódáit használva is talán jó lenne. De én az EF80-at preferálnám triódás kötésben. Elviekben az egy darab PCC84 is jó lehet, mert dupla triódás. Természetesen a jó minőséghez a direkt erre készített cső a megfelelő.
A triódás szó nem sokat mond nekem. Nem tudnád esetleg picit jobban elmagyarázni?
Elve olyan mint a tranzisztoré. Pontosabban a tranzisztor őse.
Értem. Megpróbálok keresni kapcsolásokat az EF80-as csőhoz. Esetleg, ha tudnál valami bevált kapcsolást azt nagyon megköszönném.
Üdv
Igen csak a meredeksége miatt a feszültség erősítése sokkal jobb. Egy kapuáramkör Sz. g. -be na az valami energia volt anno .Vezérlése hasonlít a FET-re . Előerősítőnek javaslom a FET-es megoldást. Üdv
Én inkább egy ilyesmit javasolnék, ha már pentóda
Az miért jó hogy a vezérlőrácsot kondenzátorral a földhöz kötik ?
Az a gond, hogy én egyán talán nem értek a csövekhez. Kellene valmi olvasni való, hogy legalább az alapokkal tisztában legyek.
Hol látsz ilyet? Nézd meg alaposabban, az a kondi a segédrácsot hidegíti, hogy ne vezérelje az is a csövet. Ez viszont elengedhetetlen, mert különben ugyanúgy viselkedik, mint az anód.
Sokkal inkább azon kéne gondolkodni, hogy miért raknak sokan soros ellenállást a vezérlőrács elé, különösen nagy értékűt. Az elektroncsőnek mindíg van rácsárama, mégha kicsi is, ami ezen az ellenálláson eső feszültséggel "vezérli" a csövet. Nomeg a hangerőszabályzó potméter kontakthibás csúszkája.
Nem baj ha nem értesz hozzá, majd megtanulod, már ha érdekel a téma, és elég kitartó vagy. A neten bő anyagot találsz, de ha visszanézed a fórum csöves topikjait, akár itt is
Én egy 1953-as tankönyvből tanulok. Sok rajz és érthetően le van írva minden.
Mondjuk nálam most nem is a tanulás a lényeg, hanem az hogy építsek egy csöves előfokot a végerősítőm elé, de kizárólag a hang végett. Szóval erősítenie se kellene csupán csövön szeretném áttvezetni a hangot.
Akkor építs meg egy kapcsolást, kaptál javaslatot, de kereshetsz is, olyan csőhöz, amivel rendelkezel. A legjobb megoldás ilyen bemeneti fokozatokhoz EF86, ECC83, vagy ennek megfelelő csövek.
Szia mindenki.
Szeretném kérdezni hogy a trafók jók e a pl500 20w os erőlködőhöz előre is köszönöm szépen.. |
Bejelentkezés
Hirdetés |

















