Fórum témák

» Több friss téma
Fórum » 555-ös IC-s kapcsolások
Lapozás: OK   83 / 191
(#) zozz12 válasza proli007 hozzászólására (») Nov 27, 2011 /
 
Köszönöm a választ! A javított NYÁK -ot mellékelem. De a lényeg az, hogy nem érdemes ezt a kapcsit LED -ekhez használni... Mit ajánlasz helyette?
(#) proli007 válasza zozz12 hozzászólására (») Nov 27, 2011 /
 
Hello!
Az, hogy érdemes vagy sem, azt neked kell eldönteni, mert még a koncepciódat sem ismerem. De én nem szoktam ilyen Led-es akármiket készíteni. Minden esetre a fényerő szabályozása Led-eknek nem elég egyértelmű. Mert véleményem szerint nem túl nagy tartományban lehetséges, és valahogy nem is "néz ki" lineárisnak a dolog. Mérni meg nem tudom, mert a fénymérőmnek kb. 20 éve letört a mutatója. De úgy sem vagyok biztos benne, hogy az is azt látja, amit én szemmel.. Én alapból a villogó dolgokat nem szeretem, mert bár az ember elvileg nem látja, de valahogy még is. Amúgy a perifériális látás mező, sokkal gyorsabb észlelésű, mint az éleslátás mezeje. (nem véletlenül) Ezért mondom, hogy szubjektív a dolog és nem is szeretném megmondani mit tegyél..
(Amúgy a 8-as lábon még mindig nincs táp. De ha nem smd diódákat használsz, akkor a lábaik között elhúzhatod a vezetősávot a plusztápig.)
üdv! proli007
(#) Lac364 hozzászólása Nov 28, 2011 /
 
Szerintem igy gondolta.

555.lay
    
(#) Lac364 válasza zozz12 hozzászólására (») Nov 29, 2011 /
 
Egy ötlett.Bővebben: Link
(#) tib12 hozzászólása Dec 6, 2011 /
 
Helló mindenki.
Sípoplót szeretnék 555-el, kevés alkatrészböl, állítható frekvenciával. Ha van a témában ilyen kapcsolás bocsi, nem olvastam sokat. Ha valaki segítene annak nagyon megköszönném.
(#) hibbantpasi válasza tib12 hozzászólására (») Dec 6, 2011 /
 
Szia

Valóban van ilyesmi kapcsolás. Példaként itt van egy.Ha az R1 ellenállást 6,8 kiloOhmra, az R2-őt egy 47 kiloOhmos potira és C1-et 47 nanoFaradra cseréled, akkor kb. 150 Hz-től emelhető hangmagasságot kapsz.
P1 a hangerőt állitja.

morse1.gif
    
(#) dizi hozzászólása Dec 11, 2011 /
 
Sziasztok ez a kapcsolás alkalmas egy 12 voltos max 30 wattos izzó fényerejének szabályozására,ha nem mit kell rajta módosítani.
Válaszokat köszönöm.
(#) mex válasza dizi hozzászólására (») Dec 11, 2011 /
 
Alkalmas, így ahogy van. A motor helyére az izzót kötve a dióda el is hagyható.
(#) kadarist válasza dizi hozzászólására (») Dec 11, 2011 /
 
Szia!
Annyit kell módosítani, hogy ne motort köss be a FET és a + tápfeszültség közé, hanem egy 30W-os izzólámpát. A dióda elhagyható. A FET legyen inkább IRF540,mert felesleges olyan nagy feszültségű típus, ráadásul nem fog melegedni sem.
(#) dizi válasza kadarist hozzászólására (») Dec 11, 2011 /
 
Köszönöm a gyors válaszokat.
És még annyi,hogy 0-100%-ig képes szabályozni.
Tudom,építsem meg és majd meg látom, de sajna most élég messze vagyok a műhelyasztalomtól, de mihelyt haza érek neki akarok állni,mert a színjátszó csapatunk kitalált egy dizájnt és építeni kell egy több csatornás pultot (15) csak még majd azon kell agyalnom miként tudom mind az összes csatornát generálba lehúzni 0-ra egy potival.
(#) kadarist válasza dizi hozzászólására (») Dec 11, 2011 /
 
Igen, gyakorlatilag nullától szabályoz. Egy másik verzió, leírással: Bővebben: Link
(#) proli007 válasza dizi hozzászólására (») Dec 11, 2011 /
 
Hello!
"csak még majd azon kell agyalnom miként tudom mind az összes csatornát generálba lehúzni 0-ra"
A legkézenfekvőbb megoldás, ha feszültség vezérelt PWM-et készítesz mint pld. ahogy itt elkövettem, és akkor a vezérlő potik feszültségét húzod le nullára. De ha az igényeidet megfogalmazod, akkor megpróbálok segíteni.
üdv! proli007
(#) dizi válasza proli007 hozzászólására (») Dec 11, 2011 /
 
Szia
tehát arról lenne szó hogy adott 15 db 12 volt 20 wattos spot lámpa a 30 wattot azért írtam hogy legyen neki inkább több mint kevesebb,a lényeg ezeket kellene szabályozni egyesével és az egészet egy potival le lehessen húzni.
minden képen kisfeszültségre szeretném készíteni,mert így elég 1 db nagyobb toroid és az egész összerakására van két hetem úgy,hogy mellette folyamatosan melózom.
(#) proli007 válasza dizi hozzászólására (») Dec 12, 2011 /
 
Hello!
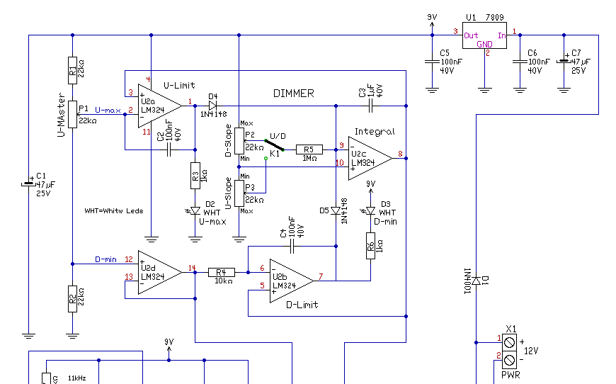
Kissé tovább gondoltam amit szeretnél, és lerajzoltam. Ha egyszerűbbet szeretnél, lebutítom.
- Az U3 előállítja a PWM-hez a fűrész jelet, és a triggert.
- Az U4.. bebillen a trigger jelre, és a kimenete magas lesz. Ha a fűrészjel amplitúdója eléri az U4 CV feszültség szintjét, akkor az U4 visszabillen.
- Ha változtatjuk U4 CV feszültségét, a fűrészjel amplitúdójának tartományában, akkor változik a kitöltés, vagy is PWM jel lesz. Ez vezérli a Fet tranyót.
- A fűrészjel a tápfesz 1/3-ada és 2/3-ada között járkál. Tehát 9V tápfesz mellett, a CV feszültségének 3..6V között kell változnia, hogy a kitöltés 0..100% között változzon. Ezt lehet változtatni a P4 potival.
- Most már csak azt kel elintézni, hogy a potik alja 3V-on legyen, a teteje, pedig 3..6V tartományban szabályozható legyen. Akkor így már egy potival leszabályozható az összes csatorna egyszerre.

De én kiegészítettem ezt egy Dimmer-rel.
- Az áramkör lelke, az U2C integrátor kapcsolás. Az R5 ellenállás árama tölti a C3 kondit. Így a feszültség lassan változik. Ha az R5-re jutó feszültséget változtatjuk, akkor R5 árama is változik, így a kimeneten is a jelváltozási sebesség is más lesz.
- Ha a féltáphoz képest negatív feszültséget adunk az R5-re, akkor a kimenet felfelé, ha pozitívabbat, akkor lefelé változik a kimeneti feszültség. (A műveleti erősítő invertál.) Mivel két külön potit használunk erre a célra, a fel és lefutás meredeksége változtatható lesz. A Fel és Le-futást, a kétállású kapcsolóval kapcsoljuk.
- Nézzük az időt. A kondi feszültségének 3..6V-között kell változnia, így 3V lesz a feszültség változás. Itt segít a "kucu" törvény. Q=C*U De a Q=I*t, így t=(C*U)/I. Ha a potival maximális feszültséget állítunk be, akkor R5-re 4,5V jut. Így az áram R5-ön IR5=UR5/R5=4,5V/1Mohm=4,5uA.
Most már kiszámolható, mennyi idő alatt nő a kondi feszültsége 3V-ot. t=(C*U)/I=(1uF*3V)/4,5uA=0,66sec.
Vagy is a leggyorsabban a lámpák, kb. fél másodperc alatt érik el a maximális, vagy a minimális fényerőt.
Ha a potit/kat lejjebb tekerjük, mondjuk a tizedére, akkor az idő is tízszer lassúbb lesz, vagy is 5 másodperc lesz a maximum eléréséig. stb.
- Apró kis gond, hogy az integrátor, nem 3..6V között, hanem kb. táptól-tápig fog változni. Hogy ez ne így legyen, két limitter áramkört használunk. Az alsónak fix 3V-ot adunk. A felsőnek, viszont változtatjuk a határolási feszültségét, 3..6V tartományban.
Ha az integrátor kimeneti feszültsége eléri bármely limitter határértékét, akkor az beavatkozik, és nem engedi tovább nőni-csökkenni a kimenőfeszültséget. Így nem lesznek holt zónák a szabályzás elején-végén.
- Tehát az U2d biztosítja, az alsó 3V feszültséget (mely így már terhelhető a potikkal), a felső 3..6V feszültséget pedig az integrátor.
- A felső határolás feszültségét, a P1 potival állítjuk be, így ez lesz a "Mester" szabályzónk.
- Kis grátiszként van két Led jelzés, amikor Dimmer eléri a maximum illetve minimum tartományát. Ide kisáramú fehér Led javasolt, akkor az IC meg tudja egyben hajtani a Led-et is. Az U2a és U2b limiter OPA kimenet a tápfesz közelében van, de ha eléri a határértéket, akkor felugrik a féltáp, plusz egy dióda nyitófeszültségének szintjére.

Nos ennyi lenne az egész, természetesen a körbezárt áramköri részt, annyi példányban kell elkészíteni, ahány csatornát szeretnénk.
üdv! proli007
(#) dizi válasza proli007 hozzászólására (») Dec 16, 2011 /
 
Szia
Köszönöm a fáradozásodat,de
az elmúlt napokban én is agyaltam jó formán az asztaltól sem keltem fel és jött ki belőle, mindenek előtt az egyszerűségre törekedtem.
Én egy itt található PWM szabályzót vettem alapul a MASTER szabályzó adta fel a leckét de aztán eszembe jutott hogy ha az ic négyes lábát negatívra kötöm akkor "elnémul" így kipróbáltam hogy mi van ha szabályozva viszem le negatívra, ezért meg építettem egy ugyan olyan szabályzót ami a 12 voltos izzókat szabályozza csak az IRF540 helyére egy BC182 és megváltoztattam egy két alkatrész értékét és láss csodát működik szépen le lehet szabályozni az összes csatornát egyszerre, itt csak két csatornát rajzoltam meg,de lehet folytatni is.
Igazából lehetne ebből is egy témát nyitni....
(#) dizi válasza dizi hozzászólására (») Dec 16, 2011 /
 
Ha az egész elkészül teszek fel képeket a
KI MIT ÉPÍTETT TOPIC-ba
De addig is szólj hozzá mi a gáz a kapcsolásban.
(#) attila1 hozzászólása Dec 16, 2011 /
 
Sziasztok.
Elnézést,ha nem ide vágó a kérdésem.
Olyan kapcsolás kellene,amiben egy időzítő áramkör van.Lényegében óránként 1-2 percre kellene behúzva tartania egy relét.Szeretném elkerülni a kontrolleres kapcsolásokat,ez lényeges.Ha valakinek van ötlete,kérem segítsen.
Köszönöm!
Üdv! Attila
(#) David.zsombor válasza attila1 hozzászólására (») Dec 16, 2011 /
 
Az 555 túl pontatlan ehhez sajnos.
(#) dizi válasza attila1 hozzászólására (») Dec 16, 2011 /
 
Heló
Erre a problémára a legjobb egy gyári programozható digitális kapcsolóóra amit kapsz az OBI-ban vagy más barkács áruházban.
(#) proli007 válasza dizi hozzászólására (») Dec 17, 2011 /
 
Hello!
Ügyes! Mindössze két dolog.
- A BC kollektorát illik felhúzni egy ellenállással a tápra, mert a 4-es lábon egy tranyó bázisa van az 555-ben, ami így "lóg a levegőben.
- Mivel minden oszcillátor saját frekijén jár, nem okoz gondot az interferencia? Mert a Master és a csatornák frekije közötti frekvencia különbséggel esetleg hullámoznak a kimenetek. Ha ez gyors, nem látod, ha a különbség kicsi lesz, látni fogod.
üdv! proli007
(#) lóri hozzászólása Dec 17, 2011 /
 
Sziasztok.
Nekem fóliahegesztőhöz kéne valami pwm-es vezérlés, hogy szabályozni lehessen a hőfokot. Adott a kanthal vezeték 3.5 R/m , olyan 1m10cm lesz a hossz, és a trafó 22V 100W. Az itt lévő kapcsolások közűl melyik jó nekem?
Köszönettel :Lóri
(#) proli007 válasza lóri hozzászólására (») Dec 17, 2011 /
 
Hello!
Egy fólia hegesztőnek felesleges egyenáram, így egy PWM szabályzó is. Ott a trafó primeroldalát is lehet szabályozni fázishasításos vezérléssel, egy Triac segítségével. pld. így, de elképzelhető még egyszerűbb megoldás is. (Természetesen az optocsatolók, és hozzá tartozó elemek szükségtelenek, elég az R4-el sorban egy 100kohm-os poti is.)
üdv! proli007
(#) attila1 válasza dizi hozzászólására (») Dec 18, 2011 /
 
Szia!
Köszi a választ!
A kapcsolás egy havernak kellene,a lényege az lenne,hogy a pelletes házilag barkácsolt kazánjához az adagolót működtetné óránként 1-2 percre,és ez ciklikusan ismétlődne.
Kapcsolóórákat még nem nézegettem.
További szép napot!
Üdv: Attila
(#) lóri válasza proli007 hozzászólására (») Dec 18, 2011 /
 
Köszönöm. Gratula a sok kapcsolásért!
(#) proli007 válasza attila1 hozzászólására (») Dec 18, 2011 /
 
Hello!
Ha még is építeni ltámad kedved, itt találsz alkalmas kapcsolást. (Természetesen 12V-ról is működtetheted, ha egy relét kötsz a kimenet és a plusz tápfesz közé. Ekkor a Fet szinte bármilyen lehet, ami a reléáramát megtudja hajtani)
üdv! proli007
(#) attila1 válasza proli007 hozzászólására (») Dec 19, 2011 /
 
Köszönöm a választ,vannak jó kapcsolások! További szép napot! Üdv: Attila
(#) oreg1965 hozzászólása Dec 19, 2011 /
 
Sziasztok!

Nézem ezeket az időzítőket, de nem az igazi.

A gondom a következő: kellene egy kapcsolás, ami egy relét kapcsolgat periodikusan ki-be, de nagyon fontos lenne, hogy a vezérlő jel tökéletesen szimmetrikus legyen.
A relé egy ablaktörlő motor forgásirányát kapcsolgatná, és lényeges lenne, hogy pontosan annyit forgasson egyik irányba a lapáton, mint amennyit utána forgat visszafele. Megoldható ez 555-össel? Ha nem, akkor mivel?
Gondoltam esetleg egy bistabil megoldásra, és 2 végálláskapcsolót tenni a motor tengelyére, így a mikrokapcsolóknak csak az áramkört kellene a másik állásába átlöknie.

Kösz előre is a tippeket.
(#) proli007 válasza oreg1965 hozzászólására (») Dec 20, 2011 /
 
Hello!
Az, hogy egyik irányban egy idő alatt valamennyit forog, még nem garancia arra, hogy visszafelé is annyit fog mozogni. Egyébként a megoldás egy tárolós frekvencia felezés pld. CD4013, mert annak kimenetén mindig szimmetrikus a jel. Vagy ha az 555-öt kihagyod, akkor egy CD4060. Abban az oszcillátor és a bináris számlánc is benne van.
De ha valaminek ez a mozgatása, akkor jobb a végállás.
üdv! proli007
(#) kaqkk válasza oreg1965 hozzászólására (») Dec 20, 2011 /
 
A legtöbb ablaktörlő motorban benne van a végálláskapcsoló , és az autókban is csak indítja az időzítő a végálláskapcsoló állítja le . Indulástól végállásig mindig egy teljes fordulatot tesz meg , és a külső mechanikával oldják meg a lapát oda vissza mozgatását .
(#) Edm hozzászólása Dec 28, 2011 /
 
Üdv mindenkinek!

Megbízást kaptam egyik barátomtól, hogy a tanyájára, ahol nincs áram készítsek egy DC 12 V-os mozgásérzékelős ledes lámpát! A ledes lámpa és a mozgásérzékelő megvan, mindkettő 12 Vos, márcsak a vezérlést kellene megoldaani! Erre kaptam egy tippet, hogy ezt 555-el meoldhatom, csak még nem tudom hogyan... Ebben szeretnék segítséget, esetleg kapcsolási rajzot kérni, jah és a mozgásérzékelőnek NC kontaktja van, ez még egy kis probléma... Válaszokat, segítséget előre is köszönöm!
Következő: »»   83 / 191
Bejelentkezés

Belépés

Hirdetés
XDT.hu
Az oldalon sütiket használunk a helyes működéshez. Bővebb információt az adatvédelmi szabályzatban olvashatsz. Megértettem