Fórum témák
» Több friss téma |
Mielőtt kérdezel, a következő két dolgot ellenőrizd!
I. A helyes tápfeszültségek megléte.
II. A kimeneten van-e egyenfeszültség.
Élesztés.
Jah igaz na akkor hagyom úgy ahogy van de a 39 pf kondinak mi a szerepe én azt nem értem? És még lenne egy kérdésem: A hétvégén kész lesz a tda 7294 hídjaim, amit végre már befejezek és ott úgy van hogy 1-1 ic kimenetét kell kötni a hangszóróra, csak azt nem tudom, hogy ha hangfalvédőt akarok neki készíteni, akkor hogyan kössem? Csak az egyik ic engyenfeszét figyeli vagy mind a kettőt?
Hali!
Sajna nincs rajzom hozzá! Annyit tudok, hogy a power és protect LEDek kábelei a tápegységből jönnek! Ebben egy kapcsoló üzemű táp van, egy külön dobozban, van az erősítő panel, és a fenti képen látható rész mögötti panel amiben a poik csatik vannak!
Redben, én szabad kezet adok
, úgy csinálja mindenki ahogy jónak látja
Lehet mivel kapcsoló üzemű a táp, így lehet azt is figyeli! Amúgy a végfokban 4-4 tranyó/fet van, (nem tudom melyik) és 2-2 közt van egy hőérzékelő!
Sosem használta senki sztereóban, mert valaki még annó feljelölte mit hova kell dugni, és a kettő egy csatira volt feljelölve! Olyanok használták mindig akik nem értettek hozzá, azért is jelöltek be mindent, a poti állásokat is! Igaz nem értem mire volt jó monoban használni, mert új kora óta így volt!
Szia.
Akkor az utóbbi van érvényben. Tehát túlterhelés ellen van védve.
A 39pF a rádió frekvenciás zavarokat szűri. Használata ajánlott. Próbálni tudod az áramkör nélküle is, ráérsz később beültetni.
Egy hangfalvédőre több csatorna is köthető. Írj ide.
Ha nincs a végfoknak szokatlanul nagy melegedése, akkor táphiba lehet.
Infra hőmérővel mértem belül a végfokoknál amikor a két hangfal egy oldalon volt, és akkor ment fel úgy 60 fok környékére!
Lehetséges hogy a táp olyan mint a számítógépekben, hogy hirtelen nagy lökésnél lekapcsol!
Látatlanba nehéz egy kapcsoló üzemű tápról nyilatkozni, nem is vagyok jártas benne.
A végfokok hibáját egy kísérlettel ki lehetne zárni: nem valószínű, hogy mindkét csatorna azonosan hibásodik meg. Próbáld ki külön őket. Ha csak az egyiknél kapcsol be a védelem, akkor ott érdemes keresgélni.
M47 Club Technikai adatok:
Nem tudom mire írtad ezt.
Nem ismerem a klubbot. Ha a quad-al kapcsolatos annak van külön topikja. Sok munkája van így a moderátoroknak, vagyis zolinak...
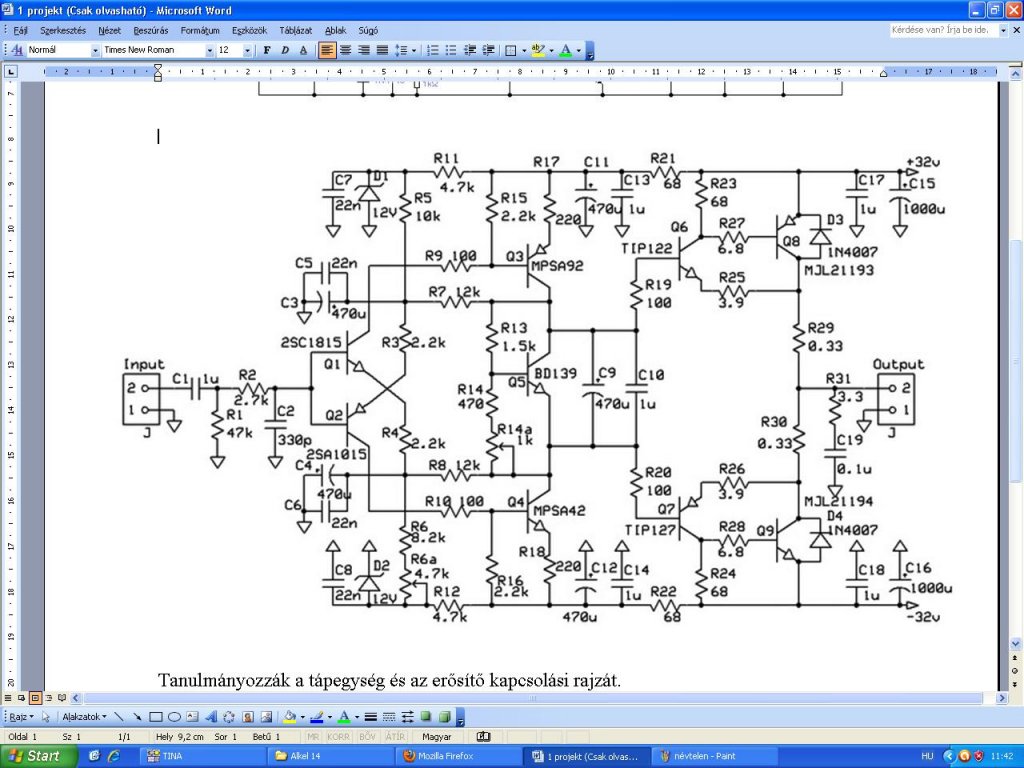
Üdv mindenkinek! Nekem egy kis segítség kéne, egy projekt megvalósításához amit az iskolában adtak fel.
Az első képen a tápegység, a másodikon pedig egy erősítő van. A kérdés: az erősítőt elbírja-e a táp? Jó lenne tudni az erősítő fő paramétereit. Meg kéne röviden a működése. Az életmentő válaszokat várom lui144
A tápegység biztosan nem jó, mert az erősítő +- szimmetrikus táplálást igényel.
Nem tudom, mert ezt csoportmunkának adták ki az iskolában. Az alkatrészjegyzéket, meg az erősítő működését valamint a fő paramétereket nekem kell leírnom. A csoportban ezt bízták rám, míg a többiek a csoportba ahova kerültem ők a tápnak és az erősítőnek a NYÁK-ját csinálják meg.
Szia.
Arról a tápegységről nem nyilatkoznék mert ez egy vicc. Annak a trafónak a secunder adatairól ítélve, már alapból nagynak mondható a belső ellenállása ehhez a kapcsoláshoz. A végfokod egy komplementer szimmetrikus felépítésű a/b osztályban dolgozó, és negatív visszacsatolást nem tartalmazó kapcsolás. Az 1µF bemeneti kondi után (ami esetleges egyenfeszültséget szűr) egy alul illetve felül áteresztő szűrőre kerül a jel, amely meghatározza az erősítőd átviteli frekvenciáját. Majd a jel egy feszültségerősítő fokozatba érkezik, ahol az erősítése van beállítva, ezután a kicsatolása egy szokásos munkapont beállító körre kerül (ahol a bd139 bordán van a meghajtókkal egyetemben, ami az esetleges hőmegfutás ellen véd) , lényegében azzal tudod beállítani a nyugalmi áramot (r14 1k) A fokozatról történő kicsatolás már a végtranyákat meghajtó fokozatra érkezik ami egy monolit darlington. Kimeneti ofszetezési lehetőség is van,ezt az r6 állítja be.
Bár nem ez a kérdés, de egy kis átalakítással jó lenne a táp az erősítőhöz. Ebben az állapotban nem jó, mivel ez tényleg csak 1 fesz.-ű a táp. És ennek az erősítőnek szimmetrikus táp kell a GND-hez képest. (Egy buffer fokozat és egy táp felező azonban megoldaná a problémát. Igaz még az áramkorlát is problémát okozna.) Bár az már a verébre ágyúval kategória, mivel egy sima graetz+puffer+szimm. középmegcsapolásos trafó teljesítené ennek az erősítőnek a tápigényét.) Egy szó, mint száz ez a táp teljesen más célt hivatott szolgálni, mint ami az erősítőnek kell. A működési elveket pedig gondold végig. Ha elakadsz, akkor írj.
KD mester egyszer már rendkívül összeszedte ennek a működését.
Ha annak a lényegét kiírod, ill megérted, akkor biztos nem kell szégyenkedned.
Nos, valamennyire én is összefoglaltam. Remélem, ezzel az összefoglalással ha ezt az iskolában felmondom, akkor nem kell szégyenkeznem. Bocsánat, amiért kimásoltam és szerkesztettem a hozzászólásodat. reloop-nak köszönöm a B5 linket.
Idézet: „. Az 1?F bemeneti kondi egy esetlegesen fellépő egyenfeszültséget szűr” Szia. Ezt javítsd át így: Az 1 µF bemeneti bipoláris kondenzátor a bemenetere érkező esetleges egyenfeszültség leválasztását szolgálja. Nem mentem bele mélyebben a működésébe, mert Kd mester megtette, hisz övé a kapcsolás. A tápegységgel kapcsolatban kissé erősen fogalmaztam, de már látod te is, mekkora és milyen tápegységre van szűksége a kapcsolásnak, s azt hogy kell szűrni. Esetleg várd meg más hozzászólását is, ha még szeretnéd bővíteni valamivel.
Ezt kijavítom. A tápegységről már tudom, hogy nem alkalmas, hozzá. Hogy miért? Mert az erősítő szimmetrikus tápot igényel amit a táp nem biztosít.
Esetleg még ezzel kiegészíthetnéd:
A végfok kimenetei rövid zár ellen nincs védve, tehát az erősítő nem tartalmaz visszahajló áramkorlátot. Ez azért van, mert a végfok magas minőségű hanghűség leadására képes, és az áramkorlát magasabb kivezérlési szintnél már beleszólna a hangba. A végfok megvédhető elektronikus, úton amely nem szól bele a hangba. Az elve a teljesítmény ellenállásokon eső feszültségen alapszik. Viszont tartalmaz az erősítő polaritás felcserélését megakadályozó védelmet amelyet a D3-D4 dióda szemléltet. Ezek nyugalmi helyzetben ha megfelelő polaritást kapcsolunk a végfokra, akkor záróirányú előfeszítsben vannak, ha fordított kapocsfeszültségű polaritással látnánk el a végfokot akkor a diódák kinyitnának, és rövidre zárnak a trafó secunder ágát, ezzel megakadályozva a végfok meghibásodását, és a tápegységben elhelyezett , JÓL méretezett biztosíték szakadással válaszolna.
Szia.
Igen igazad van, igaziból nevezhetjük úgy is ahogy mondod. De pl az otalla direkt kihangsúlyozta, hogy ezért nincs bent ilyen jellegű védelem. A hangsúlyozás lényege nyilván a figyelem felhívás volt. Valamiben azonban mégsem értek veled egyet, s ennek az oka lehet abból fakad, hogy én tudom rosszul. Idézet: „Így vagy hagyom, hogy túlhajtsák és torzítson, vagy inkább határolom, hogy legalább a hangsuzgárzót védjem .” - Ha határolod torzítani fog, mert a meghajtók bázisáramát korlátozza le a védelem. Ezért én még is azt mondanám, hogy az erősítőt védi nem a hangsugárzót. Mert a végfok áramgenerátorait rángatja meg a hangfal impdencikus terthelése. És ha maga a hangfal felül van méretezve a végfokhoz képest, és nincs mi határolja, és tápegység is jó Akkor a végfoknak kell legutoljára torzítania.
Ez igaz
És én sem vitának szántam amúgy, véletlen sem!
Sziasztok.
Készült egy más meghajtási elv is a csöves hibridemhez, amit CHZ publikált számomra. A nyákterve már kész, de még megvalósítva nincs. Így már összetudom vetni az én srpp-s hajtásommal. "Látatlanban ettől egy kicsit még többet várok."
Sziasztok: Kérdésem lenne hogy én ezt az erősitőt meg épitettem,és az a problémám,hogy az első BD249-es rendelenesen melegszik. Tudna valaki segiteni hogy ez miért van.Előre is köszönöm a válaszokat.
Próbáltad már másik tranzisztorral is. Lehet, hogy az a rossz.
Veszélyes helyzet. Az erősítő kibillenhet és hőmegfuthat. Ezt csak azért írom hogyha zenével próbálgatod hangszóró védelmet mindenképpen használj.
Egy darlington tranzisztoros végű végfok egyik oldalát küldtem úgy másfél hónapja a halálba. Az esetemben a vég darlingtonok bontottak voltak. Semmi bajuk nem volt. Biztos hogy össze voltak válogatva. (Philips BDV66C,BDV67C) Persze ez a katasztrófa nálam még a mérés alatt történt, cekász terheléssel, szinusz generátorról hajtva. Az egyik oldal nálam is jobban melegedett. Növeltem a kihajtó feszültséget. 500mA felett hirtelen mint a bolond el kezdett nőni a felvett árama. Ezt vagy egy tucatszor eljátszottam minden gond nélkül, aztán egyszer csak... Esetemben a meghajtó BD139,BD140-el lehetett a gond. Nem válogattam össze őket áram erősítésre. Ezt a sejtésemet az is alá támasztja hogy 2 éve a VF2-nél ugyanez volt a problémám.
Biztik helyére célszerű 10 Ohm 2-5W tenni.
Ez egy jó áramkorlát bizonyos esetekig. Meg kéne néznie Zsoltipapának is, hogy mekkora feszültség esik rajt a másik oldalhoz képest. Továbbá jó lenne tudni a végtranyák bázis áram illetve feszültség arányát. Ha a meghajtók közel azonosak akkor pár mV eltéréssel ugyanakkora feszültségnek kéne lennie a 249/250 pár bázis lábán. Kb 0.5V És nagyon fontos, hogy bd239/240C illetve 249/250C jelzésű ( nagy feszültség tűrésű verzió ) legyen ott. Másként aligha jót tesz neki a +-50V |
Bejelentkezés
Hirdetés |




, úgy csinálja mindenki ahogy jónak látja 








