Fórum témák

» Több friss téma
Fórum » DC motor/lámpa PWM szabályzása
 
Témaindító: redcar, idő: Márc 3, 2006
Témakörök:
Lapozás: OK   38 / 155
(#) gyuri86 válasza mate_x hozzászólására (») Nov 26, 2011 /
 
Bocsánat.
650mA.
(#) gyuri86 válasza (Felhasználó 46585) hozzászólására (») Nov 26, 2011 /
 
Tehát ha pótolja ezt a 470ľF-os kondit akkor használható lesz?
(#) (Felhasználó 46585) válasza gyuri86 hozzászólására (») Nov 26, 2011 /
 
Azt nem tudom, mert nem látom a tényleges kapcsolási rajzot. De a kondi nélkül biztosan nem lesz jó.
(#) demcar hozzászólása Dec 11, 2011 /
 
Üdv, mindenkinek.

Nekem szükségem lenne egy motor fordulat szabályzóra (PWM), a motor adatai amihez kell az egy 24V-os 250W-os motor. Találtam itt a fórumon sok kapcsolást csak nem nagyon értek hozzá hogy melyik a jó ezekhez az adatokhoz.
A segitséget előre is köszi.
(#) Ghoost válasza demcar hozzászólására (») Dec 11, 2011 /
 
Szia!
Nalam ezen kapcsolas fut szepen.
Annyi kiegeszitessel hogy a motorral parhuzamosan van kapcsolva egy scotty dióda a FET vedelmenek erdekeben.
(#) demcar válasza Ghoost hozzászólására (») Dec 11, 2011 /
 
Na de viszont ez 12V-os ha jó látom ,nem?
És ez elbir 30A-os terhelést mert inditáskor nálam annyi van, vagy néha még több is.
(#) Ghoost válasza demcar hozzászólására (») Dec 11, 2011 /
 
Az elektronikanak /PWM resz/ adsz 12v-ot Zenerrel vagy 7812-el eloallitva
A FETet meg kozvetlenul tudod a 24V-ra kotni. A teljesitmeny meg csak a kapcsolo eszkoztol fugg.
IRF 1405 -> 55V 169A 330W
IRFP 064N -> 55V / 98A / 150W
(#) demcar válasza Ghoost hozzászólására (») Dec 11, 2011 /
 
Aha értem, akkor szerintem ki is próbálom ezt a kapcsolást egy rollerbe kell, még egy kérdés hogy az LM555, az egyenlő a NE555N-el?
Meg az hogy nemtudom hogy a rollerba a gázkar hogyan van megoldva, milyen értékű az ellenállása.
Ja és még annyi hogy az 1N5818-as diódát lehet helyettesiteni 1N4007-el?
(#) Ghoost válasza demcar hozzászólására (») Dec 11, 2011 /
 
Szerintem nincs kulonbseg az 555os IC-k kozott.
A Gazkar ellenallasarol nincs infom
A diofak nalam is 1N4007-ek.
(#) demcar válasza Ghoost hozzászólására (») Dec 11, 2011 /
 
Oké, köszi.
Ha megépitettem, majd megirom, hogy mik a jelenségek.
(#) Ghoost válasza demcar hozzászólására (») Dec 11, 2011 /
 
A FET huteserol NE FELEDKEZZ meg!
Ilyen aramoknal, mar melegedhet a szerkentyu
Varom szives beszamolodat.
(#) demcar válasza Ghoost hozzászólására (») Dec 11, 2011 /
 
Már el is készitettem a vezérlőt. Átnéztem a raktárkészletemet és találtam benne minden alkatrészt ami az áramkörhöz kell.
Tökéleten működik, elsőre indult. Igaz még csak 12V-al próbáltam, meg csak egy aksis fúróval, mert nem volt hirtelen kéznél más, meg FET is csak gyengébb volt hozzá, de működik.
Köszi a kapcsolást és a segitséget.
(És egy kérdés hogy még azt a diódát azt hogy kössem be, és milyen értékűt mármint terhelhetőségűt?)
(#) Ghoost válasza demcar hozzászólására (») Dec 12, 2011 /
 
Szia!

Gratulacio a gyors pontos es jo munkaert.
Melleklek egy kepet ami szerint kotottem en is be a diodat.
Ha jol emlekszem a forumon olvasotakra, akkor min akkorat mint a motor aramfelvetele.
Ez vedi a FETet a keletkezo feszultsegtuskektol.

névtelen.GIF
    
(#) Ghoost válasza Ghoost hozzászólására (») Dec 12, 2011 /
 
Megtamogatva elobbi irasomat:

Vilmosd-tol:
Idézet:
„...Ez a dioda biztositja, az aramkor megszakitasakor, a terheles onindukciojan letrejovo aram levezeteset (Lentz torveny).....”


katt-tol:
Idézet:
„....Az a baj, hogy amikor a FET-ek kikapcsolnak, akkor a motor árama nem tud hol továbbfolyni. Akkora túlfeszt generál, amin az árama le tud épülni, ez akár ezer volt is lehetne, de előtte persze átüt a FET és rövidzár lesz. Onnantól pedig a motor forog az akksiról... a dióda azért kell, hogy amikor a FET-ek kikapcsolnak, akkor a diódán tudjon tovább folyni a motor árama.....”


s vegul potyo tollabol irottak:
Idézet:
„....A lendítő dióda viszi a motor áramát, amikor a fet kikapcsol. Nélküle a motor induktivitása miatt feszültségtüske jelenne meg a mosfeten, átütné a mosfetet és tönkretenné azt. Motornál kell a dióda, izzónál nem kell.....”
(#) demcar válasza Ghoost hozzászólására (») Dec 12, 2011 /
 
Aha, igy már értem.

Köszi a képet, és a hasznos tanácsot.
Csak nekem azért olyan 30-35A inditóáramra nehéz diódát találtam.
Linkeltem egy diódát. Bővebben: Link Ez jó lesz 40A-os de ez 3 lábú az nembaj?
És ezt a diódát kell hűteni?
(#) Ghoost válasza demcar hozzászólására (») Dec 12, 2011 /
 
A tanacsokat nagyon szivesen. En is ingyen kapom oket.

Amit itt irok, az a meglatasom es nem biztos, hogy hibatlan!

Szerintem nem lesz gond az indito arammal.
Hisz a szabalyzas 0V-tol indul.
S ugye nem mind1, hogy direkt 24-et kap,
es nullarol kell felporognie,
vagy a szabalyzasnak koszonhetoen a 24V eleresekor mar nem kell indulnia. -mert ugye mar forog -

A dioda kerdeshez sajnos enm tudok erdemben hozzaszolni az pedig, hogy 2v3laba van nem oszt s nem szoroz csak JOL kosd be az aramkorbe.
(#) _BiG_ válasza demcar hozzászólására (») Dec 12, 2011 /
 
Jó a dióda bőven, itt nem nagy áram fog folyni.
A két szélső lábat összekötheted - ezzel a két benne elevő diódát párhuzamosítod, megduplázva a max áramot. A középső láb a közös katód. De ezt rá is szokták gravírozni.
De rövid impulzusban ez a dióda 400A-t is elvisel, oldalanként.
(#) demcar válasza _BiG_ hozzászólására (») Dec 12, 2011 /
 
Oké. értem és köszi a segitséget. Akkor majd úgy bekötöm ahogy mondtad.
(#) demcar válasza Ghoost hozzászólására (») Dec 12, 2011 /
 
Hát az inditó áramot azt nemtudom, de majd a gyakorlat megmutatja, már csak a diódát megveszem és a FET-et és elkezdem beépiteni a kivánt helyére, de szerintem majd csak jövőre lesz kész mert nemnagyon sok az időm.
(#) Ghoost válasza demcar hozzászólására (») Dec 13, 2011 /
 
Hidd el, mi meg varuk, nem szaladunk sehova. Itt leszunk es veled orulunk vagy bánkodunk sikereden vagy bukasodon.
(#) Ideiglenes hozzászólása Dec 17, 2011 /
 
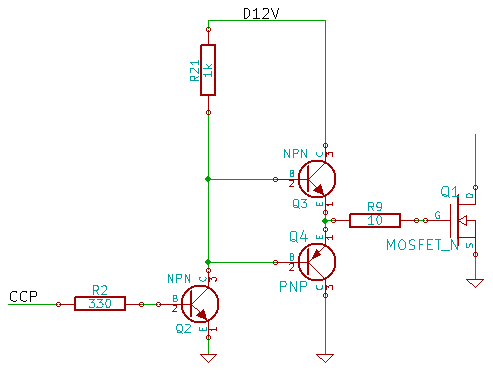
Visszalapozva a témában, láttam hogy a tranziensek kérdésével már foglalkozott valaki. Hasonló az én esetem is. Az EPE magazin 29. oldalán található kapcsolásból ollóztam ki a fet me...tást. Ebben a nagyjából szokásosnak mondható komplementer tranzisztorpár szolgáltatja a szükséges áramot a fet gate elektródájára. Azoktól kérdezem elsősorban, akik hasonló kapcsolást már építettek, hogy mi okozhatja a mellékelt szkópábrákon a fet bekapcsolásánál ( felfutó él ) a lehúzást nem sokkal a bekapcsolás után. Persze ez a visszahajlás motorterhelésnél jelentkezik. Ha a kimenetre nem kötök motort, akkor szép sima ki-be kapcsolások történnek ( bár a felfutó élen ott van egy kis bütyök ). Kinek van hasonló tapasztalat, esetleg ötlete arra, hogyan lehetne szebbé tenni az átmenetet. Vagy ennek a kapcsolásnak ez a maximuma?
Az egyes és kettes ábra motor nélküli jelalakot mutatja a gate lábon ( piros ) illetve a tápfeszt ( sárga ). A harmadik és negyedik motorral terhelve a kimenetet. A hajtás akkumulátorról megy, a motor egy kb 100W-os 12V-os motor ( talán zsiguli motorhűtő-ventilátor motorja ).
(#) sargarigo hozzászólása Dec 17, 2011 /
 
Kicsit hosszú leszek, bocs

Áttúrtam már sok oldalt, hátha közelebb jutok a kérdéshez, de nem..
Adott egy motorom, és szeretnék hozzá egy pwm-es szabályozót megvalósítani, ami képes arra, hogy a beállított fordulatszámon tartsa meg a motort.
Ehhez megvan ugye a motor maga, ezen egy résoptó, ami érzékeli a motor fordulatszámát (félbevágott kör, tehát fordulatonként egy pár élváltozást okoz). Ebből tudom a motor aktuális fordulatszámát, és van egy pwm jelem, amit változtatni tudok 0-100% között.
Felvettem egy diagramot, ami mutatja, hogy a kiadott pwm jelre hogyan reagált motor. Úgy vettem fel, hogy egy százalékkal növeltem a pwm kitöltését, és megnéztem a motor fordulatszámát (a függőleges tengelyen a motor fordulatszámával fordítottan arányos érték van -> minél gyorsabb a motor, annál kisebb a szám). Minden egyes pwm változáshoz 50 mérést végeztem, így kaptam a mellékelt ábrát.
(Az elején van egy ugrás, azt nem kell nézni, átfordult a változó )
Látható, hogy kb 33%-nál kezd el forogni a motor, először exponenciálisan, majd közel lineárisan viselkedik.
Namost, erre a jelleggörbére kellene nekem egy algoritmus, ami a beállított alapjelhez (mondjuk 60%) hozzáigazítja a motor fordulatszámát.

(Egyébként egy atmega8-cal csinálom, de ez szerintem mellékes)

Ötletek?

diagram.jpg
    
(#) foxi63 válasza sargarigo hozzászólására (») Dec 18, 2011 /
 
Szerintem máshogy kéne nekifutni. Egy potméter állása szabályozza a kitöltést (AD bemenet) és egy a fordulattal arányos feszültség (másik AD bemenet) , ezen értékek összehasonlítása alpján állítani a pwm kitöltést.
(#) Massawa válasza sargarigo hozzászólására (») Dec 18, 2011 /
 
Én az egészet egészen másképp (amugy sokszor sok helyen nagyon bevált modszerrel) csinálanám.

1. A PWM jelet egy 3szög jelböl állitanám elö (1-2 analog OPAMP). Itt állithatod a frekit stb.
2. Az ilyen áramkörökben feszültség szinttel határozod meg a kapcsolás szintjét, azaz a 3szög jel és egy sima DC jel van összehasonlitva, és amikor a 3szög jel szintje nagyobb mint a DC, kapcsol a kimenet (PWM).
3. A DC jel egy részét nagyon egyszerüen a motorból kapott résoptóból lehet levezetni (azt integrálni - igy az igy kapott jelet hozzáadhatod a DC szinthez. Ha gyorsabban jönnek az impulzusok a DC szint magasabb lesz, a PWM szélesség csökken és forditva.

Ezek után már csak optimalizálni kell a szinteket, hogy beálljon az egyensúly.
(#) patkolttojas válasza sargarigo hozzászólására (») Dec 18, 2011 /
 
Szia!

A kérdés csupán annyi, hogy mennyire akarod "pontosan" meghatározni és tartani a beállított fordulatszámot? Érdemes e ennyire elbonyolítani a dolgot? A motorra szerelt tárcsa nem is tesz lehetővé precíz mérést, mondjuk, ha lenne rajta legalább 2-300 megszakítás fordulatonként, akkor esetleg, de így? Mi lenne a felhasználás módja, ha nem titok?
(#) sargarigo válasza patkolttojas hozzászólására (») Dec 18, 2011 /
 
Egyáltalán nem titok!

Egy kis terepjáró robotot akarok építeni, és azt szeretném, hogy a terep nehézsége ellenére is tartsa meg a járgány a beállított sebességet. Ha meredekebb, vagy kisebb akadályok jönnek közbe, akkor automatikusan adjon a motorra több kraftot. A gondom azzal van, hogy nem lineáris a motor karakterisztiákja, és ezt szeretném valahogy figyelembe venni. Látható hogy 33%-os kitöltési tényezőig meg se mozdul, utána viszont megindul mint a meszes. Az egyszerű az lenne, ha adnék neki egy fix áramot, de ez a fentiekben vázolt követelményt nem tudná teljesíteni. Elsősorban a lassú mozgás okoz gondot.

A motor egyébként egy lassító áttételen keresztül dolgozik, tehát tudom mérni viszonylag pontosan a sebességét (mint az a diagramon látszik is).

Amivel eddig próbálkoztam, az egy különbségképző megoldás, de annyira jól sikerült a különbségképzés, hogy el se indul, sőt, ha én lököm meg kézzel, akkor még küzd is ellene
(#) (Felhasználó 46585) válasza foxi63 hozzászólására (») Dec 18, 2011 /
 
A lényeget nem írtad le: a két AD bemenet egyforma feszültségértékű legyen a működés során. Vagy a ( majdnem ) teljes tartományban a kettő hányadosa konstans legyen.
(#) foxi63 válasza (Felhasználó 46585) hozzászólására (») Dec 18, 2011 /
 
Szia!
nem feltétlen, a beolvasott adatot úgy szorozza, osztja ahogy akarja...
(#) (Felhasználó 46585) válasza foxi63 hozzászólására (») Dec 18, 2011 /
 
De akkor is ugyanaz az arány marad az alapjel és a visszavezetett jel között. Különben nem lesz szabályozott, vagy nem teljes egészében csak a poti határozza meg a fordulatszámot. ( lehet olyat is )
(#) sargarigo válasza foxi63 hozzászólására (») Dec 18, 2011 /
 
Érzésem szerint nagyon kifejezett a karakterisztika kezdeti meredeksége, majd később kimondottan lapos lesz. Félek, hogy ez az analóg eljárás nagyon megbízhatatlan lenne, Kicsi lenne a dinamikája.

szerk.: Katt-nak szántam
Következő: »»   38 / 155
Bejelentkezés

Belépés

Hirdetés
XDT.hu
Az oldalon sütiket használunk a helyes működéshez. Bővebb információt az adatvédelmi szabályzatban olvashatsz. Megértettem