Fórum témák
» Több friss téma |
Fórum » Ki mit épített?
Ez a téma ha úgy tetszik a mi "kiállítótermünk", nem pedig a ki mit csinált volna másképpen, mások helyett, és legfőképpen nem javítós téma.
Minden készüléknek van saját témája, ott kell kitárgyalni a részleteket!
FONTOS! A kapcsolási rajzok keresésére is van saját téma, ott keressetek rajzokat!
Hát az nagyon kemény lehetett mi is gondolkodtunk rajta de az már tényleg a szállíthatóság emberi határait súrolja
Sziasztok. Az utóbbi időben építettem egy kis erősítőt és egy bináris órát az oldalon található kapcsolás alapján.Nem a legszebbek de igyekeztem
A bináris óra még nincs dobozolva.
Érdekesek. Miért van a két izzó az erősítőben?
[off]
Biztos így akar csöves erősítő hatást kelteni Tudatlanok hamar beveszik.
A két izzó munkaellenállásként működik, itt megtalálható az oldalon a kapcsolás.
Sok kapcsolás van az oldalon. :yes: Akkor ez egy Zen?
A fénye a képen erősnek látszik de valójában nem világít zavaróan, telefonnal lett fényképezve, sajnos nem olyan jó minőségű lett a kép és nem adja vissza a valóságot.Egyébként az erősítőket magamnak építem és nem átakarom vele verni az embereket...van elektroncsöves erősítőm és ezt nem azért csináltam így meg, hogy azt utánozza.
Igen.
[off]
Egy ócska poénon nem kell besértődni. Látod van akinek ötletet adtam ezzel.
Sziasztok!
Kipróbálás céljábol én is épitettem egy zen-t meglepö az egyszerüsége és hietetlenül jó a hangja magas tartományba mélyet nem szereti.nekem tetszik.
Félreértés ne essék, nem sértődtem meg, értem a poént
Idézet: „Kipróbálás céljábol én is épitettem egy zen-t meglepö az egyszerüsége és hietetlenül jó a hangja magas tartományba mélyet nem szereti.nekem tetszik.” Hihetetlen milyen pongyolán, félreérthetően fogalmazol.
Értem én a viccet, csak nem szeretem! :hehe:
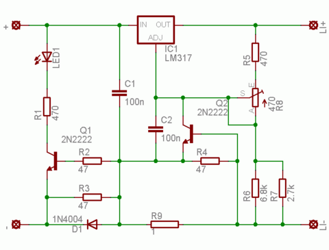
Íme egy LI-PO töltő
Evvel a hangszóróval nem is csodálom hogy "nem szereti a mélyet" De erre az erősítőre az "építettem " szó is túlzásnak tűnik (én inkább az összedobtam szót használtam volna)
Ezt nem sértésnek szántam ! Valami hihetetlenül egyszerű kapcsolás , de ha a hangja tetszik megérdemelne egy nyákot .
Sziasztok.
Terveztem én is, egy strapabíró tápegységet a hibridemhez. A fűtőfeszt 5A stabilan tudja. Az anódfesz 220V 250mV satbil jelenleg, -ami 30sec késleltetéssel épül fel. Kiközepelt srpp/ +tápfeszre való emelési lehetőséggel. A Graetz azért ekkora bent, mert ez nem igényel különösebb hűtést mivel 50A stabil , egy sima 5-10A stabilnak jelentős felbordázás kéne... Azért még lehet ő is kap valami szép eloxált hűtőfelületet, bár csak langyos.
Az 5A áram egyforma feszültséget ejt egy 10A-os, és a beépített 50A-os graetz hídon is. Mindkettőben ugyanakkora teljesítmény disszipálódik el, tehát olyan óriási különbség nem lehetne a kisebbik áramterhelhetőségű graetz és a jelenlegi kocka hőmérséklete közt. Mindenesetre az 5A állandó terhelés (ha tényleg állandó) elég sok hőfejlődéssel jár, ~6-8W is lehet, ennek az eldisszipálásához pedig mindenképp kell hűtőborda, mert így meg fog sülni a kocka, 50A ide, vagy oda.
Szerbusz.
A csövek állandó terhelése, a tápegységre nézve 2A felett van valamelyest. (ehhez már használni fogok én is , mint írtam) A maximális terhelés ami még üzembiztos, az az 5A. A graetz kocka nagyobb diszipáló felülete révén sokkal jobban kitudja adni majd magából a hőt,... De mégsem egy műanyag tokozású valamiről van szó amit jobban felkel bordázni azért, mert nem mindegy, hogy fém- a fémmel (hűtőborda + mostani graetz felület) vagy fém a műanyaggal kontaktál. ( pl pár Kínai tranzisztor elvtársak rendszeres elhalálozási okai kocsi erősítőkben stb stb..) Idézet: „Mindenesetre az 5A állandó terhelés (ha tényleg állandó) elég sok hőfejlődéssel jár, ~6-8W is lehet, ennek az eldisszipálásához pedig mindenképp kell hűtőborda, mert így meg fog sülni a kocka, 50A ide, vagy oda.” -Ezzel mindenképp egyet értek veled. De jelentősen befolyásolja a hűtendő felület geometriai mérete is az eldiszipáláshoz szükséges borda méretét, és én továbbá elég fontosnak tartom a hőközlő felületek anyagi felépítésének viszonyát. Ezért is került a döntés ezen fém felületű kockára.
Tennél fel egy kapcsolást. Kíváncsi vagyok rá.
Ez szerintem nem egészséges a celláknak. Mivel ez egy áramgenerátornak tűnik. (És a 47-ohm-os ell. felesleges is.)
Szia!
Annak tűnik ,de nem az Automata töltés leállás ha 4.2V eléri a cella és fokozatosan csökkenti az áramerősséget mikor a 4,2 V felé közeledik! Tehát szerintem nagyon is egézséges mivel nem tudom túltőlteni megmértük és 4.19V aksinál már alig 5-10mA árammal töltötte ,és csekély ellenálása volt az Aksinak is
STR8 parfüm dobozban erősítő. Borzalmasan rossz. Nekem egyáltalán nem tetszik. Elektronika nem ilyenbe való. Tessenek már normális dobozt készíteni, ne ilyen igénytelenséget kitalálni. Jó, hogy nem mosogatószeres flakonba építünk már...
Hú, de negatív lett a hozzászólás, de tartom.
Idézet: „Jó, hogy nem mosogatószeres flakonba építünk már...” Na, egy próba?
Ha egy hőmérőt (csatolva) beépítek mosószeres flakonba, nyerek?
Igen. Várjuk a képeket! De szép legyen ám! Külön pontot kapsz, ha kiegészíted a kapcsolást elektroncsővel, vagy izzóval...
|
Bejelentkezés
Hirdetés |




A bináris óra még nincs dobozolva. 

















:hide: 