Fórum témák

» Több friss téma
Fórum » Inverter készítése
 
Témaindító: Tomy666, idő: Máj 24, 2006
Témakörök:
Lapozás: OK   28 / 63
(#) pucuka válasza papppista hozzászólására (») Nov 16, 2011 /
 
A kulcs szó "H" híd, ahogy a motorokat is vezérlik. Ha a H hid két oldalát ellen fázisban vezérled, a hídátlóban levő terhelésen megfordul a polaritás.
(#) papppista hozzászólása Nov 16, 2011 /
 
Szerbusz!Közben utánaolvastam és beleakadtam a "h"-híd kifejezésbe, sajnos a témában a járatlan az enyhe kifejezés az esetemben, próbálok autodidakta módon tanulni, de a behozandó lemaradásom tetemes, a kérdésemből kimaradt, hogy a rendszert 14V-ra szeretném megvalósítani. Tudnál esetleg segíteni rajzzal, vagy egy használható linkkel, tudom, hogy a gugli jó barát, de ennyi rajzból kinézni ami pont azt tudja, ami nekem kell, ez még sajnos az én tudásszintemen nehézkes.
köszönöm
(#) Ge Lee válasza papppista hozzászólására (») Nov 16, 2011 /
 
Írd le pontosan hogy mit akarsz, fél információkból nem sok minden derül ki (kevés látnok jár erre). A 14V primer vagy szekunder? Tehát a hálózatról akarsz szaggatott 14V-ot, vagy egy akku feszültségét akarod szaggatni? Ennyi információ minimum kell ahhoz, hogy valaki segíteni tudjon. Azt sem árt tudni mekkora lesz a terhelés, esetleg előfordulhat-e túláram vagy rövidzár stb.
(#) papppista válasza Ge Lee hozzászólására (») Nov 17, 2011 /
 
Hello!

A generátor 14,3V-ját szeretném szaggatni, tekercset nem akarok, ez remélem egyszerűsít kicsit, a terhelésben csak mások tapasztalataira tudok hagyatkozni, mint már feljebb is írtam a teljes terhelés max. 20A lenne. túláram, rövidzár védelem nem kell, mivel rövidzár aligha lehetséges,illetve az általam tervezett HHO cellában stabilizálva van az elektrolit(hőmérséklet, sűrűség), így áramhatárolásra sincs szükség.
Bármilyen további kérdésedre válaszolok, nem látnokot keresek, csak segítséget.
A témában tanusított járatlanságomért minden szakitől elnézést kérek!
István
(#) Ge Lee válasza papppista hozzászólására (») Nov 17, 2011 /
 
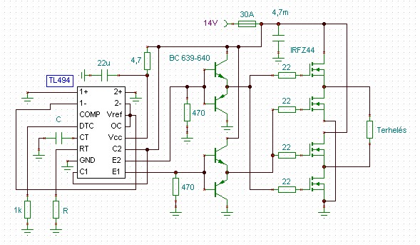
Valami hasonlót kellene csinálnod. 494-et rossz PC tápból tudsz kitermelni. Az R és C taggal tudod beállítani az üzemi frekvenciát. Elvileg 1kHz a minimális oszcillátor frekije, de szerintem 100Hz-en is megy, ki kell próbálni. Ha nem, akkor mást kell keresni, de lehet hogy egy sima astabil is megteszi 2db tranzisztorral, gyári autóstápban is láttam már olyat.

vb.jpg
    
(#) papppista válasza Ge Lee hozzászólására (») Nov 17, 2011 /
 
Hello!

köszönöm a rajzot, neki is estem átböngészni a 494-et. A datasheet-ben meg is találtam a beállításokat, sőt még írja is rá, hogy 100Hz-en is üzemel, a problémám már csak a duty cycle beállítással van, ha jól értelmeztem a DTC- és s földpont közé kapcsolt ellenállás határozza meg, te oda 1k-t rajzoltál, ez az 50%-nak megfelelő érték?mert erre nem találtam semmit datasheetben.
Köszönöm még 1x!
István
(#) cimopata válasza papppista hozzászólására (») Nov 17, 2011 /
 
A kitöltést a DT lábra kapcsolt feszültség határozza meg. 0.3V környékén azt hiszem már 0%.
(#) papppista válasza cimopata hozzászólására (») Nov 17, 2011 /
 
Ok, hülye kérdés volt! megtaláltam, 0 - 3,3V között lehet állítani, vettem egy 5V-os feszstabot, hogy a generátorfesz ingadozás ne zavarjon be, és majd így lövöm be egy potival 3,3V-ra,ez a maximum 45% kitöltés.
(#) Ge Lee válasza papppista hozzászólására (») Nov 17, 2011 /
 
Nem kell belőni sehova. Mivel a DT láb földre van húzva, a maximális kitöltéssel megy. Ha 3V-ot adsz neki, teljesen leveszi a kitöltést, vagyis leáll. Egyébként 5V-os referencia is van a tokban, nem kell a stab. IC.
(#) papppista hozzászólása Nov 18, 2011 /
 
hello!

na jó nem próbálok improvizálni. a rajzon van egy fura kondi "4,7m" az 4,7u?
üdv
(#) HA5AWS válasza papppista hozzászólására (») Nov 18, 2011 /
 
Szia!
Szerintem az 4,7 milifarad azaz 4700 mikro...
Üdv: Gábor
(#) papppista válasza HA5AWS hozzászólására (») Nov 20, 2011 /
 
Hello!

megépítettem a kapcsolást, nem durrant el semmi , de nem bontott túlságosan..aztán megnéztem egy leddel és csak az egyik irányban volt meg a 12V, úgyhogy újraépítem, aztán meglátjuk.

üdv!
(#) papppista válasza HA5AWS hozzászólására (») Nov 21, 2011 /
 
Na végre, meglett a hiba, most már működik, a probléma annyi, hogy nagyon melegszenek a fet-ek (megolvadt a csavaron a műanyag fitting) utána meg leolvadt a forrasztás a lábról, pedig még csak 1/4 terhelésen volt, nem kötöttem rá az összes lemezt.a 30A-os bizti bírta a strapát, úgyhogy,azt hiszem keresek másik fet-et, aztán meglátjuk.
Köszönöm a rajzot és a türelmedet!
(#) uramesi89 hozzászólása Dec 28, 2011 /
 
Hello mindenkinek.Olyan kérdésem lenne, hogy nem tud valaki egy olyan inverter kapcsolást ami 24V-bol csinál 230V-ot és olyan 300-500W leadott teljesitménnyel.
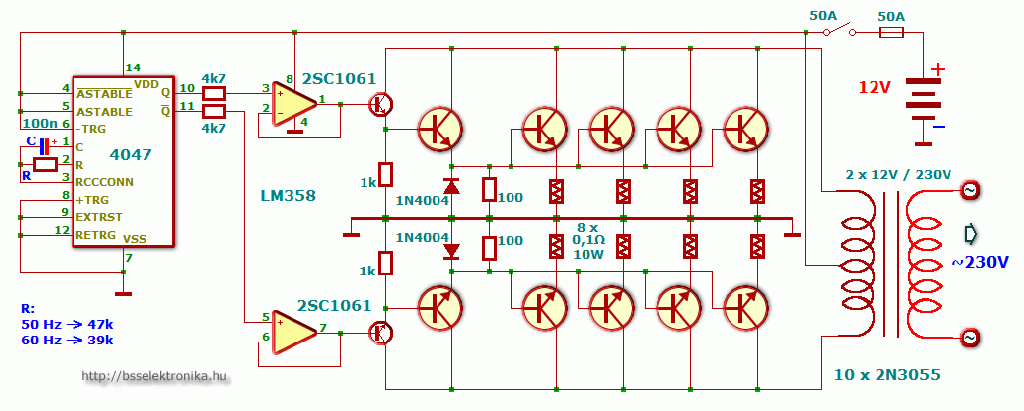
(#) cimopata válasza uramesi89 hozzászólására (») Dec 28, 2011 /
 
Olvass vissza 1 oldalt.

A 24V-os verzió annyiban különbözik, hogy a vezérlésnek elő kell állítani 12V-ot pl egy stab IC-vel. Mert a 24V-ot sem a CMOS IC-k sem a MOSFET gate-je nem tudja elviselni.
(#) uramesi89 válasza cimopata hozzászólására (») Dec 28, 2011 /
 
az oké hogy stab ic vel.de van olyan ami akkora áramot el is visel?
(#) cimopata válasza uramesi89 hozzászólására (») Dec 28, 2011 /
 
A vezérlés nem fogyaszt sokat max 100mA.
Csak a vezérlésnek kell a stabilizátorról mennie.
(#) uramesi89 válasza cimopata hozzászólására (») Dec 28, 2011 /
 
Hali szoval ennél a kapcsolásnál hogyan lehetne megoldani ezt a dolgot?vagy tudsz jobb kapcsolást esetleg?
(#) cimopata válasza uramesi89 hozzászólására (») Dec 28, 2011 /
 
Bővebben: Link

Erről beszéltem.

Bipoláris tranyókkal ne akarj invertert csinálni, mert baromi drága és melegedni fog mint a ...
(#) uramesi89 válasza cimopata hozzászólására (») Dec 29, 2011 /
 
Hali ez mind jo de nekem minimum 300w kéne
(#) cimopata válasza uramesi89 hozzászólására (») Dec 29, 2011 /
 
A teljesítmény csak a trafó méretétől és a fetek számától függ.
(#) uramesi89 válasza cimopata hozzászólására (») Dec 29, 2011 /
 
Hali értem.Nekem akkor ide olyan trafo kell ami 2x 24v az egyik fele a másik meg 220v.teljesitményre meg akár 600w os is lehet csak a feteket kell ahoz méretezni.
(#) cimopata válasza uramesi89 hozzászólására (») Dec 29, 2011 /
 
Pontosan!
(#) demcar hozzászólása Jan 9, 2012 /
 
Üdv mindenkinek.

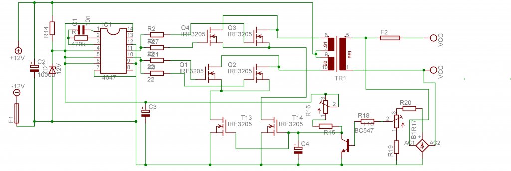
Ma sikerült összedobnom egy inverter kapcsolást, és ezt szeretném megosztani veletek, azért hogy aki jobban ért hozzá ha megkérhetem akkor átnézné-e valaki a kapcsolást hogy működőképes-e lehet. A segitséget előre is köszi
(#) Peter65 válasza demcar hozzászólására (») Jan 9, 2012 /
 
Üdv!
A T10, T13, T14 félvezetőkkel feltételezem valamilyen feszültség szabályozást szeretnél. Szerintem ez így nem jó. Az inverter félvezetőinek kapcsoló üzemben kellene működniük, ez a kapcsolás pedig a lineáris üzembe viszi a feteket. A kimeneti feszültség stabilizálását a Q1...4 fetek vezérlő feszültségének módosításával lehet korrektül megoldani, valamilyen PWM modulálással. Az ilyen egyszerű, 4047 IC-re épülő megoldásnál nem szoktak törődni a kimeneti fesz. szabályozásával. A Q1..4 source lábait szerintem a negatív pontra kellene egyszerűen kötnöd fixen, és akkor működő képes lehet a dolog.
Ami még hiányosság; a 4047 kimenetei nem alkalmasak kb. 10 ohm meghajtására. Célszerű lenne emitter követőkkel megtámogatni, és akkor viszonylag gyorsan kapcsolnának a fetek.
(#) demcar válasza Peter65 hozzászólására (») Jan 9, 2012 /
 
A T10, T13, T14 a visszacsatolás érdekében, hogy a kimeneti feszt stabilizálja. És ezáltal pontosan beállitható a kimeneti fesz értéke is a trimerekkel, ez a része a kapcsolásnak egy originál inverter kapcsolásból származik amit már meg is épitettem, a trafó vezérlése pedig szerintem hagyományos módon történik. (De ez nem azt jelenti hogy tökéletes.)
(#) Peter65 válasza demcar hozzászólására (») Jan 10, 2012 /
 
Nem tudom, hogy az eredeti megoldás hogyan épült fel, de szerintem ebben a kapcsolásban a kapcsoló illetve szabályozó fetek terhelés mellett jelentősen melegedni fognak.
(#) demcar válasza Peter65 hozzászólására (») Jan 10, 2012 /
 
Hát ja szerintem is fognak, az eredeti verzióban is szépen melegedtek, de hát valamit valamiért
Már a paneltervet megterveztem hozzá a fet-ek megvannak rendelve, kiváncsi vagyok hogy menni-e fog a kapcsolás remélem igen. Ha nem is akkor is csak a szabályzó részbe lehet a hiba.
(#) lorant hozzászólása Jan 11, 2012 /
 
Sziasztok
Hozzájutottam egy ilyen elektroncsöves bufferhez : Bővebben: Link és mivel nem szeretném hogy itt álljon a polcomon és csak az autóba van erősítőm ezért oda szeretném beszerelni, de ez váltóáramú. Az adapterja amit gyárilag adtak hozzá 16V AC t ad és 200mA.
Ehez hasonló inverter kellene valaki esetleg tudna segíteni? Olvastam hogy némelyiken elég zavaró a zaj. Gondolom az nekem nem lenne túl előnyös. Előre is köszönöm a segítséget
(#) deny-g hozzászólása Jan 22, 2012 /
 
Jó napot mindenkinek !
Lenne egy olyan kérdésem hogy hogy tekercseljek inverterhez trafot ?
Mert ugye minden inverternek dupla a szekundari tekercse és nem tudom hogy tekerjek neki egy toroidot léci segicsetek !
Következő: »»   28 / 63
Bejelentkezés

Belépés

Hirdetés
XDT.hu
Az oldalon sütiket használunk a helyes működéshez. Bővebb információt az adatvédelmi szabályzatban olvashatsz. Megértettem