Fórum témák
» Több friss téma |
Üdv! Ez egy normál táp ( trafóra egyenirányító utána pufferkondi ) és kész. Amúgy 4700µF pufferkondi van most rajta, de ezt feltudom vinni akár 11500µF-ra, mivel van még nekem két 6800µF-os kondijaim.
Találtam itthon egy trafót ez egy minihifiben volt és a kimenetnél a két vezeték között van két ellenállás vagy dióda azt nem tudom, mivel ilyen kicsi alkatrész, de az ellenállását nem tudom megmérni, de biztosan nagyobb 200Mohm-nál. Na a lényeg az, hogy a két alkatrész között van a GND. Ezt a trafót egyenirányítva stb. Kaptam az egyik ágon 15V, a másik ágon 13V. Vagyis a két ág feszültsége nem egyenlő. A mellékel bekötés alapján viszont +-20Voltot kaptam.
Akkor próbáld ki a meglévő kész tápod próbára jó lesz az. Túlságosan nagy értékű puffer kondik sem mindig tesznek jót,majd ha brum lesz akkor növeled az értéket .
Tehát maradj a kész tápodnál. 2szer12volt vagy 13volt is lehet, más egyéb nem jó. Ami a kondit illeti tárol az nagyobb feszültséget is csak a szigetelése nem fogja bírni a nagyobb feszültséget úgy hogy ha egy 25voltos kondit 37voltra használsz az előbb utóbb szét pukkan. 37volthoz 60volt feszültség tűrésű kondikat használj. Mivel a rá írt érték csak a feszültség tűrést jelenti ,és nem azt hogy menyi voltal tudod fel tölteni, ez felett szét nyílik
Oké, köszi most már értem. Akkor kipróbálom a meglévő trafóval hogyha majd elkészül az erősítő, mivel még mindig a nyák maratására várok. Köszi mindent!!!
Én is gondolkoztam már lég szerelésen . Adnék neked egy ötletet hátha hasznos lehet. Ha általában lég szereléssel csinálod , akkor szerintem lehetne ezt úgy is hogy az ic lábaira 1es vezetéket forrasztanál ügyesen , és ezt bele vinnéd egy vezeték sorkapocsba, amit egy bakelitlapra vagy réteges fa lapra helyeznél. Tehetnél fel rá még sorkapcsokat amik rögzítenék az ellenállásokat kondikat, és szépen terített vezetékezéssel akár követve a nyomtatott áramköri rajzot is össze vezetékeznéd.kis sorkapcsokat használva csupasz réz vezeték esetén a csupasz 1-1.5 réz huzal megfelelő sorkapocs esetén akár át is fűzhető a sorkapcson és ez tartaná a huzalt az alkatrészeket amit rá forrasztanál a huzalra.
Csak egy réteges deszkalap kell hozzá 1.5sorkapocs, és a sorkapocs rögzítéséhez megfelelő fa csavar.
Gabesz, Dávid!
Egyszerű áramkörnek tényleg nem fontos nyomtatott áramkört készíteni, de az alkatrészek rögzítéséről gondoskodni kell. Lehetőleg ne az IC lába viselje a terhet. Egy kis tervezéssel forrlécen is áttekinthetően lehet szerelni.
Sziasztok
Hát elkezdtem varia panelen és már van egy müködő sztereo rész most majd a hídat probálom meg.
Ez a forléc egész jó
Szerintem is lehetne vele szép munkát csinálni ilyen kapcsolásokhoz tökéletes mint ez az ic.
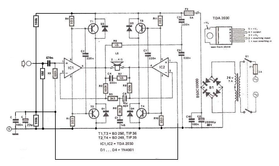
Üdv! Azt szeretném megkérdezni, hogy a TDA2030 hídban mekkora a kimeneti csúcsárama, vagyis a végfok csúcsárama? Ez azért lenne fontos mivel szeretnék építeni egy hangszóróvédő kapcsolást és ehhez szeretném belőni a relé típusát, vagyis mekkora áramú relét vegyek bele. A végfokom rajzát mellékeltem. Köszi!!!
Szia! Híd kapcsolásnál a teljes tápot - a két féltáp összegét - oszd el a terhelő impedanciával: I=U/R.
Például +/-18V-os tápnál 4 ohm-on akár 9A is folyhat. A táp esése és a veszteségek miatt ugyan ettől kisebb lesz a csúcsáram, de azért irányt mutat a méretezésben.
Igazad van ehhez nem árt a hangszóró védelem. Én nem használtam ehhez a kapcsoláshoz hangszóró védelmet , és be kapcsoláskor tud koppanni a hangszóró ,és ez nem igazán egészséges hosszú távon a hangszórónak. Ettől el tekintve atom biztosan működik jól használható végfok.
Üdv!
Hát lehet, hogy ez a hídkapcsolás nálam marad tranzisztor nélküli. Bármit próbálok, nem megy. Tranzisztorok nélkül az RC tagokkal is stabil. Ha beleteszem, azonnal gerjed, az RC tagok nélkül meg kb 17V-ig szép a hangja, felette már fura. Hiába variáltam az értékükön. Mondjuk azt nem értem, hogy alapjáraton 0,3A-t vesz fel, de a hangszóró csendben.
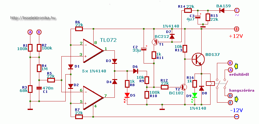
Üdv! Én ezt a kapcsolást fogom használni remélhetőleg. Megkérdeztem az egyik fórumon, de még nem válaszoltak így nem tudom biztosan, hogy jó lehet e a végfokomhoz. Koppanásgátló és DC figyelő van rajta.A kapcsolását mellékeltem hátha érdekel mást is.
TDA2030nyugalmi áram felvétele 2db esetén 0.06A körüli érték +és-lehet 0.01. Nem hiszem sokkal több volna a 2050ic nek sem. Tehát ha jól mértél a 0.3 én azt mondanám használható de szerintem a gerjedés lehet a be menetnél is, például a potméternél hosszabbra hagytad a be meneti vezetéket és egy jó darabon hiányzik az árnyékolás, illetve lehet nem ártana meg próbálkozni egy be meneti szűrővel. A hűtő bordára ne kössél közép nullát mint csillag pontos földelést , ugyan is hiába szigeteled a tranzisztoroktól csillám lemezzel , a tranzisztor kollektor ki menete amire a hűtő borda kerül fel fogatásra elég szépen okoz a hűtő bordában nagy frekvenciás gerjesztést. Én most is vitatkoznék bár kivel erről közös hűtő bordán itt a tranzisztor és az ic nem egészséges . Ugyan is az ic t is szigetelem a hűtő bordától de a hűtő bordában létre jövő káros gerjesztések zavarokat tudnak okozni az ic zászlóján keresztül amire -táp feszültség van kötve, hiába a csillám lemezes szigetelés ez a hangfrekvencia képes gerjeszteni káros effektusokat így is. Ettől viszont még mindig működne ez inkább le halkításkor tud zajokat okozni . Gerjedni tud akor is ha a nyákodon a vezető sávok túl közel vannak egymáshoz , nekem úgy lett jó ez a kapcsolás hogy szét húztam a vezető sávokat , igaz kissé nagyobb lett így a nyák .
http://www.hobbielektronika.hu/forum/files/47/47d5c41e580663500da7f...ce.jpg http://www.hobbielektronika.hu/forum/files/d0/d08792fd4de33d4e5a0b5...9b.jpg és ennyi most a nyugalmi áram felvétele, tranzisztorokkal.
üdv!
Megépítettem ennek a rajznak az alapján a végfokot (tda2030), az van vele, hogy nem vesz fel áramot. 18V-ot adtam neki egyenirányítva. Minden uj rajta. Ez az elsô erôsítôm, jól jönne 1 kis segítség.
Tranzisztorok nélkül is 0,20 körül volt. De most hogy újra lecsupaszítottam, úgy állt be a nyugalmi áram 0,10A-re, hogy a C2-C7 kondikat, ami a táplábakat köti össze az ic-ken kivettem és utána már be tudtam tenni az RC tagokat a kimeneten.
Ha jól emlékszem, amíg benne voltak a tranzisztorok, akkor is próbálkoztam ezek eltávolításával, de akkor iszonyatosan torzított. Ezeknek mi a szerepük? Meg a C1-R párosnak amik földre húzzák a 2-es lábakat? Már újraterveztem a nyákot vastagabb vezetősávokkal, kicsit nagyobb közökkel, de akkor majd ezt is beletervezem. A tranzisztorok most nekem külön kisebb bordán lógtak, talán nem ez miatt volt a gerjedés. Még annyival módosítanám, hogy igaz elég vékony fejhallgatóvezetéken megy a bemenetre a jel, de végig árnyékolva van, nincs toldás.
Csillám lemezes szigetelésről még anyit, hogy ennek hiányában zárlatot okozna az ic felfogatásán, és a tranzisztor kollektor ki menete között , tehát az ic alá és a tranzisztor alá el hagyhatatlan. De a létre jövő hangfrekvenciás elektro mágneses gerjesztések ellen nem véd ,és ez a hűtő bordán mérhető effektusokat, feszültségeket okoz.
Lehet csak én nem látom, de az 5-ös lábra rá van kötve a tápfesz? Mert csak az ellenállást látom.
Kicsit zavaros ez nekem. Az ic lábain mit mérsz? 1-2-4-es láb féltápfesz, 3-as föld, 5-ös tápfesz. Ezeket kell mérned.
Persze, erre figyelek is, mondjuk én szilikonlapot használok.
Pedig ezek fontosak az ic táp lábainál zárná rövidre a gerjedésből illetve a tápból származó nagy frekvenciás feszültség lökéseket , mivel ez nagyobb frekvenciára vezetővé válik. El képzelhető hogy ha ki szeded nincs ami rövidre zárja és ezért csöken az áram fel vétel , tehát mindenképp gerjedés van. Talán ha csökkented az értékét . Nyák tervezéskor , minél egyszerűbben ,a lehetőséghez képest rövidebb vezető sávok, és minél nagyobb legyen a sávok közötti hely, és nem kell a vastag vonal , csak a táp fesznek, de oda is max 3miliméter legyen és ónozd be. Ezek a sávok antenna ként tudnak működni amik sugároznak és felveszik a jelet. A nyák tervezés sosem egyszerű. És kerüld az ic-k tranzisztorok egymáshoz való közelítését a lehetőségekhez képest. Túl hosszú vezető sávok ugyan így károsak. Persze hogy a nyákoddal van probléma azt azért biztosra így nem mondanám , de általában ezzel szokott lenni a gond .
Lehet gond van a puffer kondikal is, kísérletez az értékének növelésével, vagy csökkentésével. Túl nagy puffer kondik is károsak mert töltődéskor feszültség esés lép fel,és brum generátorként működik, ezt itt már más is meg írta mikor kérdésként tettem fel ide.
De akkor a szerepük ugyanaz mint a 100nf szűrő kondiknak, így 2,2ohm-os ellenállás nélkül. Akkor egyenlőre maradnak kiszedve. Nyák meg majd jövőre, mert ilyenkor lehetetlen ebben a városban nyomtatni...
Reloop által átalakított védelem jó ehhez? Mert akkor ráteszem azt is a nyákra.Bővebben: Link
Majd nem ugyan az de itt viszont az is fontos hogy közzel legyen az ic hez. Hangszóró védelemhez nincsen tapasztalatom arra nem mondanék semmit sem inkább.
Közvetlenül a lábak előtt voltak. Na majd áttervezem és közzéteszem. Köszönöm!
Ez egy TDA 2050Híd kapcsolás 64w teljesítménnyel, na itt viszont nem látható ez a kondi. El képzelhető nem is kell ? http://www.hobbielektronika.hu/forum/files/87/87f370e444658295d6f05...ec.jpg
Nekem aszimmetrikus tápos, így ugyanúgy földre húzza mint a 100nf-os. Sok is volt már neki a +220nf méghozzá kétszer.
Üdv! A BBS elektronikán láttam a TDA2030-as kapcsolást, amelyet majd én is megfogok építeni. A pufferkondik utáni kisebb kondikat tényleg így ép szerűbb elrendezni? Mellékeltem a nyomtatott áramköröm rajzát, tudnátok vetni rá egy pillantást, hogy jó lehet így az elrendezés. Köszi!!
Az előbb elfelejtettem megkérdezni, hogy az ellenállások normál ellenállások legyenek, vagy legyenek nagyobb teljesítményűek. Köszi!!
Lemértem a földhöz képest a feszultsegeket az IC lábain, de csak valami 0.1V jut rá.
Szia! Nézd meg tüzetesen a nyák tervet. A D1 és az R5 között megszakítottad a vezető sávot. Kösd össze és működni fog.
|
Bejelentkezés
Hirdetés |






Hát elkezdtem varia panelen és már van egy müködő sztereo rész 














