Fórum témák
» Több friss téma |
Fórum » VF2 végerősítő
Értem. A szerző írta hogy itt ugyebár már életvédelmi problémákkal is törődni kell. Mit célszerű akkor csinálni a kimenettel? Mármint veszélyes ha hozzáér valaki magas kivezérlésnél igaz? Mert ha igen akkor lőttek az RCA- csatlakozónak is.
Miért tennél a kimenetre RCA csatlakozót?
Miért milyent tegyek? Az a megszokott nálam
autóerősítőkön is ilyen van sok helyen azthiszem
Szia! A speakon kellő biztonságot nyújt.
Autóerősítőkön a bemenetek RCA-k nem a kimenetek. Ott csavarosak a kimenetek általában. Egyedül a kínai PC-s hangszutykoknál láttam RCA-t kimenetként használni.
relop által ajánlott a jó, vagy a szigetelt csavaros banánaljzat.
Nagyon derék dolog, hogy foglakozol az érintésvédelemmel is. Annyi eszetlen kérdést lehet néha itt a fórumon is olvasni, hogy egy ilyen hozzállás már-már szinte üdítő.
Valóban, ez már a 48V-os törpefeszültség felett van. De van egy jó hírem is: ez egy földfüggetlen feszültség forrás. Tehát csak akkor tud megrázni, ha a hangszóró mindkét kivezetsét egyszerre fogod meg, és közben, a hangerőt közel a maximumra tekered! Ilyen teljesítményeket még véletlenül sem vezetnek RCA csatlakozón. Jó megoldás lehet egy csavaros banándugó aljzat + kábelsaru. Ez biztos és jó kötést ad. Kisebb igények esetén, van direkt rugós hangszóró vezeték csatlakozó is. Ennek biztosan nincs érinthető része.
Esetleg XLR csatlakozó is megfelel ugye? Mert abból van itthon
Ja és kell elé előerősítő?
Ismereteim szerint, az XLR csatlakozót sem erre találták ki. Tettünk egy pár javaslatot...
Második kérdésedre nem lehet válaszolni, mert nem írtad milyen szintű jelforrás(okk)al akarod meghajtani. Első közelítésben nem csinálnék előerősítőt, csak akkor, ha kiderül, hogy mégiscsak kicsi a szint.
Üdv!
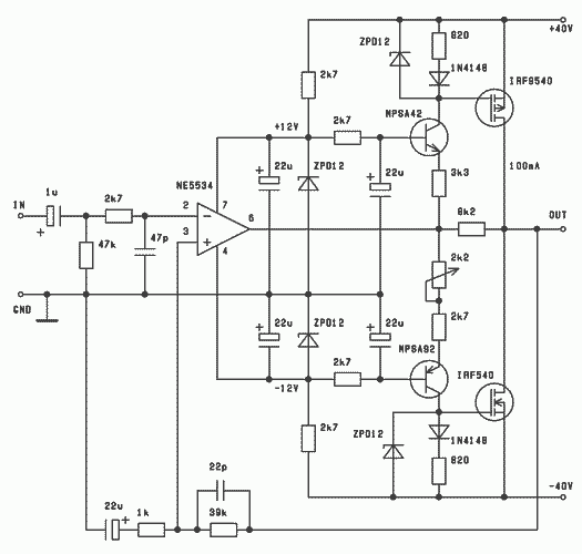
Szándékomban áll építeni egy erősítőt és a VF2-t ajánlották. 500VA es toroidom van 2x45V körüli szekunderfesszel (egyenirányítva 65V körüli). Van esetleg valakinek jól bevált nyákterve a 270W os verzióhoz? Nagyon örülnék pár hasznos infónak, tanácsnak, véleménynek! Köszönöm
elöre is elnézést kérek a kérdésemért, de mivel kezdö vagyok szeretném megkérdezni hogy a kapcsolási rajzon hol van az a 2pont ahova a hangszórót kell kötni ,kösszi elöre is
Szia! Melyik rajzról van szó? (Mondat eleje nagy kezdőbetű!)
Az "OUT" az egyik, a másik a kettős tápegység GND-je.
Sziasztok lenne egy kérdésem a kapcsolásnál a bemeneten mekkora a feszültség mert vettem egy 10mikros tantál kondit 25 voltra,elég lesz e?
Szia! Ha a jelforrásod nem ad ki túl nagy egyenfeszültséget, akkor biztosan jó. Fólia kondi a szokásos bemeneti csatoló, de tantállal is működni fog. Az 1µF helyett miért választottál tízszeres értéket?
Udv mindenkinek.Szereztem egy erositodobozt,tappal ,egyeniranyitassal +szuressel.Nemakarok ics erositot epiteni[tda7294],kivancsi vagyok hogy szol a fetes erosito,milyen vegfeteket ajanlottok a vf2 30 voltos verziohoz?Koszonom elore is,es kernem a nyakot meg a beultetest,tudom visszaolvasas,kepek stb neztem is.Mekkora hutest igenyel?[a hely kicsit szukos],hangszorovedelem illik hozza kesziteni ugye?
IRF540N/9540N. Ajánlom olvass vissza. Nem elég a kepek stb neztem is. Üdv.
Udv.A mellekelt rajzba a bekeretezett resz azok micsodak,mert azokat en zener diodanak nezem,dehogy van 3 kivezetes? vagy mik lennenek azok,elore is koszonom a valaszt.
Azok nem zener diódák. Bővebben: Link. Mielőtt felteszed a kérdést kicsit rákereshetnél a dolgokra.
Rakerestem azon az oldalon,ahonan szoktam az alkatreszeket rendelni,es egy ict adott ki.Koszonom.
Egy kérdésem van!
+-40V ra minek IRFP240/9240? Attól mert nagyobb építési alakja van még nem fog nagyobbat szólni ![]() A tépfesz határozza meg hogy mekkora teljesítményt fogsz tudni kivenni belőle! +- 40V mellett tökéletesen elég az IRF540/9540. De ez csak az én véleményem. Ha mindenáron drágábbat akarsz, akkor hajrá!
A tantál kondi volt oda a legrosszabb választás. De ahogy reloop írta: működni azért fog.
Köszi de pár hidalt már van a birtokomban. Tudom hogy alakul.
Talán rosszul fogalmaztam A válaszom #1136247 hsz.-ra volt. Azért kösz!
Sziasztok szeretném ha valaki elmagyarázná hogy menyire vagy hogy kell beállitani a nyákpotit, és a nyomtatot áram körön bejelöltem a nyákpotit ,az lenne a kérdésem hogy a középsöhöz mit kell kötni, ne haragudjatok ha ostoba kérdést tettem fel
Szia! A középső furat egy másik lábtávolságú poti fogadására szolgál. Az élesztést a poti maximális ellenállás értékével kezd. Húzd fel az áramfelvételt 100mA-re és folyamatosan korrigáld, ahogy kezd a melegedés hatására feljebb futni. Pár percig eltart amíg beáll az üzemi hőmérséklet. A 100mA-ből visszább is vehetsz ezek után, ha nem jár a hangminőség romlásával.
|
Bejelentkezés
Hirdetés |




autóerősítőkön is ilyen van sok helyen azthiszem
Ja és kell elé előerősítő? 








