Fórum témák
» Több friss téma |
Fórum » Csöves erősítő készítése
Ne feledd betartani a fórum viselkedési szabályait, és a topik megmaradásának feltételeit. [link]
A téma átmenetileg fagyasztva lett, hozzászólni nem tudsz!
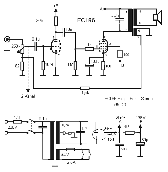
100-220 Ohm -ot rakhatsz, de az előfoknak is a B pontra beállíthatsz 240-250V körüli feszültséget. Nagyjából ez lesz a segédrácson is, mert az 5mA nem fog pár 100 Ohm -on jelentős feszültségesést létrehozni.
Átalakítottam és átírtam. Hanyas láb a segédrács ahova a 100ohmot rakjam? :hide:
A 3-as láb, és a B pont közé rakhatod az ellenállást. Az A pontra kevés a 100nF, oda is kell egy 50 µF -es kondi, legalább 400V-os. A szimmetrikus trafónál - utánozva az EAG-ot, az olvadóbiztit a megcsapolás, és a test közé kéne tenni.
Ha jól látom, hgy az EZ81-es után fojtót is terveztél, akkor a cső katódjára is illene tenni egy puffert, nem nagyobbat, mint 50 (47) µF .
A segédrácsra, ha ekkora az anódfesz, nagyob ellenállás kell. Ezt katalógusból tudod számolni. megnézed, mennyi a max. és mennyi az U+. Meg lesz adva az áramfelvétele is. Ebből ohm tv.-el kiszámolod mekkora ellenállás kell neki (biztos nem 100ohm 344V-on).
A kimenődön valószínűleg nem lesz külön tekercs, így a hangszóróra menő tekercset használhatod ugyanerre a célra. Még jobb is így. A fojtótekercs bal oldalán továbbra sem látom a 47 µF -es kondit.
Gábor, a segédrács a B pontról megy, oda kell beállítani 240-250V-ot. Akkor jó a 100 Ohm .
Van külön tekercs, azt fogom használni vcs-nak.
Ott van már az a kondi csak a rajzról lehagytam. A 247kohm jó lesz?
Ha az van, akkor azzal is el fog menni. Mindenesetre a gyári adatlapokon nem mennek 220k Ohm fölé.
Sarjadozik az új 6C33C kütyü. A kimenőket még nem tekertem meg, de a látható SM74-eken lesznek majd. Azért ilyen kicsik, mert első közelítésben parafeed SE a terv, ha ez esetleg nem jönne be, akkor elférnek a helyükön a szükséges emberesebb kimenők is. Az anódfojtók és a hálózati fojtó a dobozba kerültek. A foglaltokat egy Tesla B100 flexformált fedlapjába raktam, ami dekopírigazítással egy régi Tesla lamezjátszó fedelében vált valamivé. Eléggé lassacskán készülget, de egyszercsak majd lendületet vesz.
Igen. Nem néztem meg figyelmesen a rajzot.
Más jellegű kérdésem lenne. Adott egy jól működő SRPP fokozat, jelen esetben 6N2P csővel. Az Ágoston Lajos könyvében megadott kapcsolásban. A kimenete egészen +/- 60V-ig jó szinuszt ad (400V a tápfeszültség). Ez után adott egy egyszerű katodin fokozat. Itt kezdődnek a gondok. A tápfeszültség ugyanaz a 400V, de van egy 10K-ohmos csatolásmentesítő és utána még egy kis szűrés. Most éppen ECC82-es van benne, de ugyanez a helyzet ECC83-al is. 100K anód, 1,5K+100K katód és egy 1M-ás rácsellenállás a közös pontra. A katód oldalról levett jel némi játék után most már megfelelő és valóban 30V bemenő jelre közel 30V jön a kimenetén. A gond az anód oldali csatoló (tulajdonképpen a végcső rácsán mérek, anódfeszültség nélkül, de fix előfeszültség mellett). Ugyanis itt a felső félperiódus jó, de az alsó alja olyan "csöcsös". Tehát kicsit lapítottabba hullám van alul, aminek a közepén egy élesebb szinusz pukli van lefelé. Ez a jelenség kb. 15V kimenő jelnél kezd el kialakulni. Néztem az SRPP kimenetét, ott még szép a jel. Arra kérnék ötleteket, hogy mi okozhatja és hogyan leehtne eltüntetni?
Bocs, hogy nem válaszoltam, de éjszakai műszakos voltam... Nem butaság ez, nekem vagy 140Volttal lett több az első csövesemnél, csak ott 390V helyett ment fel 500 fölé
Egyébként ott csak kicsit el lett számolva a szekunder...
Nem jól választottad meg a katódin fázisfordító munkapontját - az elektroncsöveket nem lehet táptól-tápig kivezérelni, rajtuk jelentős maradékfeszültség alakul ki. Amennyiben túl nagy bemenőjelet kap, akkor egyszerűen torzítani kezd - túlvezérlés alakul ki.
Köszi a tippet, erre gondoltam én is. Ez a forma (konkrétan ez az ellenállás kiosztás) máskor már jó volt. Az is lehet, hogy a 400V-os tápfeszültség túl magas neki. Már egyszer ki lett próbálva más körülmények között, igaz ott EZ80-as volt a táp. Megpróbálom külön tápról járatni és betekerek neki többféle feszültséget.
A problémát tulajdonképpen leírtad. A katodinon kb. 0,8-1 mA folyik tehát a rácselőfesze kb. 12-15 V. Ekkor az elméleti bemenőjele kb. 24-30 Vcs-cs lehet rácsárammentesen (ebbe nyilván nem fér bele 60 Vcs-cs). Amikor átlépi a vezérlőfesz ezt az értéket, megindul a rácsáram, és az anód oldalon csökken az anódáram, (ezért a hupni a színuszon), a katód oldal szempontjából kisebb az eltérés, mert a katódellenálláson átfolyik a rácsáram is (a rácsáram kivonódik az anódáramból ugyanúgy, mint amikor a tetródának megszalad a segédrácsárama). A megoldás tehát az, hogy növelned kell a katodin rácselőfeszét akkorára, hogy beférjen a kívánt vezérlőfesz (ha a 60 Vcs-cs vezérlőfesz tényleg ott lenne a rácson, akkor 30 V-ra kellene növelni a rácselőfeszt). Ha 30 Vcs-cs kimenőfeszt szeretnél, akkor kb. 16 V rácselőfesz kell (a mostani 12 helyett). Ezt a 1,5 K megváltoztatásával (növelésével 1,8-2,2K-ra) érheted el. Ha tulságosan csökken a fokozat nyugalmi árama, akkor csökkenteni kell a 100 K munkaellenállásokat is (47-82 K közé).
Sziasztok !
Sok szaki van itt én pedig még mindig kezdőnek érzem magam . Mi a véleményetek erről a kapcsolásról ? Érdemes nekiugrani , vagy felejtős ... mindenképp G807 csövet szeretnék .. Válaszokat előre is köszönöm ! Gábor
Nagyon nehezen látható a kapcsolás, jónak látszik. Nyilván érdemes nekiugrani, azonban inkább egy kisebb tápfeszű 807-es kapcsolást javasolnák (a magas fesztűrésű kondik, miegymás miatt). Lpcollector barátunk által épített erősítő már kipróbált, gyönyörű hangú szerkezet (hallottam szólni), és van kimenőtrafó terv is hozzá. A döntés a tied, bármelyiket meg lehet csinálni jól, de tudni krll, hogy a táp növekedtével nőhetnek a nehézségek is.
lp807se
Nagyon szépen köszönöm a kimerítő választ! Mindig is tudtam, hogy katodinnál a katód jobban terhelhető, de most már kezdem sejteni, hogy is néz ez ki. Csak egy elborult kérdés ide: lehet esetleg ennek a fokozatnak fix előfeszültséget beállítani? Csak azért kérdezem, mert a végcsövek miatt úgyis kéznél van ekkora előfeszültség...
A fokozat egy 807 push-pull-t vezérel, annak a csőnek elég a 30V-os meghajtójel szerintem (60-80W a cél). Még egy olyan kérdésem lenne, hogy ha párhuzamosan kötöm az ECC két felét, akkor mennyiben változik a helyzet (feleződik az ellenállásérték)?
Tegnap este sikerült hangot kicsikarnom a deszka modellből. Búg nagyon, de ez a tápszűrés miatt lehet.
Az miért van, hogy 10másodperces járás után elkezd torzítani? Rossz a cső?
Helló !
Helyes az a gondolatmenet hogy egy PP végfokot nem lehet be"kráncsosítani" ? Vagyis torzítani. Mert ugye a félhullámokat a cső jelleggörbéjén "felfelé" rajzoljuk, a torzítós rész pedig attól "lefelé" van.
Nem tudom, mit értesz kráncsosítás alatt. De nekem sikerült rettenet betorzítani a próbák során.
Idézet: „A katodinon kb. 0,8-1 mA folyik tehát a rácselőfesze kb. 12-15 V akkor kb. 16 V rácselőfesz kell (a mostani 12 helyett). Ezt a 1,5 K megváltoztatásával (növelésével 1,8-2,2K-ra)” Mester, ezt hogy számoltad ki? Rk=U/I= 16V/1mA= 16k Ohm . Más kérdés, hogy az ECC83-as már -4V hatására sem enged 300V-os anódfeszültségnél még 0,5mA-t sem át (nézz rá a karakterisztikára). Egyébként a többi okfejtéseddel teljes mértékben egyetértek.
Egy cső, (aktív elem) mindkét irányban "elfogy". A PP is torz lesz túlvezérlés hatására, ugyanúgy belapul a szinusz teteje-alja.
Ha van másik példányod, érdemes kipróbálni. A PCL86-osok közül találni szép számmal hibásakat (Janika egyszer végignézte a 60-70 csőből álló állományát, és elég nagy százalékban talált rosszakat, talán a felénél is többet).
Ma azt álmodtam, hogy valamilyen (elektronikai) boltban jártam, ahol 3-4 fajta csövet árusítottak. A PL504 334 Ft volt. Kérdeztem az eladó hölgyet, hogy mennyi van ebből nekik. Mondta, hogy a vitrinben 8-10, meg a raktárban is vagy 30, de tudnak utánarendelni, ugyanezen áron. Mondtam, hogy számolja már meg nekem pontosan, mennyi is van, ha legalább 40, akkor azt elvinném. Azt már nem tudtam meg, volt-e 40db.
Gabi, mi a fittyfenének hajtasz Te katodint SRPP-vel (itt a Gubán kolléga ráhatását érzem)? A katodinnak iszonyat nagy a bemenő ellenállása, teljesen feleslegesen bonyolítod el a bemenő kört. Inkább a katodin után helyezz el egy további fokozatot, hogy kisebb jelet kelljen belőle kivenni (Williamson-elv).
Üdv! Én ugyan ezt építettem meg, még megvan a füzetbe a jegyzet róla. Leírom nekem mit kellett módosítani. az egyenirányításom diódás sajnos de hátha segít:
A pentóda katódellenállását 270ohm-ig kellett növelni,és a trióda katódjába került egy 150 ohm os. Kimenőnél azthiszem! a primer tekercs kezdete volt az anódfesz, a vég ment a cső anódra. A tápegységben a két 50u-s kondi közé 2k ohm ment. Jópár wattos tuti kell. A katód ellenállások 2w-osak. Nekem az első anódot méri az erősítőbe épített kis műszer az 240v körül van, a második akkor szerintem 230-235v. A kapcsolás nálam p és ecl86-al is működött. Mostanság újra elővettem, esténként ezt az erősítőt használom stabilan akár órákig is működik. Remélem segít valamit gondoltam megosztom ezt elvégre ezért van a fórum.
Itt egy kép róla pont felfűtéskor készült. Nem tökéletes a doboz de majd még idővel változik.
|
Bejelentkezés
Hirdetés |








Egyébként ott csak kicsit el lett számolva a szekunder...




