Fórum témák
» Több friss téma |
Szia! Ha a képen látott elrendezésnél búgás van, próbáld meg a kis tápot letenni az alsó szélhez, a fölötte lévő panelt pedig a felső széléhez. Az egyik vezeték felfekszik a trafó oldalára, semmi keresnivalója nincs ott. A trafó szórt tere beleszólhat még akkor is, ha föld vagy táp vezetékről van szó. A toroidnak baromi nagy szórt tere van, tehát a kis jelű rész minél távolabb legyen tőle. Árnyékolt vezetékeket tegyél a bemenettől egészen a végfok bemenetéig. Legjobb a dupla belső erű, ne az árnyékolás legyen a földvezeték! Bekötésénél figyelj arra, hogy az árnyékolásokat csak az egyik végén, mégpedig a kis panelnél kösd össze, az a végük úgyis közel van egymáshoz, és ott menjen le a földre, a másik végüket ne kösd sehova!
Sziasztok , mondjatok nekem valami jó ötletett , 33V megy az IC ,de nagyon behallatszik a táp borzasztóan búg. :-S mit lehetne csinálni?
oké , órási bakit követtem el a kimenet minuszának a pluszt vettem ugyhogy egyik ic-m elszált :S
Szia,
köszi a tippeket. szoval a tápokat a panelektől tegyem minél messzebb. Sajnos minél kisebb dobozt szeretnék, de majd meglátom. A bemenetválasztóval van inkább gondom épp. egy 3x4-es kapcsolóval oldottam meg egyik forumtársunk javaslatára. Tettem rá ledeket is hogy lássam, melyik épp aktív. Az a gondom, hogy a kapcsoló elöl lesz, a bekötések meg hátul. Ezeket 3x2 vezeték köti majd össze, plusz egy föld. Ezek legyenek mind árnyékoltak? (most viszonylag szép mert a teszt miatt egy hálókábel szálait kötöttem be), de akkor ez nem maradhat igy. Azt tervezem, hogy a földet a csatlakozóktól direkt bekötöm az előfokba (ott minden föld közösítve van) és csak a jelet viszem bele a kapcsolóba. Ezeken a kábeleken lenne ugye az árnyékolás. ezeket a csatlakozónál közösítsem? Ha itt kötöm rá a földet is, akkor az előfok földjével lenne összekötve, és innen megy tovább a végfokhoz is. Igy szerinted jó lenne? A végfok és az előfok közé is árnyékolt vezetéket tegyek? Gondolom itt a földet az árnyékolással kötöm össze és kész, nem? Köszi előre is.
Szia! Hosszabbítsd meg a bemenetválasztó tengelyét, egyszerűbb lesz a vezetékelésed.
Szia! A zener diódák szerepéről itt írtam. A melléklet vasaláshoz készült. Bármi kérdésed adódik keress bátran, Te építed a prototípust, igyekezlek támogatni.
A dobozolás még odébb van. Egyenlőre csak a képen látható elrendezésen változtass az előbbiek szerint, és meglátod úgy is búg e. A bemenettől a végfokig minden vezeték árnyékolt legyen, kivéve a táp, és a végfokból kijövő hangszóró csatlakozó vezetéket, mert ott nagy jel van. A hangszóró csatlakozó vezeték minél rövidebb legyen, tehát a végfok panelt rendezd el úgy, hogy a kimenet mindjárt a hátfalnál közel legyen. Ha a föld vezetékeket csillagba kötöd, nem az előfoknál kell közösíteni, hanem a végfoknál, minél közelebb a pufferkondenzátorokhoz. Az árnyékolások, mint írtam, az összes vezeték részéről az előfoknál vannak az egyik végükkel egymáshoz legközelebb, itt az egészet összekötöd, és nyugodtan lekötheted az előfok földjéhez. A másik végük nincs sehova kötve, sem kapcsolóhoz, sem csatlakozóhoz.
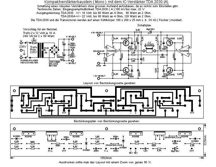
Sziasztok csináltam 2db 2030végfokot (sztereót) 39volt megy rá 7700mikrofarád kondi és ahogy felveszem a hangerőt torzít a mély fél hang környékétől a fal szerintem bírná még. szerintetek? (tudom hogy ez nem egy Ágota 2x1200-es de van egy ziphona concert 2030-as lemezjátszóm és az nem torzít.) Mellékeltem a rajzot amit csináltam ja és van előtte egy lm1036 de ha kihagyom akkor is ez van.
Hm az a kapcsoló igencsak ismerős
Gondoltam erre is, egyelőre a helyhiánnyal küzdök ezen a téren, szeretnék kis dobozban maradni. (egyelőre a 280mm szélességnél járok, és kb ugyanilyen mély is. Ennél szélesebbet nem szeretnék, de nekem is jobban tetszene ha nem egy "hajókötél" menne végig. Jó eséllyel a búgást is nagyban csökkentené.
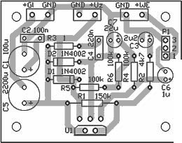
Szia! Az aszimmetrikus tápos hídhoz terveztem nyákot.
Az előző kérdésemet még annyival kitoldanám hogy 39voltot mérek 0 vagy kis hangerőnél de mihelyt veszem fel a hangot és adná a mélyet rendesen néha még 27 voltra is leesik a feszkó
Szia! Így már érthető. Gyenge a tápod, ezt különösen rosszul tolerálja az általad épített kapcsolás. A 39V amúgy is túl sok az IC-nek. Milyen tápod van?
Nos sajnos nem tudtam árnyékolt kábelt szerezni, majd a jövö héten talán. Mindenesetre pár dolgot megváltoztattam, mivel a borda egyaltalan nem melegedett semennyire, levettem belőle. Betettem a bemenetválasztót is, egyelőre a vékonyka vezetékekkel meg a LED-ekkel, szerencsére ezzel nem volt semmi gond, működik szépen. Kivettem összesen több mint egy méter kábelt, és közelebb tettem a végfokot a hátlaphoz és az előfokhoz. A tápokat meg jó messze tőle ahogy lehetett. Tettem bele kapcsolót is, ne kelljen mindig kirangatni a zsinórt. Most már alig búg, kb fel méterről hallani csak valamit, ugyhogy az árnyékolt kábelekkel biztosan teljesen elmúlik majd. A búgás attól is lehet, hogy most a TV mellé tettem, lehet, hogy az is bezavar neki.
Szia nemtudom hány wattos 3x5x7cm a mérete vagy 30w vagy annyi se 2db 16v kivezetése van az sorba kötve. Hány w kellene? Egyébként tda2030A elbír 44voltot.
Szia! A méretek alapján elég kicsinek tűnik. Csatornánként 25VA terhelhetőséget illik biztosítani. Elvárás, hogy teljes terhelés hatására a szekunder feszültség 10%-nál kevesebbet essen vissza. A TDA2030A-val természetesen feszültség tűrésen belül vagy.
Köszönöm! Akkor keresek másik tápot!
Ez jól néz ki. Most már ideje lenne haladnom vele, ebben a hónapban még nem volt időm csinálni.
Amatőr kérdés, de jpeg-et hogyan küldöm rá a nyomtatóra úgy, hogy az arány 1:1-es legyen?
Szia! A nyáktervet elvi megvitatás végett tettem fel. Ha minden rendben, bármikor szívesen közlöm a forrás layt-t, vagy vasalni/fotózni való PDF-et igény szerint.
Mint jeleztem, nincs TDA2030 IC-m pillanatnyilag, tehát nem volt még módom személyesen tesztelni a kapcsolás működését. A terv a TDA7294-nél szerzett tapasztalatokra alapoz. Az már látható, hogy a híd kapcsolás viszonylag probléma mentes. A sima erősítőnél lehetnek izgalmak, ahol a hangszóró kapcsain megjelenő DC hiba áramát a lebegő testet előállálító áramkörnek kell biztosítani. A zeneres megoldás kielégítőnek tűnik, csak hát le kénne tesztelni. Mindenre van megoldás, de igyekszem a lehető legkevesebb alkatrész felhasználásából kihozni az üzembiztos működést.
Akkor feltennéd a lay-t? Mert akkor beleszerkesztem a tranzisztorokat és szerintem holnap le is gyártom a nyákot.
Egytápos híd-kapcsolás.
Üdv!
Ebben a kapcsolásban a 680ohm helyett 330-at tennék 2db-ot, okozna jelentős válltozást a 20ohm külömbség?
Nem, csak az erősítés nagysága fog változni kissé, de észre se veszed.
reloop: köszi!
Üdv! Van nekem ez a TDA 2030 hídban kapcsolás a négy tranzisztorral, na és az a kérdésem lenne, hogy én építettem hozzá egy hangszóróvédőd és azt hogyan kössem be, mivel ugye ez a híd kapcsolás miatt ennek a negatív kimenete nem azonos a testel. És ezt hogyan csatlakoztassam rá a hangszóróvédőre.
Ami nekem van a védőmben relé abban két kapcsoló van. Talán külön külön a pozitívat é a negatívat csatornánként. Mind a két képet mellékeltem. Köszi!!
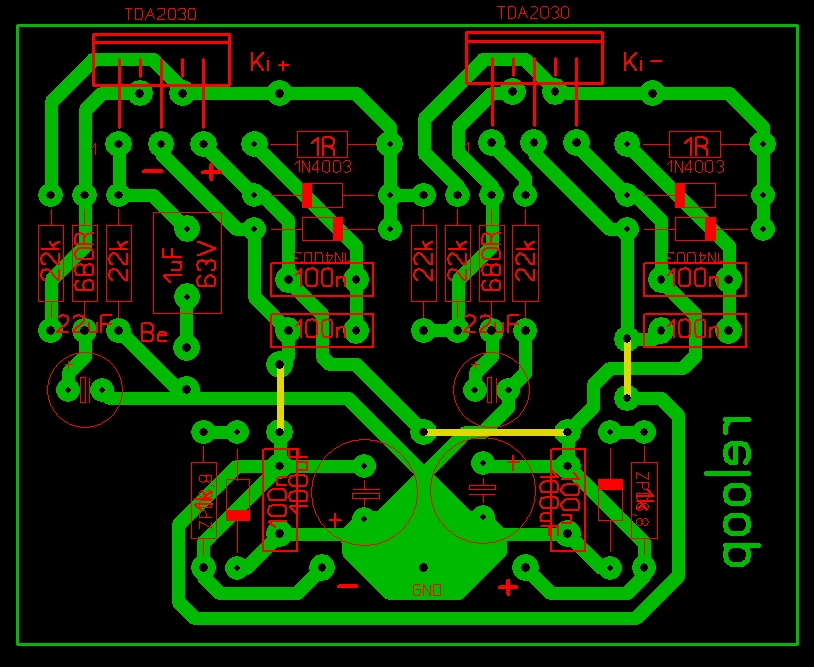
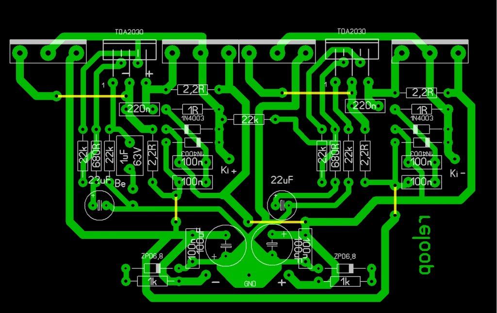
Kész van elvileg. Rá tudnál nézni? Próbáltam szépen elrendezni, úgy ahogy sikerült. Annyit változtattam még, hogy ahol nagyobb áram lesz, 1,5mm-re növeltem a vezetősávot.
Szia! Nem találok benne hibát. Ha van hozzá lelki erőd a két középső tranyót tedd távolabb egymástól.
Mennyi a tápfeszültséged, a zener és a vele soros dióda értékét mennyire vetted?
Az előbb fel tett kapcsolás a bss elektronikában megjelent híd kapcsolás tranzisztor párokkal való ki egészítése ?
Ez így egész profi nyák terv amit cooper85 fel tett ide. Talán anyit még hogy a két tranzisztor a nyák közepén közel van én szerintem is ahogy írtad. És a két oldalt külön bordára tenném fel. Szerintem az nem igazán egészséges hogy BD250 és 249tranzisztor egymás mellet van ebben a hidalt vég fokban ami ugye nem a saját oldalához ichez tartoznak. Persze ez megint csak az én saját véleményem . Egyébként nagyon tetszik
Azt elfelejtettem írni, hogy a tranzisztorok ki lesznek vezetékezve, mert csak magas hűtőbordákat sikerült szereznem.
Az értékeket még nem számoltam, mert nem tudom mennyin lenne stabil. Elvileg vinnie kellene a 30V-ot, tranzisztorok nélkül csak 20V-on volt stabil 4Ohm-on. gabesz.mi074: a nyákterv oroszlánrésze nem az enyém, én csak a tranzisztorokkal egészítettem ki Esetleg annyit tudok, hogy ha így vezetékezve is túl közel lennének, 15mm-t tudom még távolabb tenni a 2 oldalt. Sajnos már elő lettek fúrva a lyukak, azt a bordát mindenképpen erre akarom felhasználni. Erre felénk nem tudok beszerezni normális bordát.
Nem éppen. Ez az a kapcsolás.Bővebben: Link
A tranzisztorokra minél rövidebb vezetéket tegyél .
|
Bejelentkezés
Hirdetés |

















