Fórum témák
» Több friss téma |
Fórum » Kapcsolóüzemű (PWM) végfok építése
Szükség esetén használhatsz tömör vastag huzalt is, nem sodratot, maximum üresjáratban jobban fog melegedni.
Tömör vastag huzal alatt mit értesz, milyen vastagot?
Egyfajta zománcozott rézhuzalom van itthon, 0,66mm átmérőjű. Ezzel lehetne kezdeni valamit?
Természetesen lehet, bár önmagában nem tudsz majd vele túl nagy teljesíméynt elérni. Azonban ha összesodorsz belőle olyan 2-4 szálat, akkor tökéletes lesz.
Mi mindenre jó a PCtáp trafó, "az't közbe télleg"
Gyűjtögettem is amíg tudtam. Éppen csak atomtámadás ellen nem véd.
Az mit jelent hogy nem tudod megtekerni? Elég hozzá egy ilyen primitív (Boborján mondja pirmitív) szerkezet. De ehhez még ez sem kell, simán kézzel is rá lehet tekerni azt a néhány menetet.
Azért írtam hogy nem tudom megtekerni mert azt hittem nem jó a 0,66-os huzal, de lorylaci már írta, hogy jó. Örülök is ám neki
A másik gondom meg az hogy a menetszámokat nem igazán tudom kiszámolni például 120W/4 Ohm-ra.
Mint ahogy mondtad, olvasd el a cikkemet. Ne legyél lusta! Van benne egy TÁBLÁZAT, mégpedig EZEN AZ OLDALON.
Ide beírod a magod adatait (de becslésre akár az egyik ETD34-es adatot is használhatod). Beírod a légrést (amit 1-2mm között ajánlok). Ezek után beírod a maximális áramot (a tápfeszültséget leosztod a terhelőimpedanciával, majd adsz rá +20%-ot biztonságból), majd a menetszámot addig variálod, míg ki nem jön a kellő induktivtiás, ami 4 Ohmra kb 30uH (lásd cikkemben). Ekkor nézd meg az indukciót (Bmax), ami lehetőleg 0,3 Tesla alatt legyen. Ha ezt túllépi akkor növelned kell a légrést.
Elolvastam a cikket nem egyszer, le is van töltve a táblázat, de hiába mert nem tudok vele dolgozni. Majd ha eljutok odáig hogy tekernem kelljen akkor jövök segítségért. Nem várom el hogy kiszámolják helyettem vagy hogy kész megoldást kapjak. Igaz, nem volna rossz...
Egyébként PC táp trafóm van nekem is (El-33).
Sajnos anélkül kínszenvedős lesz a dolog, vagy legalábbis próba-szerencse jellegű.
Ha van szkópod, akkor cimopata tápos cikkében van egy oszcillátor kapcsolás, ami használható induktivitás-mérőként. Lényegében azt adnám receptnek, hogy rakj be oylan 1mm légrést a magodba, aztán tekerd addig a 2x0,66mm huzallal, míg el nem éred a kb 30uH-t.
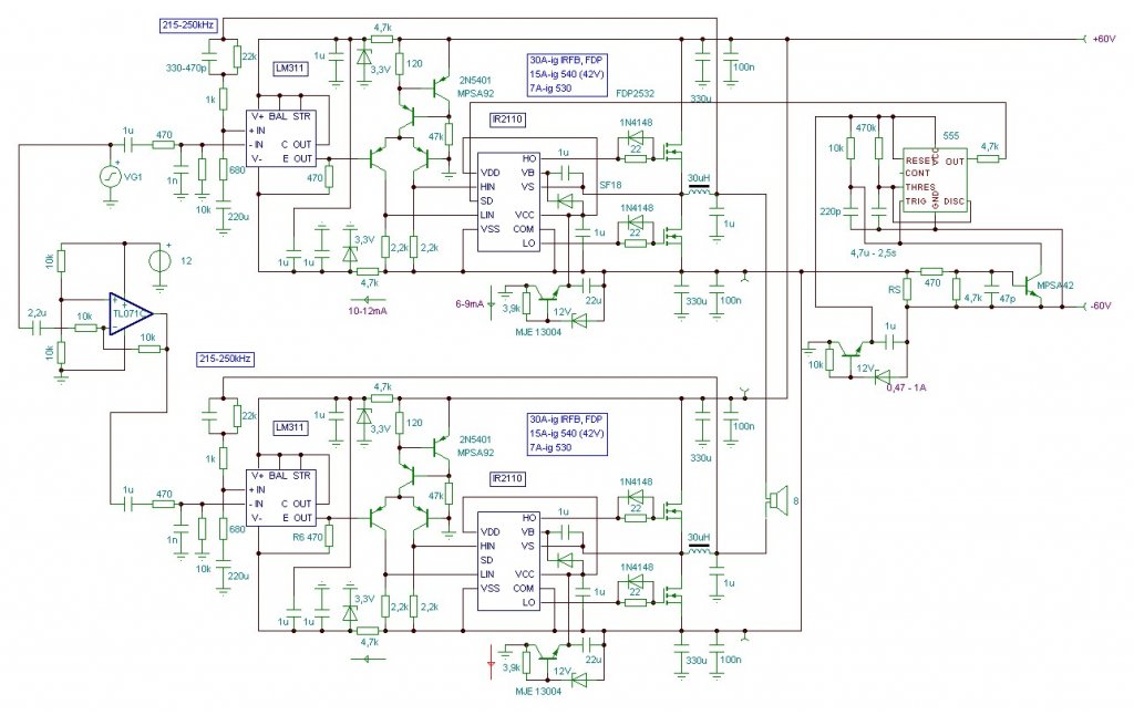
Valaki el tudná magyarázni hogy a csatolt rajzon lévő C5-R14,C6-R18 tagoknak mi a célja? Nem értem miért jó az ha ott van.
Nagyjából semmi, ez a kapcsolás hibás !
AZok RC snubberek akarnának lenni, és a D és S közé kellene rakni!
Hali!
Szerinted érdemes kisérletezni diszkrét (Philips mintájú) UCD-vel? A fet meghajtás persze IR2110 lenne. Nekiálltam nyákot tervezni és egész jól meg lehet csinálni full smd-ből az UCD elejét...
Mármint arra gondolsz, hogy a szinteltoló komparátor az diszkrét, de a meghajtás már integrált?
Szerintem igenis érdemes vele kísérletezni, tekintve hogy nincs integrált szinteltoló komparátor, félhídra ez sokkal jobb megoldás.
Igen erre gondoltam. Van egy rakat mmbt 5401 tranyóm ami ilyen célra talán jó is lenne. A Philips kapcsolás jó szerinted? Mert akkor egy az egyben lekoppintom az elejét, a többi pedig a megszokott módon, ícével fog készülni. Jónak mutatkoznak az IRFB 5615 fetek, most ezt próbálgatom az IRF 640 után...
A diszkrét cucc kimeneteit egy az egyben ráköthetem az IR 2110 Hin, Lin bemeneteire? Nem kell soros ellenállás vagy túlfeszvédő zéner, vagy bármi?
Kezdetnek jó a Philiphs-es kapcsolás, persze tény, hogy nem a leggyorsabb. Az új cuccukban pont ezen fejlesztettek.
A diszkrét cucc kimenetei áramot adnak, míg az IR2110 logiai bemenetű, szóval megfelelő ejtő ellenállások kellenek, hogy a megfelelő feszültség létrejöjjön. De ha ügyes vagy, itt tudsz trükközni, és például holt időt beállítani.
Oké köszi, akkor még agyalok rajta.
Erőt vettem magamon és összepókhálóztam az UcD-hez az 555-ös védelmet. Eddig csak kisebb áramon próbáltam, de úgy néz ki hogy jó lesz. Az előnye hogy nem kell széttúrni a meglévő nyákot hanem kívülről is hozzáépíthető egy pici nyákra, csak az IC SD lábát kell lekötni a negatívról és kivezetni. A rajzon lévő értékekkel kb. 2,5s-ig áll a végfok (ami akár egy LED-el is megjeleníthető az előlapon). A hidalt verziót is kipróbálom majd, oda elvileg elég lesz összesen 1db sönt. Szimpla tápos fázisfordítón gondolkodtam mert az egyszerűbb lenne, csak egyelőre nincs lelki erőm összedobni.
Ha teljes hídra hajtasz, akkor a kapcsolást mindenképpen alakítsd át, mégpredig rendes teljes-hídra. Ez alatt azt értem, hogy mindkét odlalról megy visszacsatolás mindkét bemenetre.
Az általad felrajzotl kapcsolásnál ugyanis a két félhíd kapcsolófrekvenciája interferrálhat, így zajproblémát okozhat.
Ha már ennyire össze van rakva, tehát működik a két félhíd a fázisban eltolt bemeneti jelekkel, akkor megpróbálkozhatsz a BD modulációval is. Kösd össze a két 311-es bemenetét egy 4,7 k-s potival. Szkóp a két félhíd kimenetre úgy, hogy a két négyszögjel különbségét képezze. ( Added állás és az egyik sugarat meg kell invertálni ) Ha a két félhíd elég egyforma, akkor talán kialakul a három állapotú kimeneti jel, a potival elvileg megkeresheted a legjobb működést a legkisebb torzítás mellett.
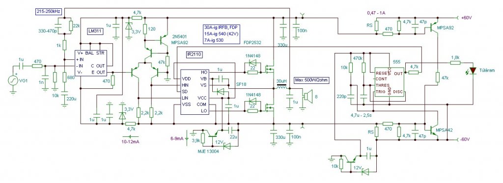
Muszáj hidalni, mert 8 ohmon 350-400W-nál többet ebből nem lehet kivenni még 200V-os fetekkel sem. Azt pedig a kispénzű DJ ismerőseim csak megmosolyogják. Nekik min. 600W kell, de inkább 800 vagy 1200 és persze 8 ohmon. Szerintem el fog telni néhány nap (vagy hét) mire lesz kedvem újra elé ülni, aztán majd kiderül hogy lesz-e belőle valami vagy sem.
Másrészt azrét érdemes teljes-hídban gondolkdoni, mert a 100V-os és a 150V-os FETek sokkal jobbak, mint a 200V-osak, valamint gyakrabban is kaphatók.
Ha érdekel, akkor megosztok egy kapcsolást, ami HIP4080A-n alapul, megvan tervezve náykra is, de még nem tudtam kipróbálni.
Jöhet, de ha a híd feszültsége nem lehet több 80V-nál akkor ez megint csak kevéske.
A rendes teljes hidalást pontosan hogyan kell kivitelezni?
Az 1-es modul kimenetéről külön-külön R-C taggal megy az 1-es és a 2-es modul bemenetére és ugyanígy a 2-es kimenetéről? A visszacsatoló R-C tagok értékeit menyiben érintheti ez a megoldás?
Inkább mellékelek két képet, ami a hypex oldaláról származik, ugyanis nehezen tudnám leírni félreértések nélkül, hogy mit hova. Egyik a félhidat, másik az egészhidat mutatja.
Ha korrekten szimmetrikus bemeneteket akarsz csinálni, akkor a félhídnál is az ábrán látható modon kell az RC tagokat csinálni, ezek után az egész-híd nem is tűnik sokal bonyolultabbnak
Mellékelem a nyáktervet, amin alkatrészértékek igaz nem szerepelnek, de hamarosan azokat is megosztom, valamint könnyű őket számolgatni.
Ez a kapcsolás már IRF540Z FETekkel is képes 600W-ra 4 Ohmon, és FDP3652 vagy más FETekkel is képes >1kW-ra 2 Ohmon, ami azért nem kis kraft. Sajnos nekem nincs perpillanat időm megépíteni és kipróbálni, pedig a nyákja egy ideje készen hever a szerelőasztalom. Most az is hátráltat, hogy a bal lábam gipszben van, így a műhelybe sem tudok elmenni szerelni. Természetesen van egy másik terv is, más meghajtással, amivel már 120V-ig felvihető a tápfesz. Akinek van kedve építse meg ezt, próbálja ki, majd ossza meg itt az észrevételeit.
A lényeg pont kimaradt, bocsi
Részvétem. Ezért kell kialakítani a lakásban is egy műhely asztalt (tudom nem egyszerű), és akkor nem kell menni sehova, csak ki kell szellőztetni a végén a műterhelés okozta égett szagot.
Közben meghidalódott. A 8 ohmos műterhelésre 54V effektív jött le, ami kb. 360W. A hiperszil trafós táp ekkor +/- 44V-ra esett, ami ha jól számoltam akkor 86%-os kivezérelhetőség. A fázisfordító ellenállásai picit eltérnek, ezért a fordított jel néhány %-al nagyobb, ami miatt torzít valamennyit. Nem tudom miért de a fázisfordítóra érzékeny is, ha +/- 12V-ról tápláltam az IC-t (TL071) akkor olyat torzítottak a végfokok, hogy majdnem háromszög volt a kimeneten a szinusz helyett. Most +/- 9V-ról megy, így jó. A rövidzár védelem is szuper, de lehet hogy megnyújtom az időt hogy ne kapcsoljon vissza csak mondjuk fél percenként. Attól még tartok hogy a kapcsitáp majd nem fog neki tetszeni. |
Bejelentkezés
Hirdetés |


















