Fórum témák
» Több friss téma |
Sziasztok !
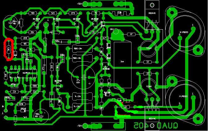
Leírom, hogy hogyan jártam az Alkotó féle Quad-dal. Sikerült szereznem 2sc5200-t, amíg meg nem érkezik a MJL3281A, mert már nem bírtam ki, hogy ki ne próbáljam. 11 Ohmos (2*22R) ellenállásokkal elindítottam és elkezdett füstölni az R53-as 100 Ohmos ellenállás, ami az IC negatív tápágában a tranzisztor bázisára megy. Mértem, hogy nincs-e zárlat, vagy szakadás, de semmi. Megnéztem a zéner (15v)felől 19V volt, a tranzisztor felől 44,5. Itt lett gyanús a dolog, csak nem tudtam mi. A másik tápág rendben volt. Egyszer csak ahogy nézegetem a rajzot, rájöttem, hogy én két azonos tranzisztort (bc337)írtam fel a listára, holott ide bc327es kell. Kicseréltem most bc556ra,mert az volt itthon, és gyönyörűen szól. Még csak 2*45Vos tápja van, de így "elsőre" megszólalt.
Tiszteletem
Azok nem 22 ohm-os ellenallask hanem 0,22 ohm-os ellenallasok(a rajzon is igy van feltuntetve 0R22). Minden jot
Mármint a tápágba sorosan bekötött ellenállásokra írtam a 22 Ohm-ot, a végeknél találhatók 0,22-esek természetesen. Csak itt a fórumon olvastam, hogy 10 Ohmos soros ellenálláson keresztül célszerű tesztelni a panelt. Nekem csak 22esek voltak itthon, ezért kettőt összeraktam párhozamosan, amint a fényképen is látszik, csak ott már átforrasztottam "élesbe".
Üdv !
Szia nagyon frankó lett, jó tudni hogy pöcre indult,
lassan nekem is elkészül már csak az MJE15031- ek et váróm, meg a Conradtól a 0,5-ös ellenállás huzalt, sajnos csak március 20.a körül tudják szállítani. Teszek ide pár képet arról h nekem milyen lett.
Szintén gratulálok, nagyon szép lett. Nekem még a hangfalvédő hátra van. Ellenálláshuzalt, a Conrádosat tudtam volna adni, (meg ha kell tudok is,) amennyi ide kell, előbb odaérne, mint márc.20. Remélem, neked is elsőre elindul. Úgy látszik a sok alkatrész ellenére, tényleg jó ez a kapcsolás !
További jó munkát !
Sziasztok szerintetek a Qvad-ban helyet foglaló végtranzisztoroknak van valami optimális béta szint, ami jónak mondható, vagy evvel nem érdemes foglalkozni?
Példának okáért én a 8db MJL3281A-t vettem amiknek pontosan 72 a bétájuk.
Szia! Az áramerősítési tényező a kollektor áram függvénye. A 72 önmagában nem mond semmit. A gyári erősítők végtranzisztorai - a leírások alapján - semmilyen különleges tulajdonsággal nem rendelkeztek. Az MJL-eket bátran beépítheted
Helló
Tudna valaki ajánlani egy jó előérősítőt a quad-hoz? Üdv
Szia! Az ellenállás azért melegszik mert a hozzá kapcsolódó MJ15003 bázis-emittere nincs jól beforrasztva, vagy szakadt. A 22 ohm ellenállást kiemelve a helyén diódát kell mérned, illetve tapasztalnod.
Üdv!
a 22ohmos ellenállás problémát már megoldottam ... most az a gond h a kimeneten 1Volt van az miért lehet? ja és most egy másik ellenállás melegszik.. csatolom a képet hogy melyik!
Sziasztok!
Nekem is lenne egy quad-on amit nemrégen építettem. Az lenne a problémám, hogy alacsony hangerőn jól szól de ahogy elkezdem felfele tekerni rögtön torzítani kezd. Már végigolvastam nagyon sok bejegyzést, de semmi hibát nem találtam. Esetleg megírnátok, tapasztalataitokat, vagy tudna valaki segíteni a hibakeresésben? Várom válaszotokat! Előre is köszönöm!
Megoldottam az előző problémát de vissza jött az a probléma hogy megint füstöl a 22ohmos ellenállás
![]() Megnéztem azt is hogy bevan e rendesen forrasztva a tranyó és nincs gond a forrasztással. Mitévő legyek?
szia! Mennyi a tápfesz? legalább +- 30voltos trafó szükséges azaz 2*30V...
A zener diódákhoz menő mindkét ellenállás - nem csak amit bejelöltél - melegedni szokott. Tegyél be nagyobb teljesítményűt, vagy állítsd össze több darabból, ha forróbb mint amit a kezed elvisel.
A 22 ohm melegedése mitől szűnt meg?
Szia! Az IC megkapja a +/-15V-ot?
Irtam hogy már ez már megvan és most megint a 22ohmos ellenállás a gond
A 22 ohm ellenállást kiforrasztva mérhető a helyén a végtranzisztor bázis-emitter diódája?
igen mérhető!
Normál körülmények között akkor az ellenálláson 22mW hő fejlődik, ami nem melegíti forróra. A végtranzisztor lábait érdemes átforrasztani, mert ott alakulhat ki átmeneti ellenállás.
megvan a progbléma mert felcseréltem a 2db tranyót és akkor nem füstöl a 22ohmos ellenállás viszont a teljesitmény ellenállás igen .. szóval a végfok tranyóval van a gond
Sziasztok sikerült hozzájutnom ellenállás huzalhoz, 769gregory nevű felhasználónak köszönhetően, ezért hát eltudtam készíteni a 0,063ohm-os ellenállásokat, csatlakozás gyűrűbe préselve forrasztva lett.
Sajnos eltörött a csuklóm, ezért kaptam egy gipszet, de így is sikerült. Én így csináltam:
Szia!
A tápfeszültség 2X35V Ami pufferelés után +- 43 V.
Szia! Jó lett
UU már az is be van szerelve 4db eredeti válogatott MJE15031 ONSEMI, már csak vallatni kell.
Szia !
Nekem hasonló hibajelenség volt, de nem tudom, hogy nálad ez van-e. Egész kis hangerőn jó volt, de aztán csak torzított. Az Urbán féle rajzon R35-ös(régi RT-s rajzon R33-as) 22Ohm-os, a T10 E-B közti ellenállás volt szakadt, egy túlhajszolás után.(Ezzel egy időben nekem az R37(régi rajz R38) 47 Ohmos is szakadt volt, de csak annak a cseréje nem oldotta meg a torzítást. Egyik ellenálláson sem látszott, hogy szakadt, csak amikor mértem, akkor derült ki.
Sziasztok elkészűlt a v5.1 quad405
mértem pár értéket amit kicsit soknak érzek 1. végfok Tápfesz:+-55v nyugalmi áram:+ág 125mA -ág 116mA Kimeneten a fesz:13,4mV 2.végfok Tápfesz:+-55v nyugalmi áram:+ág 125mA -ág 114mA Kimeneten a fesz:13,6mV Amúgy mind a kettő szépen szól. |
Bejelentkezés
Hirdetés |




















